众所周知,简称“黑”,省会哈尔滨,是中华人民共和国省级行政区。黑龙江省位于中国东北部,黑龙江省共计报考考生127241人,报考人数同比增长19552人,增幅为18.2%。黑龙江有黑龙江大学、哈尔滨工业大学、哈尔滨理工大学、哈尔滨工程大学、黑龙江科技大学、东北石油大学、佳木斯大学、龙江八—农垦大学、东北农业大学、东北林业大学、哈尔滨医科大学、黑龙江中医药大学、牡丹江医学院、哈尔滨师范大学、齐齐哈尔大学等高校,调剂名额也较多,今天笔者整理了一下黑龙江高校已公布调剂信息的名单。
有下列5所高校公布调剂信息黑龙江科技大学、东北石油大学、黑龙江八一农垦大学、中国地震局工程力学研究所、黑龙江省中医药科学院等,其他院校正在更新中,如有需要请关注我。
2022年黑龙江科技大学机械工程学院硕士研究生预调剂信息
联系方式见官网。
东北石油大学土木建筑工程学院2022年硕士研究生预调剂信息
联系方式见官网。
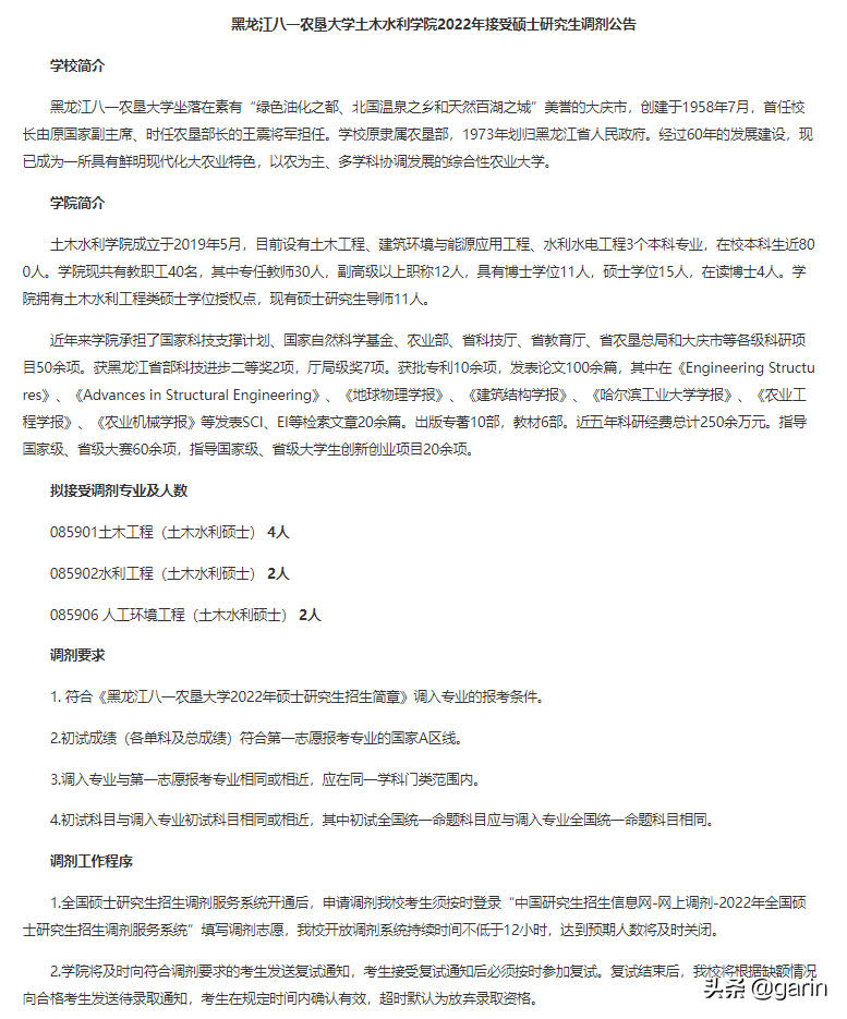
黑龙江八一农垦大学土木水利学院2022年接受硕士研究生调剂公告
中国地震局工程力学研究所2022年硕士研究生调剂信息
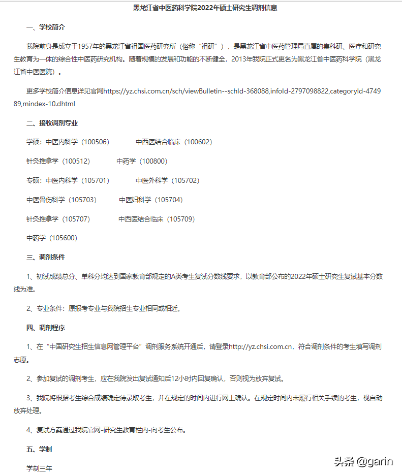
黑龙江省中医药科学院2022年硕士研究生调剂信息
以上就是笔者整理的黑龙江高校的2022调剂院校信息,如果对您有帮助,或者你身边的朋友家人有需要调剂的记得转发哦,关注我不迷路,下一篇更新上海高校调剂信息。#2022考研##2022考研复试调剂##我要上 头条#
最后祝愿大家一战成硕。
如有调剂需要的请大家关注我,谢谢大家啦,收集信息不易还请多多点赞转发,谢谢大家啦。如有让我推荐院校需求的。请看我主页的调剂文章。
版权声明:我们致力于保护作者版权,注重分享,被刊用文章【佳木斯大学官网(2022调剂院校信息更新)】因无法核实真实出处,未能及时与作者取得联系,或有版权异议的,请联系管理员,我们会立即处理! 部分文章是来自自研大数据AI进行生成,内容摘自(百度百科,百度知道,头条百科,中国民法典,刑法,牛津词典,新华词典,汉语词典,国家院校,科普平台)等数据,内容仅供学习参考,不准确地方联系删除处理!;
工作时间:8:00-18:00
客服电话
电子邮件
beimuxi@protonmail.com
扫码二维码
获取最新动态
