近日,湖南大学研究生院发布公示,宣布取消69名2019级研究生入学资格。
院方称,该校2019级研究生新生已于2019年8月24至25日入学报到。据核实,现有部分研究生新生因出国、工作等个人原因申请放弃入学资格,另有少数新生逾期未报到,共计69人。
依据《湖南大学研究生学籍管理办法》(湖大研字【2018】21号)第三条“新生应持研究生录取通知书和本人有效身份证件,按学校有关要求和规定的期限到校办理入学手续。因故不能按期入学的,应提前向学校请假,并附相关证明,请假时间一般不得超过两周;未请假或请假逾期的,除因不可抗力等正当事由以外,视为放弃入学资格”之规定,以上69名新生视为放弃入学资格。
据院方公示,2019级研究生新生拟取消入学资格名单及原所属录取学院如下:
对于湖南大学研究生院的这一公示,很多网友表达不同看法。
有网友评论称:连考上湖南大学这样的名校,都不来读,真够任性!
但也有网友评论认为这些学生的做法不够妥当:“自己不想来,本可以放弃。但是他们不来,入学的名额却被他们占了。想来的学生来不了,实在有些任性。”
对此,你怎么看?
关于这份名单,点划君仔细对比了湖南大学2019年硕士研究生拟录取名单(http://gra.hnu.edu.cn/info/1075/5370.htm),放弃入学的名单中,有将近80%都是非全日制,在上图中用黄色背景标注出,学号以“F”开头的。
2020考研报名已经开始,借着这份名单,点划君跟大家聊聊非全日制,这也是不少同学很纠结的一个问题。多一些了解,或许对你做出选择更有帮助。
非全日制研究生指符合国家研究生招生规定,通过研究生入学考试或者国家承认的其他入学方式,被具有实施研究生教育资格的高等学校或其他教育机构录取,在学校规定的修业年限(一般应适当延长基本修业年限)内,在从事其他职业或者社会实践的同时,采取多种方式和灵活时间安排进行非脱产学习的研究生。
一句话归纳:通过类似于高考的统一招考,在规定年限内完成学习,学习过程中可以从事其他职业,学习时间灵活。
2017年后发生的变化
根据教育部的要求,2016年12月1日后录取的研究生按全日制和非全日制形式区分,各培养单位对两类研究生要坚持同一标准、统一组织招录。
在职人员攻读硕士专业学位全国联考取消后,相关工作纳入全国硕士研究生统一考试招生。因原有全国硕士研究生统一入学考试即允许在职人员报考,也存在全日制和非全日制两种学习方式,纳入后只须在录取时明确全日制或非全日制两种学习方式,其他不做任何变化。
全日制和非全日制研究生考试招生依据国家统一要求,执行相同的政策和标准。
各培养单位的招生简章应公开学习方式、修业年限、收费标准和办学地点等信息。考生根据国家招生政策和培养单位招生简章自主报考全日制或非全日制研究生。
2017年后,全国硕士研究生入学统一考试就只有12月份一次,无论是全日制还是非全日制的都只有通过参加全国的统考才行。
大家都知道在《2020年硕士研究生招生考试工作管理规定》里面提到了:原则上招生单位非全日制硕士研究生招收在职定向就业人员。并且,今年有不少学校在招生简章中也明确写了,非全日制只招在职人员,并且在报考类别这一项必须填写:定向就业。
变化归纳:
1、考试必须参加全国硕士研究生入学统一考试,考试难度大大增加。2、与全日制的复试、录取一起进行,有的学校甚至是全日制招满了可以调到非全日制。3、毕业论文要求也严格,会有知网查重。4、毕业后是“双证”,有学历证和学位证,与全日制的一样,但会标注“非全日制”字样。5、非全日制原则上招收在职定向就业人员。注:
定向就业:毕业后按定向合同就业。“部分非全日制考生”、“单独考试考生”、“强军计划”及“少数民族高层次骨干人才计划”等属于定向就业。
非定向就业:按学校推荐、本人和用人单位双向选择的办法就业。非在职的学术学位和专业学位研究生考生属于非定向就业。
1、学习形式以及学制年限
非全日制实行的是非脱产学习的方式,也就是说边工作边读书,上课时间一般会是在周末或者晚上,具体形式根据各个学校安排。有些全日制本科毕业生在申请调剂到非全时,学校会承诺与全日制一同培养,上课方式也一样,只是证书上会标注非全日制的字样。
关于学制年限:根据《教育部办公厅关于统筹全日制和非全日制研究生
管理工作的通知》,非全日制在基本修业年限或者学校规定的修业年限(一般应适当延长基本修业年限),一般比全日制学习时间长半年到一年。
2、非全日制按照定向就业类别录取
大多数高校招收非全日制要求定向就业,拟录取时要跟招生单位签订协议书。哈尔滨工业大学非全日制相关说明:
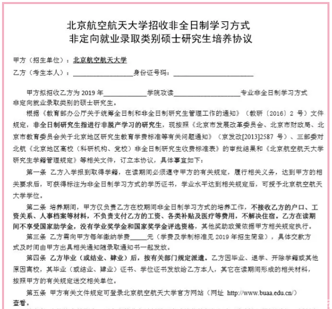
当然不是所有学校非全日制都要求定向就业,如下图北京航空航天大学,所以说还是要看具体招生单位的招生要求。
3、学费、奖助学金、住宿及档案问题
我们在找非全日制调剂时,会看到很多这样的信息:非全日制专业学位研究生定向培养,不转户口、档案,不安排学生宿舍住宿,不享受助学金、学业奖学金和国家奖学金。还有没有医保:
哈尔滨工业大学关于非全日制
学习方式硕士研究生的相关说明
一般非全日制的学费高于全日制,比如北航部分专业的非全学费:
南京大学非全日制专业学位研究生学费:
除了学费贵,可能非全日制申请助学贷款可能也受限,这一点对于经济状况不是很好的同学也要考虑。
以上三点是最要考虑的关键,如果是应届毕业生,要想报考非全日制,一定要结合自身情况考虑清楚,并且结合该校非全日制招生招生简章,或者相关的培养方式,详细了解之后再做决定。
非全日制研究生发双证(学历证书上面注明非全日制),全日制和非全日制研究生实行相同的考试招生政策和培养标准,其学历学位证书具有同等法律地位和相同效力,含金量及社会认可度将提高。
由于非全本身的特殊性,再加上非全改革时间才短短三年时间,建议大家综合以上多方面因素慎重考虑。但如果是一线城市名校的非全日制(说一线城市是因为一线城市就业机会多,有本地优势),尤其是那种明确说明可以和全日制学生实行同样培养方案的(一起上课,实习机会相同等),如果经济上可以承受,那么也是可以考虑的。学校的牌子很好,上课和实习也都一样,人脉资源也都能接触到,应该说还是有一定吸引力的。尤其是比较强调实践的专业(比如计算机、自动化等),只要真的有技术水平,又有实习经验,就业应该问题不大。
另外,对于读研之后想考公务员或者编制,也建议大家先去各个招聘网站看看要求,有些招聘单位会明确写明:招聘对象为全日制学历研究生及以上学历人员。虽然现在也已经有政策明确规定不得歧视非全日制,但实际情况如何不能保证。如果有此职业规划的同学,建议慎重考虑。
版权声明:我们致力于保护作者版权,注重分享,被刊用文章【湖南大学门户网站(考上985都不去)】因无法核实真实出处,未能及时与作者取得联系,或有版权异议的,请联系管理员,我们会立即处理! 部分文章是来自自研大数据AI进行生成,内容摘自(百度百科,百度知道,头条百科,中国民法典,刑法,牛津词典,新华词典,汉语词典,国家院校,科普平台)等数据,内容仅供学习参考,不准确地方联系删除处理!;
工作时间:8:00-18:00
客服电话
电子邮件
beimuxi@protonmail.com
扫码二维码
获取最新动态
