第一章:教育及其产生与发展
高频考点:教育的概念
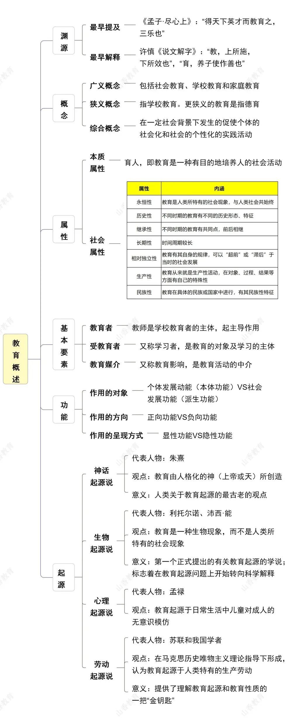
教育是在一定社会背景下发生的促使个体的社会化和社会的个性化的实践活动。广义的教育包括社会教育、学校教育和家庭教育。狭义的教育指学校教育,是教育者依据一定的社会要求,依据受教育者的身心发展规律,有目的、有计划、有组织地对受教育者施加影响,促使其朝着所期望的方向发展变化的活动。根据教育的定义可知,人类社会中的一些行为是不属于教育的。
例如:
(1)没有明确目的的、偶然发生的行为,如孩子偶然把手指伸到火苗上,被灼伤,由此获得有关火的知识;
(2)片面强调个体社会化的行为(如机械的“灌输”)或片面强调社会个性化的行为(如随心所欲的学习);
(3)日常家庭生活中的“抚养”“养育”行为,如初生婴儿吸奶。
高频考点:“教育”一词的出处
“教育”一词最早见于《孟子·尽心上》中的“得天下英才而教育之,三乐也”。许慎在《说文解字》中解释,“教,上所施,下所效也”;“育,养子使作善也”。在西方,教育一词源于拉丁文educate,前缀“e”有“出”的意思,意为“引出”或“导出”易错点:
最早提出/使用/现于—孟子—《孟子·尽心上》
最早解释—许慎—《说文解字》
1.(单选)在先秦古籍中,最早将“教”和“育”用在一起的是( ),他说:“得天下英才而教育之,三乐也。”
A.孔子 B.墨子 C.孟子 D.荀子
答案:C
2.(单选)“教,上所施,下所效也;育,养子使作善也。”对“教育”作此解释的是( )
A.许慎 B.孔子 C.朱熹 D.韩愈
答案:A
3.(单选)教育有广义和狭义之分,其中狭义的教育指( )
A.家庭教育 B.学校教育 C.基础教育 D.社会教育
答案:B
4.(单选)在日常生活中,路边的公益性广告属于( )
A.家庭教育 B.学校教育
C.狭义的教育 D.广义的教育
答案:D
5.(判断)课堂教学、书刊阅读、影视欣赏都属于狭义的教育。( )
答案:错误
解析:狭义的教育主要指学校教育,因此课堂教学属于狭义的教育。书刊阅读、影视欣赏等属于广义的教育
6.(单选)教育的本质属性是( )
A.阶段性 B.育人性 C.服务性 D.时代性
答案:B
7.(单选)教育与其他一切社会现象的根本区别在于,教育是( )的社会活动。
A.创造物质财富 B.创造精神财富
C.培养人 D.培养年轻一代
答案:C
8.(判断)学生上课听讲,师傅带徒弟,母鸡带小鸡都是教育现象。
答案:错误
解析:学生上课听讲、师傅带徒弟都是有目的地培养人的社会活动,故属于教育现象。母鸡带小鸡是动物的本能行为,故不属于教育现象。
高频考点:教育的本质属性
教育是一种有目的地培养人的社会活动,这是教育区别于其他事物现象的根本特征,是教育的本质属性。这也是教育的质的规定性。
具有以下三方面特点:
第一,教育是人类所独有的社会现象。
第二,教育是有意识、有目的、自觉地对受教育者进行培养的过程。
第三,在教育这种活动中,存在着教育者、受教育者以及教育影响三种要素之间的相互关系。
易错点:
从个体角度来定义“教育”,往往把“教育”等同于个体学习与发展的过程。兼顾社会和个体两个方面给教育下定义:教育是在一定社会背景下发生的促使个体的社会化和社会的个性化的实践活动。(社会活动和实践活动易错,注意审题。)
☆高频考点:教育的社会属性
属性内涵
1.永恒性 教育与人类社会共始终/存亡
2.历史性 不同时期有不同特点
eg.春秋战国时期“百家争鸣”,西汉时“独尊儒术”。
3.继承性 不同时期有共同点
eg.《论语》《学记》等古代著作中的一些教育理念至今仍被借鉴。
4.长期性 时间周期较长 “十年树木,百年树人”
5.相对独立性 教育有其自身的规律,可以“超前”或“滞后”
6.生产性 教育从来就是生产性活动, 有其自己的特殊性
7.民族性 每个民族都有其各自的特点
记忆技巧:永历继长,相对民生
易错点:
1.教育的永恒性指的是,教育与人类社会或者人类共始终。如果在题目当中出现教育与国家共始终,教育与民族共始终,教育与学校共始终,这种观点都是错误的。
2.历史性与继承性区别:
历史性强调的是不同时期的不同点;继承性强调的是不同时期的相同点,在考试的时候要注意区分。(单选)只要人类社会存在,就一定有教育。这说明教育具有( )A.历史性
B.阶级性
C.永恒性
D.继承性
答案:C
2.(单选)西汉初期实行的“罢黜百家,独尊儒术”的文教政策体现了教育的( )
A.永恒性
B.历史性
C.相对独立性
D.继承性
答案:B
3.(单选)在不同的社会或同一社会的不同历史阶段,教育的性质、目的、内容等各不相同。这说明了教育的( )
A.永恒性
B.历史性
C.继承性
D.生产性
答案:B
4.(多选)教育具有( )等社会属性。
A.永恒性 B.历史性C.等级性 D.相对独立性
答案:ABD
5.(单选)教育是年青一代成长和社会延续与发展不可缺少的条件,为一切社会所必需,与人类社会共始终。从这个意义上说,教育具有( )
A.生物性 B.阶段性 C.历史性 D.永恒性
答案:D
高频考点:教育的基本要素
教育者、受教育者(学习者)和教育媒介(教育影响)是构成教育活动的基本要素。
教育者在整个教育过程中起主导作用;
受教育者是教育的对象及学习的主体;
教育媒介(教育影响/教育措施/教育中介)是指建构于教育者和受教育者之间起桥梁或沟通作用的一切事物的总和。
从内容上说主要是教育内容、教育教材或教科书;
从形式上来说,主要是教育手段、教育方法和教育组织形式。
●在诸多教育矛盾中,受教育者和教育内容这一对矛盾是教育中的基本的、决定性的矛盾。
(多选)教育作为培养人的社会实践活动,它是一种相对独立的社会子系统。这个子系统包括的基本要素是( )
A.教育者 B.受教育者
C.教育影响D.教育环境
答案:ABC
解析:教育是一种社会活动系统,它包括三个基本要素:教育者、学习者(受教育者)和教育影响。
(单选)教育的基本要素包括( )
A.教师、学生、教材
B.教师、学生、教学方法
C.教育者、受教育者、教育内容
D.教育者、学习者、教育影响
答案:D
解析:考察教育的基本要素。
(填空)教育的三要素包括教育者、____、教育媒介。
答案:受教育者
(单选)从本质上看,学习活动认识和发展的主体是( )
A.教育者 B.受教育者 C.教育内容 D.教育手段
答案:B
解析:主体是受教育者。
(单选)以下哪一项不属于教育媒介( )
A.教育方法 B.教育理念
C.教科书 D.教育组织形式
答案:B
(多选)从横向看,教育的基本形式有( )
A.家庭教育 B.学校教育
C.自我教育 D.社会教育 E.自然形态的教育
答案:ABCDE
解析:从横向看,教育的基本形式有学校教育、家庭教育、社会教育、自我教育、自我形态教育。
(单选)渗透在生产、生活过程中的口授身传生产、生活经验的现象,称之为( )
A.自然形态的教育 B.自我教育
C.家庭教育 D.社会教育
答案:A
重要考点答题技巧:
关于教育的基本要素的构成有几种不同的说法。虽然说法不同,但“教育者”与“受教 者”是教育活动必备的两个要素,其他要素也是与“教育影响”有关的。上述几种说法考生都应掌握。此外,还需明确在教育的诸多矛盾中,受教育者与教育内容这一对矛盾才是教育中的基本的、决定性的矛盾,因为它是教育活动的逻辑起点。
高频考点:教育的功能
教育功能指教育者在教育教学活动中通过教育媒介对受教育者的个体发展和社会发展所产生的的影响和作用。
按功能作用的对象,可分为:
●个体发展功能(本体功能)
●社会发展功能(派生功能)
按教育功能作用的方向,可分为:
●正向功能
●负向功能
按教育功能的作用的呈现形式,可分为:
●显性功能
●隐形功能
(单选)从作用的呈现形式看,教育的功能可分为( )
A.个体功能和社会功能
B.正向功能和负向功能
C.显性功能和隐性功能
D.政治功能和经济功能
答案:C
解析:直接考查教育功能的类型,如根据某一分类依据,教育的功能有哪些,易命制选择题。
(单选)“标准化的教学很可能束缚学生的想象力和创造力,扼杀学生的创新精神。”这句话主要体现了教育的( )
A.正向功能 B.负向功能
C.社会发展功能 D.显性功能
答案:B
(单选)赵老师为提高学生的学习成绩,尝试通过竞赛的方式调动他们的学习积极性,一段时间过后很多学生的成绩都有明显的提高。但是,在竞赛的过程中存在恶性竞争现象,偷藏资料的行为也逐渐增多。这表明教育( )
A.既有正向隐性功能,又有负向隐性功能
B.既有正向显性功能,又有负向显性功能
C.既有正向隐性功能,又有负向显性功能
D.既有正向显性功能,又有负向隐性功能
答案:D
解析:“很多学生的成绩都有明显的提高”体现的是教育的正向显性功能;“在竞赛的过程中存在恶性竟争现象,偷藏资料的行为也逐渐增多"体现的是教育的负向隐性功能。
高频考点:教育的起源
●神话起源说
代表人物:朱熹、所有宗教
主要观点:教育体现神或天的意志
意义/地位:人类关于教育起源的最古老的观点
●生物起源说
代表人物:利托尔诺(法)、沛西·能(英)
主要观点:教育是一种生物现象(即本能),而不是人类所特有的社会现象。
缺点:违背了教育的社会性、目的性
意义/地位:①人第一个正式提出的有关教育起源的学说;②标志着在教育起源问题上开始转向科学解释。
●心理起源说
代表人物:孟禄(美)主要观点:教育起源于日常生活中儿童对成人的一种无意识模仿。
缺点:否认了教育的社会属性
●劳动起源说(社会起源说)
代表人物:米丁斯基、凯洛夫、苏联和中国的学者
主要观点:马克思主义认为教育起源于人类所特有的生产劳动。
代表人物记忆口诀:
本能生利息(利托尔诺、沛西·能)
心理仿孟禄、米凯爱劳动
“本能”“动物界”对应的是生物起源说;
“无意识模仿”对应的是心理起源说;
“劳动”“马克思主义”对应的是劳动起源说。
1.(单选)教育生物起源论的代表性人物是( )
A.沛西·能 B.孟禄
C.凯洛夫 D.卢梭
答案:A
解析:法国社会学家利托尔诺和英国教育学家沛西,能是“生物起源说(论)”的代表人物。
2.(单选)在教育学史上,关于教育起源问题的观点不包括( )
A.神话起源论 B.生物起源论 C.心理起源论D.生产起源论
答案:D
解析:教育的起源观点包括神话起源说、生物起源说、心理起源说、劳动起源说。
3.(判断)教育起源于日常生活中儿童对成人的无意识模仿,这种观点属于教育的劳动起源说。
答案:错误
解析:观点属于心理起源说。
4.(单选)“教育与种族需要、种族生活相适应的、天性的,而不是获得的表现形式,既无需周密的考虑使它产生,也无需科学予以指导,它是扎根于本能的不可避免的行为。”这种教育起源说属于( )
A.神话起源说 B.生物起源说
C.心理起源说 D.劳动起源说
答案:B
5.
2.(单选)心理起源说的代表人物是( )
A.孟禄 B.沛西·能 C.洛克 D.裴斯泰洛齐
答案:A
解析:心理起源说的代表人物是美国的孟禄,主要观点是教育起源于日常生活中儿童对成人无意识模仿。
高频考点:教育的历史发展(一)
● 原始社会的教育
特征:
①非独立性,教育和社会生活、生产劳动紧密相连。
②自发性、全民性(普及性)、广泛性、无等级性(平等性)和无阶级性。
③原始性,(教育内容简单、教育方法单一)。
目的:为了生产和生活。
记忆技巧:
三无(没有老师、没有独立形态、没有阶级性)一相连一目的
● 古代社会的教育
古代社会(奴隶社会和封建社会)的学校教育与生产劳动是相脱离的。这是古代社会教育形态的主要特征。
①奴隶社会特征:
阶级性;教育与生产劳动相脱离和相对立;学校教育趋于分化和知识化;学校教育制度尚不健全。②封建社会特征:
等级性、专制性、保守性、教育与生产劳动仍然相脱离。☆③古代东西方教育的共同特征:
(1)阶级性;(2)道统性;(3)等级性;(4)专制性;(5)刻板性;(6)象征性。
记忆技巧:
阶道等专刻象(古代东西方共同特征的首字联词法)
(单选)“教育与生产生活相融合,教育内容主要为生产生活经验。”这句话反映了( )的教育特征。
A.原始社会 B.现代社会
C.封建社会 D.古代社会
答案:A
“劳心者治人,劳力者治于人”的中国传统儒家思想把( )相隔离。
A.教育与生活
B.教育与经济
C.教育与生产劳动
D.教育与政治
答案:C。
解析:通过不同的教育,得到不同的社会地位,且将劳心者和劳力者划分开,即从事学习的和从事生产劳动的区分对待,可见中国传统儒家思想把教育与生产劳动相分离。
(单选)下列不属于古代学校教育特点的是( )
A.科学性 B.专制性 C.刻板性 D.道统性
答案:A
(判断)教育从产生开始就具有阶级性和等级性。
答案:错误
(判断)原始社会的教育没有阶级性,每个社会成员都可以享受平等的学校教育。
答案:错误
解析:原始社会的教育具有无阶级性的特征,但是学校教育产生于奴隶社会,故题干表述错误。
(单选)“上品无寒门,下品无士族”体现了教育的( )
A.阶级性 B.等级性 C.专制性 D.刻板性
答案:B
解析:魏晋南北朝时期的官僚选拔采用“九品中正制”,将察举对象分为上上、上中、上下,中上、中中、中下,下上、下中、下下九个品级,“中正”是负责对士人品级进行评定的官职的名称。“九品所取,大概多以世家为主”,这是一种等级制度,造成了“上品无寒门,下品无士族”的现象。故体现了教育的等级性。
(单选)注重身心和谐发展,以培育有文化、有修养和多种才能的政治家和商人为教育目的的是古代( )
A.印度 B.罗马 C.雅典 D.斯巴达
答案:C
解析:雅典教育是在西方最早形成体育、德育、智育、美育和谐发展的教育,教育内容比较丰富,教育方法比较灵活,教育目的是培养有文化、有修养和多种才能的政治家和商人。
✍️重要考点答题技巧
古代社会教育:
古代社会的教育具有鲜明的阶级性与严格的等级性。
例如:在奴隶社会,非统治阶级的子弟不能或无权进入学校接受正规的教育;
劳动人民只能在生产和生活中,通过长者或师傅的言传身教,接受自然形态的教育。这就是教育的阶级性的表现。
在封建社会,在统治阶级内部,统治阶级子弟也要按照家庭出身等条件进入不同等级的学校,如唐朝时设有六学二馆,不同官职的人的子弟分别上不同级别的学校,这就是教育的等级性的表现。
高频考点:教育的历史发展(二)
● 古代中国·社会教育的发展
学校萌芽
夏我国最早的学校出现“序”和“校”
商大学、小学、痒、序
西周
特征:政教合一,学在官府(学术官守)
教育内容:六艺:礼、乐、射、御、书、数,其中,礼乐教育是“六艺”的中心
春秋战国时期
私学兴起 促成了百家争鸣的社会盛况
养士的缩影 稷下学宫(管家举办、私家主持、学术自由)
两汉时期
汉武帝 :采纳董仲舒“罢黜百家,独尊儒术”的建议
太学:最高教育机构(汉武帝设立)
地方官学:发展始于“文翁兴学”;郡国学、郡县学。
隋唐时期
科举制选士制度,1905年废除六学二馆体现了封建社会的等级性
六学:国子学、太学、四门学、律学、书学、算学;
二馆:崇文馆、弘文馆。
宋元明清时期
教育内容四书五经
四书:《大学》《中庸》《论语》《孟子》;
五经:《诗》《书》《礼》《易》《春秋》
宋代
书院盛行
六大书院:嵩阳书院,
应天府书院(今河南商丘),
岳麓书院,
白鹿洞书院,
附列石鼓书院,
茅山书院。
明代以后
八股文盛行标志着封建社会教育开始走向衰落
1.(多选)下列属于中国古代学校名称的有( )
A.庠 B.序 C.校 D.塾
答案:ABCD
2.(多选)古代学校教育的特征有( )
A.阶级性 B.道统性
C.专制性 D.刻板性E.象征性
答案:ABCDE
解析:古代东西方的教育虽然在具体内容和形式上存在许多差异,但也有一些共同特征:阶级性、道统性、等级性、专制性、刻板性、象征性。
我国西周时期“国学”和“乡学”分化,形成了以( )为主的教育体系。
A.四书
B.五经
C.六艺
D.七文
答案:C
高频考点:教育的历史发展(三)
● 古代社会教育的发展
古代印度
种姓制度:婆罗门、刹帝利、吠舍、首陀罗
教育内容:《吠陀》经教育者僧侣(唯一的教师)
教育活动:背诵经典、钻研经义
古代埃及
特征:“以僧为师”“以吏(书)为师”
宫廷学校:教育皇家、贵族子弟
职官学校:招收贵族和官员子弟文化训练和业务训练
文士学校:培养从事书写及计算工作的人员(此类学校最多)
古代希腊
雅典教育:在西方最早形成体、德、智、美和谐发展的教育。
教育目的:是培养有文化、有修养和多种才能的政治家和商人。
斯巴达教育以军事体育训练和政治道德灌输为主。
教育目的:是培养忠于统治阶级的强悍的军人。
中世纪的西欧
教会教育
教育目的:培养教士和僧侣教育内容是“七艺”,
包括“三科”(文法、修辞、辩证法)“四学”(算术、几何、天文、音乐)。
骑士教育
教育内容是“骑士七技”,
包括:骑马、弈棋、击剑、打猎、投枪、游泳、吟诗。
文艺复兴时期的欧洲教育
人文主义提倡以“人”为中心的教育
代表人物:维多利诺(意)、埃拉斯莫斯(尼德兰)、拉伯雷(法)、蒙田(法)
高频考点:教育的历史发展(四)
● ☆近代社会教育特征:
(1)国家加强了对教育的重视和干预,公立教育崛起。
(2)初等义务教育的普遍实施。
德国(当时的普鲁士)1763年做出了普及义务教育的规定,是世界上最早的普及义务教育的国家。
(3)教育的世俗化。
(4)教育的法制化。
记忆技巧:法国(义)(世)。
● 现代社会的教育
现代社会的教育包括资本主义社会的教育和社会主义社会的教育。
现代教育与古代教育相比呈现出一些全新的
特征:生产性、公共性、科学性、未来性、革命性、国际性、终身性。
具体表现如下:
(1)教育的生产性不断增强,教育同生产劳动从分离走向结合;
(2)教育的公共性、普及性和多样性日趋突出;
(3)教育的科学化水平日益提高。
● 20世纪后期教育改革和发展的特点
(1)终身化;
法国教育家保罗·朗格朗最早系统论述了终身教育思想。
(2)全民化;
(3)民主化;
民主化:教育机会均等、师生关系民主化、教育方式、内容民主化、教育自由化。
(4)多元化;
(5)技术现代化;
(6)全球化;
(7)信息化;
(8)具有科学性。
现代教育的基本特征是( )
A.形式多样化
B.教育和生产劳动相结合
C.教育和生产劳动相脱离
D.内容丰富多彩
答案:B
20世纪60年代以来,世界上最有影响的教育思潮是( )
A.教育的全民化
B.教育的职业化
C.成人教育
D.终身教育
答案:D
对教育的等级化、特权化和专制化否定的教育特征是( )
A.教育的终身化
B.教育的多元化
C.教育的民主化
D.教育的全民化
答案:C
第一章教育与教育学
第二节:教育学及其产生与发展
高频考点:教育学及其研究对象
教育学是研究教育现象和教育问题,揭示教育规律的一门科学。
教育问题推动教育学发展的内在动力。
教育学的根本任务是揭示教育规律。
教育活动的基本规律:
(1)教育与社会发展之间的关系(外部规律);
(2)教育与人的发展之间的关系(内部规律)。
教育学与教育科学的关系:
教育学是庞大教育科学体系中的基础学科。
普通教育学是研究教育的一般原理和中小学教育规律的一门科学。
1.教育科学有诸多的分支学科,其中在整个教育科学体系中处于基础地位的是( )
A.教育哲学
B.教育心理学
C.教育学
D.教学论
答案:C
解析:教育学是庞大教育科学体系中的基础学科。教育学研究的是教育基本的、一般的问题,是从总体上分析教育问题的,而其他学科则是从某个角度对某个方面问题的研究。
中国萌芽阶段的教育思想(一)
孔子
思想家、教育家、儒家学派创始人,教育思想体现在《论语》一书中。
教育思想:学说核心“仁”和“礼”
教育对象:“有教无类”
教育内容:《诗》《书》《礼》《乐》《易》《春秋》
教学原则与方法:
①启发诱导(世界上最早提出)
②因材施教
③温故知新
教学过程:学、思、行相结合
孟子
儒家学派的代表人物之一,与孔子并称“孔孟”。
教育思想:思想基础“性善论”(属内发论)
教育目的:“明人伦”
“大丈夫”人格:即“富贵不能淫,贫贱不能移,威武不能屈”
荀子
最强调师尊
教育思想:“性恶论”
教育作用“化性起伪”(就是通过教育和学习来改变自己的本性,使人具有适应社会的道德智能。)
学习过程闻—见—知—行
强调尊师“天地君亲师”
墨家(墨翟[dí])
思想家、教育家、墨家是中国东周时期的哲学派别。《墨子》
教育作用:“人性素丝说”
教育思想:提倡“兼爱”“非攻”
教育目标:培养“贤士”或“兼士”
教育内容:重视科学技术教育和训练思维能力的教育。
知识来源“亲知”“闻知”“说知”
道家(老子、庄子)
教育思想:主张教循自然原则(回归自然、复归人的自然本性)
教育目的:培养“上士”或“隐君子”
学习方法:“怀疑”“辩证法”
2.下列有关教育的论述出自《论语》的是( )
A.不愤不启,不悱不发
B.教也者,长善而救其失者也
C.学而不思则罔,思而不学则殆
D.其身正,不令而行;其身不正,虽令不从
答案:ACD
中国萌芽阶段的教育思想(二)
《学记》是中国也是世界教育史上的第一部最完整的教育专著,成文于战国末期。
教育思想、教学原则:
①教学相长(学然后知不足,教然后知困)
②尊师重道(教师观)
③藏息相辅
④豫时孙摩
⑤启发诱导(“道而弗迁,强而弗抑,开而弗达”)
⑥长善救失
⑦学不躐[liè]
⑧不陵节而施(循序渐进)等
教学相长含义:①老师向学生学;②老师教学生学;③学生可以超越老师。“教学相长”本义是指教师的教与学生的学互相促进,共同提高。(×)
解析:《学记》中“教学相长”是作为一条教师自我提高的规律提出的,其本意并非指教师与学生双方的相互促进,而是仅指教师这一方的以教为学。它说明了教师本身的学习是一种学习,而他教导人的过程更是一种学习。正是这两种不同形式的学习相互推动,使教师不断进步。
后人在解释教学相长的过程中,作了进一步的引申,将它视为教学过程中教师、学生双方的互相促进,共同提高的过程
藏息相辅含义:《学记》认为正课学习与课外学习必须兼顾相结合,相互补充。豫时孙摩含义:预防+及时+循序+观摩学习“禁于未发之谓豫”、“当其可之谓时”、“不陵节而施之谓孙”、“相观而善之谓摩”。学不躐等含义:躐 liè 超越:~级。~进。~等(超越等级,不按次序)。学不躐等的意思是教学要遵循学生的心理发展特点,不能超越次第,要循序渐进。✍️重要考点答题技巧
1 ► 《论语》与《学记》中关于教育的论述是常考点,关于引文的出处要避免混淆。如“启发诱导原则”,《论语》中的表述为“不愤不启,不悱不发。举一隅不以三隅反,则不复也。”《学记》中的表述为君子之教,喻也。道而弗牵,强而弗抑,开而弗达。”此外,《学记》中常考的句子还有“是故学然后知不救然后知困。知不足然后能自反也,知困然后能自强也”“大学之教也,时教必有正业,退息必有居学”“学者有四失,教者必知之。……教也者,长善而救其失者也”等。
趁热打铁
1.(单选)《学记》反对死记硬背,主张“要引导学生,但绝不能牵着学生鼻子走”。下列选项中符合此观点的是( )
A.博学于文 B.开而弗达
C.强而弗抑 D.道而弗牵
答案:D
解析:“道而弗牵”的意思是:主张开导学生,但不要牵着学生走。
2.(多选)下列属于《学记》中的教育思想的有( )
A.长善救失 B.因材施教
C.教学相长 D.有教无类
答案:AC
解析:《学记》中的教育思想包括:
(1)教学相长;(2)尊师重道;(3)藏息相辅;(4)豫时孙摩;(5)启发诱导;(6)长善救失。此外,《学记》还主张“学不躐等”。“因材施教”“有教无类”是孔子的教育思想。
西方萌芽阶段的教育思想(一)
苏格拉底的问答法:苏格拉底西方最早提出启发式教学的人物以其雄辩和与青年智者的问答法著名。
苏格拉底法也叫产婆术
这种问答法分为三步:①讽刺;②定义;③助产术。
2.柏拉图的国家主义教育思想:
“寓学习于游戏”
柏拉图代表作:《理想国》他认为教育与政治有着密切的联系,以培养未来的统治者为宗旨的教育乃是在现实世界中实现这种理想的工具。这种观点是国家主义教育思想的渊源。国家主义教育思想伴随着近代欧美民族国家的出现而产生,在19世纪达到高潮。
西方教育史上的三个里程碑:
柏拉图《理想国》卢梭《爱弥儿》杜威《民主主义与教育》3.亚里士多德“教育遵循自然”
古希腊百科全书式的哲学家
代表作:《政治学》
他在教育史上首次提出了“教育遵循自然”的观点,他注意到了儿童心理发展的自然特点,主张按照儿童心理发展的规律对儿童进行分阶段教育,这也成为后来强调教育注重人的发展的思想渊源。
4.昆体良的《雄辩术原理》:
古罗马教学法大师
他是西方教育史上第一个专门论述教育问题的教育家。
代表作:《雄辩术原理》(《论演说家的教育》或《论演说家的培养》)
是西方最早的教育著作,也被誉为古代西方的第一部教学法论著。
1.在古希腊,最早提出发现法的大教育家是( )
A.康德
B.第斯多惠
C.赫尔巴特
D.苏格拉底
答案:D;
在教学法中强调促进学生自己进行思考得出结论,并创造了著名的“产婆术”,从这个意义上来说,苏格拉底最先提出了发现法。
2.提出“教育的最终目的就是要培养和选拔出统治国家的哲学家——最高统治者”观点的是( )
A.柏拉图
B.凯兴斯泰纳
C.卢梭
D.亚里士多德
答案:A
3.(判断)《雄辩术原理》是世界上第一部教育专著。(×)
《雄辩术原理》是西方最早的教育著作,也被誉为古代西方的第一部教学法论著。
《学记》是世界上第一部教育专著。
教育学的独立形态阶段(一)
1.夸美纽斯的教育思想:
(1)夸美纽斯于1632年出版的《大教学论》是教育学开始形成一门独立学科的标志,该书被认为是近代第一本教育学著作。
(2)夸美纽斯提出了“泛智”教育的思想,主张“把一切事物教给一切人”“一切男女青年都应该进学校”。
(3)夸美纽斯对近代教育学最大的贡献之一,就是他所确立的班级教学制度及其理论。
2.洛克的代表著作及其教育思想:
洛克反对天赋观念,提出了“白板说”,认为天赋的智力人人平等;
洛克还提出“绅士教育论”在其著作《教育漫话》“人类之所以千差万别,便是由于教育之故”“我们敢说日常所见的人中,9/10都是他们的教育所决定的”
一书中,详细论述了绅士教育的内容(即体育、德育和智育)及方法。
记忆技巧
洛克白板画绅士
3.卢梭
代表作:《爱弥儿》
教育思想:自然主义教育(消极);自然教育的最终培养目标是与“公民”“国民”相对立的“自然人”。“性善论”;他认为教育的任务应该使儿童“归于自然”。
记忆技巧:卢梭性善爱弥儿
4.赫尔巴特
近代德国著名的心理学家和教育学家“现代教育学之父”、“科学教育学的奠基人”
《普通教育学》:第一本现代教育学著作,规范教育学建立的标志。理论基础:伦理学(实践哲学)、心理学(研究观念的科学);教育目的:“可能的目的”和“必要的目的”;“教育性教学”原则“旧三中心”:课堂中心、教材中心、教师中心“旧三中心”记忆技巧:教师在课堂中教教材
教学四阶段论:明了、联合(联想)、系统、方法;他的学生将其发展五段教学法“准备、提示、联想、概括、运用”一著作、二理论、三中心/目的、四阶段、五教法
(单选)卢梭的教育思想属于( )
A.实用主义教育思想
B.自然主义教育思想
C.存在主义教育思想
D.人文主义教育思想
答案:B
5.杜威
代表作:《民主主义与教育》
杜威的理论是现代教育理论的代表
(1)区别于传统教育“课堂中心”“教材中心”“教师中心”的“旧三中心论”。
他提出了“儿童中心(学生中心)”“活动中心”“经验中心”的“新三中心论”。
(2)教育本质:杜威提出了“教育即生长”“教育即生活”(进一步引申:学校即社会)“教育即经验的改组和改造”“从做中学”等观点。杜威从“教育即生活”中引出了他的“教育无目的论”
⑶五步教学法:困难——问题——假设——验证——结论
记忆技巧:三即两学无目的
6.陶行知——“乡村幼教之父”
1.陶行知师承杜威,受其影响提出了“生活教育论”主要包含三个方面:
☆陶行知“生活教育理论”的主要内容:
(1)生活即教育,主张以人类的生活作为教育内容,在生活实践中接受教育;
(2)社会即学校,要“把学校里的一切延伸到大自然界中去”;
(3)教学做合一,强调学做结合。
他特别重视农村的教育,认为在3亿多农民中普及教育至关重要。
2.毛泽东评价:“伟大的人民教育家”
宋庆龄赞誉:“万世师表”
易错:
杜威:“教育即生活”(进一步引申:学校即社会)陶行知:“生活教育论”;社会即学校。7.培根
代表作:《科学的价值和发展》首次把教育学作为一门独立的学科提了出来
针对演绎法的不足,创立了科学研究的新工具———“归纳法”
8.康德
代表作:《康德论教育》
康德是将教育学作为一门学科在大学里讲授的第一人。
他认为“人是唯一需要教育的动物”。
9.裴斯泰洛齐
代表作:《林哈德与葛笃德》
世界教育史上第一个明确提出“教育心理学化”的口号的教育家
西方教育史上第一位将教育与生产劳动相结合思想付诸实践的教育家
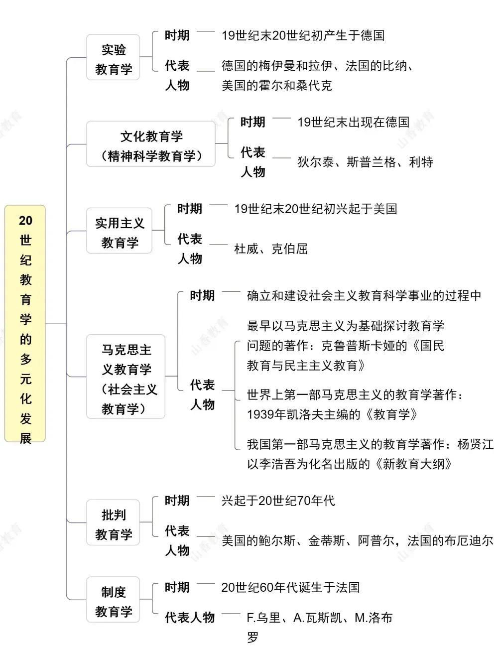
实验教育学
实用主义教育学
实用主义教育学是19世纪末20世纪初兴起于美国的一种教育思潮,对20世纪整个世界的教育理论研究和教育实践发展产生了极大的影响。
代表人物:杜威、克伯屈
代表著作:《民主主义与教育》《经验与教育》《设计教学法》等。
实用主义教育学是在批判以赫尔巴特为代表的传统教育学的基础上提出来的,其基本主张有:
(1)教育即生活,教育的过程与生活的过程是合一的;
(2)教育即学生个体经验持续不断的增长;(3)学校是一个雏形的社会;(学校即社会)
(4)课程组织应以学生的经验为中心;
(5)师生关系以儿童为中心;
(6)教学过程注重学生的独立发现和体验,尊重学生发展的个体差异。
马克思主义教育学
苏联一批教育家在确立和建设社会主义教育科学事业的过程中,运用马克思主义世界观和方法论阐释教育问题,逐渐形成了社会主义教育理论。
(1)克鲁普斯卡娅的《国民教育与民主主义教育》是最早以马克思主义为基础探讨教育学问题的著作。
(2)加里宁《论共产主义教育》,马卡连柯的《论共产主义教育》《教育诗》等都是马克思主义教育学是代表著作。
(3)1939年凯洛夫主编的《教育学》被公认为世界上第一部马克思主义的教育学著作,并对我国建国后乃至现在的教育都产生了很大的影响。
7.1939年,苏联教育理论家凯洛夫明确提出以________理论为指导编写《教育学》。
答案:马克思主义
(4)我国教育家杨贤江以李浩吾的化名出版的《新教育大纲》(1930年)是我国第一部马克思主义的教育学著作。
易错点:我国第一部马克思主义教育学著作是1930年杨贤江的《新教育大纲》,但公认为世界第一部马克思主义教育学著作是1939年凯洛夫的《教育学》。
文化教育学(精神科学教育学)
出现于19世纪末
代表人物:狄尔泰、斯普兰格、利特等人
批判教育学
兴起于20世纪70年代
代表人物:(美)鲍尔斯、金蒂斯、阿普尔、(法)布厄迪尔
1.(多选)以下关于独立形态的教育学阶段的表述,正确的有( )
A.教育学作为一门独立的学科提出来,始于德国哲学家康德
B.夸美纽斯的《大教学论》,标志着近代独立形态的教育学的开端
C.最早的教育学研究机构,始于德国普鲁士王朝的哥廷根大学
D.把教育学作为一门课程在大学里讲授,最早始于英国哲学家培根
答案:BC
解析:近代实验科学鼻祖培根首次提出把教育学作为一门独立的学科,他提出的归纳法为教育学的发展奠定了方法论基础。
夸美纽斯1632年出版的《大教学论》是教育学开始形成一门独立学科的标志,该书被认为是近代第一本教育学著作。
最早的教育学研究机构始于德国普鲁士王朝的哥廷根大学(1753年)。
作为哲学家,康德曾先后四次在哥尼斯堡大学讲授教育学,是最早在大学开设教育学讲座的有影响的学者之一。
2.(单选)最早明确提出“教学教育性”原理的教育家是( )
A.裴斯泰洛齐 B.赫尔巴特
C.夸美纽斯 D.杜威
答案:B
解析:在西方教学史上,赫尔巴特第一次提出了“教育性教学”的概念。
“教育性教学”指没有任何无教学的教育,也没有任何无教育的教学。
中国近现代教育思想:
1.蔡元培
毛泽东评价:“学界泰斗,人世楷模”
教育思想:
(1)教育的最终目的是造就“完全人格”;
(2)“五育并举”的教育方针:
军国民教育、实利主义教育、公民道德教育、世界观教育和美感教育。
(3)改革北京大学的教育实践:
①贯彻“思想自由,兼容并包”的办学原则;
②抱定宗旨改变校风
③调整系科结构,改革教学制度;
④改革管理体制,实行教授治校
(4)以美育代宗教;
(5)教育独立思想。
①教育经费独立
②教育行政独立
③教育学术和内容独立
④教育脱离宗教而独立
2.陈鹤琴
教育思想:
①1923年,在南京创办我国最早的幼儿教育实验室——鼓楼幼稚园
②活教育是陈鹤琴教育思想的核心,主要包括目的论,课程论,教学论三部分
③“活教育”教学四个步骤:实验观察、阅读思考、创作发表、批判研讨
3.黄炎培——我国职业教育的先驱
(1)职业教育的目的:使无业者有业,有业者乐业;
(2)职业教育的教学原则:手脑并用;
(3)职业道德教育的基本规范:敬业乐群。
4.晏阳初——国际平民教育之父
(1)主张乡村平民教育;
(2)“四大教育”:文艺教育、生计教育、卫生教育和公民教育;
(3)“三大方式”:学校式、家庭式、社会式。
5.梁簌溟
(1)“创造新文化,救活旧农村”
(2)“乡村建设”
6.陶行知
毛泽东评价:“伟大的人民教育家”
宋庆龄赞誉:“万世师表”
陶行知师承杜威,受其影响提出了“生活教育论”,主要包含三个方面:
(1)生活即教育;
(2)社会即学校;
(3)教学做合一。
✍️重要考点答题技巧
1 ► 陶行知与杜威的教育思想:
杜威强调在学校中进行教育,将学校社会化,把学校改造为简化、净化的雏形社会;陶行知强调在生活中接受教育,以社会为学校。
(单选)1912年初,蔡元培从"养成共和国民健全之体格"的观点出发,提出五育教育,其中军国民教育与当前学校体育在根本任务上有互通之处,都强调( )
A.通过体育进行品德教育
B.增强学生体质
C.传授基本的体育和卫生知识、技能
D.培养军事后备人才
答案:B
现代教学理论的三大流派
1.布鲁纳(美国)
代表作《教育过程》
理论:提倡“结构教学论”“发现法”
2.赞科夫(苏联)
代表作《教学与发展》
理论:他把学生的一般发展作为教学的出发点,提出了发展性教学理论的五条教学原则,即①高难度、②高速度、③理论知识起指导作用、④理解学习过程、⑤使所有学生包括“差生”都得到一般发展的原则。
3.瓦·根舍因(德国)
理论:范例教学理论
布鲁纳、赞科夫、瓦·根舍因也被誉为课程现代化的三大典型代表。
(单选)赞科夫在《教学与发展》中提出五条新的教学原则,不包括下列哪一条( )
A.高难度原则
B.高速度原则
C.理论知识起主导作用的原则
D.循序渐进原则
答案:D
现代教学理论的其他学者观点
皮亚杰(瑞士)
代表作:《教育科学与儿童心理学》论述智力发展的阶段,认为教学的主要目的是发展学生的智力
保罗·朗格朗(法国)成人教育家
代表作《终身教育引论》
理论:终身教育思想
苏霍姆林斯基(苏联)
代表作:《给教师的一百条建议》、《把整个心灵献给孩子》被认为是“活的教育学”和“学校生活的百科全书”
理论:和谐教育思想
马卡连柯
代表作:《教育诗》
教育思想核心:集体教育
1.(单选)在我国近现代教育史上,倡导“生活即教育”“社会即学校”“教学做合一”教育主张的人民教育家是( )
A.蔡元培 B.陶行知
C.杨贤江 D.晏阳初
答案:B
解析:陶行知提出的“生活教育论”即“生活即教育”“社会即学校”“教学做合一”。
2.(多选)以下关于近现代教育的说法,正确的有( )
A.陈鹤琴的“活教育”
B.粱漱溟的“创造新文化,救活旧农村”
C.蔡元培的“大职业教育主义”
D.晏阳初被誉为“国际平民教育之父”
答案:AB
解析:黄炎培主张手脑并用,做学合一,理论与实际并行,知识与技能并重,实现“学校无不用之成材,社会无不学之执业,国无不教之民,民无不乐之生”,提倡“大职业教育主义”。
(简答)20世纪后期的教育有哪些特点?
答案:
(1)教育的终身化;
(2)教育的全民化;
(3)教育的民主化
(4)教育的多元化;
(5)教育技术的现代化;
(6)教育全球化;
(7)教育信息化;
(8)教育具有科学性。
1.(单选)赫尔巴特把教学过程分为明了、联想、系统和方法四个阶段,其中( )阶段要求引导学生把所学知识用于实际。
A.联想 B.系统 C.明了 D.方法
答案:D
解析:在赫尔巴特提出的教学的四个阶段中,“明了”主要是把新教材分解为各个构成部分,并和意识中相关的观念,即已经掌握的知识进行比较;“联合(联想)”是指建立新旧观念的联系,使学生在新旧观念的联系中继续深入学习新教材;“系统”是指学生在教师的指导下,在新旧观念联系的基础上进行深入思考,寻求结论和规律;“方法”是指引导学生把所学知识用于实际。
2.(单选)19世纪末20世纪初,德国教育家梅伊曼和拉伊创立的教育学流派是( )
A.实验教育学 B.文化教育学
C.批判教育学 D.科学教育学
答案:A
解析:19世纪末20世纪初,德国教育家梅伊曼和拉伊创立了实验教育学,该流派以教育实验为标志,重视研究儿童发展与教育的关系,重视实验,并强调从实验的结果中寻找教育的途径和方法。
3.(多选)我国和世界上最早的马克思主义教育学著作分别是( )
A.凯洛夫的《教育学》
B.克鲁普斯卡娅的《国民教育与民主主义教育》
C.杨贤江的《新教育大纲》
D.马卡连柯的《教育诗》
答案:AC
4.(单选)下列不属于批判教育学观点的是( )
A.当代资本主义的学校教育是维护社会不公平和不公正的工具
B.教育是在一定文化背景下进行的,因此教育过程就是一种历史文化过程
C.教育现象不是中立和客观的,教育理论研究不能采用伪科学主义的态度和方法
D.学校教育的功能是再生产出占主导地位的社会政治意识形态、文化关系和经济结构
答案:B
解析:ACD三项都属于批判教育学的观点,B项属于文化教育学的观点。
5.(单选)我国近代教育史上,被毛泽东称颂为“学界泰斗,人世楷模”的教育家是( )
A.陶行知 B.杨贤江 C.徐特立 D.蔡元培
答案:D
6.(多选)下列关于我国近现代教育的说法中,正确的有( )
A.陈鹤琴主张“活教育”
B.梁漱溟提出了“创造新文化,救活旧农村”的思想
C.蔡元培提出了“大职业教育主义”
D.晏阳初被称为“国际平民教育之父”
答案:ABD
解析:“大职业教育主义”是由黄炎培提出的。
7.(单选)强调“生活即教育”“社会即学校”“教学做合一”的教育家是( )
A.陶行知 B.杜威 C.康德 D.马卡连柯
答案:A
解析:陶行知提出生活教育理论:“生活即教育”“社会即学校”“教学做合一”。
8.(判断)赞科夫的“一般发展”理论认为,“一般发展”是指学生智力的发展,即知识与技能的发展。
▼答案:错误
9.(单选)人力资本理论体现了( )
A.教育对经济的促进作用
B.经济水平对教育的制约作用
C.政治对教育的制约作用
D.教育对科学技术的促进作用
答案:A
10.(单选)美国人力资本理论的代表人物舒尔茨认为,教育对国民经济增长的贡献是( )
A.20% B.28% C.33% D.36%
答案:C
第三节:教育研究
教育研究的内涵:
教育研究是以教育问题为对象,运用科学的方法,遵循一定的研究程序,搜集、整理和分析有关资料,以发现和总结教育规律的一种认识活动。
教育研究同所有的科学研究一样,由三个要素组成,即客观事实、科学理论和方法技术。
教育研究的类型:
(1)根据研究目的的不同,分为基础研究、应用研究与开发研究;
(2)根据方法论的不同,分为定量研究与定性研究;
(3)描述性研究与干预性研究。
其中,定量研究,也称量化研究,是指确定事物某方面量的规定性的科学研究,就是将问题与现象用数量来表示,进而去分析、考验、解释,从而获得意义的研究方法和过程。
定性研究,也称质化研究,就是对事物的质的方面的分析和研究。定性研究是一种发现探索性研究,也是一个发现问题的过程。
1.(单选)教师提高研究技能的三种途径是( )
A.自主、合作、探究
B.阅读、合作、行动研究
C.学习、讨论、创新
D.兴趣、发现、研讨
答案:B
解析:教师提高研究技能的三种途径是阅读、合作、行动研究。
2.(多选)教师的科研选题可以从( )
A.教育教学中面临的具体困难困惑中发现
B.教育教学的成功经验中总结
C.其他教师已经研究成熟的课题中产生
D.各级课题指南中选择研究的问题
答案:ABD
解析:从教育理论出发,教育研究课题的来源有:
(1)承袭已有的研究成果来探究新的问题;
(2)在理论空白处挖掘问题;
(3)在理论观点的争议中寻找问题;
(4)以反其道而行之来开拓问题;
(5)在阅读理论、审视理论的过程中构思研究问题;
(6)来源于各级课题指南。教师的科研选题可以从其他教师未解决或未完全解决的问题中产生,而不是从已经研究成熟的课题中产生,所以C项说法有误。
☆教育研究的基本过程是:
(1)选择研究课题;
(2)教育文献检索与综述;
(3)制订研究计划;
(4)教育研究资料的收集、整理与分析;
(5)教育研究论文与报告的撰写。
记忆技巧:
一选二检三制订,整理分析写报告。
选择研究课题一个好的研究课题所必须具备的特点:
选题必须有价值;
选题必须有科学的现实性;
选题必须明确具体;
选题必须新颖,有独创性;
选题必须有可行性。
教育研究方法常用的教育研究方法有:(1)观察研究法;
(2)调查研究法;
(3)实验研究法;
(4)个案研究法;
(5)比较法。
其中,观察研究法是教育科学研究广泛使用的一种方法,实验研究法是各类研究中唯一能确定因果关系的研究。
1.(单选)教育科学研究中使用最普遍的研究方法是( )
A.调查法 B.问卷法
C.观察法 D.实验法
答案:C
解析:观察研究法是教育科学研究广泛使用的一种方法。
2.(单选)有目的、有计划地对处于自然状态下的研究对象进行研究的方法是( )
A.观察法 B.案例法
C.实验法 D.调查法
答案:A
解析:观察研究法是指人们有目的、有计划地通过感官和辅助仪器,对处于自然状态下的客观事物进行系统考察,从而获取经验事实的一种科学研究方法。
几种新兴的教育研究方法有:
(1)行动研究法;
(2)质性研究法;
(3)教育叙事研究;
(4)教育随笔。
调查研究法
调查研究法是在教育理论指导下,通过运用观察、列表、问卷、访谈、个案研究及测验等方式,搜集教育问题的资料,从而对教育的现状做出科学分析,并提出具体工作建议的一整套实践活动。
常用的调查方法有查阅资料、问卷法、开调查会、访谈法和调查表法,其中最基本、使用最广泛的方法是问卷调查。
行动研究法
行动研究是指实际工作者(如教师)基于解决实际问题的需要,与专家、学者及本单位的成员共同合作,将实际问题作为研究的主题进行系统的研究,以解决实际问题的一种研究方法。
教师提高教学研究技能的途径有三种:阅读、合作、行动研究。
1.(多选)教育科学研究的基本组成要素是( )
A.客观事实和现象
B.科学理论
C.科学假设
D.方法与技术
答案:ABD
2.(多选)根据教育研究的目的不同,可以把教育研究分为( )
A.基础研究
B.教育价值研究
C.教育事实研究
D.应用研究
答案:AD
3.★(单选)教育科学研究的起始环节是( )A.选题
B.构思
C.调查研究
D.构思与设计
答案:A
4.(单选)一个好的研究课题所具有的特点不包括( )
A.价值
B.新意
C.可行性
D.宽泛
答案:D
5.★(单选)( )是教师最为常用的研究方法。A.观察法
B.访谈法
C.实验法
D.行动研究法
答案:A
6.(单选)采用问卷、访谈等方式搜集有关资料,进行分析研究的科研方法是( )
A.调查法
B.行动研究法
C.观察法
D.实验法
答案:A
7.★(单选)身处教育实践第一线的研究者与受过专门训练的科学研究者密切协作,以教育实践中存在的某一问题作为研究对象,通过合作研究,再把研究结果应用到自身从事的教育实践中。这种研究方法是( )
A.观察法
B.合作法
C.实践法
D.行动研究法
答案:D
解析:教育叙事研究教育研究的基本过程是:选择研究课题,教育文献检索与综述,制订研究计划,教育研究资料的收集、整理与分析,教育研究论文与报告的撰写。
8.(单选)教师通过讲述自己的教育故事,并从中总结出别具一格的教学经验和方法,从而明确自己的专业发展方向,提升教学能力的教育研究方法是( )
A.个案研究法
B.行动研究法
C.叙事研究法
D.实验研究法
答案:C
9.(单选)由教育工作者(通常是教师)担任研究者,以学校或教室内亟待改进的实际教育问题为研究内容,以改进这些教育活动为目的的研究方法是( )
A.实验法
B.观察法
C.访谈法
D.行动研究法
答案:D
10.(单选)个案研究属于( )
A.历史研究
B.比较研究
C.调查研究
D.实验研究
答案:C
1.(单选)终身教育是一种新的教育理念,其特征不包括( )
A.广泛性 B.全民性 C.灵活性 D.阶段性
答案:D
解析:终身教育的特点包括终身性、全民性、形式多样性、广泛性、自主性、灵活性和实用性。
2.(单选)从原始社会到资本主义社会,教育与生产劳动之间关系的历史演进过程是( )
A.结合一分离一结合 B.始终紧密结合
C.分离一结合一分离 D.始终相互分离
答案:A
3.(判断)教育学是研究人类教育现象和教育问题,揭示教育规律的一门科学。
答案:正确
解析:略。4.(单选)我国古代乃至世界上最早的专门论述教育的典籍是( )
A.《学记》 B.《中庸》
C.《大学》 D.《论语》
答案:A
解析:《学记》是中国和世界教育史上的第一部教育专著。
5.(单选)“不愤不启,不悱不发”出自( )
A.《论语》 B.《学记》
C.《大学》 D.《中庸》
答案:A
6.(判断)“有教无类”是孔子教育实践和教育理论的重要组成部分,“有教无类”中的“类”指的是榜样。
答案:错误
解析:“有教无类”本来的意思是:不分贵贱贫富和种族,人人都可以入学受教育。“类”指的是种类。
7.(单选)最先提出教育要适应儿童,主张德智体多方面和谐发展的教育家是( )
A.柏拉图 B.亚里士多德
C.赫尔巴特 D.苏格拉底
▼答案:B
解析:亚里士多德首次提出了“教育遵循自然”的观点,主张按照儿童心理发展的规律对儿童进行分阶段教育,提倡对儿童进行德智体多方面和谐的教育。
8.(单选)古希腊的思想家苏格拉底提出了著名的( )
A.产婆术 B.结构说 D.讲授法C.准备论
答案:A
解析:苏格拉底创立苏格拉底问答法,即产婆术,其问答法分为三步:苏格拉底讽刺—定义—助产术。
9.(单选)享誉全球的教育著作《爱弥儿》的作者是( )
A.培根B.赫尔巴特C.杜威 D.卢梭
答案:D
10.(单选)标志着教育学作为一门独立的学科正式诞生的著作是( )
A.《学记》 B.《普通教育学》
C.《大教学论》 D.《教育漫话》
答案:B
解析:由于认定学科形成的标准不同,人们对教育学成为一门独立学科的标志有不同的看法。教育学的学科形成时期是指教育学成为一门独立学科所经历的时期。一般认为,这个时期的起点是17世纪捷克教育家夸美纽斯《大教学论》的问世,终点是19世纪初德国教育家赫尔巴特《普通教育学》的发表。故选B项。
版权声明:我们致力于保护作者版权,注重分享,被刊用文章【人类最早的学校出现在(教育学高频考点)】因无法核实真实出处,未能及时与作者取得联系,或有版权异议的,请联系管理员,我们会立即处理! 部分文章是来自自研大数据AI进行生成,内容摘自(百度百科,百度知道,头条百科,中国民法典,刑法,牛津词典,新华词典,汉语词典,国家院校,科普平台)等数据,内容仅供学习参考,不准确地方联系删除处理!;
工作时间:8:00-18:00
客服电话
电子邮件
beimuxi@protonmail.com
扫码二维码
获取最新动态
