接着上篇文章,继续给大家分享人教版三年级下册:时分秒的课后练习。
请查看文字和图片(共三份试题):
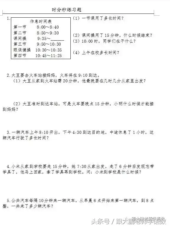
1
一、在( )里填上时间单位。
1. 一节数学课上了40( )。 小红上午在校时间约4( )。
2. 小芳跳绳20下用了15( )。 课间休息10( )。
3. 小明吃饭用了20( )。 小明做20道口算题用了2( )。
4. 爸爸每天工作约8( )。 王艳跑 50米用了10( )。
5. 南京乘火车去上海用了5( )。晚间新闻联播时间大约是30( )。
6. 看一场电影用了90( )。 做一次深呼吸大约7( )。
7. 从教室前面走到后面用了5( )。 夏天午睡大约1( )。
8. 脉搏跳10次用了8( )。 跑100米需要13( )。
9. 小红下午在学校的时间是2( )。一集电视剧的播放时间是50( )。
10. 小惠每天晚上睡觉9( )。小芳早晨起床穿衣服大约用了5( )。
11. 学生一天在校时间大约是6( )。爷爷每天晨练1( )。
12.运动会上,小明跑60米用了12( )。
二、填空
12. 我们学过的时间单位有( )、( )和( ),其中( )是最小的时间单位。
13. 钟面上一共有( )个大格,每个大格分成了( )个小格,钟面上一共有( )个小格。时针走一大格的时间是( );分针走一小格的时间是( );秒针走一小格的时间是( ),走一大格的时间是( )。
14. 时针走一大格,分针走( )小格,分针走了( )分;秒针走一圈,分针走( )小格,是( )分。
15. 时针从数字3走到数字6,经过的时间是( );分针从数字3走到数字6,经过的时间是( );秒针从数字3走到数字6,经过的时间是( )。
16. 8:30:25是( )时( )分( )秒。
17. 一节课是( )分钟,课间休息( )分钟,再加上( )分钟就是一小时。
18. ( )时整,时针、分针重合。
19. 时针在钟面上走一圈是( )时;分针在钟面上走一圈是( )分,等于( )时;秒针在钟面上走一圈是( )秒,等于( )分。
20. 分针走半圈是( )分,时针走半圈是( )时,秒针走半圈是( )秒。
21. 时针从12走到1,分钟走了( )小格,是( )分;秒针走60小格,分钟走了( )小格,是( )分。时针从( )走到6,走了5小时。
22. 从8:40到9:30经过了( )时( )分;从2:30到4:40经过了( )时( )分;从6:10到6:45经过了( )分。
23.从上海开往南京的火车,甲车是6:50开,乙车是7:30开,( )车开的早.
24.小军每天6:20起床,小青每天6:25起床,( )起床早.
25.跑60米,小红用14秒,小英用12秒,小云用13秒.三人中( )跑的最快.
26.月亮每秒绕地球行8千米,地球绕太阳每秒行29千米.地球比月亮每秒多行( )千米.
27.声音每秒在空气中行332米,炮弹每秒比声音快667米,炮弹每秒飞行( )米.
三、比较大小(在括号里填>、<、=)
1时( )100分 60分( )1时 60秒( )1时
1分( )10秒 2时( )120分 300分( )3时
5分( )500秒 240秒( )4分 1时( )60分
1分( )100秒 10分( )1时 4时( )40分
5分( )50秒 4时( )300分 200秒( )4分
400分( )6时 1时40分( )100分
150秒( )2分30秒 150秒( )2分30秒
四、判断(正确的在( )里打“√”,错的打“×” )
1.2小时=20分.( )
2.分针从一个数字走到下一个数字是5分钟.( )
3.时针在5和6之间,分针指着9,是6:45.( )
4.时针和分钟都指着12时是12时整.( )
5.秒针在钟面上走一圈是60秒,也就是1分钟.
6.时针走一圈经过的时间是12小时.( )
7.秒针从钟面上的一个数字走到下一个数字,经过的时间是5秒.()
8.分针从钟面上的2走到7,中间经过了35分.()
9.分针和时针在6时正成一直线.( )
10.2时30分也可以说2点半.()
11.妈妈上午7:30上班,11:30下班,她上午工作了4小时.( )
12.小云从一楼到二楼用了9秒,照这样的速度,他从一楼走到六楼要用54秒.( )
五、选择题.(把正确答案的字母填在括号里)
1.分针从一个数字走到下一个数字,经过的时间是( ).
A.1分钟 B.5分钟 C.1小时
2.秒针走一圈经过的时间是(). A.1秒 B.1分 C.1小时
3.小红1分钟写5个字,6分钟可以写()个字.A.6 B.5 C.30
4.第一节课在8时15分上课,8时50分下课.这节课上了().
A.半小时 B.35分 C.40分
5.工人小李和小王各做24个零件,小王用了6小时,小李用了8小时.()
A.做的一样快 B.小王做的快 C.小李做的快
六、算一算,填一填
1时=( )分 1 分=( )秒
60秒=( )分 60分=()时
118秒=()分()秒 1分70秒=( )秒
1分12秒=( )秒 90分=( )时( )分
100分=( )时()分 2小时=()分
2分=()秒 1时35分=( )分
65秒=( )分( )秒 75秒=( )分( )秒
1时5分=( )分 80分=()时()分
1分21秒=()秒 2时12分=()分
七、计算:
11时50分—7时40分= 7时50分—15分=
10时40分+60分= 12时10分—11时40分=
11时30分—8时30分= 7时15分+45分=
2时50分—2时5分= 1时20分+40分=
八、解决问题
1、小兰去上学,7:35从家出发,7:50到校。她从家到学校要走多长时间?
2、奶奶今天早上6:30去活动中心锻炼身体,比昨天提前了10分钟。她昨天什么时间去锻炼身体的?
3.玩具厂的王师傅1小时可以做8个玩具,他从8时到 11时可以做多少个玩具?
4、少先队员去李奶奶家打扫卫生,下午3:30开始,4:10结束,共用了多少时间?
5.工人张师傅6分钟做了54个零件,李师傅每分钟比张师傅多做2个零件.李师傅每分钟做几个零件?
6.小明从家到学校要走15分钟,他每天要在7:40到校,他应该在什么时候从家出发,才能准时到校?
7.一场大雨从9:20开始下,到10:55雨停止.共下了几小时几分?
8.王华上午在校3小时20分,下午在校2小时30分.他一天在校多长时间?上午比下午多多少时间?
9.1人唱歌要2分钟,18人合唱这首歌要多长时间?
10、足球比赛分上下两个半场,上半场45分钟,下半场跟上半场的时间一样,中间休息15分钟,全场比赛需要多少时间?
11、汽车每隔6分开出一班,妈妈想搭8:45的一班汽车,到达车站时,已经是8:48分,她要等待几分钟才能够乘下一班汽车?
12、联欢晚会在晚上7:30分开始,演出2小时20分钟后结束,结束的时间是几点?
2
3
我是大鹏老师 ,专注中小学生学习,因为专业所以出色!
可搜索和关注同名你懂得的号:跟大鹏老师学语数。
请持续关注我的原创文章,坚持更新,我们下期再见。
声明: 以上图文和音频,均来源网络,版权归原作者所有,贵在分享,如有侵权请联系删除,立即处理。
未经授权。请勿转载。
版权声明:我们致力于保护作者版权,注重分享,被刊用文章【从小明的家到学校(与课文同步)】因无法核实真实出处,未能及时与作者取得联系,或有版权异议的,请联系管理员,我们会立即处理! 部分文章是来自自研大数据AI进行生成,内容摘自(百度百科,百度知道,头条百科,中国民法典,刑法,牛津词典,新华词典,汉语词典,国家院校,科普平台)等数据,内容仅供学习参考,不准确地方联系删除处理!;
工作时间:8:00-18:00
客服电话
电子邮件
beimuxi@protonmail.com
扫码二维码
获取最新动态
