@厦门人
六区已陆续公布小学招生划片方案
家有上学郎的伙伴们
赶紧来get ↓↓
先来看看你们最关心的划片吧!
点击图片放大看更清晰哦~
思明区13所学校被列为热点学校
大同小学演武小学槟榔小学外国语附小厦门第二实验小学(含分校)民立小学人民小学(含分校)滨东小学思明区协和双语学校湖明小学瑞景小学松柏第二小学梧村小学依据片区户籍适龄儿童摸底情况,2021 年秋季起,思明区入学矛盾特别突出的“热点学校”除上述 13 所外,将新增以下 8所:
思北小学公园小学湖滨小学思明第二实验小学松柏小学嘉滨小学莲龙小学前埔北区小学明年新增“热点学校”招生对象的界定,参照今年入学矛盾特别突出的“热点学校”相关条款执行。
作为过渡,截至 2020 年 7 月 13 日,已在上述新增 8 所入学矛盾突出的“热点学校“招生片区取得房屋产权的,可不受“同一套住宅房产只能有 1 位适龄儿童在片区的小学一至六年级就学”的条款限制。
先送上大家最关心的划片
湖里区2020年热点学校
湖里中心小学湖里实验小学康乐小学华昌小学天安小学金尚小学火炬学校集美区七所学校被列为入“热点学校”
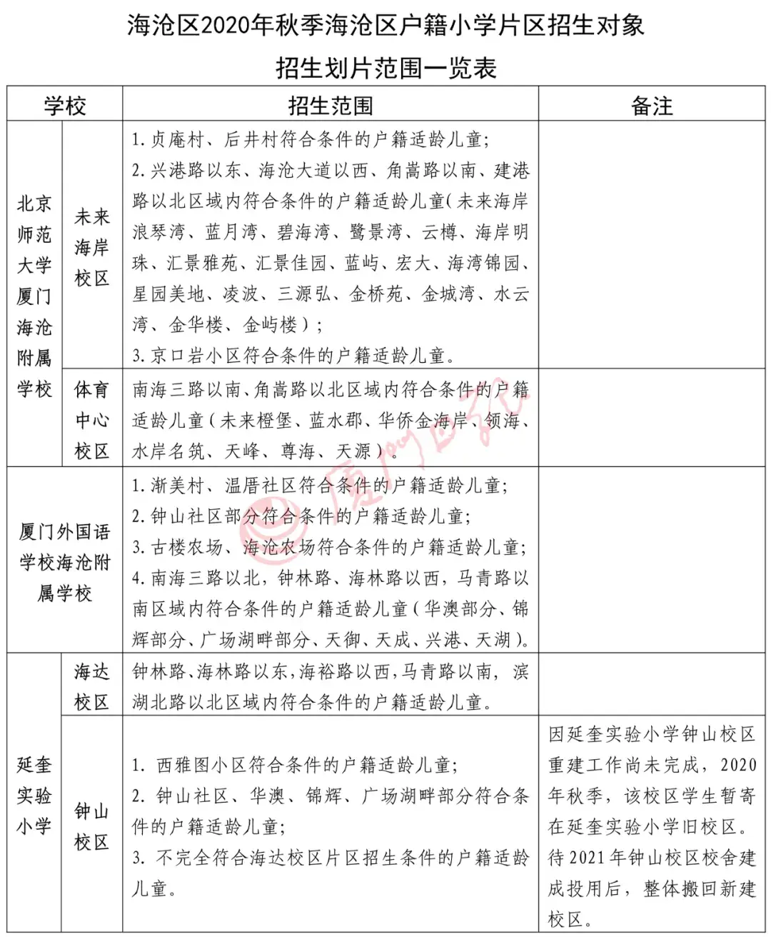
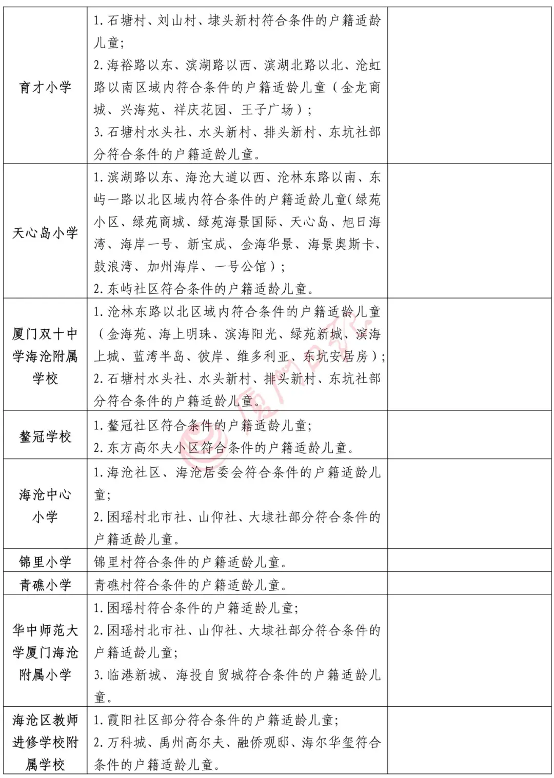
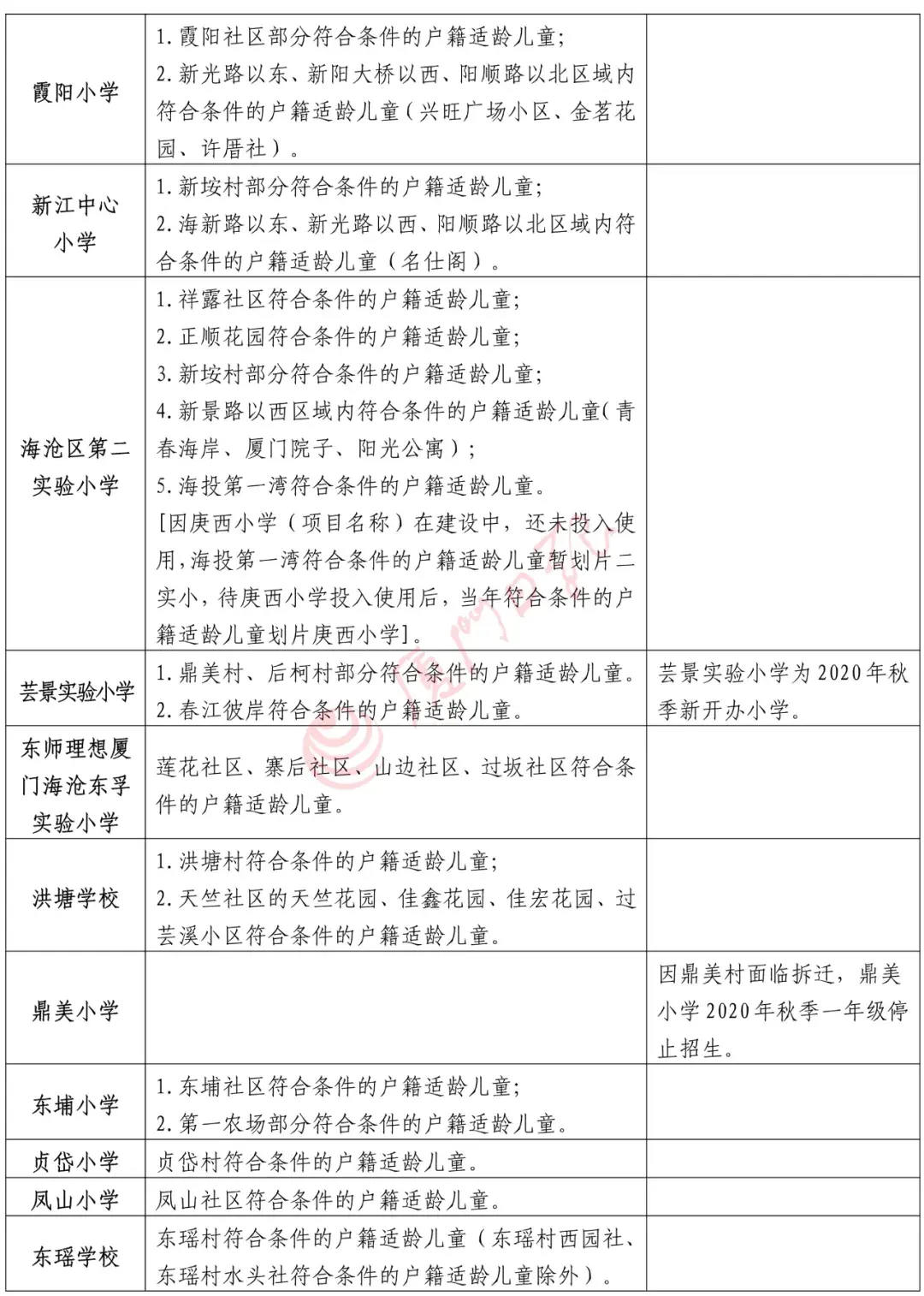
集美小学集美第二小学曾营小学厦门实验小学集美分校杏东小学康城小学厦门外国语学校集美分校海沧区2020年热点学校
海沧延奎实验小学北京师范大学厦门海沧附属学校厦门外国语学校海沧附属学校厦门双十中学海沧附属学校海沧区天心岛小学2021 年起,除了2020年的五所,增加海沧区教师进修学校附属学校、海沧区第二实验小学为热点学校。
备注:
1.按就近入学原则,城区学校以道路、溪、河为界划片招生;
2. 各校施教片区原则上含所在村居范围内〈城区除外〉的楼盘;
3.加*为过渡性政策。
4.加▲为学校暂定名【“苏颂小学”为原“苏厝小学”,“梧侣实验小学”为原“梧侣二小(工程名)”。】
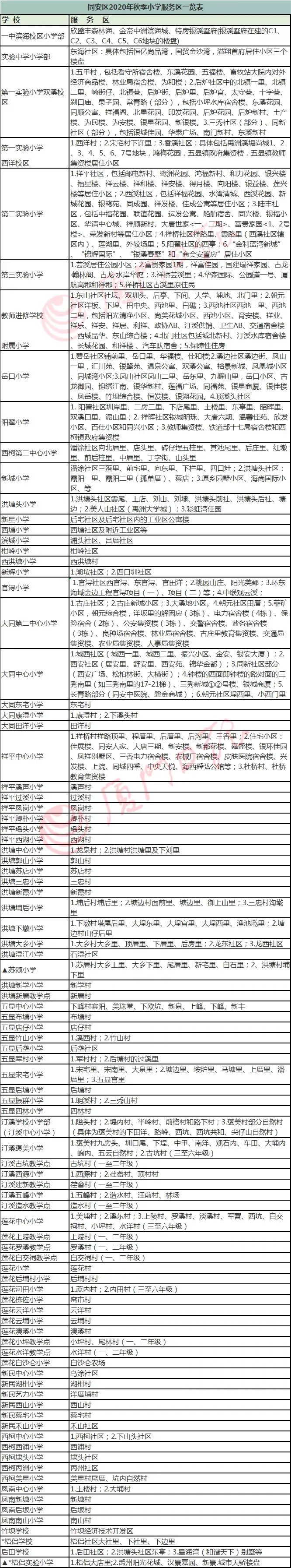
同安区八所学校为今年热点学校
同安第一实验小学同安第二实验小学大同中心小学同安第三实验小学岳口小学阳翟小学教师进修附属小学祥平中心小学备注:以上八所学校继续执行“二手房”六年内只接受同一户业主一名适龄儿童入学规定。
备注:
1.首开领翔上郡片区学校规划为新溪尾小学(暂定名),符合“两一致”的业主子女今年可选择福建教育学院翔安附属第一小学(宋坂小学)、新翔小学其中一所填报,若报名新翔小学“两一致”入学适龄儿童大于该校可提供剩余学位时,则采用摇号的方式,从填报新翔小学的首开领翔上郡片区适龄儿童调剂到宋坂小学就学;
2.祥吴社区宋坂里、汇景新城小区、宝嘉誉园小区(2019年7月13日前落户适龄儿童)过渡期(2020-2021年)实行双向选择,可选择福建教育学院翔安附属第一小学(宋坂小学)、实验学校其中一所填报,若当年实验学校“两一致”入学适龄儿童大于招生学位时,则采用摇号的方式,从填报实验学校的祥吴社区宋坂里、汇景新城小区、宝嘉誉园小区适龄儿童调剂回到宋坂小学就学;
3.九溪小区片区学校规划为新店小学(暂定名),符合“两一致”的业主子女今年可向教师进修附小申请就学;
4.中澳城片区学校为何宅小学(暂定名),符合“两一致”的业主子女今年可向新圩中心小学申请就学。
5.第三实验小学2020年秋季开办,规划片区为地铁社区保障性住房小区,在满足本片区适龄儿童就学需求仍有学位后,剩余学位由区教育局统筹入学,具体方案另行公布。
翔安区2020年热点学校
实验学校小学部新翔小学第一实验小学第二实验小学舫山小学实验小学
6月12日到18日网上报名
7月12日到13日现场报名
玉屏校区投用
首次采用“划片+抽签”相结合方式
原校区招生范围:
新校区招生范围:
注:作为过渡,玉屏校区招生范围“持有片区内房屋产权和户口在片区内的住房满一年”从2021年秋季招生开始执行。
厦门五中
6月10日起开始网上报名
今年,厦门五中开始执行提前一年入住
招生范围:思明区莲西社区。包括:莲前西路51号-607号(均为单号);龙源里1-26号,金尚路1-9号(均为单号);莲坂村165、191、192、194、195、195之一、195之二。
厦门实验中学小学部
招生对象:厦门实验中学附近三个商品楼盘(国贸金沙湾、恒亿尚品湾、溢翔首府)住宅(不含车库、店面等)符合“两一致”,即适龄儿童与父(母)户口一致,实际居住地与户口所在地一致的适龄儿童。
厦门五缘实验学校
招生对象:适龄儿童为持有新景国际外滩、中铁元湾、联发五缘湾1号、源昌宝墅湾、源昌鑫海湾、亿力悦海、国贸润园等七个楼盘房屋产权的业主(所占房屋产权比例应超过50%,不含车库、店面等,下同)直系子女。
五缘第二实验学校
招生对象:适龄儿童为持有中骏天誉、五缘尚座、五缘新座、国贸天琴湾、紫金家园、五缘尊府、五缘尊墅、建发珊瑚海、建发琥珀湾、建发央墅、建发央座、国贸新天地、新景翡翠苑、建发央玺等楼盘房屋产权(所占房屋产权比例应超过50%,不含车库、店面等)的业主直系子女。
同安一中滨海校区
招生范围:欣盛丰森林海、金帝中洲滨海城、特房银溪墅府的C1、C2、C3、C4、C5、C6地块的商品楼盘(交房截止日期2020年8月30日)。
新翔小学
招生对象:实际居住在东方新城且持有东方新城产权,或者实际居住在东方新城且持有东方新城房屋的三类合同之一(即购房合同、拆迁安置合同、厦门市住房保障管理中心租赁合同)业主直系子女。
厦门市音乐学校
招生对象:五通社区原住民适龄儿童、金海社区适龄儿童、厦门大学居住在高林保障性住房和五缘公寓的正式职工的适龄儿童、以及符合政策规定的港、澳、台、华侨、外籍适龄儿童。
更多市直属学校的招生内容
请戳链接查看:「链接」
这么重要的信息
赶紧收藏起来吧
顺便分享给需要的人~
厦门日报社新媒体中心出品
记者:佘峥 综合来源:厦门招考
编辑:卢婷雯 蒋含 值班主任:蔡萍萍
厦门日报原创作品,未经授权,不得转载,违者必究!
版权声明:我们致力于保护作者版权,注重分享,被刊用文章【厦门学校有哪些(最新汇总)】因无法核实真实出处,未能及时与作者取得联系,或有版权异议的,请联系管理员,我们会立即处理! 部分文章是来自自研大数据AI进行生成,内容摘自(百度百科,百度知道,头条百科,中国民法典,刑法,牛津词典,新华词典,汉语词典,国家院校,科普平台)等数据,内容仅供学习参考,不准确地方联系删除处理!;
工作时间:8:00-18:00
客服电话
电子邮件
beimuxi@protonmail.com
扫码二维码
获取最新动态
