开学季来临,又到了家长们最忙碌的时刻。
咖姐在后台经常被问到“xx区什么时候开始申请学位”、“今年招生政策出来了吗”一类的问题,今天也可以给你们解答了!
2022年全市
小一报名时间确定
5月23日,深圳市教育局发布《关于做好2022年普通中小学招生入学工作的通知》
通知中提到,今年全市各区义务教育招生小学一年级网上报名时间,定于2022年5月30日;初中一年级网上报名时间由各区自行确定。
6月上旬至7月上旬进行学位申请资格审核,7月中下旬进行学位安排及公布招生结果。
同时,通知还明确了今年深圳义务教育招生工作五大重点:
重点一:稳步推行大学区实施范围
在保持现有学区相对稳定的基础上,稳步推行大学区实施范围,新建学校学区划分方式以加入现有学区为主,实现多校划片。
重点二:坚持免试就近入学、积分入学
严禁公办民办学校通过面试、面谈、人机对话、体验活动、简历材料等方式“掐尖”招生、提前招生、违规争抢生源。
优化积分入学细则,在实施过程中要做到积分标准、积分结果、学位安排“三公开”。
重点三:全面落实公民同招
公办民办学校同步招生,即同一标准、同一平台、同一时间。
同一标准指所有公办民办学校都要严格遵守并全面落实义务教育免试入学规定,所有公办民办学校要严格按照《深圳市非深户籍人员子女接受义务教育管理办法》规定的入学条件招生。同一平台指所有申请义务教育学校学位的适龄儿童、少年,无论是申请公办学校学位还是民办学校学位,都必须在各区的义务教育招生平台报名申请,未经义务教育招生平台报名录取的学生不予建立学籍。同一时间指各区义务教育公办民办学校同一时间启动招生。重点四:确保残疾儿童少年义务教育入学安置率达到100%
按照“全覆盖、零拒绝”的要求,根据适龄残疾儿童少年的实际情况,制订教育安置方案,落实“一人一案”,通过普通学校就读、特殊教育学校就读、送教上门等多种方式,逐一做好入学安置工作。
重点五:持续深化违规招生治理
要严格执行教育部“十项严禁”纪律要求和广东省教育厅“六项规定”“九个严禁”要求,畅通举报受理渠道,严肃查处违法违规招生行为。
据深圳教育消息,今年义务教育招生不查验计生信息,同时关注二孩、三孩家庭,尽量把以同一套房产申请学位的同一个家庭的孩子安排在同一个学校。
盐田为今年首个公布
招生方案的区域
教育局通知刚发出,深圳已有区域公布招生方案,这也是深圳今年首个公布招生方案的区域。
招生方案原文链接(复制到浏览器打开):
初一:
http://www.yant
小一:
http://www.yant
原文件比较长,咖姐帮大家划了几个重点:
1.学位申请时间为5月30日-6月7日,5月27日开通系统进行试报名。5月30日上午9:00小一初一网上报名系统正式开通。
需要注意的是,试报名并非正式报名,所填信息将在正式报名前全部清空。
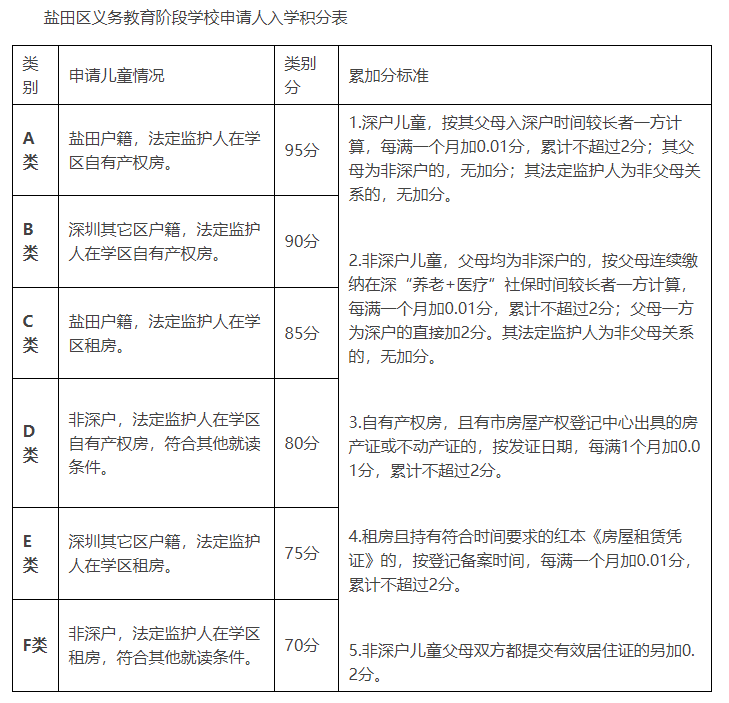
2.全区小学2022年秋季招生继续实行积分入学。申请人所得积分为“类别分+累加分”,按积分从高到低录满为止。
累加分中,父母入户或社保购买时间,以及购房或租房时间的计算,截至学位申请当年的4月1日。
3.关于学区申请资料,盐田区2022年招生,将首次采用家长自行拍照上传证件的报名方式,无特殊情况,家长不需到校交验原件,也无需提交复印件。
4.2022年秋季新建成开办1所九年一贯制学校(原田东中学拆除重建项目)和1所小学(原新建海心小学项目)。
待新校建成后,将再次开放大学区学校的志愿填报通道。大学区具体招生办法及志愿填报安排另行发布
5.具体学区划分看下图
小学学区划分
初中学区划分
盐田区外国语学校:大小梅沙片区。田东中学+新建九年一贯制学校初中部大学区:沙头角-海山街道片区。盐田区实验学校:盐田街道武深高速路以北、梅沙片区。云海学校:盐田街道武深高速路以南。梅沙双语学校(民办):面向全区招生。如有空余学位面向全市招生。预计近日其他各区的招生方案也将陆续公布,家长们可持续关注。
提前收藏!
各区报名入口
为了方便查阅,各区小一初一的报名入口,咖姐也放在下面了。直接复制到浏览器打开就好:
小一:
福田:https://jiazhang.eduft.cn/visitftgbxyjz
南山:https://nszs.szns.gov.cn/visitnsgbxyjz
罗湖:https://zs.szlh.org.cn/visitlhgbxyjz
宝安:https://zs.baoan.gov.cn/visitbagbxyjz
光明:https://zsxt.szgm.gov.cn:8443/visitgmgbxyjz
龙岗:https://zsbm.lggov.cn/visitlggbxyjz
龙华:https://zsjz.sz
盐田:https://ytzs.yantian.org.cn/visitytgbxyjz
坪山:https://zsbm.szpsq.org.cn/visitpsgbxyjz
大鹏:https://zs.dpxq.gov.cn/visitdpgbxyjz
初一:
福田:https://jiazhang.eduft.cn/visitftgbcyjz
南山:https://nszs.szns.gov.cn/visitnsgbcyjz
罗湖:https://zs.szlh.org.cn/visitlhgbcyjz
宝安:https://zs.baoan.gov.cn/visitbagbcyjz
光明:https://zsxt.szgm.gov.cn:8443/visitgmgbcyjz
龙岗:https://zsbm.lggov.cn/visitlggbcyjz
龙华:https://zsjz.sz
盐田:https://ytzs.yantian.org.cn/visitytgbcyjz
坪山:https://zsbm.szpsq.org.cn/visitpsgbcyjz
大鹏:https://zs.dpxq.gov.cn/visitdpgbcyjz
版权声明:我们致力于保护作者版权,注重分享,被刊用文章【盐田区实验学校(有变化)】因无法核实真实出处,未能及时与作者取得联系,或有版权异议的,请联系管理员,我们会立即处理! 部分文章是来自自研大数据AI进行生成,内容摘自(百度百科,百度知道,头条百科,中国民法典,刑法,牛津词典,新华词典,汉语词典,国家院校,科普平台)等数据,内容仅供学习参考,不准确地方联系删除处理!;
工作时间:8:00-18:00
客服电话
电子邮件
beimuxi@protonmail.com
扫码二维码
获取最新动态
