编辑导语:传统的人工排课,工作量大、容易错排漏排,中途修改课表更是牵一发而动全身,每到学期初排课时间段,排课老师更是苦不堪言;在保证教学质量的前提下,最大化发挥校内教师资源优势成为了排课老师的一大挑战。本文作者以教务工作中最常见的排课场景为例,分析“智能匹配”在教务管理场景中的应用。
一、 产品总体方案设计
1. 业务场景分析
排课工作是执行教学计划、实现培训学校培养目标的重要一环,是教育培训学校教学教务管理工作中最基本而又非常重要的一项。
课表的安排需要考虑许多约束性条件,而使用智能排课系统,能让机构的排课工作简单化、高效化。
课表的安排所面临的众多约束性条件,比如教学场地有限、教师多变、课程多样性、班级合班上课、同班级多专业分层上课等都是排课需要考虑的问题。
帮助教务老师合理有序安排教师、教室、学生资源,统筹时间和计划,实现教学资源利用效率最大化。
同时,系统提供多维度统计报表查看和分析,更好辅助教务管理需求,保障学院教务运转准确高效。
2. 业务核心诉求和痛点需求
1)痛点需求:
手工排课时,信息的上通下达是极其麻烦的,而采用计算机排课,教学中的信息可以一目了然;
对于优化学生的学习进程,评估每位教师对教学的贡献,领导合理决策等都具有重要的意义,必将会大大推进教学的良性循环。
2)业务核心诉求:
智能判断:根据老师的意向上课校区、上课科目、课程,及上一节课的上课校区地点,为已开班级但是还没有排课的班级,自动生成排课记录;
确认:确认将要排课的班级是否开班,由排课中心最终确认。
通知校区(校区主管与班主任)和上课老师。
3)调研对象:
3. 产品(技术)设计或调整关键内容
根据匹配优先级设定排课算法,系统推荐上课老师、上课教室,生成排课记录。
4. 产品运营推广的核心量化指标
预排课表微调率小于10%;教务排课时间缩短80%以上;线下确认流程通过系统实现,提高排课信息确认效率。5. 产品选型和开发方案
产品交付期望时间:XXXX
产品选型和开发:
二、产品业务分析和设计
1. 业务定义
2. 产品主体流程及相关说明
1)智能排课主体业务流程图:
2)流程说明,主要涉及三个步骤:
基础信息配置;根据配置条件优先级进行筛选匹配,推荐上课老师及上课教师,选择最优项,进行集体班排课;手动微调后,生成确定的3个维度的排课表(班级课表、老师课表、教室课表)。3)底层业务规则:
通过组合“老师空闲时间+教室空闲时间+班级待排课时间+特殊条件规则”等关键信息,设计适当的数据结构和算法, 以确定每个班级的教学应占据的时间段,并且保证任何一个时间段仅由一个班级、一位老师、一个教室占据。
4)主要要素的状态演变及相关说明:
5)系统对接或集成。
3. 关键点流程和核心业务逻辑
1)核心要素的联动内容、关系和业务规则:
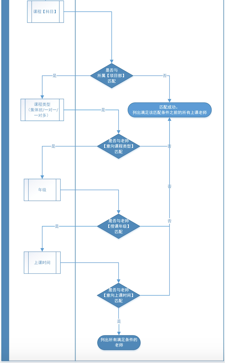
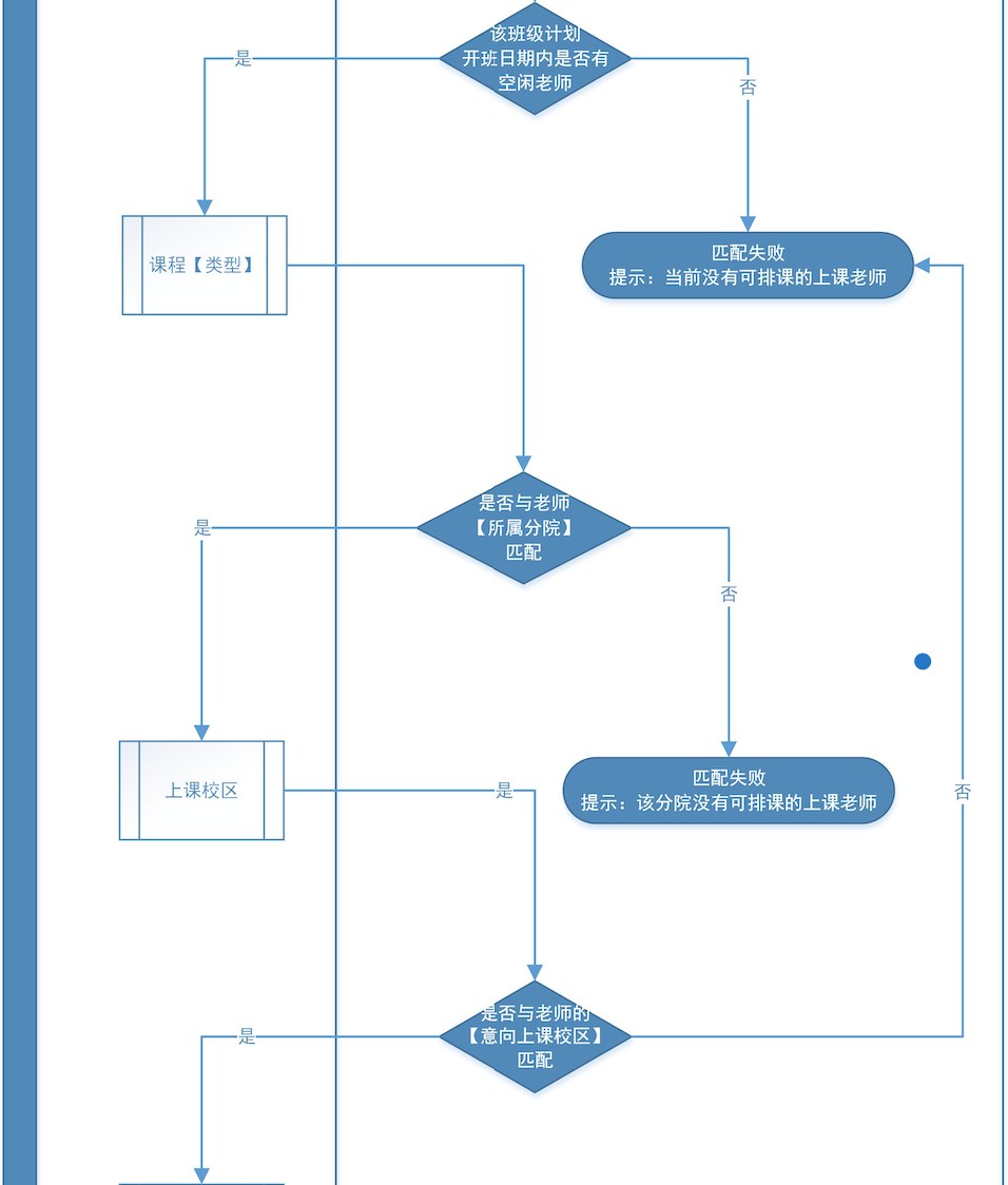
选择上课老师时,根据已维护信息的优先级先后筛选满足条件的上课老师;
优先级如下:教师资质>老师空闲时间>所属分院>意向上课校区>所属项目部>意向课程类型>授课年级>意向上课时间。
选择上课教室时,根据已维护信息的优先级先后筛选满足条件的上课教室;
优先级如下:教室空闲时间>所属校区>可容纳人数>硬件设施。
2)与现有系统的主要差异:
班级排课选择上课老师、教室,通过系统根据预先设定的规则,推荐合适的上课老师、上课教室,而非将线下反复确认后,再手动录入系统。
4. 产品目录菜单结构
三、配置中心
1. 具体描述业务场景
基础配置:维护老师、教室、班级、校区等基本信息;高级配置:设置排课约束原则及消息通知。2. 模块业务流程
3. 要素字段定义
4. 功能详细设计
5. 原型页面
配置中心>基础配置,如下图所示:
点击“新建老师设置”按钮,进入“创建员工页”,如下图所示:
配置中心>高级配置>约束原则,如下图所示:
点击编辑按钮,进入“修改公共配置页”,如下图所示:
配置项“最少开班人数”,可设置多个校区类别的配置人数。如下图所示:
页面交互说明:点击➕,可新增一行显示;点击➖,删除该行显示。
配置中心>高级配置>消息提醒,如下图所示:
四、排课中心
1. 排课的基本业务场景
排课的主要任务是对时间、老师、班级、教室、课程五个因素进行最优化组合配置,进行批量排课匹配,生成目标课表,保证充分发挥各资源优势和提高教学质量。
课程表应该满足以下约束:
同一教学班级的学生在同一时间不能安排两门以上的课程;同一老师同一时间不能安排两门以上的课程;同一教室在同一时间不能安排两门以上的课程;同一时间安排课程总数不能大于所能提供的教室总数;同一教学班的人数不能大于所安排教室的容量。课表除了满足以上硬性约束之外,排课时还应该遵循以下原则:
相对固定原则:同一教师、同一课程应尽量选择相对固定的几个教室。老师相邻两节课的教室距离不能太远,要保证足够的时间作上课准备等。约束原则:一天内老师的上课时间需大于X小时,小于Y小时。2. 系统推荐的优先级原则
老师推荐优先级判断规则
教室推荐优先级判断规则
3. 生成课表
1)原型页面
进入排课中心,我的课表,可查看到“班级课表”、“老师课表”、“教室课表”,如下图所示:
点击“一键排课”按钮,进入“一键排课页”,如下图所示:
点击“集体班排课”按钮,进入“集体班排课页面”,如下图所示:
五、行为统计
1. 具体描述业务场景
埋点数据采集,统计排课时,通过系统推荐的老师、教室的修改率,以便验证系统推荐逻辑的准确性。
2. 要素字段定义
原型页面如下:
六、技术要求
有关本次产品开发涉及的技术要求:
使用载体:PC;浏览器兼容:(请提供你所支持的浏览器,注意IE 8- IE10为必须,如有特殊情况请说明);UI设计和制作;性能速度并发;对内或对外的数据接口:对接方式、对接字段、对接频率。本文由 @文武君 原创发布于人人都是产品经理,未经许可,禁止转载
题图来自 Unsplash,基于 CC0 协议
版权声明:我们致力于保护作者版权,注重分享,被刊用文章【北京联合大学正方教务系统(K12智能排课系统产品规格说明书)】因无法核实真实出处,未能及时与作者取得联系,或有版权异议的,请联系管理员,我们会立即处理! 部分文章是来自自研大数据AI进行生成,内容摘自(百度百科,百度知道,头条百科,中国民法典,刑法,牛津词典,新华词典,汉语词典,国家院校,科普平台)等数据,内容仅供学习参考,不准确地方联系删除处理!;
工作时间:8:00-18:00
客服电话
电子邮件
beimuxi@protonmail.com
扫码二维码
获取最新动态
