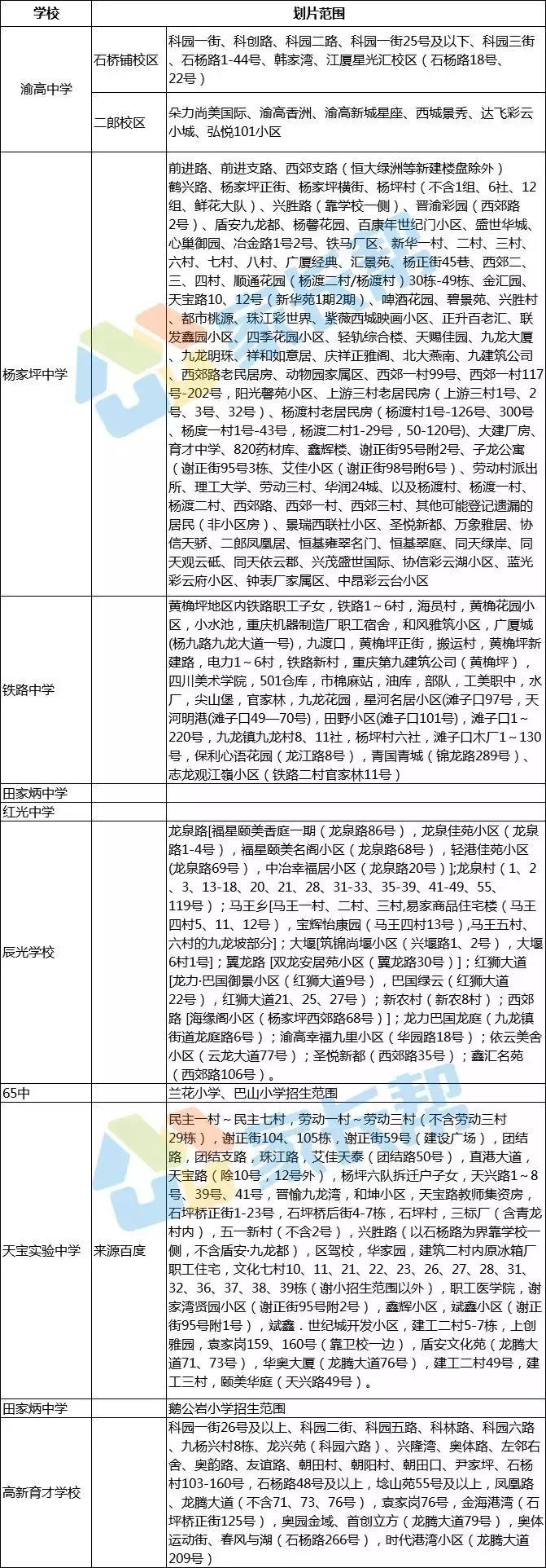
沙坪坝区初中入学方式:划片+随机派位的方式相结合,按照”区域划片、多校对口、随机派位、免试入学“的办法进行招生。划片还是按2018年的安排进行。
重庆八中
招收融创嘉德项目(F60-1/02-1、F30-1/02、F32-1/02地块)、鲁能中央公馆项目(F51-1、 F46-2地块)、公园大道项目(F69-1、 F70-1、F78-1、F79-5、F71-1地块)“三对口”业主子女。
调剂招收天晋小区(待重庆八中管理初中学校建成投用后,划入重庆八中管理初中学校招生范围)
渝北中学
招收桃源大道南段(长空路口至长凯路口)以东,桃源大道北至环湖雅居A区,长空路,安康路以北片区内的“三对口”学生。
主要小区和楼盘:安康路单号,空港大道单号321号以后,从323起,双号468以后,从476起;浩博天地(长空路299号)、金色阳光(长空路199号)、金易尚品源(长空路333号)、阳光名城(长翔路135号)、嘉华盛世(空港大道519号)、金易伯爵世家(空港大道478号,安康路111号)、尚阳康城(长翔路150号)、香海驿(空港大道766号)、芳草绿岸(长翔路219号)、碧湖路、碧湖园、丹湖路、敬业路、创新路、高堡湖路、翔宇路、桃园居国际花园(一区、二区、三区、五区、七区)、桃香苑、福安居、环湖雅居A区。调剂招收环湖雅居 B区。
实验中学
招收桃源大道南段(长凯路口为界)以西;安康路以南;胜利路东段(南区路口为界)以北;双凤路片区内的“三对口”学生;空港新城地区招收祥和路以南、桂馥大道以西、百果路以南、金玉路及金玉路以北以西片区内的“三对口”学生。
(1)主要小区、楼盘和路段:瑞丰花园、青麓雅园、【城市庄园】空港圣地、锦绣丽舍、红树林、金易花园、金易星辰、龙凤花园、名人港湾、佳禾苑、川煤九建、文星院、一○七地质队家属院、区委家属院、金易都会、金港国际(阿兴记)、航港路、雅苑路、远洋航港、渝北广电、区法院、和顺苑、泰福路、港汇路、聚盛家居、风鸣路、双凤桥路、霞飞路、唐庄、宏锦路、双凤桥支路、汉渝路二巷、汉渝路三巷、桃源印象、双北街、双凤路、双凤路一、三、四巷、两路枫景、义学路、金航路、渝航路(北大街以东路段)、金易都会C幢、渝汇源小区、渝航路二至四巷。
(2)空港新城地区主要接收以下楼盘业主子女入学:汇祥好莱坞、立邦香语湖、山水蓝庭、盛景天下、依山庭院、锦域蓝湾、新都花园、翡翠城、彩云间、海德格调、民光圣景苑。
南华中学
招收双凤路以西;汉渝路石油小区及以南;五星路以北;原鹿山村、观音岩路以北片区内的“三对口”学生。调剂招收同茂隧道以西、同茂大道以北城区楼盘“三对口”学生。
(1)主要小区和楼盘:石油小区、高屋新区、渝航花园、聚兴小区、相国名居、凯莱帝景、渝北中医院、渝北电影院、横街、天灯堡、泽科新城大道、汉渝路、汉渝路一巷、渝航路北大街以西、渝航路一巷、渝长路、胜利路南区路口以北、金桂格林上城、瓦房村。
(2)调剂招生范围:根据班额情况,主要接收以下楼盘业主子女入学:皮鞋城周边楼盘、紫台春千集、泰硕明天B区、两江豪庭、鹏润悦秀上东、金茂国际生态城项目
暨华中学
招收胜利路西段(南区路口为界)以南-双龙大道以西—北湖路以北-龙昌街以西-龙昌街、双龙西路一巷以北,五星路以南-观音岩路以西以南片区内的“三对口”学生;调剂招收同茂隧道以西、同茂大道以南、祥和路以北、百果路以西片区“三对口”学生。
(1)主要小区和楼盘:双龙大厦、建银大厦、电信局、邮政局、区医院、建威北宫、和谐家园、香草山、空港金岒地、五星景苑、祥和小区、兰天龙湖苑、龙吉街、北湖支路、圣豪帝景、桃园芳居、北景花园、时代阳光、金日阳光花园、五星路一巷至六巷、建设路、龙发街、渝湖路、龙祥街、龙达街、广电大楼、龙达支路、龙吉街、北湖路、双龙西路一巷双号、水木香山。
(2)调剂招生范围:根据班额情况,主要接收以下楼盘业主子女入学:公园大道项目、龙脊项目、聚义花园、聚义香城故事、聚义香城雅郡、汇祥林里3000、春华别院、居易天城、同茂怡洲、泰硕明天、鹿山名居、鹿山锦绣、锦绣世家、爱加橄榄园、爱加欧郡、泽科左岸长郡、泽科港城国际、锦云香堤、桂馥家园、润丰水尚、麓山别苑、御城华府、金色池塘。
实验二中
招收胜利路东段(南区路口为界)以南-双龙大道以东-北湖路以南-龙昌街以东-龙昌街、双龙西路一巷以南-百果路以东-空港新城管委会住地以北-双龙西路南段(飞湖路口至一碗水转盘)以东—凯歌路东段(一碗水转盘以东)以北-机场路以西片区内的“三对口”学生。
主要小区和楼盘:丰德阳光水岸、名人山庄、湖滨苑、五星小区、龙旺街、龙裕街、龙康街、银鑫小区、田园丽景、春城四季、龙庆街、龙康街、益寿园、园丁新村、龙平街、绣湖路、飞湖路、翠湖路、锦湖路、丽景天成、山水绿城、金港国际(犀牛宾馆)、技装中心、碧津公园、民俗文化村、新华宾馆、鹿山村、龙盛街、龙昌街、龙兴街、双龙西路、双龙西路一巷单号、双龙西路二巷、银鑫路、龙顺街、临湖小区、龙瑞街、龙升街、龙平街、龙平街支巷、龙升街支巷、双龙大道南区转盘以南、双龙东路、翠湖路支巷。
仁睦中学
(1)招收原仁睦乡地区。
(2)调剂招生范围:根据班额情况,接收空港工业园以下新建楼盘业主子女入学:长安集资房,鼎尚名都,北城空港天地,泽科空港明珠(含西区),先生的洋房,观月山水,蓝湾半岛,金科空港城。
渝汉中学
招收原木耳地区学生(含空港乐园)。
黄炎培中学
招收观音公园、金玉路以南-空港新城管委会住地以南-双龙西路以西-凯歌路(东段)以南-机场路以东,金开大道-兴科三路-海联学院-宝圣湖-华人美术馆西-机场路-宝圣立交东南延线以东地区宝圣湖街道和回兴街道片区内的“三对口”学生。
(1) 工业园区片招收金开大道单号、兴科大道543号(单号)及以前、422号(双号)及以前;金港路87号(单号)及以后、82号(双号)及以后;金港巷全部;宝圣西路159号(单号)及以后、170号(双号)及以后;兴科三路全部单号;海福路180号(双号)以前、湖滨东路83号(丽源岛)。主要包括:鑫城名都、锦天星都、海德山庄、祥和家园、莺歌小区、成刚大楼、海德集资房、春祥家园、宝桐紫花园、汇凯青年城、成盛家园、伴山名都、水木年华、橙堡、东朝静园、宏泰苑、郑伟集资楼、金佳步行街、万福佳园、聚祥居、海德花园、圣苑小区、圣湖花园、水天一色、逸静花园、悠然天地、千荷怡景、丽源岛等小区。
(2)招收兴科二路、兴科一路、宝桐路、宝桐一路、宝桐二路、湖滨西路、翠苹路、春华路、金玉路、金缘路的宝圣湖街道和回兴街道“三对口”学生。主要包括:东衡槟城、怡馨花园、方泰花园、陈刚大楼AB区、富丽园、陈传秀集资楼、城市港湾、农转非集资房、帝豪雅苑、政委花园、延寿公寓、圣园山庄、圣园步行街、紫竹苑、翠湖柳岸、莲花半岛、圣湖天域、旭辉、堤岸春晓、电信小区、澜亭水云间、华菲苑、奔力乡间城、奔力上好家、海德盛世AB区、机电城、琉璃阳光等小区。
(3)一碗水及周边片区招收双湖路、高岩路、高岩支路、双湖支路、金兰路、凯歌一支路、凯歌二支路、凯歌三支路、一碗水前街、一碗水后街等回兴街道的小学毕业学生。主要包括:心海湾、朝阳阁、金碧园、天工邻儒居、天工琴露园、工商局集资楼、青华佳园、水木宜家、陶维胜集资楼、木鱼石花园、航空花园、天工龙凤居、木鱼石景园、陈波集资楼、天宫智能大楼、农行集资楼、陈强集资楼、双湖苑、张顺全集资楼、水气大楼、党校楼、汇景苑、颜汇轩楼、春天花园、颐泰苑、双小集资楼、侨苑世家、渝北名都、阳光佳苑、双福园、保健院集资楼、金鞍花园、余强集资楼、绿梦花园、丽雅居、福明家园、高山学府、陈波集资楼、山语涧、金都雅园、诚信大楼、海德燕窝、华星外国语学院、紫苑学府、马达集资楼、包胜芬楼、翰林苑、残联集资楼、书香美地、陈小勇集资楼、洪代明集资楼、桂香苑、秀丽景苑、依山丽景、移动通信大楼、绿景园、银海峰景、观景楼、金香林、鑫兴佳苑、金燕小区、海德旭园、奇缘名居、阳光雅苑、蓝天景苑、黄金堡、文静楼、金鑫小区、高鹏花园、紫林阳城、工贸集资楼、乾坤凯乐家园、人和春天、祥和苑、春光小区、华友商城、顺风苑、鼎麓港湾、复地花屿城等小区。
(4) 宝圣东路及周边片区招收宝圣东路、宝圣巷、龙石路、服装城大道、台商工业园、长河村、白鹤村等回兴街道小学毕业学生。主要包括:宝圣东路安置房、望湖小居、森柯香榆园、纳帕溪谷、蓝色星空、重煤五处家属院、中环公司、玫瑰城、金山美林、富渝苑、茵莱国际、东衡爱地社区、环山国际、汀香树、富州北郡、旭辉9英里等小区。
两江中学
招生范围:从金开大道-兴科三路-海联学院-宝圣湖-华人美术馆西-机场路-宝圣立交东南延线以西地区宝圣湖街道片区内的“三对口”学生。主要包括:
(1) 工业园区片
兴科四路、兴科五路、长福路单号、金开大道双号、兴科大道545号(单号)及以后、424号(双号)及以后;金港路89号(单号)及以前、84号(双号)及以前;宝圣西路157号(单号)及以前、168号(双号)及以前;兴科三路全部双号;海福路全部单号和182号(双号)以后、湖滨东路(除83号丽源岛以外)的宝圣湖街道小学毕业学生。主要包括:易博华苑、海德春洪、水木青华、小小岛、城市假日(湖滨东路8号)、金鹏两江时光、在水一方、金福花园、佳鑫花园、富悦新城、香山美筑、金易华苑、万福花园、城市港湾C区、海德福苑等小区。
(2) 宝圣南路片区
宝圣大道、果园新村辖区的宝圣湖街道小学毕业学生。主要包括:万科朗润园、万科渝园、湖山花园、悠彩郡、东原香山、尚智、清河尚居、铂金时代、天高鸿苑、云湖花园、龙德番茄花园、巴山夜雨、尚城香舍、明香苑、正能雅舍、在水一方、金鹏两江时光、家合苑、学府佳园、云湖景苑等小区。
(3) 金果路片区
翠宁路、云松路、宝石路、果塘路、金果路辖区的宝圣湖街道小学毕业学生。主要包括:盛世明珠、春光港湾、清河苑、清河世家、湖滨印象、北岸明珠、常青藤、恒运清河湾、枫桥水郡、华府春城、农业园区集资楼、两江慧谷、香堤花径、蓝奥岛、金域蓝湾等小区。
(4) 金石路片区
宝环路、上湾路、上果路、食品城大道及全部支路、金石大道、环山大道。主要包括:隆鑫鸿府、金石小区、建工锦绣华城等小区。
松树桥中学
招收松牌路以东、松牌路以南、红锦大道以西、红石路以北片区内的“三对口”学生。
主要小区和楼盘:康德康居皓月、安家园小区、拿铁城、金绸街、花卉园门业市场、亚太国际大厦、松桥支路、柳荫街、碧景苑、金城国际、龙溪景苑、钻石商住楼、新天地小区、龙华商厦、依云雅筑、荣升大厦、金龙苑小区、心悦雅居、宏盛建材市场、嘉州路、金龙路(红锦大道以西)、加州城市花园、黄金堡学府小区、财信城市国际、龙华大道电子校立交以东南、百合园、心悦雅居、丹阳名居、加州花园、贤达大厦、锦园佳居、加佳苑、富悦华康、城市今典、建典大厦、加州时光、红锦公寓、理想大厦、锦龙支路、V派空间、渝富大厦、金凤大厦、武陵路、松树桥大厦、武陵支路、兴隆街、柳荫街、育新街、长安锦绣城、馨蒂丽苑、建峰小区、伟清泊客、米兰天空、北城国际、富悦阳光。
龙山中学
招收龙山街道,松牌路以西、红锦大道以东片区内的“三对口”学生。
主要小区和楼盘:龙山街道,旭日凤凰城、龙凤花园、天邻风景、冉家坝社区、金山路、金顶路、红金街、佳园路、丽园路、龙湖东路、新南路、龙湖花园、新牌坊一至四路、升辉雅舍、江龙大厦、龙珠花园、北城绿景、碧云花园、香山花园、韵叶花园、龙华大道电子校以西北、水利大厦、都市坐标、兰苑小居、胜宇丰水阁、燕城苑、金岛花园、松石大道、聚信广场、龙脊路、红石支路、欧鹏花园、花卉园西一至四路、好望花园、华怡路、黄金堡住宅区、爱丁堡、碧泉花园、松石南路、石油大庆村、丰业小区、金岛花园龙聚园、嘉兴园、三色花园、胜宇丰水阁、碧盛苑、龙景花园、温馨花园、竹韵山庄、东和春天西区、紫荆路、紫园路、紫薇路、紫福路、紫康路、天骄俊园、佳华世纪、皇冠东和。
龙塔实验学校
龙塔街道所辖地区“三对口”学生。
注:原沙坪农村片区的学生根据实际居住地安排在王家学校、仁睦中学、实验二中。
两江新区
37中
聚英村,光明村,百花村,九宫庙,技光村,大渡村,基建村,五湖村,劳动村,葛老溪,新工1—4村,新华村,八桥村1—9社,八一村10、11社,柏华街,互助村4—9社,八桥街,八桥街67号(洄龙苑),松青路1046号(天泰金地),松青路1048号(香港城),松青路1058号(春晖花园),松青路1060号(柏华小区),松青路1066号(中甬·优米优米), 松青路1099号(新天泽),松青路1109号(天辰华府),松青路1111号(三木花园),松青路1555号(新城明珠),松青路1557号(祥和御馨园),松青路1589号(蓝谷小镇),春晖路88号(秋实小区),春晖路96号(渝港花园),锦华路6号(金色世纪),锦华路8号(锦天华园),新华小区,秋实华庭紫苑,锦霞街66号(仁有•逸景三七),锦霞街85号(金色世纪•逸城),锦霞街91号(南海大厦),锦霞街93号(秀水丽苑),锦霞街169号(华仁·万有广场),翠柏路31号(锦天国际),翠柏路37号(秋实大厦),翠柏路98号(秋实春华),翠柏路99号(秋实景苑),翠园路109号(铺金丽城),湖榕路69号(荣涛丽苑),湖榕路75号(湖榕锦苑),湖榕路77号(湖榕瑞苑),钢花路507号(御景龙庭),钢花路799号(阳明佳城),钢花路1012号(瑞星综合楼),钢花路1016号(雅兰大厦),钢花路1056号(城邦国际),钢花路1121号(顶福天际),柏华街25号(恒通·御景天都),九宫庙102号(紫苑大厦),金桥路3号(古渡春色),思源路9号(天安珑园), 思源路30号(卢山锦程),金融广场,钢花路999号(江上新都)
95中
月光村,锁口丘,东风村,创新村,协和村,花生堡,八桥街,新山村,翠园村,翠园路,石板场,猫鼻梁,钢花村,冶建村,沪汉村,文体路88、89号(顺祥壹街区A、B区),文体路128号(锦天佳园),文体支路122号(文体苑),文体支路220号(月光小区),文体支路228号(锦绣格林),春晖路10号(铂金云鼎),春晖路16、18号(枫丹筱筑),春晖路58号(园丁小区),春晖路62号(翠华园),春晖路68号(豪俊阁),春晖路69号(松华阁),春晖路70号(旅游学校教师宿舍),春晖路81号(御馨苑),春晖路85号(春晖御庭),春晖路89号(远景天下),湖榕路22号(1栋、2栋), 钢花路302号(君悦天下),钢花路326号(铺金昊城),钢花路428号(建行大渡口支行楼上),钢花路488号(金都会),钢花路548号(新世纪楼上),钢花路572号(阳明商都),钢花路744号(三星花园),翠园路111、115、116号(翠湖龙庭),湖榕路39号(榕华园),松青路808号(阳光小区),松青路812号(国瑞城三期),松青路1011、1028、1029号(国瑞城),翠柏路78号(天使花园),翠柏路88号(翠柏小区),翠柏路96号(锦天康都),西城大道660号(晋愉岭海),西城大道666号(晋愉绿岛)
94中
A区
马王1—6村,渝钢村,临江村,钢铁村,解放村,马王街,跃进路569号(渝新花园),杨渡路639号(中房那里),跃进路638号(蓝光•御江台),大堰一村,大堰二村,双龙路2号(中交丽景),诗情路1号(东海阿特豪斯),诗情路2号(保利可爱岛),双林路2号(朵力品道),双林路6号(晋愉天意),双城路2、4号(盛世龙都),双山路116号(盛世融城),双山路118号(晋愉融府),山海路9号(公园尚城),双城路198、199号(雅居乐御宾府),双水路2号(盛世融城c区),梓塘路27号(金科•星辰)等双山片区已交房入住的新建楼盘
钢城实验学校
革新村,李子林,黄金庵,跃进村,建设村38—44幢(平安怡和园),大堰三村,共建路100号,卉星街46号,建设村35-38幢(静寓花园),建设村,双山村,建设村45—48幢(龙舟花园),桥梓塘村,双山路99号(秋实花园),跃进路9号(阳明华庭),共建路61、62号(朵力欣元),钢花路25、27号(云岭天城),跃进路269号(金立•园丁小区),双山路58号(百合星宿),跃进路17、19号(缤纷时代),钢花路66号(新宝龙易城),钢花路2号(朵力三期),钢花路68号(美德佳园1-5栋),美德路19号(美德佳园6栋),大堰一村,大堰二村,双龙路2号(中交丽景),诗情路1号(东海阿特豪斯),诗情路2号(保利可爱岛),双林路2号(朵力品道),双林路6号(晋愉天意),双城路2、4号(盛世龙都),双山路116号(盛世融城),双山路118号(晋愉融府),山海路9号(公园尚城),双城路198、199号(雅居乐御宾府),双水路2号(盛世融城c区),梓塘路27号(金科•星辰)等双山片区已交房入住的新建楼盘
茄子溪中学
建路村,四胜村,石棉村,群胜村1—3村,制材村,茄子溪后街、新街、正街,茄子溪,铁运村,装卸村,纺材村,木材调运处,陈家坝,园林村,焦化1—2村,焦化村,石棉一村,丰收1—4村,四三六处,铁十七局,坑木站,钓鱼嘴,西铁二村,新建村,民胜村1、5—9社,电业村,电力村,群胜村1-3、6、9社,竹园小区,四民村1-5,西城大道绿地路196号(绿地城一期),四达路16号(静江花园),四民村9社,联合村
94中
C区
跳磴村,湾塘村,山溪村,石林村,新合村,拱桥村,双河村,沟口村,红胜村,蜂窝坝村,小南海村,蓝沁苑社区(跳磴街、石林大道2号、建祥路5号、南草村), 白沙沱社区(新华正街、新华横街、新华背街、猫儿峡村、新建村500号),白沙嘴,水泥厂,金敖村,沙沱村
民族中学
车家坪,民新村,凤阳村,公民村,五一村,金属村,民乐村,庹家坳,玻纤村,玻纤厂,马桑溪,柏树堡,互助村1—3、10社,八一村1—9、12社,松青路1110号(迁禧花园),群胜村4-5、7-8社,松青路1106号(鑫瑞小区),松青路1118号(天辰美苑),鑫康路16号(鑫瑞乐居),春晖南路8号(蓝馨园),四达路15号(惠丰居),松青路1108号(松青大道60号),铂桥路63号(晋愉江州),融创春晖十里 ,西城佳园
长征中学
长征厂一、二村,伏油库,厂附,伏战备仓库,伏牛溪,伏铁村,石盘村,敖山村,民胜村2—4社,四民村6-8社,祥福路100号(新建村8、9社安居房),伏牛溪新街 ,八桥镇金阳路191、127号(凤阳小镇),四民村9社,沙坨村1-4社,金鳌村,联合村
北碚区初中入学实行“划片招生,学校对口,抽签派位”的原则,城区招生学校为朝阳中学、朝阳中学南城校区、兼善中学、西大附中。以下为蔡家片区2018各中学的划片范围!
马王坪学校初中
①马王坪学校招生范围内户籍的小学毕业生;
②马王坪学校招生范围内购房入住业主子女
花溪中学校
①恒大城小学、融汇小学、世贸小学、新屋小学、典雅小学、花溪小学、苦竹坝小学、清华小学、昕晖小学招生范围内户籍小学毕业生及购房已入住业主子女;
②南华小学招生范围内购房已入住业主子女(不含统筹接收的李家沱小学招生范围内不满足“三对口”的适龄儿童);
③丽都锦城小区适龄儿童、少年;
④以上招生范围内符合条件的流动人口随迁子女(学位不足时,流动人口子女由区教委统筹安排)。
珠江城初级中学校
珠江城小区符合“三对口”条件的业主子女。
西南大学华南城中学
①华南城住宅项目符合“三对口”条件的业主子女。
②2018年8月31日前华南城拆迁安置原住民(2018年8月31日前小孩及父或母户籍就一直在该区域,未曾迁出。)适龄儿童。
一品初级中学校
①一品街道户籍小学毕业生和符合条件的流动人口随迁子女;
②百节小学、南龙小学部分小学毕业生(根据家长意愿)。
南泉初级中学校
南泉街道户籍小学毕业生和符合条件的流动人口随迁子女。
融创初级中学校
融创小学招生范围内户籍小学毕业生,安置房小区业主子女,区教委统筹安排的辖区适龄儿童。
南湖初级中学校
①南湖小学、忠兴小学毕业的本地户籍学生和符合条件的流动人口随迁子女。
②统筹接收部分天星寺镇的户籍小学毕业生。
惠民初级中学校
惠民街道辖区范围内小学毕业生和符合条件的流动人口随迁子女。
二圣镇中心学校初中
二圣镇户籍小学毕业生和符合条件的流动人口随迁子女。
二圣镇中心学校向素英点校
二圣镇集体村、中坪村适龄儿童和符合条件的流动人口随迁子女。
石龙镇初级中学校
石龙镇户籍小学毕业生和符合条件的流动人口随迁子女。
石滩镇初级中学校
石滩镇户籍小学毕业生和符合条件的流动人口随迁子女。
圣灯山镇初级中学校
圣灯山镇户籍小学毕业生和符合条件的流动人口随迁子女。
麻柳嘴镇初级中学校
麻柳嘴镇(含清溪片区)户籍小学毕业生和符合条件的流动人口随迁子女。
双河口镇慕禹初级中学校
双河口镇辖区户籍的小学毕业生和符合条件的流动人口随迁子女。
丰盛镇初级中学校
丰盛镇户籍小学毕业生和符合条件的流动人口随迁子女。
东温泉镇中心学校
小学:原东泉乡户籍适龄儿童和符合条件的流动人口随迁子女。
初中:原东泉乡、双胜乡、天赐乡、芦沟乡户籍小学毕业生。符合条件的流动人口子女。
东温泉镇五布学校
初中:东温泉镇五布小学毕业生和符合条件的流动人口随迁子女。
好啦
今天内容就到这儿~
希望能给大家带来帮助呀!
版权声明:我们致力于保护作者版权,注重分享,被刊用文章【华星外国语学校(2019重庆初中划片范围汇总来了)】因无法核实真实出处,未能及时与作者取得联系,或有版权异议的,请联系管理员,我们会立即处理! 部分文章是来自自研大数据AI进行生成,内容摘自(百度百科,百度知道,头条百科,中国民法典,刑法,牛津词典,新华词典,汉语词典,国家院校,科普平台)等数据,内容仅供学习参考,不准确地方联系删除处理!;
工作时间:8:00-18:00
客服电话
电子邮件
beimuxi@protonmail.com
扫码二维码
获取最新动态
