广西省面向全国自主招生的985或211的高校这几年一直都是为零。所以我这里顺便把广西大学也归为二类院校,大家别喷。
广西大学坐落于南宁,是广西办学历史最悠久、规模最大的综合性大学,是广西唯一的国家“211工程”建设学校,中西部高校提升综合实力计划建设高校、世界一流学科建设高校和“部省合建”高校。学校创办于1928年,1939年成为国立广西大学。
博士后科研流动站:应用经济学、生物学、生态学、电气工程、土木工程、化学工程与技术、轻工技术与工程、作物学、植物保护、畜牧学
“双一流”建设学科:土木工程与先进材料学科群
国家重点学科:结构工程、动物遗传育种与繁殖、微生物学(培育)
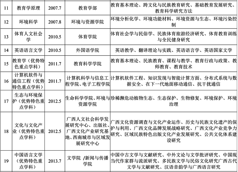
省级重点学科
广西科技大学是一所以工为主,专业涵盖工、管、理、医、经、文、法、艺术、教育等9大学科门类,直属广西壮族自治区政府管理的普通高等学校。
自治区重点学科:车辆工程、企业管理、生物化工、机械制造及其自动化、结构工程、控制理论与控制工程、应用数学、计算机应用技术、产业经济学
自治区优势特色重点学科:生物化工、机械制造及其自动化
桂林电子科技大学坐落于世界著名的风景游览城市和中国历史文化名城桂林市,是工业和信息化部与广西壮族自治区共建高校、国家“中西部高校基础能力建设工程”入选高校、广西壮族自治区重点建设高校。
3个立项建设的一级学科博士学位授权点:信息与通信工程、机械工程、仪器科学与技术。
学校是全国建校较早的22所医学院校之一,是全国最早定点招收外国留学生、港澳台学生和华侨学生的8所医学院校之一,是教育部批准的有招收本科临床医学专业(英语授课)留学生资格的首批30所高校之一,是广西政府重点建设的大学之一。
广西中医药大学创建于1956年,其前身是1934年成立的广西省立南宁区医药研究所,是我国5个少数民族自治区中唯一独立建制的高等中医药院校。2012年3月经国家教育部批准正式更名为广西中医药大学,也是国家中西部基础能力建设高校及国家中医药管理局与广西壮族自治区共建高校。
国家中医药管理局中药学重点学科(14个):中医各家学说、中药药理学、临床中药学、民族医学(壮药学)、推拿学、中医骨伤科学、中西医结合临床(广西中医药大学第一附属医院)、中西医结合临床(广西中医药大学附属瑞康医院)、中医皮肤病学、中医儿科学、中医耳鼻喉科学、中医急诊学、中医老年病学、中医全科医学
国家中医药管理局中医药重点培育学科(3个):中医传染病学、中医预防医学、海洋中药学
广西优势特色学科(4个):中医内科学、中药学、民族医学(壮药学)、中西医结合临床
广西重点学科(6个):壮药学、中医医史文献、中医骨伤科学、针灸推拿学、护理学、中西医结合基础
桂林医学院是广西壮族自治区直属普通高等学校,是教育部本科教学工作水平评估优秀高校,教育部第一批“卓越医生教育培养计划”项目试点高校,被誉为“闪耀桂北的医学明珠”。
重点学科
广西师范大学是国家教育部与广西壮族自治区人民政府共建高校、“中西部高校基础能力建设工程项目”高校。
广西财经学院成立于2004年,由原广西财政高等专科学校和广西商业高等专科学校合并组建而成,是广西唯一独立设置的财经类普通本科高校,是广西壮族自治区人民政府重点建设高校。学校于2010年通过本科教学工作合格评估,2011年成为“服务国家特殊需求”会计专业硕士培养单位,2012年成为外交部和教育部授牌的“中国—东盟金融与财税人才培训中心”,2013年成为广西特色高校立项建设单位,2014年获广西高校首批“2011协同创新中心”认定。
专业硕士学位授权点:税务、金融、应用统计
广西高校重点学科:会计学、财政学、金融学、企业管理、国际贸易学、数量经济学、区域经济学、管理科学与工程、统计学、社会保障
广西特色优势学科:管理科学与工程、统计学、农业经济管理
广西民族大学创办于1952年,原为中央民族学院(今中央民族大学)广西分院,1953年更名为广西省民族学院,1958年更名为广西民族学院,2006年更名为广西民族大学,是国家民族事务委员会和广西壮族自治区人民政府共建高校、国家中西部高校基础能力建设工程建设高校、广西壮族自治区重点建设高校。
自治区重点学科:亚非语言文学、马克思主义中国化研究、中国少数民族语言文学、民族学、计算数学 等省部级重点学科24个
博士后科研流动站:民族学
关注导航生涯,为您私人定制您想要的高考咨询。
·end·
—如果喜欢,快分享给你的朋友们吧—
我们一起愉快的玩耍吧
版权声明:我们致力于保护作者版权,注重分享,被刊用文章【广西中等职业学校(中等生最实用的报考资料)】因无法核实真实出处,未能及时与作者取得联系,或有版权异议的,请联系管理员,我们会立即处理! 部分文章是来自自研大数据AI进行生成,内容摘自(百度百科,百度知道,头条百科,中国民法典,刑法,牛津词典,新华词典,汉语词典,国家院校,科普平台)等数据,内容仅供学习参考,不准确地方联系删除处理!;
工作时间:8:00-18:00
客服电话
电子邮件
beimuxi@protonmail.com
扫码二维码
获取最新动态
