文/小哈
艺术生可能在之前很长一段时间都不受大众认可,不少父母会觉得学艺术的孩子通常都是没什么大出息的,而且以后也没有稳定工作,不能有稳定收入。
不过现在人们已经普遍转变了这种观念想法,而且也越来越多的年轻人选择这条道路。艺考也成了改变人生命运的重要形式之一,如果考上好大学,未来前景也是不可限量。
随着我国社会的发展,一些政策也在进行相应的调整来适应社会发展,例如新高考政策,而艺考也迎来了新改革。
我们一起来看看2021届艺考改革会有哪些变化,艺考生们又怎样实现自己的梦想呢?
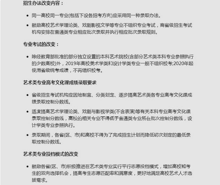
首先就是鼓励艺考生们向普通高考生转型,可以多元选择自己的就业前景。艺考生们也可以选择新闻媒体、电视台、广告设计、宣传等就业方向。高校也新增了很多艺术类专业,艺考生们上大学的几率变大。
然后最重要的改革就是艺考对于文化课的要求提升了,提高文化课录取分数线。而且省级统考的专业,就不会再举行校考了,直接用省级统考的成绩。
这也无形中加大了艺考生的考试难度,艺考生真的不再容易了。随着社会的发展,艺考生也不仅仅满足于艺术教育,要促进艺考生全面发展,培养综合能力,重视文化课。
随着社会不断改革发展,科技越来越发达,网络也变得越来越普遍。而现在的很多孩子之所以会选择艺术生的道路,很大程度是和网络有很大关系的。
尤其随着现在短视频平台的兴起,好像越来越多有才艺的人备受瞩目,可以成为人们眼中的“明星”,这也吸引了不少年轻孩子,梦想成为其中一员。
再一个方面是因为艺术生的文化课水平要求不高,很多文化课功底不够的学生,可以通过艺术生的方式走进大学校园,可以通过这条路实现自我改变,从而改变未来发展方向。
还有一点重要原因就是,同学们真的对此有兴趣,完全是凭借着兴趣爱好所以才会选择的这条路。
而现在每个家庭的经济条件都比以前要好很多,家长们也都希望孩子有个一技之长,所以孩子对此感兴趣时,家长也会全力支持,所以选择这条路的同学就越来越多。
缺乏文化课学习的思维
往艺考方面发展的同学,一定是平时学习艺术更多一些,而学习艺术通常用的是左脑,文化课学习更多用的是右脑。
由于左右脑思维方式不同,导致艺考生学习文化课会感觉有些吃力,文化课薄弱,其实是因为思维方式一时转换不过来。另外,也有可能因为学习文化课的方法不对,做了无用功。
学习文化课时间少
大部分艺考生都会把自己大多数时间用在学习专业课上,因为专业课需要持之以恒来学习,大家对此也感兴趣,又都希望自己在专业课上有所成就。
这就导致学习文化课的时间越来越少,文化课基础比较薄弱,反而现在看来,成为艺考最需要解决的事情。
对文化课不感兴趣
很多艺术生都并不一定是不够聪明的,相反他们往往可能更聪明,但是就是对文化课不感兴趣,所以才会选择艺术,对文化课不感兴趣自然成绩就不会太好。
把握相关信息艺考改革也在告诉大家信息的重要性,考生们可以时刻关注着和艺考相关的重要信息,网上就可以查询。
比如本省文化课提档线,意向院校历年来的专业和对文化课的要求以及招生人数等。在选择学校时可以查看招生简章,采用对比的方法选择最适合自己的院校。
提前准备文化课,希望大家在准备专业课的同时,也要兼顾文化课,尤其是艺考改革外,对文化课的要求有所提高。
大家可以提前准备文化课,给自己充足的时间准备,做好复习规划,在艺考中一定可以脱颖而出。
看过艺考的改革后,大家是不是觉得世上就没有不劳而获轻松的事情,任何成功的到来都需要努力,艺考生也真的“不易”。
希望各位艺考生们时刻把握住关键的艺考信息,在忙着练习专业课的同时,也不能忽视文化课,尤其是文化课比较薄弱的同学,不要在文化课上吃亏,祝大家顺利实现自己的艺考梦!
今日讨论:
你们觉得改革对艺考生影响大吗?欢迎来和大家一起交流、评论吧!
版权声明:我们致力于保护作者版权,注重分享,被刊用文章【学校艺考(2021届艺考迎来新改革)】因无法核实真实出处,未能及时与作者取得联系,或有版权异议的,请联系管理员,我们会立即处理! 部分文章是来自自研大数据AI进行生成,内容摘自(百度百科,百度知道,头条百科,中国民法典,刑法,牛津词典,新华词典,汉语词典,国家院校,科普平台)等数据,内容仅供学习参考,不准确地方联系删除处理!;
工作时间:8:00-18:00
客服电话
电子邮件
beimuxi@protonmail.com
扫码二维码
获取最新动态
