你还在为了技能考试而头痛吗?你还在为了应付技能考试而焦虑吗?你还在为了技能考试而吃不好、睡不着吗?看看你的发际线吧,你会发现,和日渐向上的发际线比起来,技能考试算个啥
为了保住昂贵的发际线,特准备以下内容送给大家,希望大家学习和工作顺利、开心。注意,不要老是摸自己的发际线哟
临床操作实践技能考核复习题纲,依据人卫第九版医学教材及临床实际需要,按照OSCE(客观结构化考核)模式整理,符合临床医学生专业结业考核、执业(助理)医师资格考试、住院医师规范化培训阶段性考试、住培结业考核模拟、医师年度考核等各类临床实践操作考试的复习需求。
临床操作实践技能考核复习题纲老郭头整理版1
临床操作实践技能考核复习题纲老郭头整理版2
临床操作实践技能考核复习题纲老郭头整理版3
临床操作实践技能考核复习题纲老郭头整理版4
以下内容依照临床实际需求,分别从临床基础、内科穿刺术、外科无菌术、妇产科一般检查、急诊急救等方面列出。
临床基础篇:模拟病史采集考核用
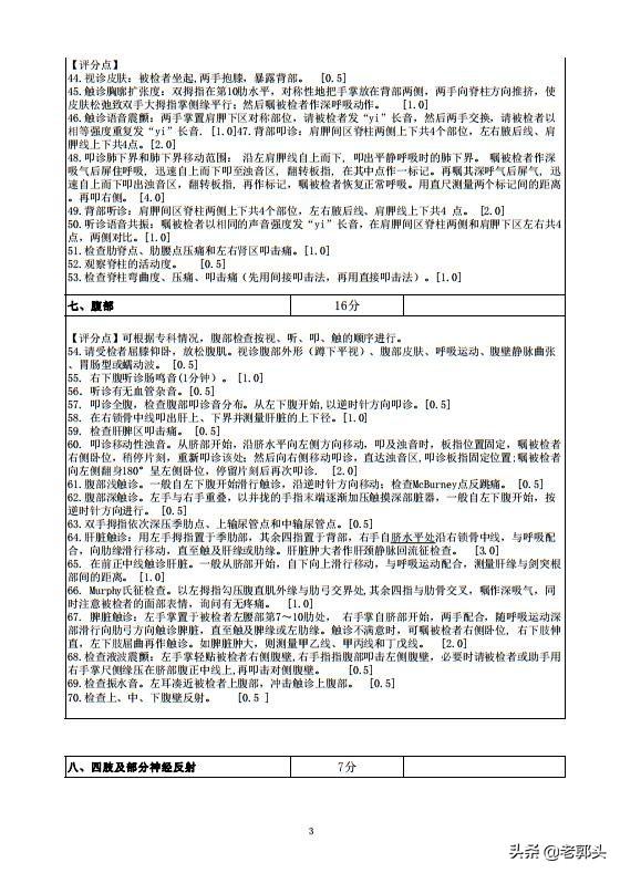
模拟体格检查评分用
评分细则模拟体格检查考核细则
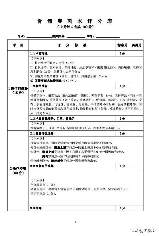
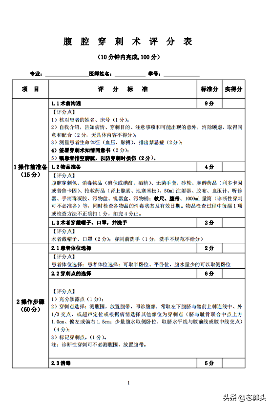
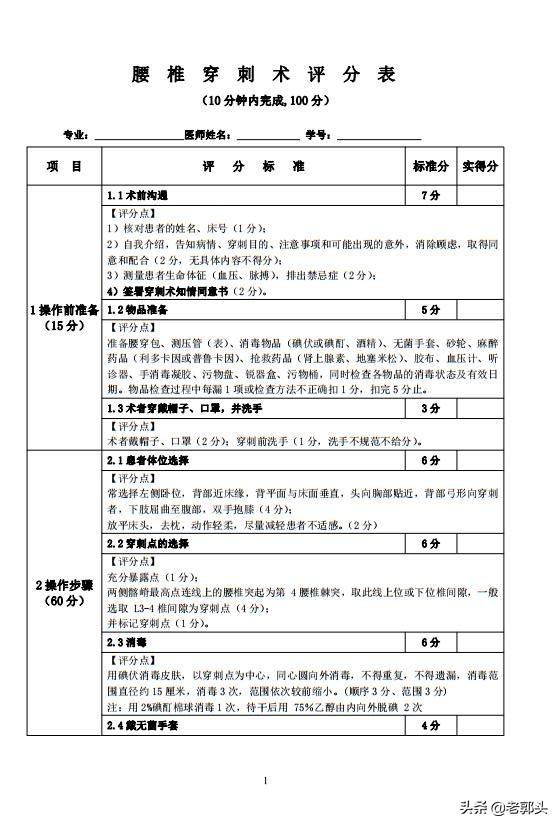
内科穿刺术
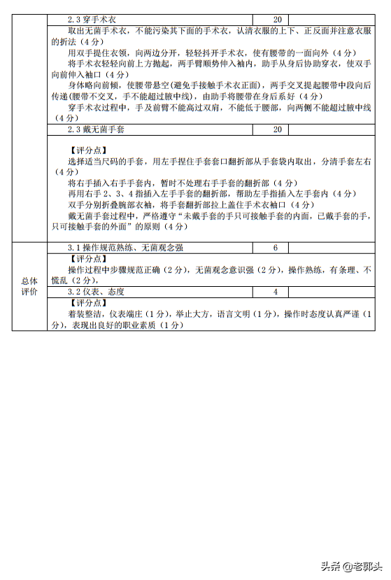
外科无菌术、缝合术、拆线及换药术
模拟缝合术考核评分1
模拟缝合术考核评分2
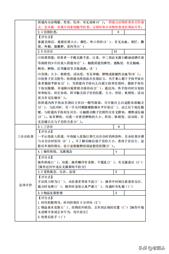
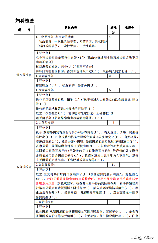
妇/产科一般检查
儿童体格生长指标测量检查
急诊急救
注意:以上内容为医学生/临床医师学习使用,操作时需取得资质的临床工作人员在专业环境、专业设备的条件下,依患者实际情况酌情进行。无资质人员不得擅自进行相关操作。
版权声明:我们致力于保护作者版权,注重分享,被刊用文章【osce考试(知识点)】因无法核实真实出处,未能及时与作者取得联系,或有版权异议的,请联系管理员,我们会立即处理! 部分文章是来自自研大数据AI进行生成,内容摘自(百度百科,百度知道,头条百科,中国民法典,刑法,牛津词典,新华词典,汉语词典,国家院校,科普平台)等数据,内容仅供学习参考,不准确地方联系删除处理!;
工作时间:8:00-18:00
客服电话
电子邮件
beimuxi@protonmail.com
扫码二维码
获取最新动态
