石化行业主要上市公司:中国石化(600028)、中国石油(601857)、东华能源(002221)、华锦股份(000059)、恒逸石化(000703)、荣盛石化(002493)、上海石化(600688)、华鲁恒生(600426)、康普顿(603798)、桐昆股份(601233)、万华化学(600309)、卫星石化(002648)、恒力股份(600346)、中化国际(600500)、海利得(002206)等。
全文统计口径说明:本文数据截止到2021年12月24日
本文核心数据: 开设院校分布
1、石油化工行业相关专业分析
石油化工指以石油和天然气为原料,生产石油产品和石油化工产品的加工工业。根据教育部《普通高等学校本科专业目录(2020年版)》,石油化工相关专业有能源化学工程、化学工程与工艺、石油工程等。
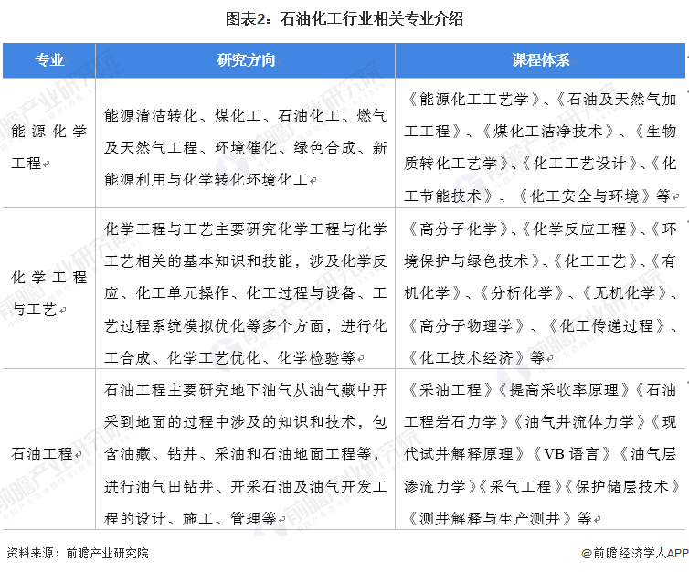
2、石油化工行业相关专业介绍
石油化工相关专业可分为能源化学工程、化学工程与工艺、石油工程等大类专业,其中能源化学工程主要研究清洁转化、煤化工、石油化工等细分领域。化学工程与工艺则涉及化学反应、化工单元操作、化工过程与设备、工艺过程系统模拟优化等多个方面。石油工程专业主要以油气田钻井、开采石油及油气开发工程的设计、施工、管理等为主要研究方向。
3、能源化学工程专业开设院校分布:以辽宁为主
从开设的专业类来看,全国共有58所高校开设能源化学工程专业,其中,辽宁省有9所高校开设了该专业,位居全国第一;陕西省6所,黑龙江省、河北省、山东省各4所,位居其后。
4、化学工程与工艺专业开设院校分布:以山东为主
对于化学工程与工艺专业,全国有361所高校开设此专业,其中,山东省有29所高校开设了该专业,位居全国第一;湖北省26所,江苏省25所,河南省21所,位居其后。其余省份均不足20所。
5、石油工程专业开设院校分布:以陕西为主
对于石油工程专业,全国仅有24所高校开设此专业,其中,陕西省有4所高校开设了该专业,位居全国第一;北京市和湖北省各3所,位居其后。
综合来看,石油化工相关专业开设院校主要分布在辽宁、陕西、山东、湖北等地区。这些地区的化工基础较为深厚。其中化学工程与工艺专业开设院校最多,占石油化工相关专业的80%以上。
更多行业相关数据请参考前瞻产业研究院《中国石油化工产业发展前景预测与投资战略规划分析报告》,同时前瞻产业研究院还提供产业大数据、产业研究、政策研究、产业链咨询、产业图谱、产业规划、园区规划、产业招商引资、IPO募投可研、IPO业务与技术撰写、IPO工作底稿咨询等解决方案。
版权声明:我们致力于保护作者版权,注重分享,被刊用文章【化学哪个专业比较吃香(2022年中国石油化工行业专业开设现状分析)】因无法核实真实出处,未能及时与作者取得联系,或有版权异议的,请联系管理员,我们会立即处理! 部分文章是来自自研大数据AI进行生成,内容摘自(百度百科,百度知道,头条百科,中国民法典,刑法,牛津词典,新华词典,汉语词典,国家院校,科普平台)等数据,内容仅供学习参考,不准确地方联系删除处理!;
工作时间:8:00-18:00
客服电话
电子邮件
beimuxi@protonmail.com
扫码二维码
获取最新动态
