编辑导读:今年毕业的大学生预计超过千万,在正式踏入职场前,很多人会选择先去实习,实习僧就是实习招聘软件的佼佼者。本文作者对其进行了产品分析,一起来看看吧。
一、体验环境
产品体验:实习僧
软件版本:4.14.0
手机系统:HarmonyOS 2.0.0
体验人:Darcy
二、产品概况
slogan:“实习僧-大学生实习校招求职平台”
实习僧是由成都萌想科技有限责任公司推出的中国专注实习、校园招聘的垂直招聘平台。覆盖30万+企业用户;超1800万海内外大学生用户,已成功达成数百万次候选人入职。
实习僧致力于让年轻人就业更简单,为大学生提供覆盖E to E(Education to Employment)的求职招聘服务。提供海量实习招聘信息;新鲜丰富的校园招聘、网申、空中宣讲、招聘会信息;1v1专项职业测评、行业课程、求职资讯、就业辅导。生动精彩的面试经验、实习经历、求职经历分享。
根据各流量研究院和七麦数据,实习僧APP在网上招聘类别排名为14,如果将类别细化到实习招聘的话,其排名在第一位。限于目标用户的定位,实习僧在所有招聘平台里并不突出,但其针对实习招聘这方面确实戳中了大学生的痛点。
三、产品体验
下面,我将从产品体验五要素的角度来分析实习僧APP。
1. 战略层
用户需求:
实习僧的目标用户为在校大学生,在校大学生和职位市场之间存在较大的信息和资源代沟,导致大学生在求职时容易陷入职业定位困难和求职技能匮乏的困境。针对该群体,实习僧一方面整合并提供招聘信息,帮助单位与大学生更好地对接,满足大学生最主要的寻找就业信息和资源的需求。另一方面提供针对性课程和论坛功能,满足大学生提升自我就业竞争力和吐槽、学习并分享经验的需求。实习僧的核心功能能够戳中大学生的痛点和痒点。
产品定位:
实习僧采取T型定位,一横是指主业务——大学生综合性求职服务平台,内容覆盖大学生从校园到实习到职场,一竖是指业务的垂直细分领域——实习生招聘。
市场分析:
据教育部统计,2021年全国高等院校在学总规模达到3833万人,2022届高校毕业生规模预计1076万人。从市场增量和市场存量两个角度来说,实习僧都有很强的市场潜力。当然,实习僧也拥有众多竞争者,如智联招聘、boss直聘等。市场潜力的发掘需要产品内容的进一步优化以及产品运营策略的有效实施。
2. 范围层
要在移动端满足用户求职找实习的需求,我们需要什么?
基础功能:
用户个人的账号及求职意向信息,用来管理用户的个人信息以及职位的推荐等。
而基础需求之后便是求职的核心需求,也就是获得求职及推销自己的信息、渠道及资源。如何获得招聘信息,定位合适岗位,投递个人简历,掌握投递进程以及与HR沟通。
核心功能:
也就是第一层功能,即对应客户的核心需求。在哪里看招聘信息?哪些公司提供了哪些校招岗位?找到招聘信息后如何筛选出符合自己要求的岗位?匹配好公司和岗位后如何投递简历?投递简历后在怎么知道投递进度?等等来源于用户基本需求的功能也就慢慢浮现。
而当用户的基本求职需求被满足后,用户在投递简历最后一秒,会不会想要再检查完善一下简历;投递简历时,用户发觉每家挨个投简历投好麻烦,能不能一次操作投递多家公司;用户想看各个公司的空宣,希望有人能整理出所有公司的空宣信息并提供入口;如果用户是留学生,能不能知道面向海外的校招信息。基于这些用户痒点,就催生了APP的特色功能,满足用户的第二层需求。
特色功能:
在投递简历的最后一步,用户可以修改在线简历或者导入外部的简历;在完成一份简历的投递后,APP自动匹配多个相似职位,用户可以使用一键投递按钮快速完成简历投递;APP提供了空宣专区,并且按开始时间排列空宣直播的入口;为留学生开设专区,在专区内,用户可以了解海外职位,也可以找到偏好招聘留学生的雇主;等等。
以上3层需求紧密相连构成了实习僧APP的5个模块。
3. 结构层
实习僧APP功能结构图如下:
由于字体较小,将功能结构图分割,以下是实习僧局部核心功能结构图:
功能结构图-我的:
功能结构图-机会:
功能结构图-空宣:
功能结构图-课程、消息:
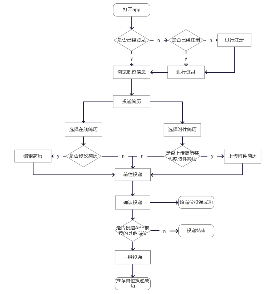
实习僧APP流程图-投递简历:
4. 框架层
下面,将从实习僧的重要页面为例来分析APP的框架层。
简历投递页面:
简历投递页面也就是职位投递页面,用户出于习惯从上往下浏览时,可以在页面顶部首先获取职位最基本的信息,了解薪资、地点、学历要求、工作时间等内容。页面中部,公司基本情况采用小面积卡片展示,职位描述用了大面积的文字显示,一眼看过去排版整洁美观,信息结构清晰。下滑页面,用户还可以找到更多的相似职位。
消息页面:
消息页面顶部是导航栏:“我的投递”、“社区消息”以及“小助手”,下方是所有投递的列表。在“我的投递”中可以进入“投递反馈”分类查看投递进度,并可以通过该入口与HR直接沟通。
5. 表现层
我将从图标设计、整体设计风格、配色、排版,这四个方面分析实习僧表现层。
图标设计:
logo以蓝色和白色形成主基调,蓝白配色符合产品目标用户(大学生)的气质;在app图标中,白色色块和蓝色线条组合形成正装的样式,象征职业,也清晰了产品定位-求职app。app图标底部根据求职行业的特定时间场景进行不定期变动,这种提醒用户关注求职动向的方式,不仅充满新鲜感,而且彰显了品牌活力,帮助品牌拉近与用户之间的距离。
设计风格:
实习僧采用交替宫格/列表/卡片的布局设计,由于该app功能结构和信息结构比较复杂,这样的界面设计能够使视觉效果简单明了,能够在承载产品所有功能的前提下,方便用户找到各个功能和导航的入口。
配色:
APP的主色调为白色。辅助色为蓝色,底部tab和顶部导航栏的切换,以及设置页面的开关、消息页面皆为蓝色。以及各种辅助信息标签都由蓝色作为背景色。
再来说说核心功能页-“机会”的配色。左上角“奖励”按钮采用黄色并佐以动画吸引用户的注意。顶部导航栏的“春招情报站”在字体、大小、配色上都与其他选项做出了区分。金刚区的5个图标,其形状,图标名称,颜色都不同,并且图标颜色填充不够扁平化。band区内容切换频繁,颜色缤纷饱和。下方推荐的招聘信息,为了提高不同企业信息的辨识度,添加了公司的logo,再次增加了颜色的冗余感。使页面观感较为杂乱。
考虑到产品定位为招聘实习app,所以band区和招聘信息区都不宜改动,其显示取决于雇主公司的企业ip和文化。左上角的“奖励”按钮和导航栏的“春招情报局”不在页面的视觉中心区,容易被忽略,也不宜改动。而金刚区图标则可以将颜色统一,保留图标名称和形状的不同,既保留了功能辨识度和可视度又减少了视觉负担。
排版:
i.整体版式
APP整体采用了常见的标签式底部导航模式,符合拇指热区操作的一种导航模式。底部的5个标签分别为:机会、课程、消息、空宣、我的。对应APP的5个重要模块,可通过点击标签在模块间进行快速的切换。
ii.页面版式
实习僧手机APP的页面按内容显示形式分为三类:图片为主、按钮为主、文字为主。
下面将分别分析不同形式的页面版式。
图片为主:
实习僧在“课程”和“空宣”两大核心功能页以图片作为视频内容的入口。图片采用对齐排版的原则,以图片大小的不同区别内容的重要程度。对齐排版不仅使产品在设计时有节奏感,同时用户看到的画面也很整齐美观,规则的视觉流也符合用户阅读习惯。页面内的图片上大下小,大的图片承载更紧迫重要的内容。以“空中宣讲”的界面为例,即将开始的宣讲会用顶部大图显示,其余的按照空宣先后的顺序依次排列。能够最大程度上防止用户错过心仪企业的空宣。
按钮为主:
实习僧在“我的”页面采用宫格式排版众多按钮。这些按钮同等重要,APP将主要入口全部集中在页面之上,方便用户做出选择。
文字为主:
实习僧中“职位详情”页面,包含了大量介绍性和描述性文字。在移动设备的小屏幕上,易读性关乎到整体的阅读体验。在“职位详情”的页面,通过字体大小反差、字体粗细变化,我们可以轻松扫视文字编排,区分职位名称、职位亮点\描述、资质和投递要求。这样的宏观排版使职位信息更有条理性和可读性。
四、运营模式分析
实习僧用数据驱动决策,利用小程序拉新,最终引流到APP上做留存、促活的方式运营整个产品。
第一,实习属于低频场景,用户一般只在招聘季的几个月内时不时登录看一下。所以在小程序中,只保留了填写简历、投递简历这样的核心功能。
第二,由于产品的低频属性,为了延长实习僧的用户生命周期,提高用户在APP内的活跃度,实习僧为App创造了许多丰富的场景。在App里除了有投递简历的功能,还有实习经验交流论坛,职场知识的视频课,名企宣讲会等等。
虽然投简历的动作是低频的,但交流经验,学习知识的需求却是高频并且长期存在的,实习僧用这种以高频带低频,协同共振的原则来做留存。
五、用户评价
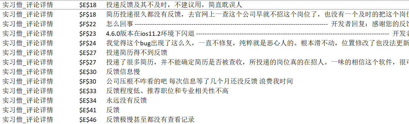
我从七麦数据获取了应用市场中用户对实习僧的评价,由于太多无法一一罗列,选取了最新的200条反馈并进行分类。
根据户反馈类型,大体上可以归为以下几类:
纯吐槽类:对于产品提升无意义的负面用户反馈。比如:垃圾、难用。
纯表扬类:对于产品提升无意义的正面用户反馈。比如:喜欢、好用。体验或需求类:提出了对用户体验提升、描述了想要的功能。比如:增加把企业拉黑功能。BUG类:描述了使用过程中遇到的问题。比如:一传简历闪退。运营相关类:用户评价里有与运营推广相关的内容。比如:因为某某某代言了该应用。其他类:非以上几类的用户评价。
但由于“纯吐槽类”和“表扬类”对APP无改进作用,故用户有效反馈仅包括“BUG类”和“体验或需求类”两部分,共计61条,占所有反馈的30.5%。
i. BUG类
A.用户使用实习僧的过程中容易遇到闪退问题。
B.刷新、搜索响应速度慢。
C.平板(ipad端)功能缺失。
ii. 体验或需求类
A.投递反馈慢/简历查看不及时
B.招聘信息更新不及时,导致出现僵尸岗位,希望增添岗位审查功能。
C.希望APP能够切换到HR版本。
D.广告和邮件推送太多,并且不能取消邮件订阅。
E.希望能增添屏蔽某公司功能。
六、产品迭代路径
版本1.1
更新日期:2016-01-14
[简历可以修改啦]“我的”页面增加简历增删改,简历下载到本地预览等功能。
[界面美化,功能完善]机会”页面UI和部分功能修改。“消息”页面增加面试信息拨打电话和导航功能。“发现”页面增加搜索功能。
版本1.2
更新日期:2016-02-04
[新增]1,通知中心--及时掌握我们的最新动态 2,快速搜索学校--小伙伴们的学校不用再手动输入了,只要搜索关键词都给你罗列出来 3,更多筛选条件--搜索职位中我们新增了三个筛选条件 4,点赞和举报--你现在可以在app上对公司可以进行点赞和举报啦
[优化]gps定位城市;公司信息新增是否提供转正机会;投递简历时可以修改简历;可以批量删除收藏;添加简历修改标题图标。
版本1.3
更新日期:2016-03-16
[新增]1,简历新模版 2,英文简历 3,我的订阅 4,夜间模式 5,修复若干BUG。
版本1.3.2
更新日期:2016-04-06
修复选择城市后不刷新的问题。
优化投递时的提示语。
修复部分iOS7的兼容问题。
…
版本4.13.4
更新日期:2022-03-11
本次更新: 新增留学生新手礼包,速速前往【首页-留学生】栏目下的福利专区领取~
版本4.14.0
更新日期:2022-04-06
本次更新: 优化产品体验
版本4.15.0
更新日期:2022-04-11
本次更新:【空宣】增加“直播招聘”功能
版本4.16.0
更新日期:2022-04-20
本次更新:【留学生】专区优化,更多专属服务上线,帮助每一位留学生更快找到心仪工作!【量身定职】功能全新上线,根据求职意向&个人简历数据分析,与实习僧平台180w+实时职位进行精准匹配,找到与你匹配度最高的名企职位,快速提高网申成功率~【课程频道】全新改版,上线“新人福利”“前辈说”“学姐猜”三大功能,帮助你高效求职,15天拿下心仪offer。
“前辈说”——真实互动社区,学长学姐和你交流求职过程中的难点、槽点、offer通关经验;
“新人福利”——高效求职攻略,根据你选择的意向行业匹配求职公开课、简历指导等福利;
“学姐猜”——求职行业科普,为你科普各行业的工作内容、 从业条件、技能图谱。
从更新历史可以看出,实习僧一直处于功能和业务的迭代更新之中,最近还添加了“空宣”这一核心功能。其发布版本的节奏较快,平均一个月两次,且注重细节优化,说明实习僧十分注重用户体验。
七、如果我是PM
作为实习僧的PM,将从提升产品功能和运营两方面提出建议。
1. 功能上的建议
A.简化产品结构,减少冗余入口,清晰功能结构和信息架构。
APP中有许多小功能都有多个入口,导致用户的使用逻辑受到干扰。比如筛选可转正实习,既可以通过职位的“筛选”功能实现,又可以在“春招情报局”和“活动广场”找到。并且,“活动广场”也不止一个入口,在首页和“我的”中都有,而且在“我的”中,该入口名叫“活动中心”。甚至,可以通过“活动广场”进入“春招情报局”。许多这样冗余的入口和嵌套的功能结构,增添了用户的信息负担,让人感觉产品功能结构层次混乱,扰乱用户使用逻辑。
B.添加HR评价或建议功能,满足用户爽点。
许多用户的简历或面试未通过,但并不知道为什么,也不知道如何提升自己。可以在HR端增添对应聘者的评价功能,该功能采用选项形式,因为求职者众多,尽可能简化HR使用步骤。比如在简历挂掉后,HR通过选择给出的备选选项(如,面试问题回答欠佳、简历展示的能力不符合岗位要求,等)来使求职者了解被挂原因,帮助求职者提升自己。
C.在社区模块中增加“求职成功简历分享”的分区,并添加优秀简历收藏功能。
在体验过程中我发现,社区活跃度低迷,除了官方号,新增帖子平均2条/天。而参考他人简历几乎是写简历的必经之路,在社区中增添该分区,不仅可以活跃社区模块,还可以缓解缺乏求职经验的大学生在写简历时的迷茫。
D.对于“社区”的其他建议:
在社区“我的收藏”中,对帖子的操作应该为“取消收藏”。
社区的“攻略”板块内容界限划分不清晰,基本是用户想发什么发什么,内容完全不符合板块主题。
2. 运营上的建议
虽然实习僧已经在主打实习的App中占领独角兽的地位,但经过我对同学们的询问,基本都不知道实习僧。针对目标群体大学生,实习僧可以在用户高频出现的场景做推广。
如果资金充足,可以寻找垂直领域的KOL作植入广告,比如一些人设为学霸、职场精英等的博主。如果资金不充足,可以采用在大学校园内做地推,比如在实习季,租用食堂/小卖部/学生公寓的广告位,张贴实习僧海报等。
当然,最好的方式是开发属于自己的私域流量,比如可以让用户成为实习僧vip,年卡vip可以免费观看全站课程等。
本文由 @DarcyAI 原创发布于人人都是产品经理。未经许可,禁止转载
题图来自Unsplash,基于CC0协议
版权声明:我们致力于保护作者版权,注重分享,被刊用文章【专业实习报告(产品体验报告)】因无法核实真实出处,未能及时与作者取得联系,或有版权异议的,请联系管理员,我们会立即处理! 部分文章是来自自研大数据AI进行生成,内容摘自(百度百科,百度知道,头条百科,中国民法典,刑法,牛津词典,新华词典,汉语词典,国家院校,科普平台)等数据,内容仅供学习参考,不准确地方联系删除处理!;
工作时间:8:00-18:00
客服电话
电子邮件
beimuxi@protonmail.com
扫码二维码
获取最新动态
