按照《教育部办公厅关于做好2019年高校自主招生工作的通知》(教学厅【2018】14号)的有关规定,我校2019年继续开展自主招生工作,选拔具有浓厚的专业兴趣、卓越的学科特长、突出的创新潜质和广阔的全球视野的优秀拔尖人才,探索多元化的人才招录新模式,坚持立德树人,践行社会主义核心价值观,培养“理想高远、学识一流、胸怀寰宇、致真唯实”的中国特色社会主义事业建设者和接班人。
招生对象:具有学科特长、创新潜质的优秀高中毕业生,符合教育部2019年高考报名要求。
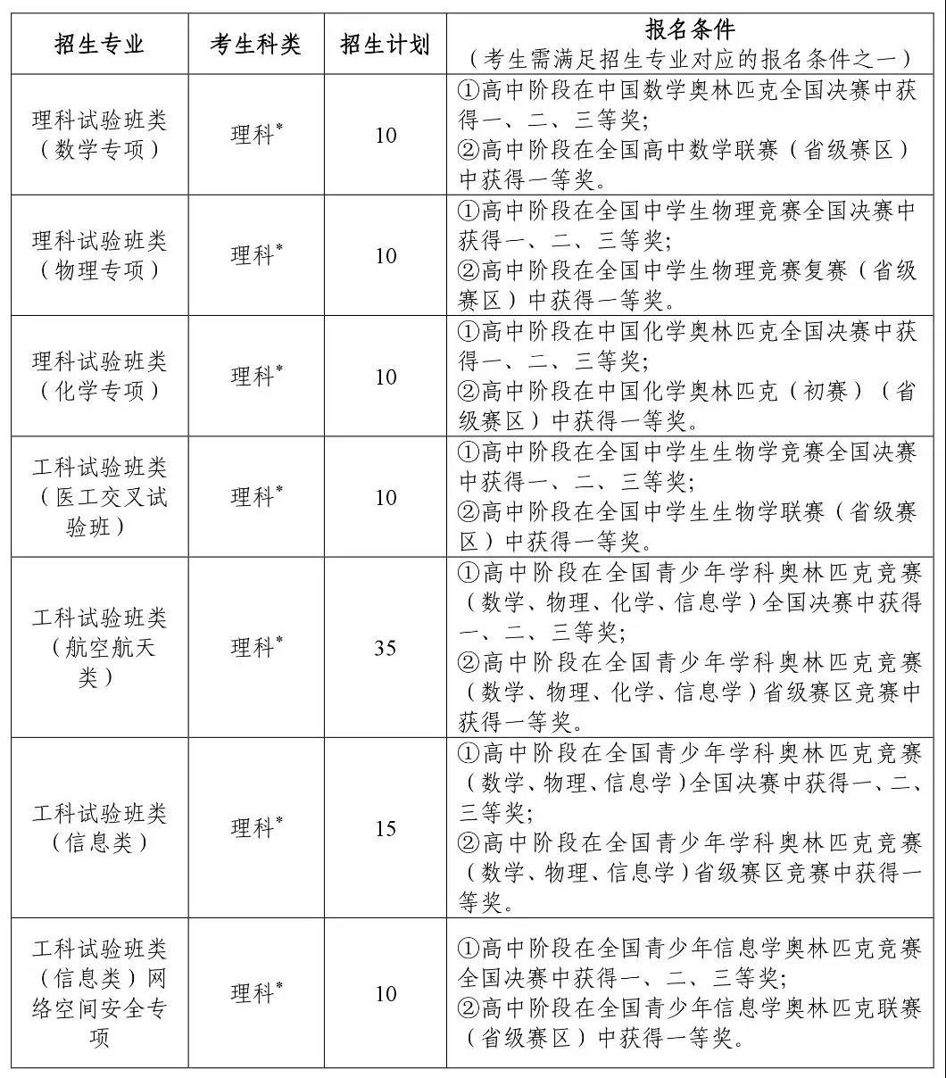
注:(*)上海、浙江高考选考科目要求为物理、化学和生物/生命科学中至少选择一科。
1. 全国青少年学科竞赛获奖学生以全国青少年科技竞赛获奖名单公示网站(http://gs.cyscc.org/)公示的名单为准。
2. 各招生专业依据招生计划择优录取,宁缺毋滥。
3. 工科试验班类(信息类)网络空间安全专项录取的考生大一结束后将直接进入北航网络空间安全学院培养。
4. 招生专业信息可在北航招生网查询(http://zs.buaa.edu.cn/bkzn/zszy.htm),各招生专业所含专业信息仅供参考,以最终公布的招生专业目录为准。
北京航空航天大学招生办公室
2019年3月29日
*本文转于北京航空航天大学官微,如需转载请标明出处!
版权声明:我们致力于保护作者版权,注重分享,被刊用文章【北京航空航天大学自主招生(权威发布)】因无法核实真实出处,未能及时与作者取得联系,或有版权异议的,请联系管理员,我们会立即处理! 部分文章是来自自研大数据AI进行生成,内容摘自(百度百科,百度知道,头条百科,中国民法典,刑法,牛津词典,新华词典,汉语词典,国家院校,科普平台)等数据,内容仅供学习参考,不准确地方联系删除处理!;
工作时间:8:00-18:00
客服电话
电子邮件
beimuxi@protonmail.com
扫码二维码
获取最新动态
