地处苏州工业园区独墅湖高教区核心地带,园区里有大量的世界500强企业及其科研机构。除公共课外全部使用英文教学(或者通俗理解为专业课纯英文教学)。大多为外籍教师,具有国际知名大学博士学位和丰富的教学与科研经验。南北两个校区,很漂亮。
另外还有一个太仓校区(苏州下属一个德资企业集中的城市,很整洁富裕的一个城市),地处苏州园区与上海之间,交通便利(苏州到上海的地铁会通过)。预计今年会开始招生。主要是融合式教育基地:培养适应人工智能和机器人时代所需的国际化行业精英;大学与企业、社区、社会深度合作的新模式;未来大学和校园的新形态探索。
基础学科类专业:数学,生物,化学
偏文科类专业:汉语言文学、商学院、国际关系、英语
理工科类专业:建筑土木、工业设计、电子工程、计算机
艺术类专业:影视艺术
l 会计学本科专业获得英格兰及威尔士特许会计师协会(ICAEW)、澳大利亚注册会计师公会认证(CPA Australia)、英国特许管理会计师公会认证12项(CIMA)、英国特许公认会计师公会认证9项认证
l 西浦国际商学院获得国际高等商学院协会(AACSB)、欧洲质量发展体系EQUIS认证。
l 应用化学本科专业获得英国皇家化学学会(RSC)认证
l 生物科学本科专业获得英国皇家生物学会(RSB)认证
l 建筑学本科专业英国皇家建筑师协会(RIBA)
l 土木工程系获得英国工程委员会监管机构(JBM)全面认证
l 电气与电子工程系获得英国工程技术学会(IET)全面认证
这些认证对应申请海外名校研究生和去外企应聘有更好的背书作用。
本科:
1)西交利物浦大学在广东和江苏两省开展综合评价招生
2)参加全国统一招生,在第一批次招生
本科学费:8.8万/年
学制可选:
2+2制:西交利物浦大学两年,利物浦大学两年,拿两个学校的文凭
4+X制:西交利物浦大学四年,仍然可以获得两个学校的文凭。(费用比2+2节省一半)
备注:该校研究生招生采用申请制。不参与全国研究生统一招生。
升学读研:
2017届毕业生中,超过80%选择继续留学深造,其中23.73%进入QS世界排名前10学府,70%以上进入QS世界排名前100名校,80%以上进入QS世界排名前200大学。升学地区日趋国际化,英国虽仍为主要升学目的地,但前往美国、澳大利亚等升学国家比例增长很快。
实习就业:
苏州工业园区,区内5000多家外资企业及世界500强投资项目为学生提供了众多的就业及实习岗位。西浦就业发展办公室积极开展与企业的交流合作,已与汇丰银行、渣打银行、西门子、毕马威、阿尔斯通和施耐德电气、中国工商银行等500强企业达成了战略性合作或共建了实习基地。
从2017届已就业并提供就业信息的本科毕业生就业单位性质分布情况看,民营企业占比59.67%,与去年相比略有提升,其中包括阿里巴巴集团、中信银行、光大银行、中衡设计、金诚集团等知名企业。外资及合资企业占19.02%,其中包括四大会计师事务所、通用电气、麦德龙、博世公司、IBM等外资及合资企业。国有企业占比13.44%,其中包括国家电网、中铁集团、五大国有银行等竞争极其激烈的大型国有企业。(以上数据来自西交利物浦大学官网)
1)本科学生科研机会
夏季本科生研究基金,与国内大多数高校倾向于为研究生阶段学生提供更多科研机会不同,西交利物浦大学学生在本科阶段即开始接触并参与有一定深度的科研项目。通过完成SURF项目,学生们的科研实践技能得到了锻炼,建立了自信,专业知识得到强化,并对毕业论文或继续深造的方向有了更清晰的认识。
以下是目前学生完成的项目举例:
l 中国股票市场的独特性----余怡和(音),数学系
l 在中国销售公平贸易产品的挑战---- 程志伟(音),程克文(音),西浦国际商学院
l 苏南农村地区普及普通话对外来人口融入当地社会的影响----费宇婷,英语与文化传播系
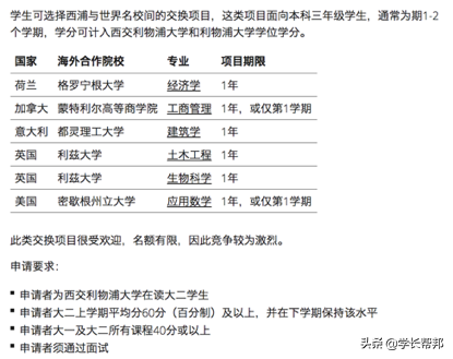
2)学生海外交流机会多
l 暑期课程
l 交换项目
@李学长
我是西浦4+X毕业,也就是苏州学习四年没有去英国的那种,本科毕业拿到英国专业前五综合排名10名左右大学半奖的博士录取通知书(就是管生活费不管学费),当然,有些交叉学科所以录取条件会相对宽些。
而我的舍友,在英国一年硕士以后拿到了曼彻斯特大学全奖加生活费的博士录取通知书,这真是我在英国见过最优厚的待遇。我的基友们,无论2+2或者4+X,有牛津的,有常春藤的,IC(帝国理工)与UCL(伦敦大学学院)应该占了朋友圈的四分之一。
我们都只是一些高考时比一本线高十几二十分的学生,平时台球照打,KTV照去,临考试时很认真自习,考完试成群结队租车去上海,去无锡,去南京,去安徽,春天去太湖摘桔子摘枇杷,秋天去西山岛看看落日。我无法想象如果我在一个非西浦宁诺的学校我有机会享受到这种生活并且拿到当初无法想象的高校的录取通知书,我感谢我的母校,铭记她给我带来的自信与改变,同时也深知她的不足。
等价交换,就是我们用六万,六万六,八万,八万八的学费来抹平我们与985的差价,同时获得些新的资源——譬如四年下来不用太发愁的英语(很少很少听说过西浦的本科毕业生上英国的硕士还需要读语言班的),譬如每年都会造好的一座新教学楼,譬如几乎每年都会稍有变化的教学模式,譬如最近距离的接触最前沿最新的课题(因为我们人少,师生比决定了老师会更多的顾及每一个人),譬如相当奢侈的生活条件。但是同时,我们中的很多人怀着小白鼠的心态来到这所建校十年的大学里,进行一场关于自己未来的豪赌——因为我们没有多届毕业学长,我们没有业界口碑,我们并不知道未来的路或者说每年学长的经验都在变,对于西浦人,未来只能自己一步一步走,没谁的经验值得特别参考。
西浦的自由,就是没有查寝,没有签到,没有马哲课,如果不喜欢宿舍或者想一个人静一静,你可以自己搬出去。苏州有对于生活来说你能想到的几乎一切。我和我的上海同学同时从外滩出发,我地铁倒高铁倒公交回了宿舍了,他的公交还堵在中环上没到家。我大四时想着马上到英国了尝试尝试自己做饭能不能养活自己,于是海德租了套房子买了个电磁炉,好像一个月1500块钱?也是个相当合理的价格。有时同学一块儿在宿舍玩儿,我们不用担心11点断电断网,爱几点睡几点睡只要别闹腾到隔壁。可能大一大二还刷刷夜看看早晨四五点的天,后来你自己也会觉得,对身体不好,还是算了吧,于是毕业时很多人养成了每晚长跑的习惯。没有必须的自习与考四级,很多小伙伴下课了就健身房走起,我自个儿也是跟着小伙伴们一群一伙儿练着,顺带脚儿就在苏州跑了四年半程马拉松。放了假回了家,说是有人看着生活规律,反倒懒得动弹了呢。
她的资源,就是没有硕士博士这个中间阶级,教授导师直接跟本科生对话,对于大三大四的学生,这实在是一个荣耀的资源。尤其是到了英国这种成立百年,规章制度全部有条有理一丝不苟的大学以后,更加明白这种资源的意义。我们专业几乎每个老师的课题都没什么共同点,于是有条件的一人一间大实验室。而作为一个新兴的大学,又没有国家承认的硕士点博士点(好像只能颁利物浦文凭而不像本科似的有很标准的一本大学文凭),一个教授手下可能至多也就两三个博士,于是,大三暑假(有些大神甚至大二就开始)老师就允许本科生进研究实验室干活儿,我自己能本科毕业申请到PhD,无外乎我的简历里写着我用过XXX,XX,XXXX仪器一年多时间,您不必专门培训我了。或许其他大学也有这种本科生机会吧,但是对于西浦尤其是西浦4年制的学生(至少我们专业),这种机会几乎是来者不拒,暑假里不回家开怀在实验室吹免费空调的能占一多半儿吧。
@ 学长327UTG
课堂形式:西浦的选课形式是袭承英制,并不像北美一样有很大的自主选课空间,一学期中大部分课都是学校安排的,剩下的一至两门专业课和体育课是可以有范围选课的,专业课的选课空间很有限(我只在大一下学期有过选一门专业课的经历,是从两门的范围中选一门)。体育课倒是值得称赞,种类繁多:羽毛乒乓篮球游泳足球外还有飞盘,定向越野,桌球,保龄球,网球,舞蹈,太极以及体适能,大一上下学期各有一节体育课,之后不再开展体育课。
关于英文教学:答主2013级学生来看是大一上除EAP英文课全部中文授课,大一下小部分英文授课,大二开始全英文教学。上课形式主要有以下几种:百人大课lecture,习题课tutorial,小型讨论课seminar。另外还会有学校各个department不定时的workshop,以English language center(学校的语言部门,负责英语课EAP的教学,faculty主要是老外)的workshop为主,每周会不定时不定地点进行,每周开始会给全校发邮件通知本周workshop的上课信息。个人认为这些workshop还是很赞的,除了学术方面的writing,speaking,discussion,以及TOEFL,雅思辅导还有career consulting,PS advising,Resume advising,外教们教的都是很地道的英式写作风格,让你逼格高出其他申请者一大截,这些对于个人研究生申请和就业申请是很有用的。
@高学长 (成都七中毕业生,曾获得四川大学自主招生资格,但选择了西浦,现会计专业在读)
个人感觉西浦是一个很大的舞台。她把选择权交给了你,留给了你很大的思考空间去考虑到底想成为什么样的人,每个人都能够在这里找到属于自己生活的节奏,适合自己的位置;硬件设施良好、极具设计感的图书馆能提供大量的学术资源和很好的学术氛围,各式各样的社团组织能开拓自己的社交网络,通过诸如歌唱比赛、数学建模、体育竞技等一系列活动发掘展现自己的才能。
在西浦这所很年轻的学校里,你可以看到有着这样一群人,他们怀揣炙热的梦想,秉持不甘于失败的信念,不断向前迈进。
版权声明:我们致力于保护作者版权,注重分享,被刊用文章【西交利物浦大学怎样(报考西交利物浦大学)】因无法核实真实出处,未能及时与作者取得联系,或有版权异议的,请联系管理员,我们会立即处理! 部分文章是来自自研大数据AI进行生成,内容摘自(百度百科,百度知道,头条百科,中国民法典,刑法,牛津词典,新华词典,汉语词典,国家院校,科普平台)等数据,内容仅供学习参考,不准确地方联系删除处理!;
工作时间:8:00-18:00
客服电话
电子邮件
beimuxi@protonmail.com
扫码二维码
获取最新动态
