上周,卓小越为大家带来了“华附系”、“二中系”学校的入读攻略,今天介绍的是刚刚升级为“一校十门”的“省实系”学校全攻略。
11月18日,广东实验中学官方发布了《招贤纳士 | 广东实验中学附属江门学校2019年教师招聘公告》。这则招聘公告意味着,“省实系”又增加了一名新成员,省实由“一花九叶”再次扩张,变成“一校十门”。
2019年,恰逢广东实验中学建校95周年,学校定于11月30日(星期六)举行立教147周年,立校95周年校友返校日活动。
2018年之前,“省实系”在广州只有省实高中部、省实初中部、省实天河;在广州市外,有顺德分校、南海分校及珠海金湾学校。
2018年,“省实系”在广州新增了3个成员,省实以“省实气质,一校一品”的集团化办学思路为指导,响应国家推动教育公平优质发展的时代要求,与广州市越秀区、白云区、荔湾区合作,托管广东实验中学越秀学校、广州市白云实验学校、广东实验中学荔湾学校。“省实系”变成“一花九叶”。
2019年,“省实系”再度扩张,增加广东实验中学附属江门学校,变成“一校十门”。
广州地区
广东实验中学(高中校区)建校时间:1872年
学校地址:广州市荔湾区芳村省实路1号
广东实验中学(初中校区)建校时间:1872年
学校地址:广州市越秀区中山四路51号
广东实验中学附属天河学校建校时间:2005年
学校地址:广州市天河区天源路
广州市白云实验学校建校时间:2018年
学校地址:广州市白云区夏花一路
广东实验中学越秀学校建校时间:2018年
学校地址:广州市越秀区环市东路天胜村、广州市越秀区盘福路
广东实验中学荔湾学校建校时间:2019年开学
学校地址:广州市荔湾区广钢新城
建校时间:2008年
学校地址:佛山市顺德区容桂小黄圃
广东实验中学南海学校建校时间:2010年
学校地址:佛山市南海里水镇和顺中信大道中信山语湖
广东实验中学珠海金湾学校建校时间:2016年
学校地址:珠海市金湾东咀山北麓
广东实验中学附属江门学校建校时间:2019年
学校地址:江门市蓬江区丰乐路
幼儿园升小学
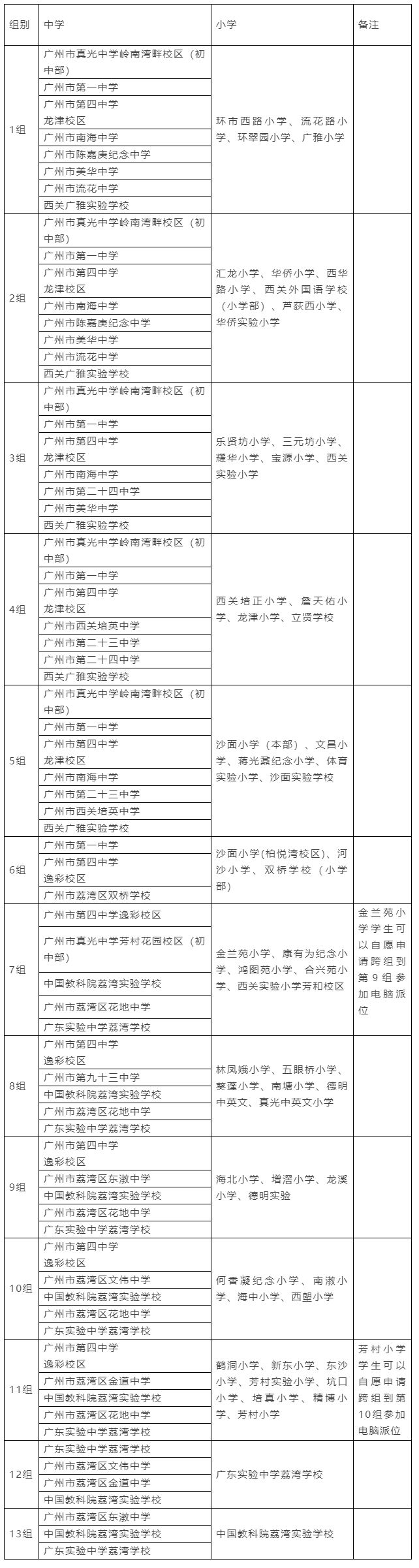
位于广州的省实6个校区里面,有小学部的是荔湾省实和白云省实。
荔湾省实荔湾省实是多校区的公办九年制义务教育学校,2019年小学部一年级招生区域为观御社区、曼宁社区、融穗社区以及观鹤二社区部分楼盘。
据了解,目前学校只招收一年级6个新生班级。学校招生范围只是暂定,待其他地块的配套小学建成和投入使用以后,将重新安排。
白云省实白云省实为民办非营利性全日制寄宿学校,实施小学、初中、高中12年一贯制教育。据悉,白云省实小学部于2019年开始招生。
小学升初中
位于广州的省实6个校区里面,有5个校区拥有初中部,分别是省实初中部、省实天河、白云省实、荔湾省实、省实越秀。
省实初中部小学升初中家长可以关注电脑派位入学方式。
2019年招生人数:第五组40人;第六组100人;第七组82人;第九组30人;第十组20人。
省实天河是热门民办学校,是不少家长孩子希望进入的民办学校。
2019年的招生计划如下:
1、招生对象:招收身心健康、综合素质良好、学业成绩优秀的小学应届毕业生,户籍不限。
2、招生人数:2019年初一年级计划招生500人,开设南山班、格知班和创新班,实行小班制。
3、收费标准:学杂费17900元/学期(非广州市户口学生与广州生源同等收费),住宿费2000元/学期。校服费、伙食费等实支实收。
荔湾省实小学升初中家长可以关注电脑派位入学方式。
2019年招生计划:第三组40人;第四组125人;第八组26人;第十一组15人。
位于广州的省实6个校区里面,有4个校区拥有高中部,分别是省实高中部、省实天河、省实越秀、白云省实。
省实高中部2019年省实高中部招生850人,其中面向广州计划620人。
省实高中部2019年高一的录取分数:
提前批:户籍生715分,借读生720分,指标生697分。
2019年省实天河高中部的招生计划是276人。提前批录取分数是685分,第一批录取最低分数是678分。
2019学年高一招生计划:
1、对象:2019年初中毕业生;
2、人数:共招收460人、10个班,其中1个省实班、1个创新班、1个传媒特色班、1个科技特色班;
3、录取批次:提前批、第一批。
白云省实为民办非营利性全日制寄宿学校,实施小学、初中、高中12年一贯制教育,高中部为其初中部学生升入。
2019学年初一招生计划:
1、对象:2019年小学六年级应届毕业生,要求品学兼优,身心健康,不限户籍;
2、人数: 初一全寄宿新生900人,18个班。其中2个笃行班(拔尖人才培养班),4-6个特色实验班(数学实验班、英语实验班、经典诵读实验班、信息科学实验班);
3、收费标准:2019学年按价格主管部门核定标准执行(2018学年:36,000元/年)。
广东实验中学南海学校2019学年初一招生计划:
1、人数:招收初中一年级新生540人;
2、收费标准:每人每学期学杂费16000元,住宿费1500元(不含伙食费、医疗费、校服费、交通费、军训费、床上用品、日常生活用品费等)。剑桥英语课程费用每人每学期4500元(选学类国际特色课程)。各项收费以南海区物价局最新审定价格为准。
广东实验中学珠海金湾学校2019年招生828人,比上一学年增加4个班,一共开设18个班。
2019年中考录取分数线:467分(珠海全市),437分(金湾)。
广东实验中学附属江门学校广东实验中学附属江门学校(简称“省实江门学校”)是经广东省教育厅批准,由广东实验中学和江门市恒鑫实验教育咨询有限公司强强联合创办的民办非营利性全日制寄宿学校,由直属广东省教育厅领导的省级重点中学、广东省首批国家级示范性高中广东实验中学(简称“省实”)全权管理。
暂无相关招生信息。
今天分享就到这里啦,查看往期文章可以获取更多信息。
版权声明:我们致力于保护作者版权,注重分享,被刊用文章【广东实验中学顺德学校(省实系)】因无法核实真实出处,未能及时与作者取得联系,或有版权异议的,请联系管理员,我们会立即处理! 部分文章是来自自研大数据AI进行生成,内容摘自(百度百科,百度知道,头条百科,中国民法典,刑法,牛津词典,新华词典,汉语词典,国家院校,科普平台)等数据,内容仅供学习参考,不准确地方联系删除处理!;
工作时间:8:00-18:00
客服电话
电子邮件
beimuxi@protonmail.com
扫码二维码
获取最新动态
