从办学历史上看,邢台下列三所中学的办学历史最为悠久,来了解一下吧。本文仅代表个人看法。
学校名称:河北南宫中学
学校前身:南亭书院
办学时间:1651年
办学时长:370年(至2021年)
河北南宫中学位于历史名城、冀南红都南宫市,源自清代顺治八年(1651年)建立的南亭书院(后改东阳书院),于1909年改建为近代学校,1911年称南宫中学堂,是冀南地区创办较早的中学之一。抗战期间停办,建国后由原滏阳抗日师范学校改建为南宫中学,1984年被省教育厅批准为首批办好重点中学,2001年被省教育厅命名为省级示范性高中,是“中华百年名校”“全国百所最具特色中学”。
学校现已发展成为一所拥有两个校区,占地16.3万平方米,建筑面积10.5万平方米,两个学部,161个教学班,776名教职工,1万余名在校生的现代化中学。
南宫中学办学渊源
1651年(顺治8年),南宫知县沈秉公利用百姓给他捐资建祠的钱修建了南亭书院。
1751年(乾隆十六年),南宫知县袁炳修在南亭书院旧址创建了东阳书院。
1909年(宣统元年),齐福丕在东阳书院旧址建立南宫县立两等小学堂,设中学班。
1911年秋,中学与小学分立,中学部分更名为南宫县中学堂
1912年,改名为南宫县公立中学,齐福丕任校长。
1930年,更名为南宫县立初级中学,
1938年日寇侵占南宫,学校停办。
1945年8月,冀南行署将原“抗日滏阳师范学校”改建为“南宫滏阳中学”。
1949年2月,改名为冀南区公立南宫中学,同年8月改名为河北省立南宫中学。
1956年春, 更名为“河北省南宫第一中学”。
1961年,南宫一、二中合并,学校又更名为“河北省南宫中学”
文革开始后,南宫中学解散。校舍即被县革委、县剧团、县工会、二机厂、招待所、体委等单位强占。仅在原南宫中学中院部分地方和东院建“五·七”学校,办了几期农机、农电、赤脚医生、小学教师培训班。
1970年夏,在原南宫中学东院遗址建立“南宫城关高中”。
1971年,改称“南宫县中学”,
1978年,南宫县中学被上级确定为邢台地区重点中学,面向南宫全县招生。
1981年暑假后,邢台地区行署下文改“南宫县中学”为“河北省南宫中学”。
1984年,南宫中学高考升学率居邢台地区各重点中学之首,高达80%(当时全省升学率仅为4%)。同年,被河北省确定为全省首批办好的24所重点中学之一。
南宫中学历史沿革
首任校长齐福丕
齐福丕与师生
50年代教室
80年代校门
80年代毕业照
学校名称:邢台第一中学
学校前身:龙冈书院
办学时间:1536年
办学时长:485年(至2021年)
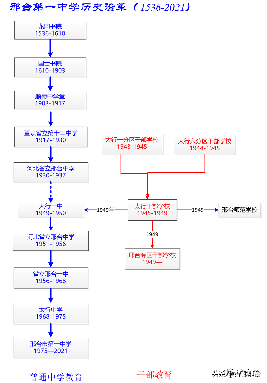
邢台一中的办学历史渊源可以追溯到明代嘉靖十五年(1536年)建立的龙冈书院,到1903年改建为顺德中学堂,1930年定名为省立邢台中学,抗战期间停办,建国后由原太行干部学校分出部分师资重建省立邢台中学。1953年被确定为河北省重点中学,1956年定名为邢台一中。1978年是河北省首批装备的重点中学。
邢台一中办学历史:
1536年(嘉靖十五年),顺德知府高迁在邢台城内北长街创建龙冈书院。王阳明、归有光、李攀龙等曾受邀讲学于此。
1589年(万历十七年),顺德府知府张延庭、邢台县知县朱诰重新修缮龙冈书院。
1610年(万历三十八年),巡按傅振商题写书院匾额改为国士书院,并在门外立石牌坊。
国士书院是傅振商在直隶省按察畿南、摄畿辅学政期间所改建的三所书院之一(包括正定府恒阳书院、顺德府国士书院、大名府天雄书院)。
1653年(顺治十年),顺德府知府朱国治、邢台县知县金渐皞重新修缮国士书院,在大堂前又建考棚七十八间。
1903年,顺德府知府梁丹铭将原龙冈书院(国士书院)改建为顺德中学堂,堂长吕蓉镜。学堂开设12个科目:修身、读经讲经、中国文化、外国语、历史、地理、算学、博物、物理及化学、法制及理财,国画、体操。
1909年8月,顺德府中学堂三、四班两班学生全部考入高等学堂,直隶省奖励学校仪器100种。
1917年10月,顺德府中学堂更名直隶省立第十二中学。开设学科有修身、国文、外国语、历史、地理、数学、博物、物理、化学、法制经济、图画、手工、乐歌、体操。
1921年,直隶十二中学生组织读书社,宣传马列主义。
1926年8月,直隶十二中党支部成立,这是邢台第一个党支部。
1930年,更名为河北省立邢台中学。历任校长多系北洋大学、北京大学毕业。
1937年,七七事变后,邢台中学的师生一部分南下,一部分上太行参加革命。
1949年,将太行干部学校分出一部分改建为普通中学,名为太行一中。
1951年,太行一中更名为河北省立邢台中学。
【太行干部学校,又称太行联中干部学校,1945年10月,太行一分区干部学校(晋冀抗日中学)和涉县的太行六分区干部学校迁入邢台,其中一部分并入邢台师范学校中学班,一部分干部学员组建为太行干部学校(又称太行联中干部学校),这是一所培养革命干部的学校。1946年6月太行干部学校迁至临城县北关。1948年7月,太行干部学校迁回邢台市。1949年太行干部学校一分为二,一部分改建为普通中学,即太行第一中学(当时邢台为太行第一专区),一部分改建为专区干部学校】
1952年,邢台中学成为完全中学。
1953年,被确定为河北省重点中学。
1950-1953年,邢台中学许多班次以抗美援朝战斗英雄命名。
1956年1月1日,省立邢台中学更名为"省立邢台一中"。
1959年,再次被确认为专区重点高中。
1960年出席全国群英会,受到国务院嘉奖。
1958-1960年,邢台一中提出“讲什么课就搞什么生产”。仅此一校就建起了砖瓦、石灰、水泥、菌肥炼铁、沼气、金木工、人造棉等多种校办工厂。
1962年,邢台一中被确认为河北省16所重点完全中学之一。
1963年邢台一中被定为宝塔学校,集中力量提高教学。
1966年,文革开始,中学停课。文革期间,邢台一中数万册图书藏书散失,实验室设备被盗80%。
1967年,邢台一中、邢台二中、邢台师范学校等三所学校的红卫兵组成夺权委员会,夺了邢台市委、市政府的权,三校一起掌管邢台市委和各部门的印章,临时负责邢台全市工作。
1968年,邢台一中更名为太行中学。
1972年2月,为了逃避上山下乡,很多学生选择退学,其中仅邢台一中就有127名学生退学。这些学生的家长通过各种关系和门路,为子女在城市安排工作。针对此种现象,邢台二中的学生愤怒上书邢台市委,指责退学的学生不少是干部子弟,领导同志带头走后门,利用职权给自己孩子找工作。
1976年,太行中学更名为邢台市第一中学,重新步入以教学为中心的轨道上。
1978年学校被定为河北省首批(当时全省仅有13所)装备的重点中学。
八十年代,邢台一中是全国勤工俭学先进学校,校办工厂创造的效益超过国家下拨的教育经费,当时学校拥有客货两用车、面包车、130汽车等多种交通工具,教职工住房条件优越。
1992年,河北省对全省24所首批装备的重点中学进行全面评估,邢台一中位列第8位。
邢台文庙旧影(和本文无关)
邢台一中旧影
邢台一中
邢台一中新校区
学校名称:威县第一中学
学校前身:洺阳书院
办学时间:1527年
办学时长:494年(至2021年)
威县第一中学简称威县一中,坐落在威县县城北外大街北端左侧,是威县唯一的省、市、县三级重点完全中学。威县一中办学渊源可以追溯到嘉靖六年(1527年)创办的洺阳书院,1905年改办为威县县立高等小学(也有记载1903年),抗战时期被日伪改办为南街小学,1951年南街小学开始招生初中班,1953年初中部分搬迁现址定名为威县初级中学,1956年更名为威县第一中学,1978年被河北省人民政府确立为重点中学。
威县第一中学办学历史
1527年(嘉靖六年),威县知县钱术建书院一所,院址在县城西部。
1547年(明嘉靖二十六年),威县知县胡容修葺,建坊门一座,并题匾为“洺阳书院”。
1872年(清同治十一年),知县张延绪对书院进行修葺。
1905年(清光绪三十一年),将洺阳书院改为威县县立高等小学。
(注:改建小学的时间,有的资料记载是1903年,有的资料记载是1904年,有的资料记载是1905年)
1937年,威县沦陷,学校停办。
1939年,日伪政府为实施奴化教育,强制恢复建校为南街小学。
1945年,原企之县抗日高级小学迁入威县城内南街小学。
1951年,南街小学招生2个初级中学班,这是威县中学教育之始。
1953年,中学班从南街小学迁至北关外公路西侧(现址),定名称为威县初级中学。
1954年,威县初级中学改名为威县第一初级中学。
1956年底,威县第一初级中学成为完成中学,更名为“威县第一中学”。
1962年,威县第一中学和威县第二中学合并,校名改为威县中学。
1966年,文革开始后,学校连续三年未招生,校名改为威县东方红中学。
1969年,威县中学停办。
1971年,威县中学恢复。
1982年,威县中学改名为威县第一中学,被列为省重点中学。
一说1905年改
威县县立高等小学
南街小学
以上这三所学校可谓历史悠久,邢台明清书院有约40余所,能传承下来、可以追溯传承历史的没有几所,而传承为中学的更少,除了上述3个中学,你还知道哪些中学历史渊源更悠久呢。
版权声明:我们致力于保护作者版权,注重分享,被刊用文章【邢台市第十二中学(邢台办学历史最悠久的三所中学)】因无法核实真实出处,未能及时与作者取得联系,或有版权异议的,请联系管理员,我们会立即处理! 部分文章是来自自研大数据AI进行生成,内容摘自(百度百科,百度知道,头条百科,中国民法典,刑法,牛津词典,新华词典,汉语词典,国家院校,科普平台)等数据,内容仅供学习参考,不准确地方联系删除处理!;
工作时间:8:00-18:00
客服电话
电子邮件
beimuxi@protonmail.com
扫码二维码
获取最新动态
