调剂系统开放的前几天会有大量院校公布调剂信息,可是等到那个时候再准备调剂那就晚了。所以大家可以先了解往年调剂信息,根据这些信息判断哪些院校可能会有调剂名额,提前准备做好打算。
今天就给大家分享数学专业的调剂经验,包括调剂常识,接受调剂院校和往年调剂信息。希望能够帮到大家,助大家顺利上岸!
1、数学调剂一定要与第一志愿专业相同或者相近,应在同一学科门类范围内。
研新生解读:一志愿报考数学一级学科下属的二级学科都可以互相调剂,由于理学学科门类只有学硕,结合实际情况分析数学一级学科内的二级学科专业之间可以互相调剂
可以调剂到数学的报考专业主要有以下专业
数学:070100数学、070101基础数学、070102计算数学、070103概率论与数理统计、070104应用数学、070105运筹学与控制论
2、数学专业调剂初试科目与调入专业初试科目相同或相近,其中初试全国统一命题科目应与调入专业全国统一命题科目相同。
研新生解读:数学专业初试专业课科目一般为高等代数、数学分析,原则上考这两个科目的专业可以互相调剂,有些院校理学学科门类的统计学也是考的高等代数、数学分析,如果满足学校的其他相关要求,原则上也可以互相调剂。
3、 初试成绩符合第一志愿报考专业在调入地区的初试成绩基本要求。
研新生解读:举例说明,第一志愿报考的是A区数学专业,如果想要调剂到B区,首先要符合B区数学国家线。报考B区数学专业,如果想要调剂A区数学专业,同时需要满足A区数学专业国家线。
4、 重点关注目标调剂院校专业往年调剂信息及最新调剂政策
研新生解读:比如往年可调剂院校/专业、调剂录取的最高分、最低分、中位分,以及调剂人数,往年有调剂名额的院校今年一般也都会有,结合往年调剂成功考生分数及今年调剂政策来判断调剂可行性,重点参考调剂方法部分;
北京:北方工业大学理学院、北京化工大学数理学院、北京邮电大学理学院、中国农业大学理学院、北京林业大学理学院、中央民族大学理学院、华北电力大学数理学院、中国石油大学(北京)理学院、中国地质大学(北京)数理学院
天津:天津工业大学数学科学学院、北京信息科技大学理学院
上海:上海理工大学理学院、上海海事大学文理学院、上海应用技术大学理学院
江苏:南京航空航天大学理学院、南京理工大学理学院、中国矿业大学数学学院、南京邮电大学理学院、河海大学理学院、江南大学理学院、江苏大学数学科学学院、南通大学理学院、南京师范大学数学科学学院、南京财经大学应用数学学院、扬州大学数学科学学院
浙江:杭州电子科技大学理学院、浙江工业大学理学院、浙江理工大学理学院、浙江海洋大学信息工程学院、浙江师范大学数学与计算机科学学院、杭州师范大学理学院、绍兴文理学院数理信息学院、温州大学数理学院、中国计量大学理学院、浙江科技学院理学院/曙光大数据学院、宁波大学数学与统计学院
江西:华东交通大学理学院、东华理工大学理学院、南昌航空大学数学与信息科学学院、江西理工大学理学院、江西师范大学数学与统计学院、赣南师范大学数学与计算机科学学院、江西科技师范大学数学与计算机学院、赣南师范大学数学与计算机科学学院
安徽:合肥工业大学数学学院、安徽理工大学数学与大数据学院、安徽工程大学数理与金融学院、安徽师范大学数学与统计学院、安庆师范大学数理学院、淮北师范大学数学科学学院
福建:厦门大学数学科学学院、华侨大学数学科学学院、福建师范大学数学与信息学院、闽南师范大学数学与统计学院
广东:汕头大学理学院、华南农业大学数学与信息学院、深圳大学数学与统计学院、五邑大学数学与计算科学学院、广东工业大学应用数学学院
广西:广西大学数学与信息科学学院、桂林电子科技大学数学与计算科学学院、广西师范大学数学与统计学院、广西民族大学数学与物理学院
甘肃:兰州大学数学与统计学院、兰州交通大学数理学院
河北:河北大学数学与信息科学学院、华北电力大学(保定)数理系、河北工业大学理学院、华北理工大学理学院、河北科技大学理学院、河北师范大学数学科学学院、石家庄铁道大学数理系、燕山大学理学院、华北理工大学生命科学学院
河南:华北水利水电大学数学与统计学院、河南理工大学数学与信息科学学院、河南工业大学理学院、河南科技大学数学与统计学院、河南大学数学与统计学院、河南师范大学数学与信息科学学院、信阳师范学院数学与统计学院
山西:中北大学理学院、山西师范大学数学与计算机科学学院
内蒙古:内蒙古工业大学理学院、内蒙古师范大学数学科学学院、内蒙古民族大学数理学院
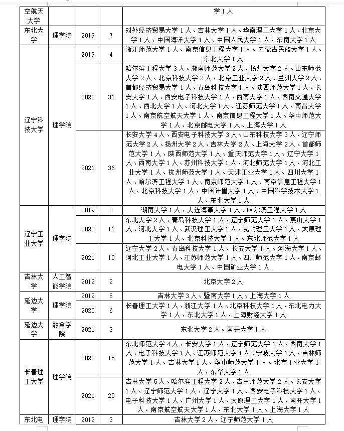
辽宁:沈阳工业大学理学院、沈阳航空航天大学理学院、东北大学理学院、辽宁科技大学理学院、辽宁工业大学理学院
吉林:吉林大学人工智能学院、延边大学理学院、延边大学融合学院、长春理工大学理学院、东北电力大学理学院、东北电力大学理学院、长春工业大学数学与统计学院、长春师范大学数学学院
黑龙江:黑龙江大学数学科学学院、哈尔滨理工大学理学院、东北林业大学理学院、哈尔滨师范大学数学科学学院、牡丹江师范学院数学科学学院
山东:山东科技大学数学与系统科学学院、中国石油大学(华东)理学院、青岛科技大学数理学院、齐鲁工业大学数学与统计学院、山东理工大学数学与统计学院、曲阜师范大学数学科学学院、曲阜师范大学管理学院、曲阜师范大学工学院-自动化研究所、曲阜师范大学运筹学研究院、聊城大学数学科学学院、鲁东大学数学与统计科学学院、中国地质大学(武汉)数学与物理学院、武汉纺织大学数学与计算机学院、武汉理工大学理学院、华中农业大学理学院、湖北大学数学与统计学学院、烟台大学数学与信息科学学院、山东大学数学学院、山东大学金融研究院
湖南:湘潭大学数学与计算科学学院、吉首大学数学与统计学院、湖南科技大学数学与计算科学学院、长沙理工大学数学与统计学院、湖南师范大学数学与统计学院、湖南理工学院数学学院、南华大学数理学院、湖南工业大学理学院
海南:海南大学理学院、海南师范大学数学与统计学院
重庆:重庆大学数学与统计学院、重庆邮电大学理学院、重庆理工大学理学院
四川:西南石油大学理学院、成都理工大学管理科学学院、成都信息工程大学应用数学学院、西华大学理学院、四川师范大学数学科学学院、西华师范大学数学与信息学院
贵州:贵州大学数学与统计学院
陕西:西安理工大学理学院、西安工业大学基础学院、西安建筑科技大学理学院、西安科技大学理学院、西安科技大学计算机科学与技术学院、陕西科技大学文理学院、陕西师范大学数学与信息科学学院、延安大学数学与计算机科学学院、陕西师范大学计算机科学学院
青海:青海师范大学数学与统计学院、青海民族大学数学院、青海民族大学物电院
宁夏:宁夏大学数学统计学院
新疆:新疆大学数学与系统科学学院、新疆大学未来技术学院
湖北:三峡大学理学院、湖北民族大学信息工程学院
宁夏:北方民族大学数学与信息科学学院
提醒:在筛选确定调剂院校时,一忌“眼高手低”,好高骛远,只关注好学校,对自身实力预判错误,在与高手对决中败下阵来,导致调剂失败;二忌妄自菲薄、缺乏自信,不敢尝试好学校,甚至导致录取院校中均是低于本科院校水平的学校,得不偿失。
(该数据来源于研新生调剂信息系统)
(该数据来源于研新生调剂信息系统)
(该数据来源于研新生调剂信息系统)
(该数据来源于研新生调剂信息系统)
(该数据来源于研新生调剂信息系统)
(该数据来源于研新生调剂信息系统)
(该数据来源于研新生调剂信息系统)
(该数据来源于研新生调剂信息系统)
(该数据来源于研新生调剂信息系统)
(该数据来源于研新生调剂信息系统)
(该数据来源于研新生调剂信息系统)
(该数据来源于研新生调剂信息系统)
(该数据来源于研新生调剂信息系统)
由于篇幅受限,只展示了部分信息,完整名单可在研新生公主号查看!
该数据由往年拟录取名单分析得出,往年调剂录取分数(调剂最低分、中位分、最高分、调剂考生录取名单)、初试/复试参考书目在研新生公主号查看!
步骤一:了解往年调剂录取分数详情,确定往年调剂过去考生的最低分、最高分、中位分,结合自身成绩情况确定调剂该院校的可能性,将调剂院校初次可分为保底院校、稳定院校、冲刺院校,判定规则如下:
我的成绩小于调剂录取最低分=冲刺院校
我的成绩在中位分上下=稳定院校
我的成绩大于调剂最高分=保底院校
注:主要用于调剂名额较多院校,个别调剂名额除外,这种不确定性较大
步骤二:结合院校调剂可能性重点核对目标院校最新调剂名额及调剂政策限制点,调剂的时候是需要同时满足目标学校专业招生报考及调剂的政策要求,可通过招生简章/招生目录/调剂公告/电话咨询/往年经验等多方面来核查,其中调剂政策限制点主要有以下几个方面:
1、学历形式限制【主要体现在招生简章及招生专业目录】
(1)同等学力-同等学力考生限制点比较多,需要重点关注招生简章及目录、调剂最新政策
(2)业余学习方式。比如业余函授和成人自考本科的考生。
2、学校等级(本科学校+报考学校)
学校等级部分主要是指报考学校、本科学校,有些学校在调剂的时候是分别会对其有所限制,比如本科学校/报考学校否是985工程/211工程/双一流工程/学科排名等级,我们在调剂的时候尤其是需要关注这些点。
3、专业(报考专业+本科专业)
(1)报考专业一致或相同相近
(2)本科专业一致或相同相近
注:有些院校需要同时满足以上要求,信息比较透明的院校会直接标注报考专业/本科专业要求
4、初试成绩
(1)总成绩要求不低于XXX分数
(2)其中单科成绩要求不低于XXX分数
注:有些院校需同时满足以上要求
5、考试科目
(1)初试统考科目
要求考试科目一致、或者难度更高的科目,接收但需要加试科目
(2)专业课
要求考试科目一致、或者难度更高的科目,接收但需要加试科目
注:有些院校需同时满足以上要求
步骤三:根据已筛选出的院校确定重新确定调剂院校难度,然后整理出该校该专业的复试考试科目及考试方法,结合各等级学校考试科目情况及自身情况,最后确定复试科目准备方向,从而最终确定填报志愿的院校,这里有三个建议:
建议一:优先选择各难度等级考试科目相同或相近的科目的院校
建议二:优先选择复试科目与本人初试考试科目的相同或相近的院校
建议三:优先选择本科学习比较好并且有把握的复试科目相同相近的院校
步骤四:结合调剂系统打开时间、复试时间确定个人调剂系统填报方案,同时最多可以填报三个平行志愿,关于调剂系统填报方法请关注公主号:研新生考研之家。
以上就是数学专业考研调剂的相关信息及经验分享,祝大家复试+调剂顺利,成功上岸!加油!
(欢迎在评论区留言~)
更多考研调剂、复试相关问题,请 @研新生考研
版权声明:我们致力于保护作者版权,注重分享,被刊用文章【河北工程大学理学院(数学专业调剂如何调剂)】因无法核实真实出处,未能及时与作者取得联系,或有版权异议的,请联系管理员,我们会立即处理! 部分文章是来自自研大数据AI进行生成,内容摘自(百度百科,百度知道,头条百科,中国民法典,刑法,牛津词典,新华词典,汉语词典,国家院校,科普平台)等数据,内容仅供学习参考,不准确地方联系删除处理!;
工作时间:8:00-18:00
客服电话
电子邮件
beimuxi@protonmail.com
扫码二维码
获取最新动态
