快读:2020年浙江大学设计学院研究生招生信息,作为中部地区的热门设计院校,随着近几年的的报考人数增加,历年分数线也呈现上升趋势。
嗨,小伙伴们好,为了让大家对目标院校更了解,我们每周会推送2-3所全国设计类院校的分析,以便于做好应对!为大家的复习提供更好的策略。
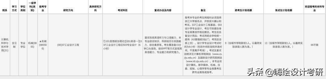
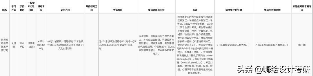
浙江大学发布了20届招生目录,具体的细节请看下文分析。
浙江大学
(点击查看大图)
2019年
2018年
2017年
设计学、工业设计工程(信息产品方向、科普方向):面试(面试包括四部分:英语听力与口语能力20%、专业基础知识30%、科研经历与实践能力30%、综合素质20%)。
综合成绩=(入学统一考试总分/5)×65%+复试成绩×35%
一般来说,学校复试内容每年的变动不会非常大,可以作为今年的参考。
版权声明:我们致力于保护作者版权,注重分享,被刊用文章【浙江大学研究生招生网(2020年浙江大学硕士研究生招生专业目录及考试大纲发布)】因无法核实真实出处,未能及时与作者取得联系,或有版权异议的,请联系管理员,我们会立即处理! 部分文章是来自自研大数据AI进行生成,内容摘自(百度百科,百度知道,头条百科,中国民法典,刑法,牛津词典,新华词典,汉语词典,国家院校,科普平台)等数据,内容仅供学习参考,不准确地方联系删除处理!;
工作时间:8:00-18:00
客服电话
电子邮件
beimuxi@protonmail.com
扫码二维码
获取最新动态
