↑ 请点上方“关注”!
新朋友阅读本文前,请先点击右上方“关注”,这样您就可以继续收到关于报考军校、征兵工作、直招军(士)官、文职人员招聘、大学生军训等相关文章了。每天都有分享,请放心关注!
编者按:近年来,随着军人待遇的不断提升和国防生的取消,定向培养士官受到有志于军旅生活的广大高中毕业生的青睐,被称为专科版的“国防生”。在微信公众号后台,不少网友纷纷私信小编关于定向培养士官有关招生问题。为满足广大网友的需求,从今日起陆续发布一些地方士官培训学校的招收信息,欢迎关注!
高考即将拉开帷幕,毕业想参军的高三学子有哪些入伍方式呢?
考军校?分数线已经将大多数人拒之门外;
报义务兵?跟大学生比没有优势;
还有个专科提前批的定向培养士官,分数不高,但很多人不知道。
除了义务兵套改士官、直招士官,是不是没听说过这个定向培养士官?那到底什么是“定向培养士官”,小编慢慢给你介绍......
一、什么是定向培养士官?
“定向培养士官”也常被称为“定向培养直招士官”、“直招士官”、“士官生”,这些容易让人与大学毕业报名的“直招士官”混淆。
那定向培养士官到底什么意思呢?
参加高考并填报相应高校“直招士官生”专业,合格录取后即可成为定向培养士官。定向培养士官是军队为加快培养军队建设需要的高素质士官人才,依托国民教育资源和地方普通高等学校,以军地联培联训的模式为部队培养高素质新型士官。定向培养士官学制3年,属于高考报志愿时的专科提前批,毕业是全日制大专学历。
二、定向培养士官报考条件
定向培养士官纳入全省普通高校招生工作统一实施,考生报考须符合以下基本条件:
①参加当年年全国普通高校招生统一考试(不包括院校单招),年龄不超过20周岁(截止当年8月31日)的普通高中毕业生,未婚;
②政治和身体条件符合义务兵征集规定的标准。
③志愿从事国防事业,毕业后愿意到部队工作,能服从军队分配,高考成绩达到省教育招生考试院划定的录取分数线以上。
三、报考步骤
1、志愿填报
拟报考定向培养士官的考生必须填报高考志愿,定向培养士官志愿填报在提前批次文史、理工类专科志愿栏内。高考成绩达到高职(专科)批次最低控制分数线的考生可填报志愿。设3个院校梯度志愿,每所院校设3个专业志愿,同时设有“愿录取到其他专业”的调剂表态栏。
注:体检、面试由各市征兵办公室统一集中组织,具体时间由各市征兵办公室结合实际确定并负责通知考生,并提前报告省征兵办公室。(考生体检、政治考核所需经费由兵役单位负责,无需缴纳任何费用)
2、体格检查
填报志愿结束后,省招办在提前批次专科报考有关高校相关专业的上线考生中,根据考生志愿和分数,从高到低按照高校招生计划数4倍确定体检对象;若有关高校第一志愿上线考生数量不足时,可扩大到非第一志愿的上线考生。
省招办根据以上原则将参加体检的考生信息(姓名、民族、身份证号、毕业学校、家庭住址、联系方式等)提供给省征兵办公室,由省征兵办公室分发各市。各市征兵办公室要按照义务兵征兵体检有关规定和要求,严密组织实施。体检时考生须携带高考《准考证》,准备3张1寸免冠彩色照片,各市征兵办公室须按时将体检结果报送省征兵办公室。
3、面试
由省、市征兵办公室会同招收部队和招生院校在体格检查时共同组织,成立面试组,每组3人以上,人员以招收部队和招生院校为主;场地由市级征兵办公室负责设置。
主要通过目测和交谈,对考生的报考动机、心理素质、语言表达、逻辑思维、形象气质、反应能力进行评价,根据《定向培养士官招生面试表》结论分合格和不合格,结果及时通知考生,不合格者会说明原因。面试官都是每年从招收部队及招收任务的高职院校临时抽组,面试问题都是临场问答。
4、政治考核
政治考核由考生所在地市级征兵办公室指导县级征兵办公室,参照征集义务兵的工作规定组织实施。《招收士官政治考核表》由市级或县级征兵办公室统一印制,《招收士官体格检查表》、《定向培养士官招生面试表》和《招收士官政治考核表》报送省征兵办公室。
5、录取
定向培养士官录取安排在专科提前批进行,执行高职(专科)录取最低控制分数线。省招办从第一志愿上线且体格检查、面试和政治考核合格考生中,按照规定比例向有关高校顺序投档,由高校择优录取。投档比例严格执行院校招生计划的110%(投档数量按四舍五入取整),除同分考生外,严禁超比例投档。
同等条件下,中共党员、优秀学生干部、军人子女、英模烈士子女优先录取。当第一志愿生源不足时,省招办从第二、第三志愿中根据缺额按照1∶1的比例向招生院校补充档案。当3个志愿人数仍不足时,采取征集志愿方式从体格检查、面试、政治考核合格的上线考生中补充,投档比例按照1∶1执行。
录取环节中,考试院采取系统自动按照合格考生的成绩由高到低进行录取,不存在人为操作的现象!
6、淘汰与补充
培养对象在校学习期间,因身体原因不宜入伍的,由高校根据情况调整到其他班次学习;因个人原因,未完成在校课程、考试不合格,或者拒绝入伍经教育无效,以及违反校规校纪受处分,或者触犯法律的,按照所在高校学籍管理规定予以处理。
培养对象因淘汰或录取不足出现的空缺,每年年底前从同年级本专业符合条件的在校学生中选拔补充。高校对报名学生体格、病史、政治和学习情况进行初步审查,择优推荐培养对象;高校所在地兵役机关会同招收部队按照规定,组织体格检查、政治考核和面试,择优确定为培养对象。
四、定向培养士官如何教学和管理?
高校会单独组建士官班,每班不超过50人。招收部队与高校签订联合培养协议,根据部队士官岗位实际提出培养需求,会同高校商定培养方案、设置专业课程;培养对象在高校学习期间,部队训练指导机构对高校教学进行指导。
学院对士官生进行准军事化管理,比照部队编制体制实行营、连、班的层级化管理模式。严格落实一日生活制度、外出请假制度等,努力培养士官生军事素养外化于行、内化于心。
士官生在校期间,除了可以参加在校普通大学生参加的校园文化体育活动、学科竞赛、专业竞赛外,还能参加富有军队特色的军事体能竞赛、军歌大赛、担任军训教官、社会实践活动、赴部队参观见习、观摩部队军营开放日等活动。
五、在校期间需要交学费吗?
跟义务兵套改的士官、直招士官一样,国家对其实行学费减免 和补偿代偿政策;学费补偿、国家助学贷款代偿和学费减免标准,每人每年最高不超过8000元,按实际情况减免补偿代偿。
六、国家承认这个招生计划吗?
招生计划在教育部“全国普通高校招生来源计划网上管理系统”中编制,并将“计划性质”标注为“直招士官生”。定向培养士官的招生,纳入全国普通高校招生统一考试实施,执行现行专科提前批录取政策。
七、定向培养士官如何教学和管理?
高校应单独组建士官班,每班不超过50人。招收部队与高校签订联合培养协议,根据部队士官岗位实际提出培养需求,会同高校商定培养方案、设置专业课程;培养对象在高校学习期间,部队训练指导机构对高校教学进行指导。(定向培养士官在校期间发学生证而非学员证,无军籍,学龄不算军龄)
学院对士官生进行准军事化管理,比照部队编制体制实行营、连、班的层级化管理模式。严格落实一日生活制度、外出请假制度等,努力培养士官生军事素养外化于行、内化于心。
在校学习2.5年,后半年到部队实习。实习后由部队下达士官任职命令。家属按军属对待。上学先交学费,转为士官后,国家按每年不超过8000元的标准补偿学费。简称为“先交后补”。
八、没录取的话还能报其他学校或者当义务兵吗?
“定向培养士官”的招生,执行现行专科提前批录取政策。如果考生未被提前录取为士官生,将自动转入普通考生专科批次录取,相当于多了一次录取机会,且不影响应征报名义务兵。
九、入学后还会有可能被淘汰吗?
有可能,定向培养士官学生入学一个月内,当地市级兵役机关会同高校组织身体复检和政治复查,不符合入伍条件者取消定向培养资格,高校按照有关规定予以处理。
培养对象在校学习期间,因身体原因不宜入伍的,由高校根据情况调整到其他班次学习;因个人原因,未完成在校课程、考试不合格,或者拒绝入伍经教育无效,以及违反校规校纪受处分,或者触犯法律的,按照所在高校学籍管理规定予以处理。
十、同校普通专科在校生可以去士官班学习吗?
上一问提到有人有可能被淘汰,士官生因淘汰或录取不足出现的空缺,每年年底前从同年级本专业符合条件的在校学生中进行选拔补充。即是说:被我校与士官生相同专业录取的普通专业学生,如通过学校会同招收部队按规定组织的体格检查、政治考核和面试,入伍动机端正,经个人申请,学校审批可以增补进定向培养士官。
十一、最后半年入伍实习了怎么毕业?
入伍实习合格、符合有关高校毕业要求者准予毕业,毕业时不返回高校,由高校直接办理毕业相关手续。实习不合格,无法胜任士官岗位的,撤销其档案中入伍材料,返回原高校,按照有关规定处理。
十二、跟普通的专科学校有什么不同?
定向培养士官就读的学校属于地方普通专科院校,如南昌工程学院,但报了“定向培养士官”专业的学生,前两年半的全部课程由普通专科院校负责,招收部队根据需要对接指导教学,最后半年为入伍实习期,由招收部队负责,实习完成后由该高校办理毕业手续。
十三、定向培养士官如何任命有何待遇?
士官生毕业后,由所在部队按照规定权限下达士官命令,时间统一为当年7月1日,军衔等级和工资档次比照同期入学从普通高等学校毕业生中直接招收的士官确定。下达士官命令后执行现役士官的工资标准,享受现役士官的相关待遇。培养对象批准服现役后首次授予军衔前,按义务兵新兵标准发放津贴。
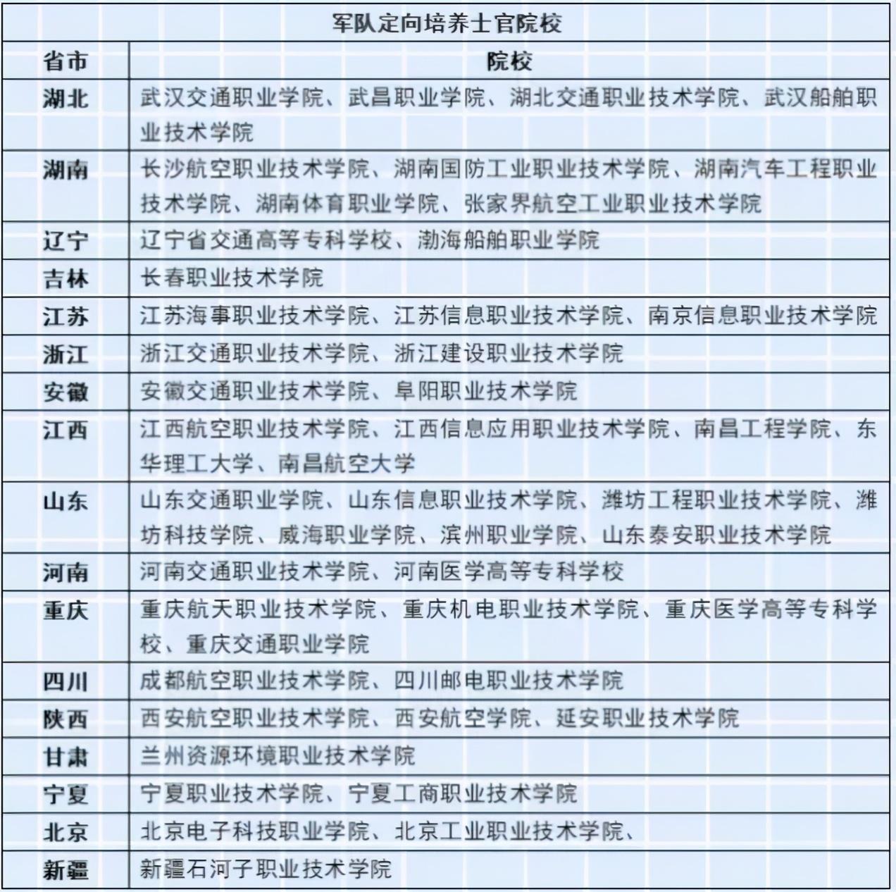
十四、2021年可报考的学校
目前,全国共有48家定向培养士官院校,培养院校根据国家教育部、中央军委政治工作部和军委国防动员部三部委联合发布的《关于做好2020年招收定向培养士官工作的通知》文件精神,按照招生计划做好定向培养士官工作。
十五、 直招士官生与义务兵有何不同?
服役年限不同:义务兵通常服役2一3年。士官生可在部队长久工作,达到一定年限可以带家属。
工资标准不同:义务兵的工资标准为800元-1000/月。士官生的工资标准按级别一般为5000一9000元。
招收对象不同:高中生职专生均可当义务兵。直招士官生只招应届高中生。是经过上级指定的高校培养的大专技术兵种。
十六、定向培养士官任命和待遇如何?
培养对象毕业后,由所在部队按照规定权限下达士官命令,时间统一为当年7月1日,其军衔等级和工资档次,比照同期入学从普通高等学校毕业生中直接招收的士官确定。下达士官命令后执行现役士官的工资标准,享受现役士官的相关待遇。培养对象批准服现役后首次授予军衔前,按义务兵新兵标准发放津贴。毕业后入伍授予下士军衔(月薪8500左右)条件优秀士官可提干或者改转军队文职人员(文职人员可干到退休),军队每年发13个月工资,满2年后授予中士军衔,也可当士官参谋、士官干事、士官助理员。
在部队工作满12年,根据政策转业时由地方政府统一安排(一般都安排事业单位上班)。
1.免费上大学!
进入部队后国家一次性把三年学费返还给学生本人。
2.起点高!毕业后直接晋级一级士官最后一年,比义务兵晋级到一级士官最后一年整整节省4年时间。
3.铁饭碗!因为是技术兵种,一年后直接转二级士官。待遇更加优厚,《兵役法》规定12年以上士官和军官转业回地方,师团以上的进公务员,而师以下的士官和军官进事业编制。
4.发展通道广!在部队可提干担任技术工程师、士官长、士官参谋,服役时间不受限制。
5.福利待遇好!士官实行工资制和定期增资制,并按照国家和军队的有关规定享受津贴和补贴。服役达规定年限或条件,家属可随军安排,享受优惠医疗、住房、就业等军属待遇。关键是退役后还能够享受国家优待退役军人的政策,比如,免费乘坐公共交通工具、免费参观游览景点等。
6.退伍费高!士官的退伍费计算方式与义务兵有很大不同,依据其军衔级别,由退伍去向、复原经费、奖励工资、一次性退役金、住房补贴和保险基金组成。二级士官起步26万,三级士官起步42万,四级士官起步61万(仅供参考,与部队性质、驻地等有关,比如,驻西藏等艰苦地区更高)。
7.练就健康体魄、培养军人气质!学校按照军事院校模式培养,着军装,准军事化、半封闭模式管理,由部队教官作为士官生军事辅导员,由所属部队和校方统一管理。
请关注“泉城总动员”今日头条号
我们将不定期推出
征兵、军考、直招军(士)官和文职人员
相关信息和政策解读
↓↓↓
广大青年朋友们!
梦在前方,路在脚下!
融入绿色,建功军营,
让我们一起逐梦前行!
▌本文由泉城总动员综合网上公开资料,如有侵权请联系删除。
版权声明:我们致力于保护作者版权,注重分享,被刊用文章【士官学校的报考条件2021分数(定向培养士官)】因无法核实真实出处,未能及时与作者取得联系,或有版权异议的,请联系管理员,我们会立即处理! 部分文章是来自自研大数据AI进行生成,内容摘自(百度百科,百度知道,头条百科,中国民法典,刑法,牛津词典,新华词典,汉语词典,国家院校,科普平台)等数据,内容仅供学习参考,不准确地方联系删除处理!;
工作时间:8:00-18:00
客服电话
电子邮件
beimuxi@protonmail.com
扫码二维码
获取最新动态
