贵阳政府数据开放 今天
贵阳市2021年普通高中
项目计划特长生招生计划出炉后
不少家长都很关注
各学校招生细则
报名时间、测试时间
测试地点、如何录取
……
你要的信息来啦~
(学校排名不分先后)
贵阳市第一中学
贵阳市第二中学
■ 招收专业对象
① 体育类(9人):篮球(女子)
② 科技类 (6人):创客
③ 艺术类(7人):西洋乐器
招生人数:共计22人(体育9人、科技6人、艺术7人)
■ 报考条件
1. 身心健康,能自觉遵守《中学生日常行为规范》,能适应普通高中的学习与生活,在初中就读期间没有受过纪律处分且年龄符合当年的招生规定的取得初中义务教育证书的应届毕业生。
2. 具备下列条件之一的,可以报名:
(1)体育特长生:
①2005年9月1日(含)后出生
初中阶段在市级以上的正式体育比赛中获单项前六名(集体项目第三名);获得证书者。
②无比赛成绩,但专业水平突出,经测试认定有较大发展潜力的学生。
(2)科技特长生:
①在国家、省、市级教育行政部门或科学协会组织的比赛中获个人三等奖及以上的学生;在各级高校或行业协会组织的科技活动中获得个人二等奖及以上的学生
②无比赛成绩,但专业水平突出,经测试认定有较大发展潜力的学生。
(3)艺术特长生:
①在省、市教育行政部门组织的比赛或汇演中获个人前三名的学生;
②在教育部举办的中学生艺术展演活动中获个人二等奖以上的学生;
③无比赛成绩,但专业水平突出,经测试认定有较大发展潜力的学生。
向下滑动查看更多内容
■ 报名要求
报名时间:6月28日至6月29日(工作日上午8:30-11:30,下午2:00-4:30)
报名地点:贵阳二中教务处(南二楼教务2办公室)
报名负责人:张老师、王老师、龙老师
报名要求:符合条件的考生持本人身份证、户口簿、获奖证书等相关证明(原件及复印件1份)、近期免冠证件照(1寸)2张到贵阳二中教务处报名。
资格审查:2021年6月30日对报名学生进行资格审查;2021年7月1日公示报名资格合格学生名单(公示地点:贵阳二中校门口、贵阳二中网站)请考生到校或网上查询;2021年7月2日(上午8:30-下午5:00)资格审查合格的学生到校领取准考证。
向下滑动查看更多内容
Q
测试时间
测试时间:2021年7月3日
测试地点:贵阳二中运动场(篮球)、创客教室(创客)、阶梯教室(艺术)及体育大厅;
测试办法:
(1)2021年7月3日8:00-8:30考生报到(贵阳二中大操场报到点),抽签候考(过时不到者视为自动放弃)
(2)2021年7月3日8:30-17:00现场测试,艺术考生自带乐器(地点:贵阳二中操场、测试教室)
■ 录取程序
1. 报考学校特长生的学生,经专业综合测试后符合条件的,由学校招考录取委员会审核通过,2021年7月6日至7月8日在网上和校内公示名单并上报市教育局。
2.升学考试文化分数要求:招录的特长生中考总分原则上不低于市招委会划定的特长生投档控制线。中考结束后,专业综合测试及升学考试文化分数达到学校要求的考生,征得家长同意愿意报考的,并签订体艺特长生管理协议者,学校将名单上报市教育局、市招考中心审核办理,纳入学校招生计划。
向下滑动查看更多内容
■ 咨询电话:0851-85831251
贵阳市第六中学
体育类、艺术类特长生招生计划
■ 招生计划
贵阳六中计划在贵阳市2021年应届初中毕业生中招收体育类、艺术类特长生共15名。招收项目:体育类:足球(男女不限)、篮球(限女生);艺术类:舞蹈(民族、芭蕾)、声乐(民族、美声)项目及计划详见下表:
■ 报考条件
具备下列各项条件的考生经审查可报考贵阳六中相应类别特长生。
(一)取得小学、初中义务教育证书的2021届应届毕业生,且年龄符合当年的招生规定。
(二)报考体育类(足球、篮球)特长生的考生需具备:
1.在市级以上的正式体育比赛中获单项前三名(集体项目第一名的主力队员);获得国家三级运动员以上证书。
2.无竞赛成绩,但专业水平突出、有较大发展潜力的学生。
(三)报考艺术类(舞蹈、声乐)特长生的考生需具备:
1.在省、市教育行政部门组织的比赛或汇演中获个人前三名的学生;在教育部举办的中学生艺术展演活动中获个人二等奖以上的学生。
2.无竞赛成绩,但专业水平突出、有较大发展潜力的学生。
向下滑动查看更多内容
Q
报名时间、地点
报名时间:2021年6月28日(星期一)—6月30日(星期三)工作日,上午9:00—11:30。
报名地点:贵阳六中综合楼一楼国际教育处
■ 报名办法
1.考生请于报名时间内到贵阳六中报名登记,初审合格后领取专业测试准考证。
2.考生报考须提供相关资料
(1)《贵阳市第六中学2021年特长生报名表》
(2)考生户口册原件,提交户主页和考生本人页复印件
(3)加盖所在初中学校教务处公章的在读证明(包含上一学期期末考试或最后一次摸底考试成绩)
(4)报考项目获奖证书及其复印件
向下滑动查看更多内容
■ 专业测试时间
时间:暂定于2021年7月2日—7月9日。
地点:贵阳六中校内。
具体测试时间及安排另行通知。
■ 各项目测试内容和分值
■ 录取原则
体育类(足球、篮球)、艺术类(舞蹈、声乐)专业测试成绩不低于80分,学校按120%比例确定预录取的学生名单进行公示;文化录取分数线不低于2021年贵阳市招委会划定的特长生投档控制线;若文化成绩上线,则按预录取名单专业成绩择优录取。
■ 录取程序
1.7月9日前(暂定)公示特长生专业测试成绩。
2.7月10日前公示预录取名单,发放《预录取通知书》。
3.7月18日前学校将所有参加测试考生的专业测试成绩及
《贵阳六中招收体育、艺术特长生预录取名单》、测试录像光盘报送市教育局审核。
4.中考成绩公布后第二天,学校根据考试成绩择优并征询
考生意见后,确定特长生录取名单并进行公示。公示无异议后,将公示的拟正式录取名单报市教育局、市招考中心办理提前录取手续。
5.以上时间均以实际通知为准。
向下滑动查看更多内容
交响乐团器乐特长生
■ 招生计划
(一)招收以下类型的器乐特长生:小提琴、中提琴、大提琴、低音大提琴、短笛、长笛、双簧管、单簧管、大管、小号、圆号、长号、大号、中音号、打击乐、萨克斯、钢琴、竖琴。
(二)贵阳六中面向贵阳市2021年应届初中毕业生招收器乐特长生30名。
■ 报考办法
(一)报考条件
具备下列条件,经审查合格的考生,可报考贵阳六中器乐特长生,初审合格后领取专业测试准考证。
1.取得义务教育证书的2021届应届初中毕业生。
2.在省、市教育行政部门组织的比赛或汇演中获个人前三名的学生;在教育部举办的中学生艺术展演活动中获个人二等奖以上的学生。
3.无比赛成绩,但专业水平突出、有较大发展潜力的学生。器乐演奏水平可以承担交响乐团的演奏任务。
(二)报名时间、地点及咨询电话
报名时间:2021年6月28日(星期一)—30日(星期三)
报名地点:贵阳市第六中学教学楼一楼教育处
咨询电话:0851-86821760
(三)报考考生须提供相关资料的原件和复印件(需提供的材料目录附后,审核原件,交复印件),具体为:
1.《贵阳市第六中学2021年特长生报名表》
2.考生户口原件,提交户主页和考生本人页复印件
3.加盖所在初中学校教务处公章的在读证明(包含上一学期期末考试或最后一次摸底考试成绩)
4.符合报考条件中要求的获奖证书及其复印件。
向下滑动查看更多内容
■ 专业测试
(一)专业测试内容:自选中外乐曲一首、三个升降号以内两个八度以内的短小乐曲现场视奏(视奏乐谱现场提供),时间在3分钟以内。
注:打击乐面试时,除架子鼓,小军鼓外,有马林巴,木琴演奏基础,具备一定的基本乐理知识的考生将优先考虑。
(二)专业测试评分标准:演奏技巧40分,音准音色40分,音乐作品表现力20分,总分100分。
(三)考试时间:
暂定于7月2日—9日,在贵阳六中图书馆进行面试和专项测试。具体时间及安排另行通知。
注:考试现场提供钢琴、架子鼓(鼓棒、双踏需要自带)。如有伴奏,请自行准备U盘(不能播放CD光盘)。
向下滑动查看更多内容
■ 招生录取
专业测试成绩不低于80分,学校按120%比例确定预录取的学生名单进行公示;文化录取分数线不低于2021年贵阳市招委会划定的特长生投档控制线;若文化成绩上线,则按预录取名单专业成绩择优录取。
注:已经是贵阳市中学生交响乐团成员的2021届初中应届毕业生报考贵阳六中交响乐团器乐类特长生,仍需按规定到贵阳六中教学楼一楼教育处谭老师处报名,但享受专业免试待遇。
向下滑动查看更多内容
■ 录取程序及管理办法
◆ 录取程序
(一)7月9日(暂定)公示特长生专业测试成绩。
(二)7月10日前公示预录取名单,发放预录取通知书。
(三)7月18日前学校将所有参加测试考生的专业测试成绩、预录取名单及测试录像光盘报送市教育局审核。
(四)中考成绩公布后第二天,学校根据考试成绩择优并征询考生意见后,确定特长生录取名单并进行公示。公示无异议后,将公示的拟正式录取名单报市教育局、市招考中心办理提前录取手续。
(五)以上时间均以实际通知为准。
◆ 管理办法
(一)分班
贵阳六中正式录取的器乐特长生与贵阳六中非特长生一起进行平行分班。
(二)学费标准
贵阳六中正式录取的器乐特长生按照省级一类示范性普通高中统招生学费标准和贵阳市教育局批复的相关办法执行。
(三)管理
根据《贵阳市中学招收体育、艺术特长学生管理办法(试行)》以及贵阳六中相关校规对特长生进行管理。
特长生在入学前须与学校签订协议书,并承诺进校后积极完成学校交响乐团的排练、比赛和演出任务。如无故多次不参加训练和比赛、演出的,经教育无效者,学校根据国家法规、规章制定的管理办法给予相应的处理,并在该生综合素质评价档案中予以记载,同时报贵阳市教育局备案。
向下滑动查看更多内容
贵阳市第八中学
招生类别:艺术类、体育类
招生计划:(学校招生计划5%)
① 艺术类(12人):乐器类(中国民族乐器、西洋乐器)
② 体育类(11人):花样跳绳
■ 报名条件及要求
基本条件
1.思想品德端正,遵守《中学生日常行为规范》和学校各项规章制度。
2.取得初中义务教育证书的应届毕业生,愿意在高中阶段努力学习文化知识,按照学校规定参加专项训练及比赛。
3.年龄:2006年1月1日以后出生。若特长突出,可酌情考虑(需提供初中三年期间市级以上专业比赛成绩复印件)。
向下滑动查看更多内容
■ 专业条件
1.艺术类特长生
(1)在省、市教育行政部门组织的比赛或汇演中获个人前三名或二等奖以上的学生。
(2)在教育行政部门举办的中学生艺术展演活动中获团体二等奖以上的参演队员。
(3)无竞赛成绩,但专业水平突出,经测试认定有较大发展潜力的学生。
(4)有较大的发展潜力,有较好的音乐基础和器乐演奏能力,服从学校管理和乐团内部声部调整。
2.体育类特长生
(1)在市级以上的正式体育比赛中获得单项前三名(集体项目第一名、第二名的主力队员);在省级以上的正式体育比赛中获得单项前五名(集体项目前三名的主力队员)。
(2)无竞赛成绩,但专业水平突出,经测试认定有较大发展潜力的学生。
(3)有较大的发展潜力,较好体育素质,服从学校管理和调整。
向下滑动查看更多内容
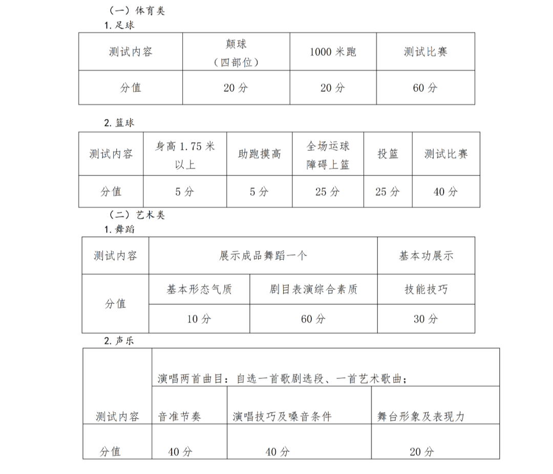
■ 专业测试内容及分值
① 艺术专业测试内容及分值:满分100分
乐器:音准:20分 节奏准确:20分 音色优美、技巧正确:10分
乐曲完整性10分 音乐表现力:40分
② 体育专业测试内容及分值:满分100分
花样跳绳:30秒单摇:15分 30秒双摇:10分 个人花样:60分
体能项目(男1000m/女800m):15分
向下滑动查看更多内容
Q
报名方式
1.报名时间:2021年6月28日至2021年6月30日
2.报名地点:贵阳市瑞金中路51号贵阳八中教务处
3.报名考生需携带以下材料
① 一寸彩色照片两张(不限底色)
② 考生身份证原件
③ 考生户口本原件
④ 中考体育准考证原件(不能提供中考体育准考证的,需要出具初中学校盖章的有考生中考报名号、学籍号的证明)。
⑤ 证书、奖状、考级证书等(原件及复印件1份)
4.资格审查合格者,现场发放《贵阳八中2021年项目计划特长生招生考试准考证》,并签署《贵阳八中2021年项目计划特长生招生考试考生须知》。
Q
专业考试
考试时间:7月3日上午凭《贵阳八中2021年项目计划特长生招生考试准考证》、《贵阳市中考体育准考证》在贵阳八中校门处检录。
艺术类考生:上午8:30入校候考
体育类考生:上午8:45入校候考
考试地点:艺术类:民乐团训练馆
体育类:运动场
考试办法:考生抽签入场,现场测试
艺术类考生自带乐器,乐谱,现场演奏
体育类考生进行项目测试
相关提示:家长不能进入校园,特长生应具备自我调节和考试准备的能力,如遇伤病等情况应放弃考试,若执意参加产生不良后果,责任自负。
■ 录取办法及特长生管理
(一)录取条件
① 达到学校专业测试成绩80分以上含80分。
② 经学校面试合格。
③ 2021年贵阳市中考成绩不低于第二批次学校投档控制线。
④ 综合考生各方面条件择优录取。
(二)备案及相关说明
① 中考成绩公布后,中考成绩不低于第二批次学校投档控制线的考生,愿意报考贵阳八中并征得家长同意的,学校将在网上公示名单并上报市教育局、市招考中心审核备案,纳入学校招生计划。同时根据贵阳市2021年中考招生政策与学校签订《贵阳八中2021年招收项目计划特长生协议书》。
② 录取总数不超过2021年特长生招生计划。各项目选拔的人员须符合学校需求,若某项目所有报考学生专业测试成绩均未达到80分,学校取消此项目招生,该项目的名额可调整至其他项目。
特长生管理
① 特长生在备案前应与学校签订协议书。
② 特长生进校后,必须参加学校的训练和比赛。
③ 如违反学校纪律规定,经教育不改者,学校将根据国家法规、规章制定的管理办法给予相应的处理,并在该生毕业评语中予以记载,并报市教育局备案。
向下滑动查看更多内容
■ 咨询电话
0851-86551893 王老师
0851-86551250 杨老师 张老师
贵阳市第九中学
■ 专业测试内容及分值
体育特长生
1.篮球
(1)助跑单脚起跳摸高/女生立定跳远(10分)
(2)一分钟投篮——自投自抢(10分)
(3)往返运球上篮(20分)
(4)实战能力(60分)
(5)加分项:男生身高190厘米加2分,身高195厘米以上加5分;能单手扣篮加5分,能双手扣篮加10分。女生身高175厘米加2分,身高180厘米以上加5分,能起跳摸篮板加10分。
艺术特长生 器乐
(1)音准、节奏、技巧、表现姿态好(30分)
(2)技术娴熟、流畅、乐曲处理得当(30分)
(3)表达风格特点、乐感好(20分)
(4)情感抒发、音乐形象塑造好(20分)
科技创新特长生
1.测试内容
(1)编程任务
要求:按照要求,选择合适的软件,编写控制程序
(2)人工智能
要求:带作品,现场展示,解说。
2.测试方式
(1)基本能力测试( 创新能力,观察能力,动手能力,语言表达能力,团队协作能力)
(2)个性化展示(自带相关作品和项目进行展示)
3.能力考查
创新能力(30分)
观察能力 (20分)
动手能力(30分)
语言表达能力(10分)
团队合作能力(10分)
▲ 向下滑动查看更多内容
■ 招生专业及相关要求
■ 报名程序
1.报名时间:6月28日—6月30日;8:30—17:00
2.报名地点:贵阳市新华路68号贵阳九中教务处(养正楼一楼)。【报考体育项目的考生需先在体育组进行资料审核和面试,通过后方允许报名。】
3.报名联系:赵老师、刘老师、杨老师
4.报名考生需携带以下材料
(1)近期1寸免冠彩色照片两张(不限底色)
(2)考生身份证原件
(3)考生户口本原件
(4)中考体育准考证原件(不能提供中考体育准考证的,需要出具初中学校盖章的有考生中考报名号、学籍号的证明)
(5)证书、奖状等(原件及复印件1份)
(6)考生需持“健康码”,并提交个人健康状况“承诺书”。
5.资格审查合格者,现场发放《贵阳九中2021年特长生招生考试准考证》,并签署《贵阳九中2021年特长生招生考试考生须知》。
▲ 向下滑动查看更多内容
■ 测试安排
1.测试时间:2021年7月3日(周六)上午8:00。
2.测试地点:贵阳市第九中学运动场及音乐教室
3.测试办法:
(1)2021年7月3日上午8:00-8:30考生报到(贵阳九中篮球场报到点),抽签候考(过时不到者视为自动放弃);
(2)2021年7月3日上午8:30-15:00现场测试。
4.注意事项:
(1)艺术类考生自带专业测试所需乐器或伴奏带
(2)测试时请带报名时发放的准考证书。
(3)测试顺序由现场抽签完成。
(4)所有考场加大封闭区域,家长及非考试工作人员,不得进入封闭区域。
(5)根据考试安排,分时段到考点报到,体温测量合格后方可进入考场。如出现体温异常,将立即送医疗机构进行核酸检测,检测结果为阴性方予以考试。候考区每个考生空间间隔1米以上,每个考生候考期间不扎堆,不聚集。准备活动和考试时不必佩戴口罩,其他时间原则上全程佩戴口罩。
5.测试成绩不当场公布,专业测试后两个工作日内在学校网站公布专业测试成绩和面试名单。
▲ 向下滑动查看更多内容
■ 录取办法
1.录取条件
(1)达到学校特长生专业测试成绩80分以上(含80分);
(2)在当年的升学考试中文化分数达到学生生源地第二批次学校投档控制线的考生,经与学校签订特长生管理协议后,学校按专业成绩由高到低进行录取。被学校特长生招生预录取的学生,学校将名单上报市教育局、市招考中心审核办理,纳入学校招生计划。
2.录取程序
(1)在专业测试后两个工作日内,在贵阳九中官网(网址:http://gysdjzx.cn)及公众号公布专业测试成绩。
(2)7月10日前在校内公布预录取名单并上报市教育局。
(3)中考成绩公布后,在当年的升学考试中文化分数达到贵阳市“三区一地”公办省级示范性高中最低录取控制线的考生,征得家长同意愿意报考贵阳九中,并签订体艺特长生管理协议的考生,学校将名单上报市教育局、市招考中心审核办理,纳入学校招生计划。
3.录取说明
录取总数不超过2021年特长生招生计划(招生计划数23人为上限)。各项目选拔的人员须符合学校需求,若某项目所有报考学生专业测试成绩均未达到80分,学校取消此项目招生,该项目的名额协调至其他项目。
▲ 向下滑动查看更多内容
■ 招生咨询电话
0851-85521232 王老师
0851-85521933 黄老师
贵阳市第三实验中学
■ 招生类别:体育类、艺术类
■ 招生条件
1.学籍和户籍都在贵阳市的、符合2021届示范性高中录取条件的普通初中应届毕业生。
2.报考体育特长的考生需具备:
(1)在市级以上的正式体育比赛中荣获单项前三名(集体项目第一名的主力队员);获得国家三级运动员以上证书者。
(2)无竞赛成绩,但专业水平突出、有较大发展潜力的学生。
3.报考艺术特长的考生需具备:
(1)在省、市教育行政部门组织的比赛或汇演中荣获个人前三名的学生;在教育部举办的中学生艺术展演活动中荣获个人二等奖以上的学生。
(2)无比赛成绩,但专业水平突出、有较大发展潜力的学生。
根据贵阳市教育局招收特长生文件的相关精神,特长生在入学前应与学校签订协议书。学生进校后,必须参加学校的训练和比赛。
学生录取到实验三中后,必须遵守国家法律法规和《中学生日常行为规范》及实验三中各项规章制度,除努力学习文化知识外,还应积极参加专项训练、代表学校参加各类比赛活动。
▲ 向下滑动查看更多内容
■ 专业计划
■ 注意事项
1.报名流程:
(1)扫描二维码进入小程序填写考生报名基本信息。(关注学校官网或官微)
(2)考生在贵阳实验三中官网下载《贵阳实验三中特长生报名表》,填写并打印,带上身份证或户口本(户口本首页及考生本人页)复印件、中考体育考试准考证复印件、近期同底一寸照片两张到现场报名确认并领取准考证。
2.报名时间:2021年6月28日—30日(上午8:30—11:00,下午14:30—17:00)。
3.报名地点:贵阳实验三中。
4. 考试安排:2021年7月3日上午8:00考生进入校园候考,迟到15分钟以上的考生视为弃权,不得参加考试,考试时考生需提供相关的身份证明材料(身份证或户口本)。
5.考试地点:贵阳实验三中校园内。
▲ 向下滑动查看更多内容
■ 考核项目
■ 招生录取
① 学校根据特长生专业考试成绩(专业成绩不得低于60分)提出预录取名单并进行公示。
② 获预录取的考生参加贵阳市普通中学统一招生考试后,学校按照择优录取的原则,分项目录取;中考成绩不低于学生生源地第一批次学校投档控制线。
■ 咨询方式:88640306
贵阳市民族中学
2021年学校计划录取民族器乐芦笙项目特长生共20名。招生对象为参加贵阳市2021年中考的全市应届初中毕业生。
■ 报名程序
专业条件:
1.在省、市教育行政部门组织的比赛或汇演中获个人前三名的学生;在教育部举办的中学生艺术展演活动中获个人二等奖以上的学生。
2.无比赛成绩,但专业水平突出、有较大发展潜力的学生。
报名时间:2021年6月28日-30日(9:00—17:00)。
报名地点:贵阳市民族中学勤政楼2楼教务处办公室。
联系电话:0851-83609102。
其他:
1.报名时考生带户口本、中考准考证,并须交近期免冠一寸正面照一张。有相关材料(指能体现特长的获奖证书、能力证书)者,验原件交复印件。
2.如实填写报名登记表、准考证,并留下能及时联系到的电话号码。
▲ 向下滑动查看更多内容
Q
专业测试
时间:2021年7月3日上午9:00。考生凭《贵阳市中考准考证》进入校园,抽签入场参加专业测试。考生迟到15分钟以上者视为弃权,不得参加考试。
地点:贵阳市民族中学体艺楼(考生自带乐器)
测试内容及分值:
(1)音准、节奏准确(30分)
(2)音色优美、技巧正确(30分)
(3)表演感染力(30分)
(4)乐曲完整性(10分)
■ 录取办法
(一)学校对符合报考条件的考生依据其专项测试成绩,按照市教育局的政策精神和学校招生计划,按120%比例确定预录取的学生名单并进行公示。
(二)7月5日公示预录名单
公示地点:
贵阳市民族中学学校网站(www.gymzzx.cn)
贵阳市民族中学微信公众号
贵阳市民族中学公示栏
(三) 7月8日将预录名单上报市教育局审核。
(四)中考成绩公布后4天内根据预录考生中考成绩确定特长生正式录取名单并报送至相应的教育行政管理部门审核备案。(正式录取办法:考生中考成绩不得低于生源地第二批次控制线;非计分科目条件和综合素质条件必须达到填报省级示范性高中的条件;达到分数线者,按专业成绩依次录取)
特长生一经录取,必须与学校签定特长生管理协议,参加学校少数民族特色艺术团排练及演出任务。
▲ 向下滑动查看更多内容
北京师范大学贵阳附属中学
■ 招生类别及计划
① 面向贵阳市招收男子足球特长生20名,美术特长生8名,上述两类特长生合计28人。
② 所招收的特长生在学校统招生指标内。
■ 报名条件及要求
1.思想品德端正,能认真遵守《中学生日常行为规范》和学校各项规章制度。
2.贵阳市2021年应届初中毕业生。
3.应具备体育专业、美术专业应有的基本素质和发展潜力,有报考高等院校体育专业、美术专业的意向,进校以后积极参加学校组织的训练,积极参加各级比赛,高考时以艺体类考生报考。
Q
报名及录取程序
1.报名时间:2021年6月28日-30日,上午9:00-12:00,下午2:30-5:00
2.报名地点:北师大贵阳附中(高中部金朱东路校区)教导处
3.报名要求: 报名时交一张一寸近期免冠照片 ,填写北师大贵阳附中体育特长生
◆ 报名登记表
4.测试时间:2021年7月4日(星期日)上午8:00开始
5.公布预录取名单时间:2021年7月10日(北师大贵阳附中官网)
6.公布最终录取名单时间:中考成绩公布后4天内
■ 专业测试标准
按照足球、美术特长生招生标准组织测试。(报名时会提供测试项目)
■ 录取办法
1.学校特长生录取是在贵阳市教育局统一领导下自主进行。
2.学校根据特长生专业考试成绩(专业成绩不能低于60分),提出预录取名单进行公示。
3.中考成绩公布后,该校结合专业成绩和中考成绩,中考成绩必须达考生生源地第二批次录取最低投档控制线50分及以上,按专业成绩从高到低择优录取。
■ 咨询电话:0851—84103897
贵阳市清华中学
■ 招生计划
◆ 艺术类15人(不限男女)
民族乐器: 唢呐、笙、竹笛、二胡、中胡、琵琶、柳琴、扬琴、阮
西洋乐器:小提琴、中提琴、大提琴、低音提琴、小号、大号、中音号、长号、圆号、巴松、双簧管、单簧管、长笛、短笛、萨克斯、打击乐(包括定音鼓、马林巴、颤音琴、钢片琴等)。
◆ 体育类20人
① (篮球)7 人(不限男女)
② 足球7人(不限男女)
③ 花式跳绳6人(不限男女)
▲ 向下滑动查看更多内容
■ 招生对象:2021年贵阳市(含三县一市)应届初中毕业学生均可报考体育、艺术类特长生。
■ 报考条件
◆ 艺术类
1.具有一定的音乐理论知识,熟悉报考乐器的演奏的相应乐理知识
2.能熟练演奏报考的乐器,并具备相应的演奏表演能力
3.入学后能按要求积极参加学校组织的艺术活动以及其他相关比赛
◆ 体育类
1.足球:2005年1月1日(含)后出生的;有区级以上比赛获奖经历的
2.篮球:男子身高不低于1.75米,女子身高不低于1.62米
3.体育素质达标(100米、400米),具有一定的运动理论知识(如比赛规则),有较强的技能运用能力和一定的实战经验
▲ 向下滑动查看更多内容
■ 报名时间
6月28日(周一),上午9:00-11:30,下午3:00-5:00
■ 报名地点
清华中学新校区行政楼一楼大厅
特别提示:考生报名时,需携带身份证、中考体育准考证、竞赛项目获奖证书或其它印证材料原件与复印件、初中毕业学校证明及个人近期免冠照一张,本人亲自到学校面试报名。
■ 测试内容
1.器乐测试(乐器自备,满分100分)
(1) 乐理基础测试(试听、试唱);(20分)
(2)演奏姿势、演奏方法正确,基本功好;(20分)
(3)演奏的速度流畅准确、完整;(20分)
(4)演奏音色、层次、力度变化,乐曲情感表达;(20分)
(5)对音乐作品有一定的理解,能正确把握音乐风格,有音乐形象、乐感和表现力;(20分)
2.篮球测试(满分100分)
初试:初试不合格的不再进入下一轮测试。
(1)立定跳远(女)助跑摸高(男)10分
(2)一分钟投篮15分
(3)全场往返运球上篮15分
(4)实战60分
3.足球测试(满分100分)
(1)颠球(10分)
(2)定位球射门(15分)
(3)(男)5-25米折返跑,(女)30米跑(15分)
(4)实战(60分)
4.花式跳绳测试(满分100分)
(1)30秒双摇(30分)
(2)1分钟轮换跳(30分)
(3)45秒—60秒个人花样(40分)
▲ 向下滑动查看更多内容
■ 专业测试时间
7月 3日(周六)上午8:00——12:00
■ 专业测试地点
艺术:清华中学分校音乐教室
体育:清华中学分校蓝球场、足球场
■ 预录公示及志愿填报
预录公示
7 月 5 日前,学校按1:1.2比例将预录考生的姓名、准考证号、性别、毕业学校、预录条件等基本信息上报市教育局体卫处审核,经审核批准后在学校官网和微信公众号上公示,公示时间为7个工作日。
志愿填报
凡已被预录取的考生在填报志愿时必须填报提前批次志愿,未填报提前批次志愿的
▲ 向下滑动查看更多内容
■ 正式录取
中考成绩公布后,对于达到特长生投档控制线的预录取考生,履行上报审核程序予以录取
■ 咨询电话:18798062185、18275100431
溪南高中(北京161中学贵阳分校)
■ 招生计划
1.面向贵阳市招收体育特长生12人。
2.招生项目及人数:羽毛球6人,乒乓球6人。
■ 报名条件
1.取得初中义务教育证书的应届毕业生,初中阶段学业成绩符合学校要求,年龄、户籍所在地符合当年的招生规定。
2.遵纪守法,品行端正,尊敬师长,勤奋好学,身体健康。
3.体育专业水平要求具有以下条件之一
(1)国家二级(或以上)运动员。
(2)获得区级(县级市)比赛前三名或贵阳市(或地级市)比赛前六名以上的成绩。
(3)无竞赛成绩,但专业优秀的学生可报名。
(4)具有发展潜力的学生。
▲ 向下滑动查看更多内容
■ 选拔程序
1.报名
(1)时间:2021年6月28日上午8:00—12:00,下午14:00—17:00
(2)地点:溪南高中明德楼三楼教务处马忠启老师处填写报名表。
(3)报名准备材料:中考体育准考证原件及复印件;考生本人的获奖证书或等级证书的原件及复印件;考生身份证或户口本原件及复印件;近期一寸照两张;填写好的报名表(报名表可下载、复制。)
2.学校成立体育特长生招生工作小组、体育特长生招生领导小组和体育特长生招生监察小组。学校体育特长生招生工作小组对高中体育类特长生进行报名资格认定,确定体育专业水平测试名单报学校体育特长生招生领导小组。
3.体育特长生招生工作小组在领导小组的领导下,在监察小组监督下,组织开展招生对象的体育专业水平测试工作。
4.体育特长生招生工作小组依据现场测试成绩,本着择优原则形成招生对象名单报学校体育特长生招生领导小组,由体育特长生招生领导小组确定招生对象名单。最后报学校招生领导小组确认。
▲ 向下滑动查看更多内容
■ 测试项目及时间、地点
1.测试项目:羽毛球、乒乓球
2.测试时间:2021年7月5日上午9:00
3.测试地点:溪南高中体育馆
■ 录取政策
1.学校体育特长生招生工作小组审核、认定后将通知符合条件的报名者进行测试,测试成绩优秀的同学将被列为学校2021年高中体育特长生招生对象。
2.贵阳市考生获得体育特长生资格者须参加2021年贵阳市普通初中升学考试,当年中考成绩达到学生生源地第一批次学校控制分数线下浮20分。
3.在符合学业成绩控制分数线的前提下,择优录取的原则,按专业成绩从高分到低分依次录取。在专业测试成绩相同时,按中考成绩择优录取。
▲ 向下滑动查看更多内容
■ 咨询电话:0851-88407616(马老师)
乌当中学
■ 招生计划
2021年贵阳市乌当中学拟招收项目计划特长生15名。体育特长生10人,其中篮球专项5人、田径专项5人;艺术特长生5人,其中西洋乐器专项5人(小号、长号、大号、萨克斯、单簧管各1人)。
■ 招生对象:参加2021年贵阳市中考,具有艺体特长的初中应届毕业生。
■ 报名条件及要求
(一)思想品德端正,能认真遵守《中学生日常行为规范》和学校各项规章制度。
(二)具有初中毕业文化课基础,愿意在高中阶段努力学习文化知识,按学校规定参加艺体专项训练及比赛。
(三)具有艺体特长的贵阳市初中应届毕业生。
■ 报名方式
(一)符合条件的考生或家长于6月28日— 6月30日携带相关资料,在贵阳市乌当中学教务处现场报名。
(二)报名考生需携带以下材料:
1.一寸彩色免冠近照三张
2.考生身份证原件
3.考生户口本原件
(三)资格审查合格者,现场发放《贵阳市乌当中学2021年体育艺术特长生招生考试准考证》。
■ 专业考试及录取
◆ 专业考试
7月3日上午9:00凭《贵阳市乌当中学2021年体育艺术特长生招生考试准考证》、《贵阳市中考体育准考证》在贵阳市乌当中学参加专业考试。家长不能进入校园,考生迟到15分钟以上者视为弃权,不得参加考试。
◆ 录取
经学校专业测试和面试后,综合考生的思想素质、体育或艺术专业测试成绩和中考成绩择优录取,将考核后确定的《贵阳市乌当中学招收特长生预录取名单》于2021年 7月 5日在校内进行公示,名单按120%的比例进行公示。若某项目所有报考学生专业测试成绩均未达到80分,学校取消此项目招生,该项目的名额可协调至其他项目。
通过专业测试的特长生中考文化成绩须达到2021年生源地第一批次投档控制线,且达到贵阳市关于省级示范性高中录取的其它条件。
◆ 录取办法
达到测试标准的项目计划特长生以中考总成绩为依据,网上择优录取。
■ 咨询电话:0851-86415272 (教务处)
贵阳市乌当区第四中学
■ 招生对象和招生计划
(一)招生对象:参加2021年贵阳市中考,具有体育特长的初中应届毕业生。
(二)招生计划:体育特长生10人,其中篮球专项5人、田径专项5人。
Q
报名条件及要求
(一)思想品德端正,能认真遵守《中学生日常行为规范》和学校各项规章制度。
(二)具有初中毕业文化课基础,愿意在高中阶段努力学习文化知识,按学校规定参加体育专项训练及比赛。
(三)具有体育特长的贵阳市初中应届毕业生。
■ 报名方式
(一)符合条件的考生或家长于6月28日—— 6月30日携带相关资料,在贵阳市新天学校教务处现场报名。
(二)报名考生需携带以下材料:
1.一寸彩色免冠近照三张
2.考生身份证原件
3.考生户口本原件
(三)资格审查合格者,现场发放《贵阳市乌当区第四中学2021年特长生招生考试准考证》。
Q
专业考试
7月3日上午9:00凭《贵阳市乌当区第四中学2021年特长生招生考试准考证》、《贵阳市中考体育准考证》在贵阳市乌当中学参加专业考试。家长不能进入校园,考生迟到15分钟以上者视为弃权,不得参加考试。
■ 录取及录取办法
◆ 录取
经学校专业测试和面试后,综合考生的思想素质、体育或艺术专业测试成绩和中考成绩择优录取,将考核后确定的《贵阳市乌当区第四中学招收特长生预录取名单》于2021年 7月 5日在校内进行公示,名单按120%的比例进行公示。若某项目所有报考学生专业测试成绩均未达到80分,学校取消此项目招生,该项目的名额可协调至其他项目。
在7月18日前,学校根据经市教育局审批的招生方案择优预录取学生,填写《贵阳市普通高中学校招收项目计划特长生预录取名单》、测试录像光盘上报区教育局。
学校最后确定的特长生名额不得突破特长生招生计划,没有按计划录满的特长生名额纳入学校统招生计划。
通过专业测试的特长生中考文化成绩须达到2021年生源地第二批次投档控制线,且达到贵阳市关于普通高中录取的其它条件。
中考成绩公布后,学校立即将《贵阳市普通高中学校招收项目计划特长生拟正式录取名单》、特长生招收考试成绩通知单原件及准考证报送至区教育局审核备案,经审核同意后立即到市招考中心提前办理录取手续。
◆ 录取办法
达到测试标准的特长生以中考总成绩为依据,网上择优录取。
■ 咨询电话:0851-86301674
贵州师范大学附属中学
体育特长生(篮球)
■ 招收计划及安排
1、2021年贵州师大附中招收体育特长生(篮球)男、女共10人以内。
2、招考报名时间:2021年6月28日-29日,每天上午8:30—11:30,下午14:30—17:30。
报名地点:贵州师大附中本部教务处(宝山北路199号)
3、篮球专项测试时间:2021年7月3日上午8:0 0开始
4、篮球专项测试地点:师大附中操场
5、测试成绩公布时间:2021年 7月10日
学校将对测试过程全程录像,并刻光盘留存。
▲ 向下滑动查看更多内容
■ 报考体育特长生的条件
① 2021年初中应届合格毕业生,符合贵阳市各项招生规定。
② 篮球专项水平突出,身体素质较好,有发展潜力的初中学生。
③ 男生身高1.75米以上,女生身高1.60米以上。
■ 篮球专项测试内容
① 男生测评项目:助跑摸高;运球上篮;一分钟投篮;综合比赛。
② 女生测评项目:立定跳远;一分钟投篮;运球上篮;综合比赛。
■ 专项考试侧程序及要求
1、报名:扫健康码,测量体温正常后进入报名点,考生测身高、体重,填写报名表,教务处负责。
2、按身体素质(立定跳远(女生)、助跑摸高)、基本技能(一分钟投篮、运球上篮)、综合素质(综合比赛)的顺序进行测试。
3、分为男子组、女子组同时进行测试。
4、每项测试内容结束,测试老师应及时向考生宣布该项所获成绩,并由考生在测试表上签名认可。
▲ 向下滑动查看更多内容
■ 篮球专项测试的方法
1、男生:助跑摸高以单脚起跳,单手摸到篮板面上最高一点来测量成绩,测试两次,算最好成绩。
女生:立定跳远,测试两次,算最好成绩。
2、男生一分钟投篮以罚球线的边角到篮圈投影点的距离为半径的圆弧区外,自投自抢任选点投篮,以计投命中次数、运动技评成绩;女子一分钟投篮以罚球线到篮圈投影点的距离为半径的圆弧区外进行自投自抢任选点投篮,计投中次数、动作技评成绩。
3、全场快速运球上篮(秒)测试方法:持球从球场端线外听信号(开始计时)运球至对面篮下行进间上篮、抢到篮板球后,运球返回至篮下行进间上篮,球进篮圈停表,往返两个来回四次上篮都中才算成绩。要求:(1)必须球随人走,不能远推运球,不能违反篮球项目规则;上篮不进、必须补进,补篮不限制左右手。出现抢跑、未按要求运球违例等违规行为者, 违规一次扣1分,情节严重者取消成绩。(2)评分标准 按完成时间计分。(3)每个考生考试一次。
▲ 向下滑动查看更多内容
■ 体育特长生的录取办法
1、本着公平、公正、公开的原则,由师大纪委对专项测试全程监督。
2、将专项测试成绩统计造册,经学校领导集体审核,报师大备案。按120%的比例在附中校园网上公布“体育特长生预录取名单”。
3、体育特长生中考成绩需达到考生生源地第二批次学校投档控制线。
4、中考成绩公布后,学校按中考成绩对“体育特长生预录取名单”上的学生进行排名,由高到低进行录取。
▲ 向下滑动查看更多内容
艺术班
2021年,贵州师大附中面向全省招收艺术班学生。
贵州师大附中艺术班依托高校资源,与贵州师范大学传媒学院、音乐学院、美术学院联合举办,学制三年。招收播音与主持、音乐、美术三个专业,共300人。专业课主要开设:①播音与主持班:播音、节目主持、评论解说、出镜记者、影视配音与表演等;②音乐班:声乐、钢琴、器乐、理论、艺术常识等;③美术班:素描、色彩、创作设计、临摹。文化课程与普通高中同步开设。
■ 招收计划及安排
1、播音与主持、音乐、美术三个专业各100人,共计300人。
2、报名时间:2021年6月28日—29日,上午8:30—11:30,下午14:30—17:30
需带报名材料包括:①中考准考证,户口簿原件和复印件(请把户主页和考生个人页印在同一张A4纸上);②一寸近期免冠照片两张(注明姓名)。
3、专业测试时间:2021年7月3日上午8:00开始
4、专业测试地点:
音乐:师大音乐学院
美术:师大美术学院
播音与主持:师大附中第一学术报告厅
5、测试成绩公布时间:2021年 7月10日
▲ 向下滑动查看更多内容
■ 报考艺术特长生的条件
① 热爱祖国,遵纪守法,有一定艺术基础,且参加2021年各市州中考的全省初中毕业生(须有贵州户口)。
② 身体健康,无色盲、色弱等生理缺陷者。
■ 艺术专项测试内容
1、音乐:①视唱练耳(必考);②专长科目(选考):声乐、钢琴、器乐、作曲4门,考生只选其中一门。选考说明:声乐:演唱歌曲一首(曲目自选);钢琴:自选练习曲、乐曲各一首;器乐:乐曲一首;作曲:指定歌词创作一首歌曲(简谱、五线谱不限)加试钢琴。
2、美术:①素描(铅笔);②色彩(工具不限),考场备有试卷,其它工具自备。
3、播音与主持:①自我介绍(限时2分钟)及朗读指定稿件;②形象展示及才艺表现(限时2分钟)。③回答问题(即兴评述)。
▲ 向下滑动查看更多内容
■ 艺术特长生的录取办法
依据专业测试成绩和中考文化成绩,综合衡量,择优录取。
■ 其它规定
1、艺术班分播音与主持、音乐、美术三个专业单独开班上课。艺术班学生与普通高中学生一样,学习合格者,毕业时发放贵州师范大学附属中学高中毕业文凭,按高中毕业时贵州省高考招生政策报名参加高考。
2、按物价部门公示的标准收费。
3、新生入学后进行德、智、体全面复查,如有不符合条件或有舞弊行为者,取消入学资格。
4、未尽事宜,由贵州师范大学附属中学解答。
▲ 向下滑动查看更多内容
贵州省实验中学
■ 招生计划
学校2021年计划面向贵阳市招收体育类、艺术类、科技创新类特长生共15人。
■ 招生项目
① 体育类:足球4人
② 艺术类:西洋乐器(键盘类,拨弦类,木管类,铜管类,弓弦类,打击乐类)共6人
③ 科技创新类:信息技术5人
■ 招生条件
1.2021届初中应届毕业生,且年龄符合教育局的招生规定。
2.报考足球的考生需具备:
(1)在市级(或市级以上)正式体育比赛中获前三名的主力队员;获国家三级运动员以上证书者;
(2)无竞赛成绩,但专业水平突出,有较大发展潜力的学生。
3.报考西洋乐器的考生需具备:
(1)初中阶段获市级及以上相关专业比赛、展演个人二等奖以上;
(2)无比赛成绩,但专业水平突出,有较大发展潜力的学生。
4.报考科技创新类特长的考生需具备:
(1)在市级(或市级以上)教育行政部门、科协、计算机学会等组织的信息技术、机器人、创客、创新发明比赛中荣获二等奖及以上的学生。
(2)无比赛成绩,但专业水平突出,有较大发展潜力的学生。
▲ 向下滑动查看更多内容
■ 报名和测试时间、地点
1.报名时间:2021年6月28日-6月30日 (工作日早上8:30-12:00;下午14:20-17:30)
2.所需材料:
报名表(在贵州省实验中学官网下载特长生报名表,填写并打印);身份证或户口本(户口本首页及考生本人页)复印件;中考体育考试准考证复印件;近期一寸照片一张;证书和奖状复印件。
3.报名地点:贵州省实验中学河滨校区。
报名时需持“健康码”,个人健康状况“承诺书”。
4.测试时间:7月3日(星期六上午:9:00)
测试地点:河滨校区、新体育场
体育类:先在学校(河滨校区)集中,后到新体育场测试
艺术类:河滨校区综合教室(C入口羽毛球场上六楼)
科技创新类:河滨校区信息中心
▲ 向下滑动查看更多内容
■ 测试及录取
1.体育特长生测试:
(1)身体基本素质(立定跳远、50米);(2)专项素质:足球(传接球、运球绕杆、对抗比赛)。
2.西洋乐器特长生测试:
测试内容:(1)自选乐曲一首(除钢琴专业外,其余乐器自备),节奏模仿,旋律模唱。(2)声乐或其他才艺展示(自带伴奏)
3.信息技术特长生测试:
测试内容:(1)必考模块(计算机思维);(2)选考模块(上机编程、特长技能展示)
4.特长生的专项测试工作,由相关老师和外聘专家组成的测试组负责。
5.如某一项专业测试达不到该项专业测试标准要求,该项招生名额调整到其它项目。
6.测试成绩不当场公布,专业测试后在学校网站公布专业测试成绩。
7.报考省实验中学高中的体艺特长生,升学文化成绩原则上达到示范性高中最低控制线,以上考生不再享受参加市级以上正式体育、艺术竞赛所获名次加分照顾政策,对个别特别优秀的学生学校可根据实际情况报经市教育局审批后进行“特招”,但中考成绩不低于贵阳市招办划定的普通高中录取最低控制线。
8.根据学生升学文化成绩和专项测试成绩择优录取,并对拟录取的学生进行公示后上报市教育局、市招考中心审核办理,纳入学校招生计划。
▲ 向下滑动查看更多内容
■ 咨询电话:0851-85975251
开阳县第一中学
开阳县第一中学是贵州省二类示范性普通高中学校,贵阳市田径体育传统项目学校、贵阳市篮球特色学校、全国青少年足球特色学校。
■ 招生项目
田径、篮球、足球
■ 招生人数:40人
■ 报名条件
(一)报考体育特长生的考生,必须是初中毕业生。思想品德、心理素质和行为表现良好,在初中就读期间无不良记录,操行评定良好。
(二)中考成绩达到开阳县普通高中最低录取控制线,且生物、地理达到“1B、1C”等次及以上。
(三)满足下列条件之一
1.在初中就读期间,获得教育行政部门主办的县级以上(含县级)体育比赛个人或集体项目前三名者,或市级体育比赛个人项目或集体项目前八名获得者。
2.在初中就读期间,参加地级(市)以上教育行政部门主办(或参与主办)的比赛,达到国家二级运动员以上(含二级)标准者。
3.在初中就读期间,身体素质特别突出者。
▲ 向下滑动查看更多内容
Q
报名办法
报名时间:6月28日——30日
报名地点:开阳县第一中学田径场体育组办公室
报名所需资料:
1.身份证或户口薄原件和复印件
2.近期免冠小二寸照片2张(照片后面写上考生姓名性别)
3.如有以下证书也可带来:参加县级(包括县级)以上体育比赛的获奖证书、运动员等级证书原件和复印件。
■ 测试时间:7月2日——4日
Q
测试内容
基本素质测试:100米、立定三级跳远
田径专项测试:800米、1500米、3000米、铅球、跳高、跳远等任选其一
篮球专项测试:全场见线折返跑、助跑摸高、一分钟投篮、全场5V5比赛
足球专项测试:颠球、运球绕杆射门(守门员:踢球、接球、扑接球)、比赛
■ 录取办法
(一)参加开阳县第一中学体育特长生测试,然后填报对应的特长生志愿,并以中考总成绩为依据,择优录取,于7月22日左右公布录取结果
(二)一旦录取,将组建体育特长生班级,根据考生文化成绩,符合科创班条件的可直接进入科创班级就读。
■ 咨询电话
郑老师18275291236 陈老师13511915542
李老师15519572333 吴老师13984156175
来源:黔学帮
版权声明:我们致力于保护作者版权,注重分享,被刊用文章【贵阳医学院教务处(贵阳15所学校特长生招生方案公布)】因无法核实真实出处,未能及时与作者取得联系,或有版权异议的,请联系管理员,我们会立即处理! 部分文章是来自自研大数据AI进行生成,内容摘自(百度百科,百度知道,头条百科,中国民法典,刑法,牛津词典,新华词典,汉语词典,国家院校,科普平台)等数据,内容仅供学习参考,不准确地方联系删除处理!;
工作时间:8:00-18:00
客服电话
电子邮件
beimuxi@protonmail.com
扫码二维码
获取最新动态
