天津大学 2020 年
硕士学位研究生招生简章
天津大学是教育部直属国家重点大学,其前身为北洋大学,始建于 1895 年10 月 2 日,是中国第一所现代大学,素以“实事求是”的校训、“严谨治学”的校风和“爱国奉献”的传统享誉海内外。1951 年经国家院系调整定名为天津大学, 是 1959 年中共中央首批确定的 16 所国家重点大学之一,是“211 工程”、“985 工程”首批重点建设的大学,是世界一流大学 A 类建设高校,全国首批“2011 协同创新中心”14 个牵头高校之一。
天津大学目前已成为一所师资力量雄厚、学科特色鲜明、教育质量和科研水平居于国内一流、在国际上有较大影响的高水平研究型大学。作为全国首批学位授权自主审核单位之一,天津大学坚持“强工、厚理、振文、兴医”的发展理念, 已经形成了工科优势明显、理工结合,经、管、文、法、医、教育、艺术、哲学等多学科协调发展的综合学科布局。现有 39 个一级学科硕士点,29 个一级学科博士点。在第四轮全国学科评估中,天津大学共有 25 个一级学科参评,进入 A 类学科数达到 14 个。其中,化学工程与技术学科进入 A+档(连续四轮蝉联榜首)、4 个学科进入 A 档(2%-5%)、9 个学科进入 A-档(5%-10%)。按工学门类统计,天津大学进入 A 类学科的总数位居全国第 4 位。
招生计划
天津大学 2020 年全日制硕士研究生招生计划约为 4634 名(学术型研究生约为 2300 名,专业学位研究生约为 2334 名),非全日制硕士研究生招生计划约为1298 名(学术型研究生约为 55 名,专业学位研究生约为 1243 名,原则上非全日制硕士研究生只招收在职定向就业人员)。
我校按学院下拨招生计划,各专业的招生人数由各学院在复试前根据生源情况、导师人数等综合确定。
注:招生专业目录上公布的各学院计划招生人数是我校按照 2019 年招生计划制定的,2020 年实际招生人数以国家当年下达给我校的招生计划为准。
考试方式、报考条件
我校 2020 年初试考试方式:全国统一考试、联合考试(管理类联考、法律硕士联考)、应届本科毕业生推荐免试、单独考试。
(一)全国统一考试报考条件:(考试方式码:21)
1. 中华人民共和国公民。
2. 拥护中国共产党的领导,品德良好,遵纪守法。
3. 身体健康状况符合国家规定的体检要求。
4. 考生的学历必须符合下列条件之一:
①国家承认学历的应届本科毕业生(含普通高校、成人高校、普通高校举办的成人高等学历教育应届本科毕业生)及自学考试和网络教育届时可毕业本科生,录取当年(2020 年 9 月 1 日前(下述均以此为准))须取得国家承认的本科毕业证书。
②具有国家承认的大学本科毕业学历的人员。
③获得国家承认的高职高专毕业学历后满 2 年(从毕业到 2020 年 9 月 1 日, 下同)或 2 年以上,以及国家承认学历的本科结业生,且报名前修过所报考专业本科阶段的全部主干课程,按本科毕业生同等学力身份报考。
④已获硕士学位或博士学位的人员。
⑤在校研究生报考须在报名前征得所在培养单位同意。
在境外获得的学历证书须通过教育部留学服务中心的认证,资格审查阶段须提交认证报告。
(二)法律硕士(非法学)、法律硕士(法学)报考条件:(考试方式码:26)
1. 符合(一)中的各项要求。
2. 报考法律硕士(非法学)专业要求:之前所学专业为非法学专业(普通高等学校本科专业目录法学门类中的法学类专业[代码 0301]毕业生、专科层次法学类毕业生和自学考试形式的法学类毕业生等不得报考)。
3. 报考法律硕士(法学)专业要求:之前所学专业为法学专业(仅普通高等学校本科专业目录法学门类中的法学类专业[代码 0301]毕业生、专科层次法学类毕业生和自学考试形式的法学类毕业生等可以报考)。
(三)工商管理硕士(MBA)、公共管理硕士(MPA)、工程管理硕士(MEM)中的工程管理(125601)和项目管理(125602),报考条件:(考试方式码:25)
1. 符合(一)中的第 1、2、3 各项的要求。
2. 考生的学历必须符合:大学本科毕业后有 3 年及以上工作经验的人员;获得国家承认的高职高专毕业学历或大学本科结业后,有 5 年及以上工作经验,达到与大学本科毕业生同等学力的人员;已获硕士学位或博士学位并有 2 年及以上工作经验的人员。
(四)应届本科毕业生推荐免试
天津大学 2020 年各招生专业(工商管理硕士 MBA、公共管理硕士 MPA、工程管理硕士 MEM 除外)均可接收。(具体专业见我校 2020 年招生专业目录)
欢迎全国各大院校的优秀应届本科毕业生申请我校推荐免试攻读硕士学位研究生。(我校推免申请系统网址 http://202.113.8.92/gstms;我校 2020 年招收推免试生研究生章程及专业目录可查询我校网站(http://yzb.tju.edu.cn/xwzx/zxxx/201908/t20190828_314436.htm)。
推免生的资格审核确认、报考、录取以及备案公开均须通过教育部“全国推荐优秀应届本科毕业生免试攻读研究生信息公开暨管理服务系统”(网址:http://y z.chsi.com.cn/tm)进行。
(五)单独考试报考条件:(考试方式码:23)
1. 符合(一)中的第1、2、3各项的要求。
2. 取得国家承认的大学本科学历后连续工作4年以上,业务优秀,已经发表过研究论文(技术报告)或者已经成为业务骨干,经考生所在单位同意和两名具有高级专业技术职称的专家推荐,定向就业本单位的在职人员;或获硕士学位或博士学位后工作 2 年以上,业务优秀,经考生所在单位同意和两名具有高级专业技术职称的专家推荐,定向就业本单位的在职人员。
3. 我校单独考试根据培养要求,仅限管理科学与工程(120100)和水利工程(085214)两个专业招生(均为非全日制)。联系电话:27890786(管理与经济学部)、27400842(建筑工程学院)。
报名方式及时间
1. 根据教育部规定,2020 年硕士研究生招生报名采用网上报名和现场确认报名信息的方式。登陆“中国研究生招生信息网” (网址:http://yz.chsi.com.cn/ 或 http://yz.chsi.cn/)报名。
网上预报名时间:2019 年 9 月 24 日至 9 月 27 日,每天 9:00-22:00(预报名生成 9 位报名号后,表示网报成功,等同正式报名)。
正式报名时间:2019 年 10 月 10 日至 31 日,每天 9:00-22:00
报名期间将对考生学历(学籍)信息进行网上校验,考生可随时上网查看学历(学籍)校验结果。考生也可在报名前或报名期间自行登录“中国高等教育学生信息网”(网址:http://www.chsi.com.cn)查询本人学历(学籍)信息。未通过学历(学籍)校验的考生应及时到学籍学历权威认证机构进行认证,在现场确认时将认证报告交报考点核验。
所有考生(不含推免生)均应在规定时间内到报考点指定地方确认报名信息, 并照相。具体时间请报考时关注各报考点安排,逾期不再补办。
2. 报考点选择要求:
(1) 参加全国统一考试的天津考生报名时报考点必须选择“天津大学”;
※外地考生报名时,应选择工作或户口所在地省级教育招生考试机构指定的报考点办理网上报名和现场确认手续。
※2020 年在津参加硕士研究生招生考试初试的往届生需满足天津市《2020 年天津市硕士研究生招生考试报考须知》相关要求(网址 https://yz.chsi.com.cn/s swbgg/)。
(2) 报考单独考试的考生,报名时报考点必须选择“天津大学”。
学习方式
1. 全日制研究生是指符合国家研究生招生规定,通过研究生入学考试或者国家承认的其他入学方式,被具有实施研究生教育资格的高等学校或其他高等教育机构录取,在基本修业年限或者学校规定年限内,全脱产在校学习的研究生。
2. 非全日制研究生指符合国家研究生招生规定,通过研究生入学考试或者国家承认的其他入学方式,被具有实施研究生教育资格的高等学校或其他高等教育机构录取,在基本修业年限或者学校规定的修业年限(一般应适当延长基本修业年限)内,在从事其他职业或者社会实践的同时,采取多种方式和灵活时间安排进行非脱产学习的研究生。
全日制和非全日制研究生毕业时,我校根据其修业年限、学业成绩等,按照国家有关规定发给相应的、注明学习方式(全日制、非全日制)的毕业证书;其学业水平达到国家规定的学位标准,可以申请授予相应的学位证书。
报考类别
1. 定向就业:定向就业硕士研究生须在被录取前与招生单位、用人单位分别签订定向就业合同,毕业后回定向单位就业。
2. 非定向就业:所在招生单位推荐,本人与用人单位“双向选择”的办法就业。
复试、调剂及录取
1. 复试:凡是进入复试名单的考生均应参加复试及复试前资格审查,资格审查具体安排见网上通知。复试分数线由我校自行划定,复试时间一般在 2020年 3 月中下旬,复试办法将于复试前在网页上公布,复试的笔试科目见 2020 年我校硕士研究生招生专业目录,复试笔试科目的考试大纲可查询我校网站(http:// yzb.tju.edu.cn)。复试时同等学力考生需加试两门大学本科主干课程(笔试)。
考生须参加我校统一组织的体检,体检标准参照教育部、卫生部、中国残疾人联合会修订的《普通高等学校招生体检工作指导意见》,体检不合格者我校不予录取。体检时间安排在考生复试结束后组织进行,具体时间另行通知。
2. 调剂:报考我校且符合我校复试分数线而因报考专业已招满时,可根据教育部调剂规定调剂到校内生源不足的相近专业。符合教育部复试分数线要求而未被我校录取的考生可根据教育部调剂规定调剂到外校。
3. 录取:我校将根据国家当年下达的招生计划,依据考生初试和复试的成绩,并结合其平时学习成绩和思想政治表现、业务素质以及身体健康状况等,按照“按需招生、全面衡量、择优录取和宁缺毋滥”的原则录取。
4. 参加我校 2020 年硕士研究生招生夏令营、导师团计划,并取得相应合格证书、公示合格的考生可享受我校有关招生优惠政策。
学费及奖助学金
我校按照国家和天津市的规定收取学费,硕士研究生学费按学制缴纳。
(一)全日制硕士研究生
我校统筹政府投入、学校自筹经费、科研经费、社会捐助等资金,建立健全奖、助、勤、贷、补的奖励资助体系,提高研究生待遇水平。
奖励体系包括国家奖学金、学业奖学金、专项奖学金、单项优秀学生奖等。国家奖学金用于奖励学业成绩特别优秀、科学研究成果显著、社会公益活动表现突出的全日制硕士研究生,标准为每生每年 20000 元。学业奖学金特等奖最高可达每生每年 12000 元。
资助体系包括国家助学贷款、研究生助学金、助管基金、助教基金、助困基金、国际交流基金、专项助学金等。其中研究生助学金为每生 6000 元/年以及导师助研两部分组成,助学金覆盖面可达 100%。
适用对象为纳入全国研究生招生计划的取得正式学籍的全日制研究生(有固定工资收入的除外)。具体执行细则参见当年的校发文件。
(二)非全日制硕士研究生
非全日制管理科学与工程(120100)硕士研究生学费标准与全日制硕士研究生等同。
非全日制硕士研究生不纳入奖助体系。招生过程中,如果上级部门出台新的政策,我校将做相应调整。
学制
1. 我校硕士研究生的学制如下:
除上表所列学院及专业外,其他学院的所有专业学制均为 2.5 年。新生入学后双向选择指导教师。
2. 研究生因特殊原因未能在规定的学习年限内完成学业,或为了更深入开展科学研究,可申请适当延长学习年限但不能超过学校规定的最长学习年限。
其他事项
1. 我校 2020 年招收全日制专业学位硕士研究生类别如下:
0251 金融;
0256 资产评估;
035101 法律(非法学);
035102 法律(法学);
0453 汉语国际教育;
0454 应用心理;
0551 翻译;
0851 建筑学;
0853 城市规划;
0854 电子信息;
0855 机械;
0856 材料与化工;
0857 资源与环境;
0858 能源动力;
0859 土木水利;
0860 生物与医药
0953 风景园林;
1055 药学;
1251 工商管理(MBA);
1253 会计(MPAcc);
1351 艺术。
2. 我校 2020 年招收非全日制专业学位研究生类别如下:
035101 法律(非法学);
035102 法律(法学);
0551 翻译;
0854 电子信息;
0855 机械;
0856 材料与化工;
0857 资源与环境;
0858 能源动力;
0859 土木水利;
0860 生物与医药;
0953 风景园林;
1055 药学;
1251 工商管理(MBA);
1252 公共管理(MPA);
1253 会计(MPAcc);
1256 工程管理(MEM);
3. 报考我校建筑学院的考生请注意:考试科目“510 景观规划设计、511 艺术设计、513 建筑设计”的考试时间为 6 小时,从上午 8:30~下午 2:30,中午不得离开考场;考试科目 446 城市规划设计、866 古建筑复原设计的考试时间为3 小时。请考生自备绘图图纸、工具及午餐,详细情况以准考证及研招办网上通知为准。
4. 根据国家有关规定,录取考生的户口迁移实行自愿原则。
5. 根据教育部规定,我校 2020 年继续在西部 12 省、自治区、直辖市和新疆建设兵团招收“少数民族高层次骨干人才培养计划”硕士研究生。报考该计划的考生,必须在网上报名前征得所在省、自治区或直辖市教育厅(教委)民教处(或高教处)同意,并获得《报考少数民族高层次骨干人才研究生报考登记表》,“少数民族骨干计划”以报名时身份为准,不得更改。详细情况与当地教育主管部门联系。
6. 现役军人报考硕士生,按军队有关规定办理。
7. 考生报名时应认真了解报名须知,如实填报相关内容,若发现考生填报虚假信息,后果自负。
考生本人对网上报名信息进行核对并确认,经考生确认的报名信息在考试、复试及录取阶段一律不作修改。
考生填报的报名信息与报考条件不符的,不准予考试。
8. 我校 2020 年在“025100 金融硕士”专业学位类别为“中欧金融硕士项目”, 该项目为单独收费项目,详细情况请与管理与经济学部研究生教育办公室咨询, 联系电话:27890786。
9. 报考“120100 管理科学与工程(新媒体方向)”考生在登录报考系统填报时,业务课二请选择 901,并在“备用信息 1”字段中填写“新媒体”字样。
报考“120100 管理科学与工程(保密管理方向)”考生在登陆报考系统填报时,业务课二请从 901、812、831、832 任选一,并在“备用信息 1”字段中填写“保密管理”字样。
10. 我校“125100 工商管理硕士”包括工商管理(MBA)方向和高级工商管理(EMBA)方向,其中 01 为工商管理全日制,02 为工商管理非全日制,03 为高级工商管理,具体参考管理与经济学部工商管理硕士和高级工商管理硕士招生简章。
11. 报考我校建筑工程学院“土木工程”专业(含岩土工程,结构工程、防灾减灾工程及防护工程、桥梁与隧道工程、工程技术与管理)的考生请选择“081400 土木工程”。
12. 我校药物科学与技术学院下设的“100700 药学”、“105500 药学(专业学位)”采用全英文教学。
13. 在复试、录取阶段,将在我校研招网向社会公布本校复试录取办法和各院系实施细则,各院(系、所)或学科、专业招生人数,参加复试考生名单(包括考生姓名、考生编号、初试各科成绩等信息)和拟录取考生名单(包括考生姓名、考生编号、初试成绩、复试成绩、总成绩等信息),公示时间为 10 个工作日。对破格复试、参加专项计划、享受初试加分或照顾政策的考生相关情况,在公布考生名单时应进行说明。
14. 我校招生专业目录及自命题考试科目大纲可在我校研究生招生办公室网站上查询,网址:http://yzb.tju.edu.cn/xwzx/tkss_xw/。我校不举办考前辅导班、不提供历年真题试卷。
15. 电子与计算机工程(ECE)中外合作办学硕士项目
天津大学与美国佐治亚理工学院在深圳合作举办的电子与计算机工程(EC E)硕士项目是经过教育部批准的全日制中外合作办学项目。该硕士教育项目由佐治亚理工的教授轮流执教,录取方式、授课内容、学位要求与学位证书与亚特兰大主校区完全一致。联系电话:0755-36881006。具体请参见:www.gtsi.edu.c n
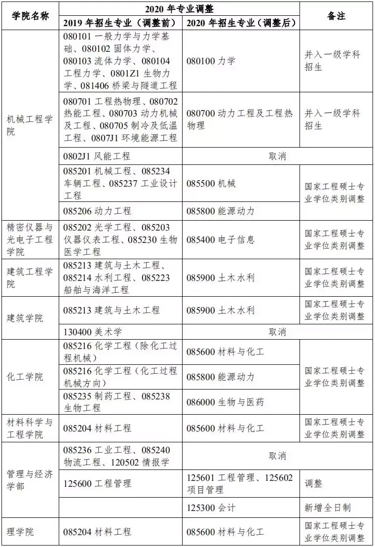
16. 我校 2020 年招生专业与 2019 年相比专业调整变化见下表。
其余专业,以《天津大学 2020 年硕士学位研究生招生专业目录》为准。
二级招生单位方面,原计算机科学与技术学院与软件学院合并为智能与计算学部,新增独立招生单位分子聚集态科学研究院和新媒体与传播学院。
天津大学研究生院招生办公室
电话:(022)27404743 27406405 27409520
传真:(022)27404743
天津大学研究生招生办公室网址:http://yzb.tju.edu.cn/
研招办地址:天津市南开区卫津路 92 号 天津大学研究生院招生办公室
邮政编码:300072
研招办邮箱:yzb@tju.edu.cn
咨询及申诉渠道
天津大学研究生招生办公室 (022)27404743
天津大学纪委办公室 (022)27403794
附:研究生招生各单位及人员联系方式一览
版权声明:我们致力于保护作者版权,注重分享,被刊用文章【天大研究生院(天津大学)】因无法核实真实出处,未能及时与作者取得联系,或有版权异议的,请联系管理员,我们会立即处理! 部分文章是来自自研大数据AI进行生成,内容摘自(百度百科,百度知道,头条百科,中国民法典,刑法,牛津词典,新华词典,汉语词典,国家院校,科普平台)等数据,内容仅供学习参考,不准确地方联系删除处理!;
工作时间:8:00-18:00
客服电话
电子邮件
beimuxi@protonmail.com
扫码二维码
获取最新动态
