致中和,天地位焉,万物育焉。
——《礼记·中庸》
这期的“沃赏校”想给大家说说上海民办位育中学国际部。
初见“位育”俩字,“沃赏校”迷惑不解,遂查了查,便有了本文开头的那句古语。
那句话的意思是“”达到了中和,天地便各归其位,万物便生长发育”。还有种解释,将原文含义引申为“得道多助”——天地赋予其位。
估摸着能起出如此意味的校名,想必学校立校该有些年头了,一查果不其然,位育中学1943年就成立了,著名教育家李楚材先生是创始人,江泽民同志亲自题写校名,着实有排面。
而今天的主要关注对象是位育中学的国际部,毕竟咱是专注于国际学校择校的公众号。
位育中学国际部成立于2002年,2011年5月,学校成为国际文凭组织授权学校,并开始推出国际文凭大学预科课程(IBDP),成为上海首家招收中国学生就读IBDP的实验性、示范性寄宿制高中。
2014年,经上海市教委和徐汇区人民政府批准成立上海民办位育中学,专注于国际课程和创新人才早期系统培养。享有原位育中学国际部的全部设施、师资和资源。
位育中学国际部也成为同时提供IBDP、港澳台联考、外籍学生学历课程以及中国文化进修课程的综合国际教育部门,这在全国可谓首屈一指。
位育IBDP课程是全日制高中中外融合课程,采用IBDP课程为核心,落实民族气节和传统文化教育,落实国家课程中的语文、德育、历史和地理四门必修课程。
位育中学国际部分为IB部和港台部,课程设置包括:IBDP课程、国内课程、港澳台课程、A-Level课程(2019年增设)。
学制三年,包括一年的预备课程和两年正式课程,24人小班化教学。
IB课程:
不同风格同样内容,“沃赏校”见倦了......
位育的IBDP课程除中文外,全部使用英语教学。
目前开设文学、语言与文学(中文母语)、英语、德语、西班牙语、地理、经济、商管、物理、化学、环境科学、数学、视觉艺术、ATL等课程以及核心课程知识论(TOK)、拓展论文(EE)和实践活动(CAS)。
另设TOEFL、SAT、网球、冰壶、游泳、篮球、统计学、天文学、心理学、戏剧、辩论、全球政治、JA青年成就、电子技术、生物和批判性思维等选修课程。
学生可根据IB课程要求,选择合适的课程就读。
港澳台课程:
位育港澳台课程开设:
必修课:中文、英文、数学、物理、化学、历史、地理、体育、信息、艺术(美术、音乐)、心理。
选修课:生物、经济、文学欣赏、英语阅读、商务、环境科学、西班牙语、德语、视觉艺术、戏剧选修课、旅游英语、摄影、中国舞、中国陶瓷的历史和文化等课程。
文化考察课程:每学年五月和十月均精心组织安排文化考察与观光活动。
联考课程辅导:按照“中华人民共和国普通高校联合招收华侨、港澳台地区学生考试课程”考试大纲,为学生进行集中强化辅导。
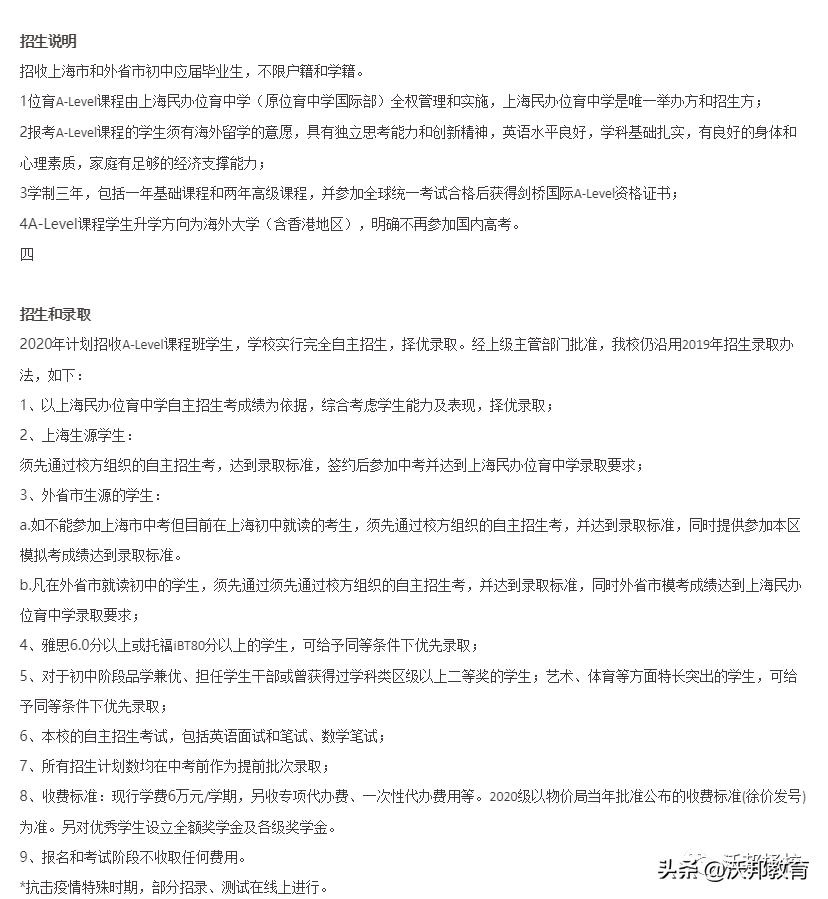
A-Level课程:
目前开设了中文、英文、数学、物理、化学、地理、经济等课程。学生可根据A-Level课程要求在高二选择4-5门课,在高三选择3-4门课进行学习。
同时还开设渗透学术写作、学习方法指导、批判思维、升学指导、活动指导等核心课程。
另设TOEFL、IELTS、德语、西班牙语、网球、冰壶、游泳、篮球、心理学、戏剧、辩论和创客等选修课程。
拿2019届的毕业生举例:
2019届94名毕业生,平均分近38分。40分以上的同学占比近总人数1/3, 43分及以上的共有10位同学。
本届人均获得海外知名大学录取6份。
美国方向:40%进入美国综合排名前30的学校,100%进入前50。
加拿大方向:100%进入加拿大综合排名前3的学校。
英国方向:100%进入英国综合排名前10的学校。
2020年IBDP国际课程招生简章(含入学费用)见下图:
截图源于学校官网
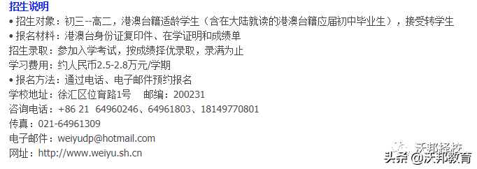
2018年港澳班招生简章(含入学费用)见下图(仅供参考):
2020年A-Level课程招生简章(含入学费用)见下图:
“沃赏校”结合自己了解到的信息以及上面的客观信息综合评价一下位育国际部吧:
上海民办位育中学虽然形式上从原来的位育中学独立出来的,但本质上依旧是原位育中学国际部,毕无论是设施、师资还是其它资源都沿用。
学校的校园环境相对不错,教学模式同之前介绍过的星河湾双语一样,整体上更偏向体制内,学生成绩能够保证,即使拿出去跟其他名校一较高下也并不虚。
也正因管理模式较为严格,学生的自由度相对不足,比如IB部的每日晨练、寝室卫生的严苛标准等,这些也是位育中学国际部学子的“心头恨”。
课程上,IB自不用说,需要提一嘴的是A-Level课程。
位育国际部的A-Level课程是2019年才增设并开始招生的,所以A-Level的办学资历的确很浅,这是不争的事实。在其它主打A-Level课程的国际学校(比如昨天介绍的领科)面前,显得过于稚嫩。
因此,如果打算走A-Level方向,各位可能需要慎重考虑。毕竟,没几个人原意当“小白鼠”吧。
版权声明:我们致力于保护作者版权,注重分享,被刊用文章【上海位育中学(上海民办位育)】因无法核实真实出处,未能及时与作者取得联系,或有版权异议的,请联系管理员,我们会立即处理! 部分文章是来自自研大数据AI进行生成,内容摘自(百度百科,百度知道,头条百科,中国民法典,刑法,牛津词典,新华词典,汉语词典,国家院校,科普平台)等数据,内容仅供学习参考,不准确地方联系删除处理!;
工作时间:8:00-18:00
客服电话
电子邮件
beimuxi@protonmail.com
扫码二维码
获取最新动态
