广播电视发明与技术基础
1.1 复习笔记
【知识框架】
【考点难点归纳】
考点一、广播电视与人类传播史的革命 ★★★
1广播的基本概念
(1)广播系统的内涵
一般来说,利用无线电波、线缆系统(包括电缆、光纤及将来可能发展的其他传输介质)有规律地向广大地区或一定区域传输含有节目内容的音频、视频信号,上述机构、传输的内容和传播过程本身都可统称为广播系统(broadcast)。
(2)广播的分类
①按照传播信号划分
a.只传送音频信号的,称为声音广播或电台广播,简称广播(radio)。
b.同时传送音频(声音)及视频(图像)信号则是电视广播,简称电视(television)。
②按照传输方式划分
a.无线广播或开路广播是通过无线电微波开放式传送的。
b.有线广播或闭路广播通过电缆或导线封闭式传播。
c.卫星广播电视通过人造地球卫星作为转发站传送信号的。
d.网上广播(online broadcasting或webcasting)通过因特网传送的。
③按照覆盖范围划分
可分为地方广播、全国广播和国际广播。
④按照技术标准划分
可分为数字广播和模拟广播。
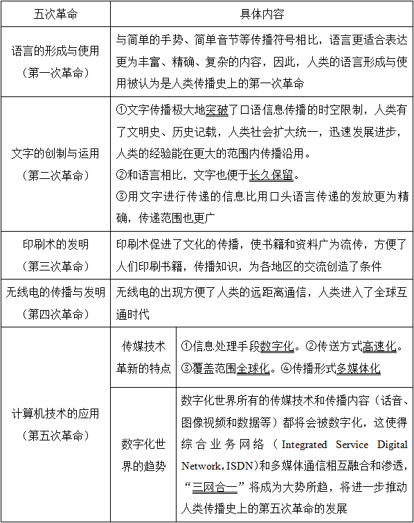
2人类传播史的五次“革命”
从人类传播史进程来看,有五次“革命性”的发展值得关注,被称为信息传播方式的五次革命,具体见表1-1。
表1-1 人类传播史的五次“革命”
3广播电视:当代重要的大众传媒
广播电视已经建立起了自己不同于其他传播手段的表达方式和技巧,并在综合其他传播手段优势的基础上,形成了新闻与信息、社会公共服务、商业、娱乐等奇妙独特的混合形式。
4广播电视改变信息接收方式及结果
广播电视的普及很大程度上改变了受众接触信息的方式和传递的结果。1969年7月20日,美国航天飞机“阿波罗Ⅱ号”成功登月,通过电视转播,全球的电视观众分享了人类登月的一瞬间。电视机在世界范围内迅速普及,广播电视已成为家庭不可或缺的信息工具之一。
(1)我国广播电视事业的发展
自我国改革开放30年以来,广播电视事业取得了长足的发展。1983年,第十一次全国广播电视工作会议召开。该会议制定了中央、省、市(地)、县“四级办广播、四级办电视、四级混合覆盖”的广播电视建设方针。
(2)广播电视自身经历的一系列变化和调整
①随着调频电台的出现,类型音乐电台成为广播市场上重要的组成部分,也第一次让青少年流行文化变成商业广播电视重要的市场推动力量。
②有线电视从社区共用天线发展到光缆入户,不但实现了电视的分众“窄播”,也动摇了因为无线电频谱资源的稀有性而将广播电视业视为公共信托这一传统信条的基础。
③卫星技术的发展加快了文化全球化的步伐,强势文化通过卫星电视信号“长驱直入”。随着广播电视媒介“突破”国界走向全球,随之而来的思想文化渗透、政治论战、信息传播、干扰与反干扰从未停止过。广播电视已越来越成为现代社会重要的生活情状、文化景观和思维框架。
④在广播电视对受众接触信息方式产生重大的影响的同时,受众的接受习惯反过来也潜移默化地改变了广播电视的制作、播出方式。
考点二、声音广播的发明与早期发展 ★★★
1声音的特性
声音广播(radio)是诉诸人类听觉的传播媒介,通过声音来传递信息。广播的听觉元素是指受众可以通过广播的声音来表达感知的声音信息内容的要素。广播的唯一媒介是声音,广播电视对声音的研究需要认识声音的特性,具体见表1-2。
麻烦大家关注+点赞!!谢谢
版权声明:我们致力于保护作者版权,注重分享,被刊用文章【南昌航空大学研究生学院(南昌航空大学)】因无法核实真实出处,未能及时与作者取得联系,或有版权异议的,请联系管理员,我们会立即处理! 部分文章是来自自研大数据AI进行生成,内容摘自(百度百科,百度知道,头条百科,中国民法典,刑法,牛津词典,新华词典,汉语词典,国家院校,科普平台)等数据,内容仅供学习参考,不准确地方联系删除处理!;
工作时间:8:00-18:00
客服电话
电子邮件
beimuxi@protonmail.com
扫码二维码
获取最新动态
