2022年广东专插本已经公布了志愿填报时间,在这周五6月10日14:00开始,截止至14日16:00。同学们要在有限的时间里完成志愿填报,目前还有部分院校还未公布招生计划,这段时间就会公布了,志愿填报的时候也会统一公布招生计划,
深圳技术大学、电子科技大学中山学院、广东财经大学、广州航海学院、广东金融学院、广东石油化工学院、华南农业大学珠江学院、韶关学院
截止到目前为止,已有33所学校公布了 2022 年专插本各专业的招生人数。
民办(21所):
湛江科技学院、东莞城市学院、广州华商学院、广东培正学院、广州新华学院、广州工商学院、广东白云学院、北京理工大学珠海学院、广州商学院、广州科技职业技术大学、珠海科技学院、广州应用科技学院、广州城市理工学院、广东理工学院、广州理工学院、广东工商职业技术学院、广东东软学院、广东科技学院、广州软件学院、广州华立学院、广州南方学院
公办(13所):
广东技术师范大学、嘉应学院、肇庆学院、韩山师范学院、岭南师范学院、佛山科学技术学院、仲恺农业工程学院、广东医科大学、五邑大学、广东第二师范学院、东莞理工学院、惠州学院、广州美术学院
这是昨天公布招生计划的三个院校,一起来看看吧!
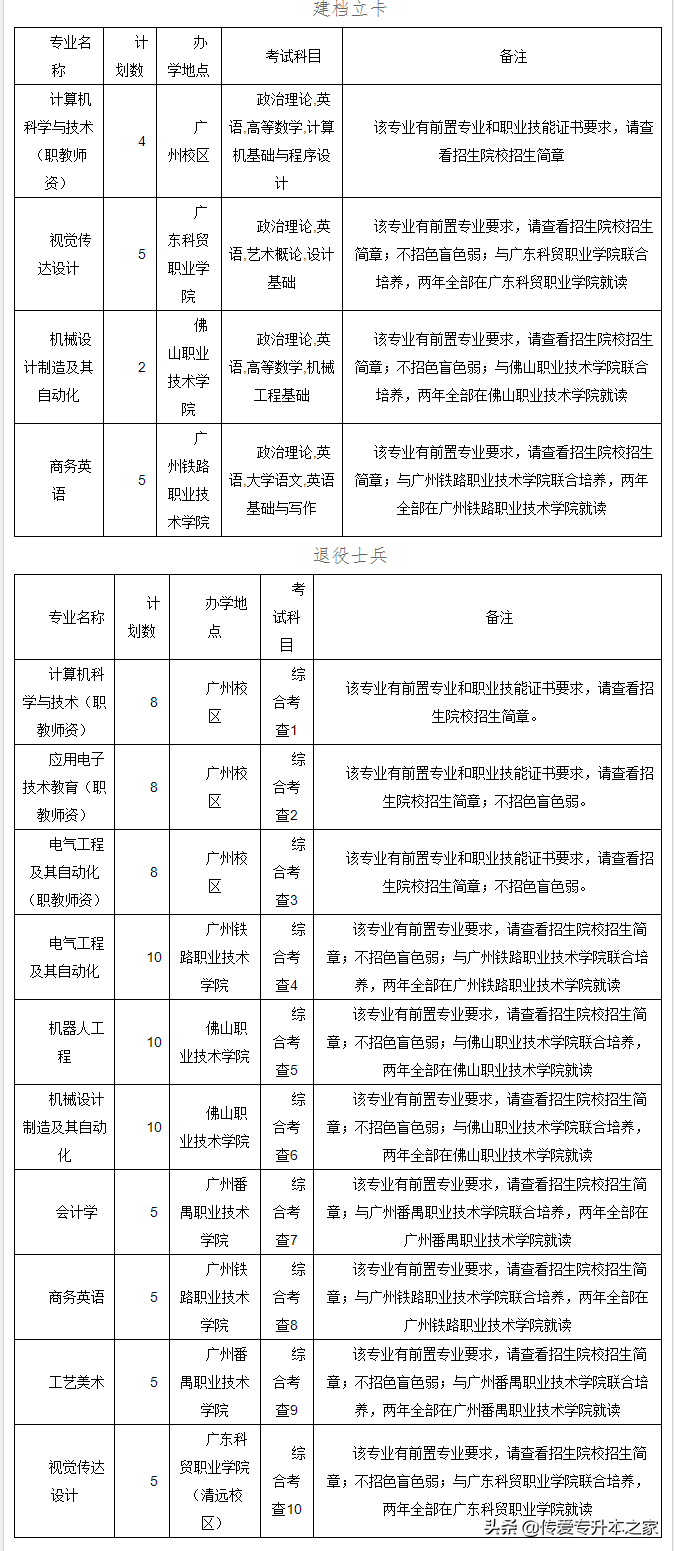
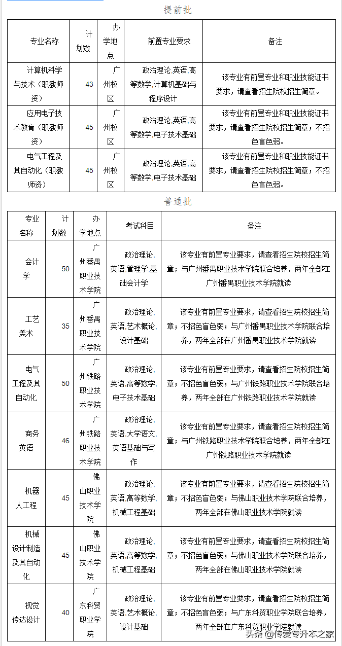
广东技术师范大学
我校2022年普通专升本(含三二分段)计划招生1193人(提前批133人,普通批311人,建档立卡批16人,三二分段批659人,退役士兵批74人),各批次专业招生计划如下:
嘉应学院
现将嘉应学院2022年普通专升本招生计划予以公布,各专业招生计划详见附件。
肇庆学院
敬请各位考生自行下载我校2022年普通专升本招生计划,共640人。谢谢。
以上就是2022年广东专插本已有33所院校公布招生计划的内容,大家想了解专升本考试资讯可在下方留言,后续会给大家整理相关内容,敬请关注“传爱专升本之家”
版权声明:我们致力于保护作者版权,注重分享,被刊用文章【广东专升本院校(2022年广东专插本已有33所院校公布招生计划)】因无法核实真实出处,未能及时与作者取得联系,或有版权异议的,请联系管理员,我们会立即处理! 部分文章是来自自研大数据AI进行生成,内容摘自(百度百科,百度知道,头条百科,中国民法典,刑法,牛津词典,新华词典,汉语词典,国家院校,科普平台)等数据,内容仅供学习参考,不准确地方联系删除处理!;
工作时间:8:00-18:00
客服电话
电子邮件
beimuxi@protonmail.com
扫码二维码
获取最新动态
