新学期过半,相信各位高中生都陆续收到了班主任发来的综合素质评价表填写通知。仅高一下学期需填写的内容足足有5页,其中还有不少标注为必填项。
很多高中生和家长面对综合素质评价表一头雾水,甚至无从下手。什么是综合素质评价表?听说是高考录取加分项?
别慌,今天江苏招生考试网小编手把手教你完成综合素质评价表!高中生综合素质评价表的用途可太多了!
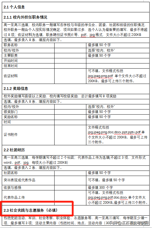
高一下学期填报内容节选
普通高中学生综合素质评价是指学生在高一入学时由学校老师指导下建立的个人成长记录档案,每学期在规定时间内填写个人综合素质评价材料,如各种成绩、证明、获奖材料等。
根据相关文件要求,学生的综合素质评价档案将以统一格式提交给高校,作为高校招生录取的重要参考,在考生分数相同时,可作为优先录取和优先安排专业的依据。也是申请综合评价/强基计划等招生的重要参考。
高等学校根据学校办学特色和人才培养要求,制定科学规范的高中学生综合素质评价使用办法,并提前向社会公布,评价结果作为招生录取的重要参考。在考生分数相同时,可作为优先录取和优先安排专业的依据。
在考生录取总成绩中占一定权重在统一高考招生录取、强基计划录取、综合评价录取、高职院校分类考试(含46所应用型本科)录取中,可依据综合素质评价档案材料形成考生综合素质评价等级或成绩,并在考生录取总成绩中占一定权重。
以2022年综合评价录取为例:
2022年南邮综评录取中,综合素质评价占总成绩的5%;
南师大、江苏大学等在综评录取中,考生的综合素质档案材料作为学校安排考生调剂专业志愿的重要参考;
南信大、南工大、南林、江苏师范、扬大等在综评录取按照录取规则排序后,如仍相同,则综合衡量考生综合素质档案,择优录取。
提供社会机构或用人单位使用经学生本人同意,其他社会机构或用人单位也可以通过学校或教育行政部门取得相关学生不具有隐私性质的综合素质评价材料内容。
首先,我们要知道综合素质评价档案由哪些部分构成的
综合素质评价内容和成果
根据《教育部关于加强和改进普通高中学生综合素质评价的意见》(教基二〔2014〕11号)和省高校招生委《关于印发江苏省普通高中学生综合素质评价实施方案的通知》(苏招委〔2019〕2号)精神等文件的要求,江苏综合素质评价主要包括六个方面的内容:
思想品德、学业水平、身心健康、艺术素养、社会实践与自我认知。
每学期结束,教师要指导学生整理、遴选具有代表性的典型材料,上报提交到省教育厅的综合素质评价填报系统。
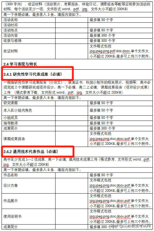
在江苏省普通高中学生综合素质评价表的填报要求中,学生在高中阶段必填两次研究性学习代表成果(高一下和高二上),必填一次通用技术作品代表成果(高一下)。
具体的填报要求如下:
研究性学习是指通过学生对某一社会性话题或操作性技术话题的探究,包括研究计划、研究背景、研究目的、研究方法、研究过程、研究结论等探究全过程。
通用技术相较于研究性学习,更偏向于动手实践。
为帮助孩子们丰富自己的综合素质评价档案,小编帮大家汇总了多项往年备受好评的研究性学习课题,家长们可以选择其中的一个或两个课题给孩子学习,帮助孩子从本质上了解该课题的原理,让在孩子完成课程学习后写出让更多高校老师满意的报告,而不是简单的流水账。
双一流高校研究性学习课题一览:
关注江苏招生考试网,我们将持续为您带来高考最新资讯~
版权声明:我们致力于保护作者版权,注重分享,被刊用文章【中国大学及学科专业评价报告(综合素质评价表不会填)】因无法核实真实出处,未能及时与作者取得联系,或有版权异议的,请联系管理员,我们会立即处理! 部分文章是来自自研大数据AI进行生成,内容摘自(百度百科,百度知道,头条百科,中国民法典,刑法,牛津词典,新华词典,汉语词典,国家院校,科普平台)等数据,内容仅供学习参考,不准确地方联系删除处理!;
工作时间:8:00-18:00
客服电话
电子邮件
beimuxi@protonmail.com
扫码二维码
获取最新动态
