南方医科大学前身为中国人民解放军第一军医大学,创建于1951年,1979年被确定为全国重点大学,2004年8月整体移交广东省,更名为南方医科大学。学校是广东省高水平大学重点建设高校中唯一的医学院校,全国首批、广东省唯一一所“部委省”共建高校,全国首批开设八年制本硕博连读临床医学专业的8所高校之一,全国首批卓越医生教育培养计划试点高校。
学校面向全国31个省(自治区、直辖市)以及港澳台地区招生。现有21个教学机构,开设本科招生专业30个,其中7个国家特色专业,16个广东省特色专业,6个广东省名牌专业,20个国家一流本科专业建设点。全日制本科生14100人,研究生7692人,留学生1012人。
学校师资队伍实力雄厚,现有国家级人才项目入选者239人次,省级人才项目入选者354人次,其中:两院院士4人、双聘院士6人,国家级教学团队3个,国家教学名师4人,国家海外高层次人才15人,长江学者21人,国家杰青19人,国家特支计划12人(青年拔尖人才3人),“百千万人才工程”国家级人选20人,科技部中青年科技创新领军人才6人,国家“优青”13人。
学校雄厚的师资力量、门类齐全的专业学科及现代化的办学场所为我校成人高等教育的发展提供了优越的办学条件。学校继续教育学院是国家级专业技术人员继续教育基地,广东省住院医师规范化培训考试中心。同时为探索自学考试与成人教育两种教学模式的互通,我校规定,凡参加自学考试通过的课程(取得课程考试合格证)可以申请获得成人教育的同层次相应课程学分,真正实现两种教学模式的横向沟通,搭建终身学习的“立交桥”。
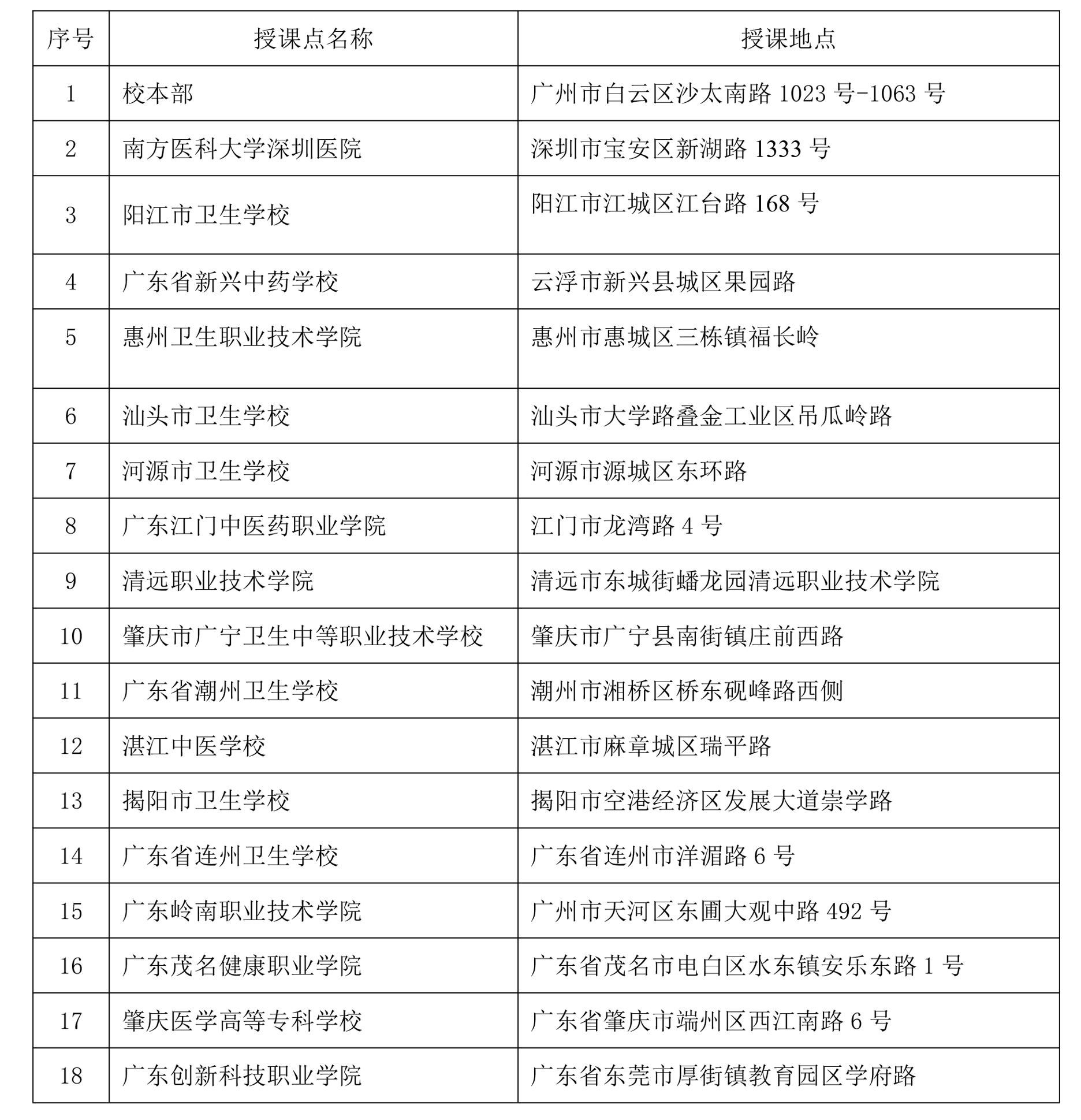
目前,为方便全省考生学习,我校与阳江市卫生学校、广东省新兴中药学校、河源市卫生学校、广东江门中医药职业学院、汕头市卫生学校、惠州卫生职业技术学院、清远职业技术学院、潮州卫生学校、肇庆广宁卫生中等职业技术学校、湛江中医学校、揭阳市卫生学校、广东省连州卫生学校、广东岭南职业技术学院、广东茂名健康职业学院、肇庆医学高等专科学校、广东创新科技职业学院16所单位签订校外教学点协议书,我校将派出经验丰富的一线师资参与授课。同时在我校南方医科大学深圳医院也设立了授课点。
欢迎广大考生报考南方医科大学!
注:
1.具体招生专业以广东省教育考试院发布信息为准
2.各授课点招生指标根据考生上线情况调整,满20人方可成班
专升本:已取得经教育部审定核准的国民教育系列高等学校、高等教育自学考试机构颁发的专科毕业证书或以上证书的人员。2023年春季入学报到时(2023年2月)能取得专科毕业证的应届毕业生,可参加今年的成人高考报名。
专科:招收具有中专或高中毕业文化程度的成人考生。
根据卫生部科教司《关于2004年全国成人高校医学类专业招生条件建议的函》(卫科教便函[2004]57号)要求,报考成人高校医学门类专业的考生应具备以下条件:
(1)报考临床医学、口腔医学、预防医学、中医学等临床类专业的人员,应当取得省级卫生行政部门颁发的相应类别的执业助理医师及以上资格证书或取得国家认可的普通中专相应专业学历;或者县级及以上卫生行政部门颁发的乡村医生执业证书并具有中专学历或中专水平证书。
(2)报考护理学专业的人员应当取得省级卫生行政部门颁发的执业护士证书。
(3)报考医学门类其他专业的人员应当是从事卫生、医药行业工作的在职专业技术人员。
(4)考生报考的专业原则上应与所从事的专业对口。
对于不具备上述条件且要求报考医学门类专业的考生,其毕业后所获得的医学成人高等教育学历文凭将不能作为参加执业医师、执业护士考试的依据,请慎重报考。
1 、报名时间:2022年9月15日至21日(以广东省教育考试院公布的时间为准)
登陆广东省教育考试院(http://www.ecogd.edu.cn/cr)的“成人高考”报名系统网页,按网页提示填报个人基本资料、院校志愿、采集照片和缴纳考试费用等等
2、系统报考代码
3、考试时间:2022年11月5日至6日考试(以广东省教育考试院公布的时间为准)
按广东省教育考试院公布的成人高考录取分数线和招生人数择优录取。
专升本学制三年,在校学习时间2.5年-5年(最快两年半可申请毕业);专科学制三年,在校学习时间3年-6年。
学习期满及考试合格者,由本人提出申请,南方医科大学审核后颁发成人高等教育毕业证书。国家承认正式学历,教育部学信网统一电子注册。专升本毕业的学生符合我校学士学位条件者可申请学士学位证书。
学校网址:http://www.fimmu.com
南方医科大学继续教育学院:http://portal.smu.edu.cn/smuce/
联系人:肖老师(020-61648489),勇老师(020-61648046)
招生咨询QQ群:335982332
联系地址:广州市广州大道北1383号南方医科大学继续教育学院一楼
邮 编:510515
版权声明:我们致力于保护作者版权,注重分享,被刊用文章【广东本a大学(南方医科大学)】因无法核实真实出处,未能及时与作者取得联系,或有版权异议的,请联系管理员,我们会立即处理! 部分文章是来自自研大数据AI进行生成,内容摘自(百度百科,百度知道,头条百科,中国民法典,刑法,牛津词典,新华词典,汉语词典,国家院校,科普平台)等数据,内容仅供学习参考,不准确地方联系删除处理!;
工作时间:8:00-18:00
客服电话
电子邮件
beimuxi@protonmail.com
扫码二维码
获取最新动态
