初试彻底结束,各位同学想着终于终于可以松口气了,火锅奶茶安排上!
那个……且慢,再听学姐说两句呗,因为已经有地区公布了初试成绩查询的时间了!
同学快来康康有没有你们报考的省市啊~
另外,你以为初试结束就都结束了吗?初试成绩没出来之前是不是什么事都不用做?
NO~NO~NO!
无论你发挥是否满意,自我感觉如何,在考试结束之后除了放松和犒劳自己,还是有这么几件事情是一定需要注意的。
学姐整理了截止到目前为止,已经官宣初试查询时间的省份,下面为大家一一播报~
延边大学的考试提示中写明了2020年考研初试成绩预计公布时间为2020年2月10日。
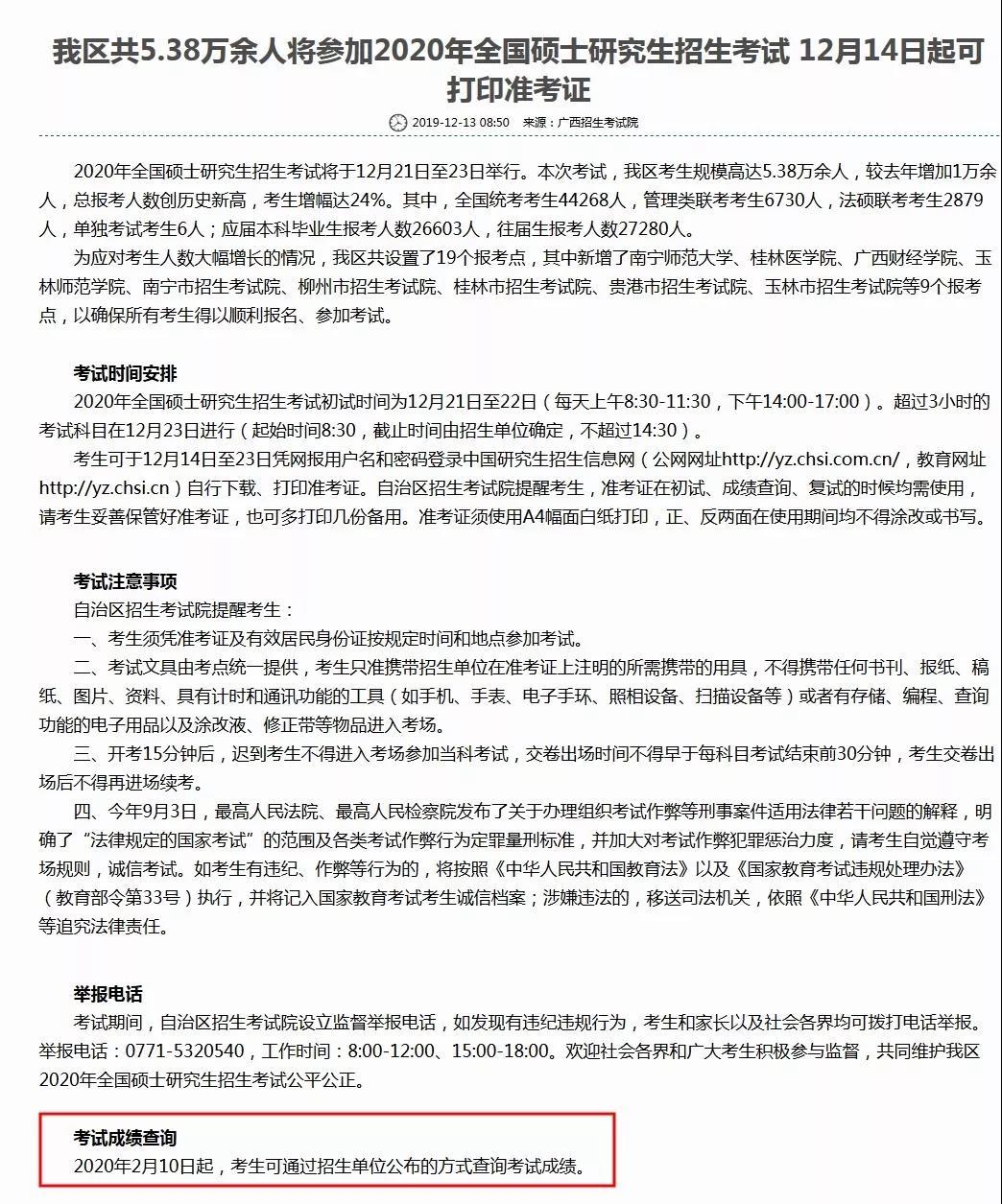
广西省在通知中写到的成绩查询时间也是2月10日。
黑龙江教育考试院公布的成绩查询时间为2月11日。
四川省教育考试院的通知中写到2月11日由招生单位通知考生成绩。
另外,宁夏回族自治区和江苏省没有公布具体的时间,但也都在考试院官网的通知上写了成绩查询时间为2月中旬。
部分地区的查询时间已经通知给大家了,那么接下来需要你码住如何查询成绩以及分数线与复试通知何时公布等相关问题。
02 查成绩方式、分数线、复试通知
成绩查询方式一般有两种,第一种方式是登陆"中国研究生招生信息网",按照报考招生单位所在省份点击进入查询或者去自己报考院校的官网,找到研究生招生相关的内容,也有初试成绩查询的入口,同学们记得要按照页面要求填写姓名、证件号码、准考证号等。
第二个方式是通过网络、省级招考管理机构或招生单位公布的热线电话等途径查询考试成绩。
分数线公布也分为两条线,一个是国家线,一个是院校的复试线。一般来说34所自主划线的院校由于不受国家线的限制,所以公布复试线的时间会早一些,按照以往的经验来看,3月初开始就有自主划线的高校陆续公布初试排名和复试线了。
按照以往的经验,国家线一般会在3月中旬由教育部公布,而非自主划线的高校则在此之后也会陆续公布自己的复试线。
复试通知是紧跟在复试线公布之后发送的,依旧是34所自主划线的院校会早一些。复试通知通常有两种方式,一种是以短信的形式发送到考生手机上,告诉考生何时何地携带什么材料参加复试,并提示考生前往学校官网阅读复试注意事项。
第二种则不以短信形式通知,需要考生自己多留意学校官网公布的复试名单,以及发布复试注意事项。
03 初试之后还能做什么
初试之后确实应该给自己放个假休息一下了,但并不代表与考研有关的事情我们可以暂时搁置了。
如果自我感觉不错,有进复试希望的同学,可以在休息两天之后,着手准备复试相关的内容,比如练练英语口语与听力,看论文学习专业课等。
自信满满的同学可以去了解一下心仪的导师,甚至可以尝试着给导师发一下邮件,但一定要注意语言措辞等问题哦。
如果觉得自己发挥的非常不好,那么这部分同学目前阶段可以先思考一下自己接下来的路如何走,然后"两手抓"。
决心一定要读研的同学,可以一边关注复试信息,一边重整旗鼓想一想二战的事情;打算工作的同学,则可以开始找实习了,但与此同时也要在下班之后保持一定的学习状态准备复试,毕竟未到最后一刻一切皆有可能;想出国深造的同学需要你一边准备雅思、托福、申请材料等等一边关注考研的复试。
当然啦,自我感觉不好的同学千万别忘了还有调剂这条路,现阶段可以查一查前一年甚至前两三年都有哪些院校有调剂名额,整理出院校名单以及联系方式,等到成绩出来以后可以快速反应。
好啦,今天学姐要说的内容就这么多了,除了注意今天推文的这些事情以外,同学可以美美的睡个懒觉啦,一定要好好休息~
版权声明:我们致力于保护作者版权,注重分享,被刊用文章【延边大学考试中心(官宣)】因无法核实真实出处,未能及时与作者取得联系,或有版权异议的,请联系管理员,我们会立即处理! 部分文章是来自自研大数据AI进行生成,内容摘自(百度百科,百度知道,头条百科,中国民法典,刑法,牛津词典,新华词典,汉语词典,国家院校,科普平台)等数据,内容仅供学习参考,不准确地方联系删除处理!;
工作时间:8:00-18:00
客服电话
电子邮件
beimuxi@protonmail.com
扫码二维码
获取最新动态
