对于成绩还不错的学生来说,报考一所保研率较高的985大学,自然是有一定优势存在。
但并不是每一个同学都能获得保研资格,考研的竞争激烈程度,也远比大家想象地更为艰难。
当今就业市场需要的是高学历人才,考研就成为了提升学历的不二砝码,但如何能成功考上,这是个问题。
如果你是普通一本、二本大学的本科生,想要考研考个好学校的话,小编建议尽量不要报考保研率很高的院校。
一是这些院校通常考研难度会很大,二是一旦将更多名额留给保研的同学的话,对于其他普通考生来说,上岸机会也就会相对渺茫一些。
接下来,小编就给同学们分享几所保研率低且相对好考的大学,希望同学们都能一战上岸!
江西农业大学是一所以农为优势、以生物技术为特色、多学科协调发展的有特色高水平的大学。师资力量雄厚,对于农业管理专业的招录人数较少。
根据江西农业大学研究生院《江西农业大学2021年拟获得推免生资格推荐名单公示》:推免生共计209人。其中包含支教团4人,保研率4.31%。
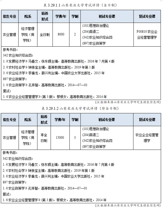
非全日制的招生人数在2020年和2021年都是46人,相对来说录取的几率大,可以考虑报考,且最低录取分数线较低,2019年是259分,2020年是255分,考研难度不大。
山东农业大学实力很强,有国家重点实验室,山东省人民政府现在很重视农业,农业大学当然也是大力扶持,鉴于211的没落,山东省致力于打造自己的211工程大学,山东农业大学就列于第一批名单。
在最近山东省的一个全国高校排名中,山东农业大学在实用型高校排行中实力排行第二位。综上所述,山农农业大学的实操性强,积累实地经验,有助于论文的完成,建议感兴趣的同学可报考。
山东农业大学教务处《2021年推荐优秀应届本科毕业生免试攻读研究生公示名单》:
保研名单422人。保研率5.15%。
非全日制在2019年录取15人,2020年录取17人,最低录取分数线277分,考生可根据自己对城市的喜好程度和基础知识的扎实程度选择院校。
西北农林科技大学——这所学校虽然是一所985大学,但因为本身学校不算热门,且又是地理位置不算好。
但西农在农学类专业和食品科学等专业,是非常具有优势的。但这些优势专业又并非是当代热门的大学专业,所以造成学校的不如其他985大学热门,不过学校的保研率较低,考上机会很大。
如果你对考研择校还有疑问的话,可以私信小编获取专业建议哦~
你认为考研应该追求名校报考吗?欢迎在评论区留言讨论!
版权声明:我们致力于保护作者版权,注重分享,被刊用文章【山东农业大学教务处(普本考研党福利)】因无法核实真实出处,未能及时与作者取得联系,或有版权异议的,请联系管理员,我们会立即处理! 部分文章是来自自研大数据AI进行生成,内容摘自(百度百科,百度知道,头条百科,中国民法典,刑法,牛津词典,新华词典,汉语词典,国家院校,科普平台)等数据,内容仅供学习参考,不准确地方联系删除处理!;
工作时间:8:00-18:00
客服电话
电子邮件
beimuxi@protonmail.com
扫码二维码
获取最新动态
