近日,位于深圳龙华区民兴苑的V2G充电站收到了一条来自南方电网深圳供电局调度台的指令,迅速将车载电能返送回电网,这是大湾区首次利用网地一体虚拟电厂实行精准削峰。
虚拟电厂被称为“看不见的电厂”,它既是用户端负荷资源进入电网的“必经之路”,也是电网实现用户负荷资源良好互动的“中枢”。
那么什么是虚拟电厂?它的核心技术是什么?以及国内外虚拟市场目前的发展现状是怎么样的?
01什么是虚拟电厂
虚拟电厂(Virtual Power Plant,简称VPP),其核心思想就是把各类分散可调电源和负荷汇聚起来,通过数字化的手段形成一个虚拟的“电厂”来做统一的管理和调度,同时作为主体参与电力市场。
虚拟电厂汇聚的资源可以是发电侧(尤其是新能源)的正电厂,也可以是用电侧的负电厂,还可以是发电用电都有的综合电厂。
02虚拟电厂的核心技术是什么?
在分布式能源中占主要部分的可再生能源发电站,如风力发电站、光伏发电站等,由于他们的间歇性和波动性使得发电电能质量和发电经济性成为难点,因此在虚拟电厂控制各种分布式能源发电设备、储能系统以及可控负荷的过程中,对他们的协调控制是最关键的部分。虚拟电厂的控制方式可以分为:集中控制方式、分散控制方式、完全分散控制方式。
集中控制方式
集中控制方式下的虚拟电厂可以完全掌握其所辖范围内分布式单元的所有信息,并对所有发电或用电单元进行完全控制。集中控制方式最容易实现虚拟电厂的最优化运行,但其扩展性和兼容性受到很大局限。
来源:《虚拟发电厂研究综述》中国电机工程学报
分散控制方式
分散控制方式下的虚拟电厂分为多个层次,能使虚拟电厂模块化,改善集中控制方式下的通信堵塞和兼容性差的问题。
来源:《虚拟发电厂研究综述》中国电机工程学报
完全分散控制方式
在完全分散控制方式下,虚拟电厂控制协调中心由数据交换与处理中心代替,只提供市场价格、天气预报等信息。完全分散控制方式使得虚拟电厂具有很好的扩展性和开放性,更适合参与电力市场。
来源:《虚拟发电厂研究综述》中国电机工程学报
03国外虚拟电厂
虚拟电厂在欧美发达国家发展较为成熟。在欧美各国已有一些可供借鉴的小规模示范项目。自2001年起,欧洲各国就开始开展以集成中小型分布式发电单元为主要目标的虚拟发电厂研究项目,参与的国家包括德国、英国、西班牙、法国、丹麦等。现已实施的虚拟电厂项目有德国卡塞尔大学太阳能供应技术研究所的试点项目、欧盟虚拟燃料电池电厂项目、欧盟FENIX项目等。
日本:将狭义上的VPP定义为直接并网的可再生能源发电设备和储能装置,而广义上的VPP还包括用户侧的新型DR,但传统DR则不包含在其中。VPP(DR)涉及的分布式“电源”主要包括如下三类。
日本推广VPP(DR)的重点集中在住宅、办公大楼、工厂、商业设施、公共事业和电动汽车等六大领域,以“光伏+储能”为主要形式,如下图:列举了日本VPP(DR)商业模式的主要业务特色。
欧盟:2009年完成FENIX项目,目标在于对分布式能源分级管理,由代理系统提供分布式能源的成本曲线和其他运行特性(发电和负荷容量、爬坡率、启停时间等),系统对所有分布式能源进行整合,并将其传输至虚拟电厂并形成竞标曲线,竞标曲线进一步发送至电力交易系统并参与市场交易。
澳大利亚:2018年南澳的光储VPP项目由特斯拉和南澳政府合作开展。参与该项目的住宅安装了屋顶太阳能系统和特斯拉Powerwall储能系统,虚拟电厂通过智能控制进行统一调控,为澳大利亚电网提供调频服务,减少用电高峰电网的压力。同时,每个参与的家庭也获得了收益,电费也大幅降低。
04中国虚拟电厂
近期,国家发改委和国家能源局在《关于加快推动新型储能发展的指导意见》中,提出要积极探索智慧能源、虚拟电厂等商业模式。目前,虚拟电厂在中国还处于早期发展阶段,但是也有了一些代表的标杆试点项目的出现。
现阶段国网、南网是虚拟电厂的主力军,此外,还有在智能科技类企业参与布局,未来将有更多的企业为虚拟电厂添砖加瓦,商业模式也将更丰富。
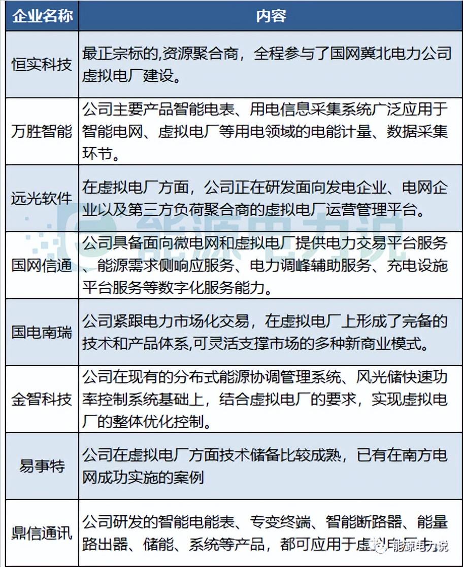
国内企业的市场布局:
2021年底中央深改委通过了《关于加快建设全国统一电力市场体系的指导意见》,电力市场改革再提速,未来工商业用电将全面进入市场化交易,电力的商品属性进一步得到还原。虚拟电厂作为市场主体,通过参与市场交易完成商业闭环,获得收益,从而解决了激励的问题。未来各行各业都面临更加复杂的用能策略,甚至需要根据电力市场情况来制定生产经营计划,虚拟电厂的角色将会更加重要。
版权声明:我们致力于保护作者版权,注重分享,被刊用文章【卡塞尔大学(虚拟电厂到底是什么)】因无法核实真实出处,未能及时与作者取得联系,或有版权异议的,请联系管理员,我们会立即处理! 部分文章是来自自研大数据AI进行生成,内容摘自(百度百科,百度知道,头条百科,中国民法典,刑法,牛津词典,新华词典,汉语词典,国家院校,科普平台)等数据,内容仅供学习参考,不准确地方联系删除处理!;
工作时间:8:00-18:00
客服电话
电子邮件
beimuxi@protonmail.com
扫码二维码
获取最新动态
