01、湖里区、海沧区发布秋季小学招生划片方案!
至于其他区,请密切关注以下链接↓↓
「链接」
其他区估计在六月都会公布,密切关注厦门招考吧!
02、集美区、海沧区发布小升初方案
一、湖里区今年的入学矛盾突出的热点学校是:湖里中心小学、湖里实验小学、康乐小学、华昌小学、天安小学、金尚小学、火炬学校。
二、湖里区公布了学校的招生计划。
三、湖里区今年新增金林湾实验学校(俗称新高林学校)和龙湫亭实验学校(俗称“湖边学校”)两所学校。
积分入学报名已经结束
我们只介绍关于户籍人口的内容
备注:
片区招生对象的界定:
(1)片区招生对象必须符合“两一致”,即适龄儿童与父(母)户口一致,实际居住地与户口所在地一致(指适龄儿童及其家长在其户口所在地招生片区内的房产是实际住所)。
(2)片区内招生对象所落户口的截止日期为2020年7月13日。超过截止日期才取得户口的适龄儿童由区教育局统筹安排入学。
一、招生对象
本区户籍年满6周岁(即2014年8月31日前出生)的适龄儿童。
二、报名时间
湖里区小学报名分网上报名和现场确认。
本区户籍(含集体户)适龄儿童以及符合招生政策规定的政策性照顾对象的适龄子女的报名时间为:
(1) 网上预约登记时间:2020年6月15日至6月19日。网址:“i厦门惠民平台”(http://www.ixm.gov.cn)或关注“i厦门”微信公众号。
备注:如果适龄儿童的户口在6月19日后才迁入湖里区,家长可以于2020年7月8日至7月10日登录“i厦门惠民平台”或关注“i厦门”微信公众号进行补预约登记。
(2)现场报名确认时间:2020年7月12日至7月13日。
报名地点:见《学龄儿童入学通知书》(网上预约前一周社区分发)。
三、招生办法
公办小学的招生总原则是:
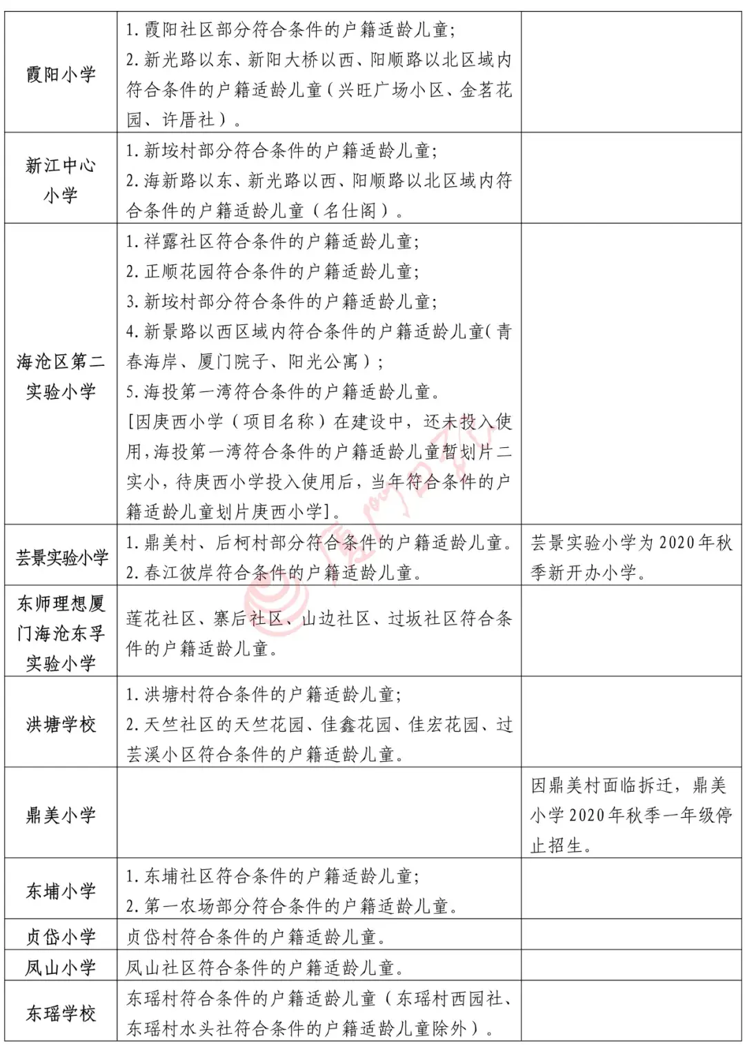
实行划片招生,优先招收片区内户籍适龄儿童。2020年秋季湖里区公办小学招生划片范围详见最开始的表格。
备注:各小学应于报名前一周在划定的片区张贴招生通告。
片区招生对象的界定:
(1)片区招生对象必须符合“两一致”,即适龄儿童与父亲(母亲)户口一致,实际居住地与户口所在地一致(指适龄儿童及其家长在其户口所在地招生片区内的房产是实际住所)。
(2)片区内招生对象所落户口的截止日期为2020年7月13日。超过截止日期才取得户口的适龄儿童由区教育局统筹安排入学。
备注:因政府拆迁建设造成的户口与住所分离的招生对象,经确认后由区教育局统筹安排入学,可在政府安排的住所所在片区学校就学。
根据市教育局规定,今年要公布入学矛盾突出的热点学校。2020年,湖里区的热点学校是:
湖里中心小学湖里实验小学康乐小学华昌小学天安小学金尚小学火炬学校这些热点学校可以根据适龄儿童父母在片区的房屋产权比例、适龄儿童在片区的落户和居住时间等条件,制定具体招生实施细则,报区教育局备案后并提前预告公布。不符合学校招生实施细则要求的片区内户籍适龄儿童,由区教育局统筹安排到湖里区其他有空余学位的公办学校就读。
热点学校的招生条件
今年入学矛盾突出的“热点学校”,招生对象除符合“两一致”外,还应满足以下条件之一:
①适龄儿童的父亲(母亲)持有片区房屋产权(父亲或母亲所占房屋产权比例应超过50%,下同)的,适龄儿童及其父亲(母亲)还应在片区房产地址落户并实际居住一年以上(2019年8月31日前入住)。
②适龄儿童的祖父母或外祖父母实际居住并拥有片区房产的产权达六年以上(含六年),适龄儿童的父亲和母亲确无房产,适龄儿童及其父亲(母亲)与祖父母或外祖父母户口同册且在片区房产地址落户达六年以上(含六年),并在该房产实际居住一年以上的,可视为片区招生对象。
上述两种情况还要同时满足同一套房产只能有1位适龄儿童在片区的小学一至六年级就学,子女多于一个家庭除外。
四、报名要带的资料
片区招生对象报名时应提供以下材料:
(1)学龄儿童入学通知书;
(2)户籍证明,指适龄儿童与父(母)同一户籍的本市居民户口簿;
(3)住房及居住情况证明;
(4)预防接种证等其他证明材料。
其中,学龄儿童入学通知书,由小学所在地的街道办事处,在网上预约登记前一周,以社区居委会为单位向辖区内本区户籍的适龄儿童发出。
五、这几类属于政策性照顾对象
1.招生政策规定的照顾对象适龄子女包括:
(1)在湖里区居住的台湾适龄儿童;
持有《台湾居民来往大陆通行证》的台湾学生因家长在湖里区购房置业或工作需随父亲(母亲)在湖里区生活要求在我区就读小学的,由市、区教育局审核后,统筹安排到居住地所在区内小学就读。
(2)在湖里区居住的港澳适龄儿童;
以下三类在湖里区居住的港澳适龄儿童可以申请在湖里区区属学校就读。
①其父亲(母亲)为香港、澳门特别行政区居民;
②其父亲(母亲)为湖里区户籍;
③其父亲和母亲均非香港、澳门特别行政区居民且均非本市户籍的,应满足以下条件:父亲(母亲)应在厦务工、居住和最近参加我市社会保险的年限满2年(含2年)以上,且目前在湖里区居住。
符合条件的港澳适龄儿童,由区教育局统筹安排就读。
(3)在湖里区居住的华侨适龄儿童;
华侨学生申请在我区就读小学的,由市、区教育局审核后,统筹安排到居住地所在区内小学就读。
(4)在湖里区居住的外籍适龄儿童;
外籍学生申请在我区就读小学的,由家长向居住地片区学校申请,经区教育局函询市外办核验通过后统筹安排就读。
(5)符合条件的厦门市或湖里区重点引进人才的子女;
(6)符合优待条件的驻厦部队现役军人子女;
符合优待条件的军人子女入学,按照《厦门市教育局关于进一步做好军人子女教育优待工作的通知》(厦教基〔2015〕32号)的要求和程序办法执行。
(7)符合区委区政府相关文件规定,属于促进经济发展服务措施的招生对象,按区政府规定的扶持政策执行。
符合政策性照顾对象就学方法
政策性照顾对象的适龄子女到居住地所在片区内的公办学校报名,学校审核报名材料合格后,由区教育局统筹安排就读学校。所需证明详见下文链接文件缘分。
六、集体户这样升学
湖里区指出,为择校而造成“寄户”、“挂户”等人户分离情况的适龄儿童,家长应将户口迁回实际居住地入学。
对不符合片区招生条件(两一致)的本区户籍适龄儿童,含寄户、挂户、集体户,由区教育局在7月22日前统筹安排接收学校,有关学校和学生应服从安排。
不过,湖里区还未公布具体统筹办法。
点击超链接查看文件原文:「链接」
海沧区公布今年小学一年级招生方案
↓↓↓
户籍人口在网上报名后,不要现场报名了,网上会告诉你审核和录取结果,在学校指定时间,携带资料,到学校注册就可以。
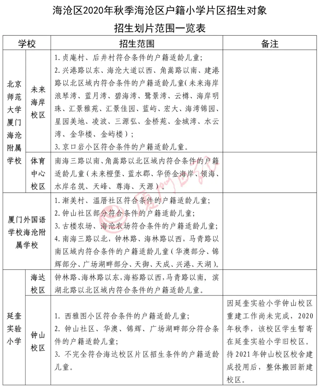
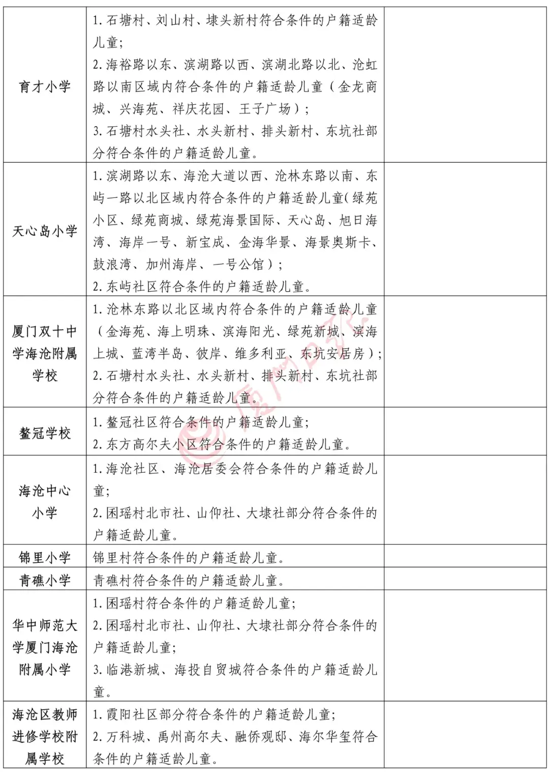
根据市教育局要求,今年公布出入学矛盾特别突出的“热点学校”名单,海沧是:海沧延奎实验小学、北京师范大学厦门海沧附属学校、厦门外国语学校海沧附属学校、厦门双十中学海沧附属学校、海沧区天心岛小学;2021 年起,热点学校增加海沧区教师进修学校附属学校、海沧区第二实验小学。
首次明确集体户统筹方法,即集体户户籍适龄儿童按其落户年限排序,并结合志愿填报的方法统筹安排。
公布户籍插班生报名时间。
新增芸景实验小学(学校方位看下文划片表格)
因为积分入学已经结束
我们今天只介绍关于户籍人口的内容
一、招生对象
海沧区户籍、符合招生报名条件要求的年满 6 周岁(即 2013 年 9 月 1 日至 2014 年 8 月 31日期间出生)的适龄儿童。严禁违规招收未及龄和超龄儿童入学。
二、报名时间
海沧区户籍适龄儿童[含“两一致”、拆迁户、集体户(含寄户、挂户,下同)],符合政策规定的台、港、澳、华侨、外籍适龄儿童,以及享受政策性照顾的人才、军人、公安、消防救援等人员子女:
网络报名时间:6 月 10 日-6 月 15 日
网址:“i 厦门惠民平台” (网址:www.ixm.gov.cn)或微信公众号“i 厦门”。
解读:今年海沧区首次规定,户籍人口已在网络报名成功且审核通过的,无须到现场确认,到时到学校注册就行了。具体注册时间由录取学校通知,注册时应提供的材料:
1.《海沧区户籍适龄儿童接受义务教育通知书》原件(由各街道授权社区居委会或村委会发放,在报名前一周分发);
2.户籍证明原件、复印件,即适龄儿童与父(母)同册的海沧区居民户口簿;
3.预防接种证明原件(注册前至各社区卫生服务中心开具预防接种证明,如有漏接种的应及时补接种)。
现场补报名时间:7 月 12 日、7 月 13 日,地点:《海沧区户籍适龄儿童接受义务教育通知书》上会有报名地点,《通知书》在报名前一周发)。
现场补报名对象:
1. 6月16日-7月13日期间户籍新迁入海沧区的适龄儿童;
2. 错过网上报名的;
3. 网络报名成功但显示审核不通过、需要到学校补交材料的。
三、关于划片
公办小学实行划片招生,优先招收片区内符合条件的海沧区户籍适龄儿童。
片区招生对象的界定是:
1.片区招生对象必须符合“两一致”,即适龄儿童与父母或者父母一方户口一致,实际居住地与户口所在地一致(指适龄儿童及其家长在其户口所在地招生片区内的房产是实际住所)。
2.片区招生对象落户的截止日期为 2020 年 7 月 13 日。
超过截止日期,并于 2020 年 8 月 31 日前取得片区户口的适龄儿童,由其父(母)提供家庭户口本、产权证明至海沧区教育局登记,届时由海沧区教育局统筹安排入学。
“热点学校”的招生规定:
海沧2020年热点学校:
海沧延奎实验小学北京师范大学厦门海沧附属学校厦门外国语学校海沧附属学校厦门双十中学海沧附属学校海沧区天心岛小学2021 年起,除了2020年的五所,增加海沧区教师进修学校附属学校、海沧区第二实验小学为热点学校。
A、热点学校的招生条件
片区招生对象除应符合上述“两一致”外,还应满足以下条件之一:
(1)适龄儿童的父(母)亲持有片区房屋产权的〔父亲或母亲在海沧区购置拥有50%以上(不含50%)产权的成套居住条件商品住房(房屋用途应为“住宅”),下同〕,适龄儿童及其父(母)亲还应在片区实际居住一年以上(2019年8月31日前入住,上一年或当年交房入住的新建商品房除外,下同)。
说明:适龄儿童的父亲和母亲产权比例相加,或产权具有适龄儿童的父亲或母亲显名登记的并与其祖父或祖母、外祖父或外祖母产权比例相加,超过50%以上的,均视同符合拥有50%以上的要求,下同。
解读:用大白话说,如果房产是孩子的父母共有的,算;如果房产是孩子的父亲(母亲)与其父母共有的,也算。
(2)适龄儿童的父(母)亲确无房产,父(母)租住片区房屋的,所租住的房屋应为家庭唯一居住地,适龄儿童及其父(母)亲还应在片区实际居住一年以上,并持有合法有效的房屋租赁手续(上述租住房屋仅指租住单位的直管公房)。
(3)适龄儿童的父(母)亲购买的片区房屋(持有效的购房合同和购房票据)由于历史原因无法办理产权的,且在片区外没有其他产权房,该住处为其唯一实际居住地,实际拥有并与其适龄儿童在片区房产居住一年以上。
(4)适龄儿童的祖父母或外祖父母实际居住并拥有片区房产的产权达六年以上(含六年),适龄儿童及父(母)亲与祖父母或外祖父母同住且户口同册,并实际居住一年以上。
上述(1)-(4)条款,还应同时满足:同一套房产只能有一位适龄儿童在片区的小学一至六年级就学,属同一父母且子女多于一个的家庭除外。“实际居住一年以上”指的是实际居住和适龄儿童户口迁入片区时间均应满一年以上。
B、“热点学校”招生排序
当片区招生对象报名数超出学位数时,学校录取按照以下排序进行:
先按适龄儿童户籍落入片区年限排序录取落户年限相同的,按父(母)亲购买的片区房屋的备案时间排序录取备注:非“热点学校”片区招生对象报名数超出学位数时,录取办法参照“热点学校”。
拆迁户就学:
因政府拆迁需要造成的户口与住所分离的招生对象,经审核确认后,可在政府安排的住所所在片区学校就学。拆迁户须于6 月 17 日-6 月 19 日至海沧区教育局(海沧区滨湖北二路 1 号海发社区 7 楼)提供相关证件和材料。
四、关于集体户
今年海沧首次明确了海沧区集体户户籍适龄儿童入学办法,即学校优先接收片区内“两一致”的适龄儿童。海沧区集体户户籍适龄儿童按其落户年限排序,并结合志愿填报的方法统筹安排。
具体是这样:
(一)集体户户籍适龄儿童落户的截止日期为 2020 年 7 月13 日。超过截止日期,并于 2020 年 8 月 31 日前取得户口的适龄儿童,由其父(母)提供家庭户口本至海沧区教育局登记,届时由海沧区教育局统筹安排入学。
也就是说,如果集体户超过2020年8月31日落户,就要等待下个学年的插班。
(二)集体户户籍适龄儿童现场补报名地点:
1.生活片区:厦门海沧延奎实验小学钟山校区;
2.临港片区:海沧中心小学;
3.新阳片区:霞阳小学;
4.东孚片区:东师理想厦门海沧东孚实验小学。
解读:如果集体户已经网上报名,就无需在7月12日到13日去补报名。
以上学校仅为补报名地点,非录取学校。
(三)集体户户籍适龄儿童入学录取办法:
在录取完“两一致”适龄儿童后,集体户户籍适龄儿童家长在本片区尚有剩余学位的公办学校填报志愿(若本片区剩余学位不足,将统筹至其他片区),采取“落户年限优先、遵循志愿”的办法,按照“平行志愿”原则进行录取。
具体是这样:将全区分成四个志愿片区,即生活片区、临港片区、新阳片区、东孚片区,依据海沧区集体户户籍适龄儿童的落户地址确定志愿片区。
录取顺序是这样:
先按照集体户户籍适龄儿童户口落入志愿片区时间排序,落户早的排前面;出现相同并列时,依据父母落户海沧区时间排序(父母双方合并计算);若按上述项目排序后仍相同的,则按随机原则排序。备注:集体户户籍适龄儿童的父(母)亲已在海沧区购买产权超过 50%以上的新建商品房(房屋用途应为“住宅”)并已在国土房产部门办理备案登记手续,因尚未交房导致无法实现“房户一致”的海沧区集体户户籍适龄儿童,网络报名后无须参与志愿填报,由海沧区教育局统筹安排入学。
集体户户籍适龄儿童志愿填报办法将于志愿填报前公布。
五、享受政策性照顾的
人才、军人、公安、消防救援等人员
子女入学办法
(一)符合政策性照顾条件的引进人才、留学人员、高技能人才子女,须于 6 月 17 日-6 月 19 日至海沧区教育局(海沧区滨湖北二路 1 号海发社区 7 楼)提供相关证件和材料,由海沧区教育局统筹安排入学。具体申请材料要求详见文末链接。
(二)按照《福建省公安厅福建省教育厅转发公安部教育部关于进一步加强和改进公安英烈和因公牺牲伤残公安民警子女教育优待工作的通知》、《福建省应急管理厅福建省教育厅关于做好国家综合性消防救援队伍人员及其子女教育优待工作的通知》、 《厦门市教育局关于进一步做好军人子女教育优待工作的通知》等文件要求,做好驻区部队现役军人、公安、消防救援人员子女入学工作。
此类对象,须于 6月17日-6 月 19日至海沧区教育局(海沧区滨湖北二路 1 号海发社区 7 楼)提供相关证件和材料,由海沧区教育局统筹安排入学。具体申请材料要求详见文末链接。
六、二至六年级户籍人口插班生录取办法
海沧区教育局也公布了下学年户籍人口插班转学办法。
要点是:
原则上只招收海沧区户籍的学生(不含已在海沧区公办学校就读的集体户学生),优先接收“两一致”的片区招生对象。
“两一致”的片区招生对象插班生录取办法:当“两一致”的片区招生对象预约登记数超过学校剩余学位数时,采取“原就读校在非厦门市——原就读校在厦门市非海沧区——原就读校在海沧区”的顺序,按剩余学位情况依次安排入学。当同类对象的报名数超出学校剩余学位数时,按照适龄儿童户籍落入申请片区年限排序录取,落户年限相同的,按父(母)亲购买的片区房屋的备案时间排序录取。当片区学校无剩余学位时,由海沧区教育局统筹调剂安排入学。家长须携带家庭户口本和产权证明至户籍所在片区小学登记。
海沧区集体户插班生录取办法:根据片区内学位情况统筹安排,若片区学位不足,按插班生落户年限排序结合志愿填报的方法统筹安排,录取办法参照本文中“集体户户籍适龄儿童入学录取办法”。
家长在规定时间,携带家庭户口本至相关学校登记(登记地点参照本文“海沧区集体户户籍适龄儿童入学办法”中的“集体户户籍适龄儿童现场补报名地点)。已在海沧区公办学校就读的集体户户籍学生不得申请插班转学。
插班生预约登记时间为 7 月 4 日和 8 月 15 日,逾期未登记视为自动放弃。
“热点学校” (即海沧延奎实验小学、北京师范大学厦门海沧附属学校、厦门外国语学校海沧附属学校、厦门双十中学海沧附属学校、海沧区天心岛小学;2021 年起,增加海沧区教师进修学校附属学校、海沧区第二实验小学)一年级入学及二至六年级转学须严格遵守“同一套房产只能有一位适龄儿童在片区的小学一至六年级就学,属同一父母且子女多于一个的家庭除外”的条件,若房产发生交易(含转让、赠与等),只有前业主(房东)在读子女户籍迁出且学籍也迁出该房产所在片区学校,房产的受让方子女入学或转学,才视为符合该条件。
自本文件发布之日起,若因新建学校片区划分而出现原有片区变化的,根据“新生新办法、老生老办法”原则安排入学,新校和原学校(或原旧址学校)的学生不得互转。
文件原文、携带资料和表格都在这,点击链接即可跳转:「链接」
------------------------------------------
厦门日报社新媒体中心出品
记者:佘峥 编辑:蒋含 审核:蔡文演
版权声明:我们致力于保护作者版权,注重分享,被刊用文章【厦门小学划片(首批两区公布秋季小学招生划片方案)】因无法核实真实出处,未能及时与作者取得联系,或有版权异议的,请联系管理员,我们会立即处理! 部分文章是来自自研大数据AI进行生成,内容摘自(百度百科,百度知道,头条百科,中国民法典,刑法,牛津词典,新华词典,汉语词典,国家院校,科普平台)等数据,内容仅供学习参考,不准确地方联系删除处理!;
工作时间:8:00-18:00
客服电话
电子邮件
beimuxi@protonmail.com
扫码二维码
获取最新动态
