临近5月,小编整理了一下宁波市海曙区初中、小学学区分布,希望对那些即将升学的孩子们有帮助!需要的可以转发和收藏。小编上一篇文章整理的是2020年鄞州区小学学区分布,需要的宝爸宝妈们也可以收藏下。
(一)招生范围
户籍、房产或暂住地在月湖街道、西门街道、鼓楼街道、南门街道、江厦街道、白云街道、望春街道、段塘街道。
(一)招生范围
户籍、房产或暂住地在集士港镇、古林镇、高桥镇、横街镇、鄞江镇、洞桥镇、章水镇、龙观乡、石碶街道。
另据招生政策工作要求,2020年起,海曙区流动人口子女入学将严格执行《居住证》积分入学政策,不再实行《居住证》与暂住记录并行的过渡政策。
海曙区流动人口子女入学资格查验证明(西片区)
2020年海曙区直属初中对口招生方案
其中宁波市实验学校、段塘学校和海曙外国语学校为九年一贯制学校,小学部学生直升本校初中部。海曙第二外国语学校小学部毕业生可直升本校初中部,也可以升入李兴贵中学。
集士港镇、古林镇、高桥镇、横街镇、鄞江镇、洞桥镇、章水镇、龙观乡、石碶街道等九个镇乡(街道)为西片区初中招生学区(由各镇乡、街道教辅室划定招生服务区)。
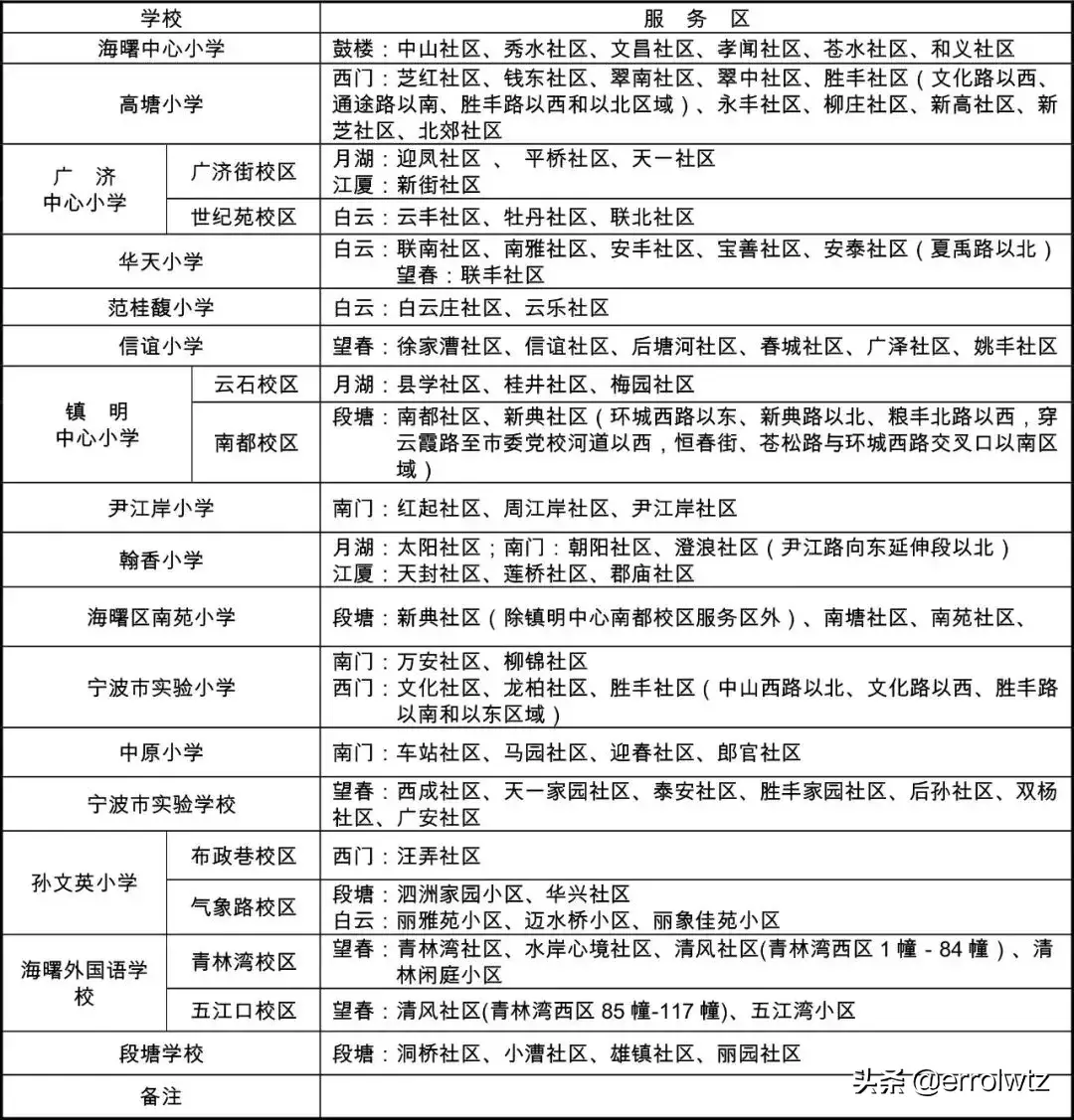
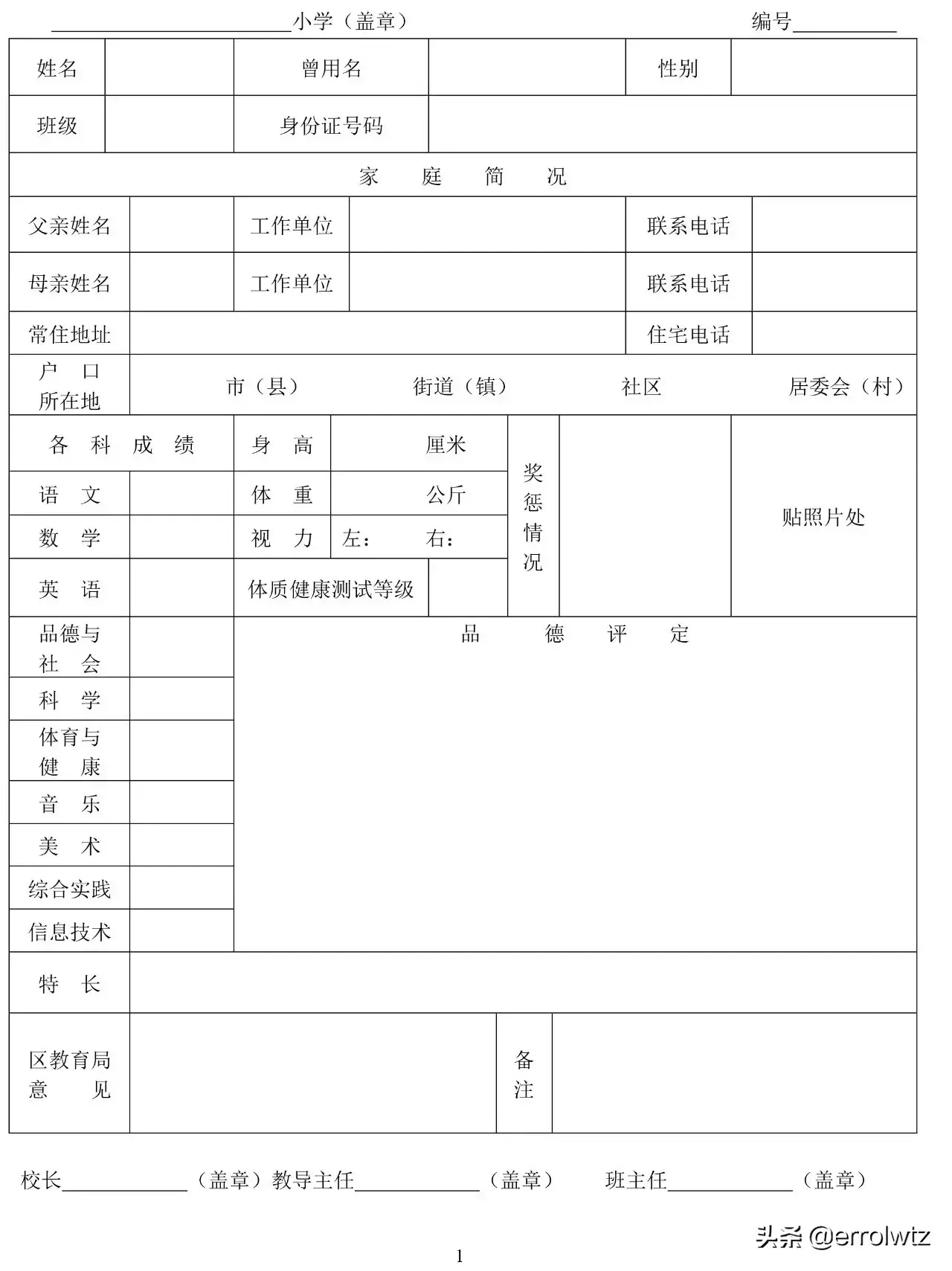
2020年海曙区小学毕业生登记表
版权声明:我们致力于保护作者版权,注重分享,被刊用文章【李兴贵中学(2020年升学福利之宁波市海曙区初中)】因无法核实真实出处,未能及时与作者取得联系,或有版权异议的,请联系管理员,我们会立即处理! 部分文章是来自自研大数据AI进行生成,内容摘自(百度百科,百度知道,头条百科,中国民法典,刑法,牛津词典,新华词典,汉语词典,国家院校,科普平台)等数据,内容仅供学习参考,不准确地方联系删除处理!;
工作时间:8:00-18:00
客服电话
电子邮件
beimuxi@protonmail.com
扫码二维码
获取最新动态
