江城武汉市是教育强市,科教综合实力居全国大城市前列。市内有两所985、七所211大学,本专科院校总数多达82所,数量居全国第二。
除了大学教育, 武汉的中学教育也很强,著名的有四大名初、九大名高。武昌区和江岸区是大家公认的教育强区,民间盛传“江南看江岸、江北选武昌”。江岸区笔者在另一篇文章中已经做了介绍,大家可以关注下,这篇就主要介绍武昌区的8所省级示范高中。
武昌区乃至武汉市最有名的高中当属华中师大一附中和武昌实验中学,这两所属于武汉高中的第一梯队。
全称为“华中师范大学第一附属中学”, 简称“华中师大一附中”,其前身为潘梓年、赵君陶等著名教育家创建于1950年的中南实验工农速成中学。1985年正式更名,是湖北省首批重点中学、首批示范高中、湖北八校联考成员。
华师一附中2020年高考喜报
2020年高考,华师一附中的理科第一名唐楚玥初中学校是华一寄,高考总分725分,囊括了湖北省的理科状元,这个分数也是全国一卷考试各省份中最高的,尤其是她作为一个理科考生,语文却考出了146分的好成绩,着实令人叹服。
高分方面,华师一附中总分过650分人数多达321人,600分以上810人,比例超过80%,一本过线率超98%。学校很重视五大学科竞赛,每年都有多人在竞赛中获奖,保送清华北大。
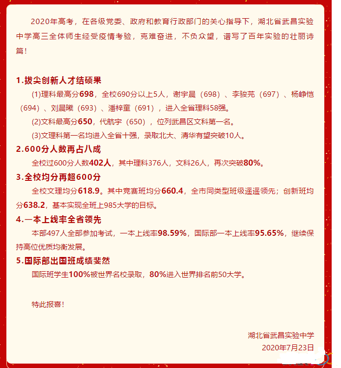
全称为“湖北省武昌实验中学”,简称“武昌实验中学”,创办于1920年,是湖北省首批重点中学、首批省级示范高中,是武汉市“惟楚有材传说”非物质文化遗产所在地,文化底蕴相当深厚。
武昌实验中学2020年高考喜报
2020年高考,武昌实验中学理科最高分是“钢琴王子”谢宇辰,总分698分,初中学校是南湖中学。文科最高分650分,位居武昌文科第一名。
高分方面,武昌实验中学有多达402人总分过600分,过600分人数超80%,全校文理均分高达618.9,再次超过600分,本部一本上线率高达98.59%,考生的整体实力非常强。
武汉中学、水果湖高中、十四中属于武昌区高中的第二梯队。
武汉中学是1920年由董必武等先辈创建,是湖北省重点中学、湖北省示范高中、武昌名校。
武汉中学2020年高考喜报
2020年高考,武汉中学理科最高分659分,来自南湖中学。学校有108人过600分,一本上线率达82.2%。
水果湖高中2020年高考喜报
2020年高考,水果湖高中过600分人数达54人。
十四中2020年高考喜报
2020年高考,十四中过600分人数达39人,一本上线率超80%。
湖大附中、东湖中学、十五中属于武昌区省示范高中的第三梯队。
湖大附中2020年高考喜报
2020年高考,湖大附中过600分有11人,过线率3.58%。
东湖中学2020年高考喜报
2020年高考,东湖中学一本过线率54.1%。
十五中2020年高考喜报
2020年高考,十五中一本上线率约45%。
在一本过线率方面,第一梯队的华师一附中和省实验均超过98%,第二梯队的武汉中学、水果湖高中和十四中均超过80%,第三梯队的湖大附中、东湖中学和十五中跟前两个梯队相比差距就比较大了,只有50%左右。平均下来,武昌区可能有超过60%的学生可以上一本院校,这在武汉乃至全国来说一本率都是相当高的了,所以武昌的学生还是很幸运的。
这些重点高中的优质生源主要来自哪些学校呢?我们可以看看下面的分配生名额表。
2020年武昌区各高中分配生名额表
第一梯队的华师一附中分配生主要来自华一寄65人和武珞路实验64人,其次是水二中、水一中、武大外校,都在10人以上。
省实验中学的分配生主要来自武珞路实验93人和南湖中学59人。
武汉中学的分配生主要来自武珞路实验60人和南湖中学55人。
十四中的分配生主要来自南湖中学48人和武珞路实验44人,其次是粮道街中学和陆家街中学各34人。
水果湖高中的分配生主要来自水一中32人、水二中23人、华一寄21人。
从上面表格可以看出,华一寄、武珞路实验和南湖中学是这些省示范高中比较青睐的初中,因为历届学生在进入这些高中之后表现比较优秀,所以每年才会给初中学校这么多分配生名额。如果您对武昌的中学有什么想说的,欢迎畅所欲言。
版权声明:我们致力于保护作者版权,注重分享,被刊用文章【湖北省武昌实验中学(武昌区8所省示范高中)】因无法核实真实出处,未能及时与作者取得联系,或有版权异议的,请联系管理员,我们会立即处理! 部分文章是来自自研大数据AI进行生成,内容摘自(百度百科,百度知道,头条百科,中国民法典,刑法,牛津词典,新华词典,汉语词典,国家院校,科普平台)等数据,内容仅供学习参考,不准确地方联系删除处理!;
工作时间:8:00-18:00
客服电话
电子邮件
beimuxi@protonmail.com
扫码二维码
获取最新动态
