重庆大学(Chongqing University,CQU),简称重大,学校是中华人民共和国教育部直属,由教育部、重庆市、国家国防科技工业局共建的全国重点大学,入选国家“世界一流大学建设高校(A类)”、“211工程”、”985工程”、“高等学校创新能力提升计划”、“高等学校学科创新引智计划”、“卓越工程师教育培养计划”、“卓越法律人才教育培养计划”、国家建设高水平大学公派研究生项目、中国政府奖学金来华留学生接收院校、教育部来华留学示范基地;为卓越大学联盟、中俄工科大学联盟、中波大学联盟、一带一路高校联盟、“长江—伏尔加河”高校联盟、CDIO工程教育联盟成员单位。
2021年招生情况汇总
学制、学费:
学制、学费:
学制:3年
学硕:8000元/年
专硕:9000/年
奖助学金:
1、国家助学金
面向全日制硕士生(定向生除外)提供每生每年6000元的国家助学金。
2、国家学业奖学金
在学制年限内符合条件的全日制研究生获得学业奖学金比例达到70%。学业奖学金实行动态管理,每学年评选一次。
3、国家奖学金
在学制年限内符合条件的全日制研究生可申请国家奖学金(硕士每生每年2万元,每学年评选一次)。
4、其他奖助金
学校设立了创新基金、国际交流基金、三助(助教、助研、助管)岗位等,具体名额和金额根据国家和学校相关文件执行。
三、初试
917参考用书(16年版本)
1.严蔚敏,吴伟民. 数据结构(C语言版本)[M]. 北京:清华大学出版社,2004.
2.David A. Patterson John L. Hennessy. 计算机组成与设计:硬件/软件接口(原书第4版)[M]. 北京:机械工业出版社,2012.
3.张尧学,史美林,张高. 计算机操作系统教程[M]. 北京:清华大学出版社,2006(3).
4.谢希仁. 计算机网络(第6版)[M]. 北京:电子工业出版社,2013(1).
总成绩计算
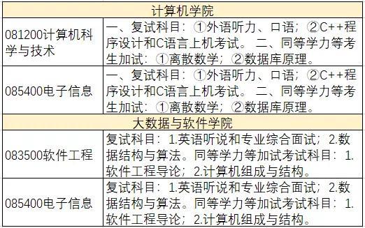
计算机学院
复试总成绩由英语听力口语测试(满分100分)、专业综合面试(满分100分)两部分构成。具体计算方法如下:
复试总成绩=英语听力口语测试成绩×0.3+专业综合面试成绩×0.7
入学考试总成绩=初试总成绩/5×0.7+复试总成绩×0.3
录取规则:
按照入学考试总成绩进行排序,从高到低差额拟录取。在入学考试总成绩同分的情况下,将按初试总成绩高低进行排序,若初试总成绩仍同分的情况下,则按初试专业课(917计算机专业基础综合)成绩高低进行排序,若以上科目成绩均相同的情况下,则按初试数学成绩高低进行排序。
以下几种情况均不予录取:
①复试成绩(满分按100分计)低于60分;
②思想政治素质和道德品质考核不合格;
③体检不合格;
④其它不符合国家和学校研究生招生管理规定者。
大数据与软件学院
1.复试成绩由专业知识和综合素质能力(满分100分)、英语听说水平(满分100分)构成。
复试总成绩=专业知识和综合素质能力成绩×0.8+英语听说水平成绩×0.2。(加试课程不计入复试总成绩)
2.考生总成绩=初试总成绩/5×0.7+复试总成绩×0.3。
3.复试结束后,分研究生招生类别按考生总成绩由高到低排序。根据学院招生计划、复试录取工作实施细则以及考生初试和复试成绩、思想政治表现、身体健康状况等择优确定拟录取名单。总成绩相同按单科成绩排名,科目顺序依次为:初试总成绩、业务课2、业务课1、外语、思想政治理论。
4.复试成绩中任一项(折合成百分制)低于60分者、思想政治素质和道德品质考核或体检结果不合格者、加试科目中任一门成绩低于60分者、其它不符合国家和学校研究生招生管理规定者,均视为复试不合格,不予录取。
分数线:
2020年
学硕:320 50 75
专硕:320 50 75
2019年
学硕:320 50 80
专硕:320 50 80
五、相关问答
Q:专业水平如何?
A:计算机B+;软件工程B+
Q:初试考到分数线以上就可以进面试了吗?
A:并非如此,计算机科学与技术录取最低分为324,专硕最低分为321;软件工程最低分为322,专硕326。高分也有不少,所以初试目标不能按照最低分数来定,如果上线考生的分数较高,按照招生计划人数从高到低划定分数线,可能会高于原本的分数线。2020年就有部分专业第二次划线。另外复试分数要乘以0.3,初试分高复试才会轻松些。具体录取分数可以到官网查看:http://yz.cqu.edu.cn/news/2020-06/1545.html。
Q:推免人数就按照简章中算吗?
A:简章中的人数只是计划人数,无论是统考还是推免,最终都会根据实际情况进行变化,当然不会产生大幅变化。以2020年考研为例为大家说明:
计算机学院
计算机科学与技术:计划推免54人,实际推免51人
电子信息:计划推免15人,实际推免10人。
大数据与软件学院
软件工程:计划推免18人,实际推免15人
电子信息:计划推免12人,实际推免6人。
Q:师资力量如何?
A:计算机学院:IEEE Fellow 1人,长江学者特聘教授1人,新世纪百千万人才工程国家级人选1人,享受政府特殊津贴1人,教育部新世纪优秀人才支持计划入选9人,重庆市巴渝学者特聘教授1人,重庆市巴渝学者讲座教授1人,重庆市巴渝学者青年学者2人,重庆市杰出青年基金获得者2人,重庆市青年拔尖人才入选者2人,重庆市人才计划入选者1人,重庆市首席专家工作室领衔专家1人,重庆市学术技术带头人10人,重庆市高校中青年骨干教师2人,重庆大学百名青年优秀人才引进计划入选5人。
大数据与软件学院:
百人计划研究员”3人,弘深博士后2人,享受政府特殊津贴人员1人。教师队伍中教育部新世纪人才支持计划入选3人,重庆市教学名师1人。3名专职外籍教师,70%以上教师有国外(境外)3个月以上访问、学习或工作经历,企业兼职教师10多名。
版权声明:我们致力于保护作者版权,注重分享,被刊用文章【重庆大学出国留学(重庆大学21年计算机考研招生信息介绍)】因无法核实真实出处,未能及时与作者取得联系,或有版权异议的,请联系管理员,我们会立即处理! 部分文章是来自自研大数据AI进行生成,内容摘自(百度百科,百度知道,头条百科,中国民法典,刑法,牛津词典,新华词典,汉语词典,国家院校,科普平台)等数据,内容仅供学习参考,不准确地方联系删除处理!;
工作时间:8:00-18:00
客服电话
电子邮件
beimuxi@protonmail.com
扫码二维码
获取最新动态
