时间飞逝,转眼已是3月中旬
在这洋溢着希望的季节里
正是找工作的好时候
小编整理了贵州一大批招聘岗位
有学校、事业单位、国企等
快来看看有没有适合你的
▼
贵州师范大学
2022引进博士等高层次人才公告
一、引进基本条件
❖坚持正确政治方向,自觉学习贯彻习近平新时代中国特色社会主义思想,牢固树立“四个意识”,坚定“四个自信”,具有爱国奉献精神,做“四有”好老师。
❖具有高尚道德情操,恪守高校教师师德行为规范、学术道德规范等职业道德规范。
❖身体健康,具有较好的学术背景和较强的学术发展领导力,能胜任岗位有关工作。
二、引进对象
入选国家人才计划者,具有国家级人才称号者,获得国家级奖项者等国家级高层次人才;入选省级人才计划者、具有省级人才称号者、获得省级奖项者等省级高层次人才;重大(重点)项目负责人、学术骨干、学科带头人、学术团队等高层次人才;
具有博士学位的优秀博士、博士后。
三、引进待遇
1.国家级、省级等高层次人才
对引进国家级高层次人才、省级高层次人和重大(重点)项目负责人、学术骨干、学科带头人、学术团队等高层次人才,按照“一人一议一策”原则,给予但不限于年薪、安家费、住房补贴、科研启动费、研究生招生专项指标、安置配偶工作、配备办公用房、配备科研秘书、配备1对1的人才服务专员等引进待遇。
2.博士、博士后
●安家费:2万元(具有正高职称的博士或已出站的博士后安家费3万元)。
●住房补贴:25万元。
●科研启动费:人文社会科学类8万元,自然科学类(工程技术类)10万元。
●享受副高工资待遇。
●子女可按规定就读我校附属幼儿园、附属小学、附属中学。
3.具有较高科研水平或较大发展潜力的博士、博士后
可按“一人一议一策”商议引进
●安家费:2-5万元;
●住房补贴:25-100万元;
●科研启动费:人文社会科学类8-60万元,自然科学类(工程技术类)10-80万元;
●配偶工作:安置配偶事业编制内工作;
●其他需要增加的待遇。
四、岗位需求(点击下方图片查看)
五、联系方式
联系电话:0851-83227076
联系人:田老师(18685137619)
杨老师(19985111834)
简历投递邮箱:rsc@gznu.edu.cn
(发送主题请以“姓名+学校+专业+学历(职称)+应聘单位”的格式注明)。
贵州财经大学
2022年诚聘海内外英才
为加快“双一流”建设,加大推动人才队伍建设,全力打造有特色、高水平财经类大学。贵州财经大学公开招聘海内外杰出人才和博士研究生,欢迎有志英才的加盟,共创贵州财经大学的美好明天。
一、引进基本条件
具有优良的思想政治和敬业精神、团队精神和职业道德,具有较高的知识素质、能力素质和综合素质,身体健康。
二、人才需求
1.杰出人才
入选国家人才计划者,具有国家级人才称号者,获得国家级奖项者等国家级高层次人才。
2.优秀人才
一层次人才:年龄一般在45周岁及以下,学科专业符合学校学科专业建设和发展战略需要且具有正高职称(须符合我校评聘条件)的博士学历学位获得者;
二层次人才:年龄一般在40周岁及以下,学科专业符合学校学科专业建设和发展战略需要且具有副高职称(须符合我校评聘条件)的博士学历学位获得者;
三层次人才:年龄一般在35周岁及以下,符合学校学科专业建设和发展战略需要的博士学历学位获得者。
三、引进待遇
杰出人才实行一人一策、一事一议,年薪150万起;
特别优秀的博士高层次人才可实行一人一策、一事一议,年薪从35万-150万不等。
四、岗位需求
特别优秀的博士高层次人才可实行一人一策、一事一议,年薪从35万-150万不等。
四、应聘注意事项
1.应聘者提供的材料须真实准确;
2.请应聘的博士研究生等高层次人才认真填写《贵州财经大学高层次人才引进申请表》,附相关材料发送至各学院联系人邮箱(标题:姓名+学历学位+所学专业+应聘学院)。
五、联系方式
通讯地址:贵阳市花溪区花溪大学城贵州财经大学人事处
邮政编码:550025
联 系 人:易老师 温老师 孙老师
联系电话:0851-88510353 88510351
电子邮箱:gzifersc@126.com
贵州医科大学
2022年引才公告
一、人才基本条件
(一)遵守国家法律、法规,遵守学校规章制度,具有良好的职业道德和学术道德。爱岗敬业,治学严谨,为人师表,团结协作,甘于奉献,身心健康,能全身心地投入我校的教学、医疗和科研工作。
(二)具有发展潜力,对学科建设具有创新性构想和战略性思维,具有团结协作精神及相应的组织、管理和协调能力。
二、人才招聘岗位及专业需求
三、招聘条件及基本待遇
四、简历投递及联系方式
应聘者请将个人简历发送至学校人事处招聘邮箱:rencai@gmc.edu.cn
联系人:
彭老师 0851-88416035
18084353810
黎老师 0851-88146038
18111907559
地址:贵州省贵安新区大学城贵州医科大学
学校官网:https://www.gmc.edu.cn/
遵义医科大学
2022年引进高层次人才公告
为大力推进高层次人才引进工作,进一步推动人才强校战略,着力构建人才工作大格局,切实为学校提供强大的智力支持和人才保障,遵义医科大学现面向海内外引进各类高层次人才,就相关事项公告如下:
一、应聘基本条件
1.热爱中华人民共和国,遵纪守法,具有正确的政治立场、政治态度、理想信念和思想道德;
2.道德高尚,为人正派;具有良好的职业道德,治学严谨,开拓创新,善于合作;
3.具有较高的学术造诣和突出的学术成果,在本学科领域有较高的学术知名度与影响力,与国内外同行有着广泛的学术联系;
4.具有承担高级别、高水平科研项目的能力,能够胜任研究生培养及核心课程讲授任务;
5.能带动和促进我校学科建设与发展,具有较强的学科组织管理协调能力;
6.身体健康,能胜任教学科研一线工作。
二、应聘岗位及专业要求
遵义医科大学2021-2022年
博士高层次人才需求汇总表
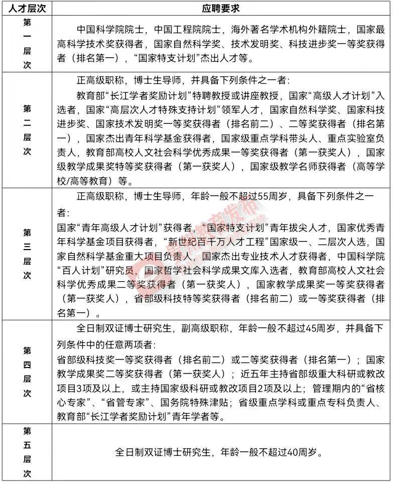
三、人才层次划分
四、人才待遇
五、联系方式
联系人:王老师
联系电话:0851-28609555
电子邮箱:1842153945@qq.com
应聘邮件标题:姓名+学历+专业+应聘教研室/科室+岗位类型
地址:
贵州省遵义市新蒲新区学府西路6号(新蒲校区)
贵州省遵义市汇川区大连路201号(大连路校区)
广东省珠海市金湾区金海岸(珠海校区)
贵州师范学院
2022高层次人才引进公告
贵州师范学院成立于1978年,位于贵州省贵阳市乌当区,是一所经国家教育部批准的省属全日制普通本科高等院校。学校是贵州省第一所“绿色大学”、首批“高校文明校园”和“特色文化学校”,拥有贵州省唯一的国家级“华文教育基地”,并设有贵州省教育行政干部培训中心、教育部西部地区中小学校长国家级培训基地、国家教育考试评卷基地、教育部书画等级考试贵州省承办机构和文化部“中国乡土社会研究中心(贵州)”等机构和平台。
一、岗位需求
2022年拟引进30名事业编制高层次人才,其中,符合重点学科建设、硕士点建设的各类人才不受此数量限制。
二、岗位条件
引进高层次人才应达到《高等教育法》中规定的高等学校教师资格的基本条件,原则上一般应具有博士学历学位。具有较高的政治素质,热爱祖国,拥护中国共产党的领导,忠诚党的教育事业,作风正派,品行端正,遵纪守法。
(一)人才分类
1.学科领军人才
拥有良好的学术声誉和学术领导能力,取得国内外同行公认的标志性成果,科研成果丰富;或在单一学科或多个学科内开展具有重大创新性、前瞻性、标志性的重大关键共性技术研究,研发出具有重大影响的科技成果,在国内外享有较高的知名度。
2.学科带头人
在本学科领域内开展具有原创性、前瞻性、标志性的重大关键共性技术研究,研究方向紧密围绕高质量发展需求,研发出具有较大影响的科技成果,在国内享有一定的知名度。研究成果通过转移转化推动地方经济社会高质量发展,带动地方产业结构调整与结构优化,产生较大的社会影响力。符合国务院学位委员会《学位授权审核申请基本条件》(2020年)一级学科博士硕士学位授权点申请基本条件中对学科带头人的要求,同时符合学校学科建设和硕士点发展的相关要求。
3.学科方向带头人
年龄一般在45周岁以下,在本学科领域具有科学研究和技术创新潜能,研究方向紧密围绕我省高质量发展需求,在区域内享有一定的知名度。以第一作者或通讯作者发表具有高质量论文或科研成果,符合国务院学位委员会《学位授权审核申请基本条件》(2020年)一级学科博士硕士学位授权点申请基本条件中对学科方向带头人的要求,同时符合学校学科建设和硕士点发展的相关要求。
4.学科骨干
年龄一般在45周岁以下,在本学科领域具有活跃的创新思维、较强的创新能力和突出的发展潜力,拥有较强的独立科研工作能力和较好的科研基础,研究方向明确,以第一作者或通讯作者发表具有高质量论文和科研成果,符合国务院学位委员会《学位授权审核申请基本条件》(2020年)一级学科博士硕士学位授权点申请基本条件中对学科骨干的要求,同时符合学校学科建设和硕士点发展的相关要求。
5.学科专业人才
年龄一般在45周岁以下,具有博士学位,所学专业符合学校学科专业发展需求,工作认真、严谨,具有高度的责任心和良好的团队合作精神,具备良好的学术潜力。其中,按照引进的急缺程度分为A类和B类,具体为:
A类:理论经济学(政治经济学)、政治学(科学社会主义与国际共产义运动、中共党史)、马克思主义理论、教育学(学前教育学、特殊教育学、高等教育学、教育学原理、课程与教学论等二级学科)、心理学、体育学、外国语言文学、建筑学(城市规划与设计)、艺术学理论、音乐与舞蹈学、美术学、设计学
B类:应用经济学、社会学、中国语言文学、新闻传播学、中国史、世界史、物理学、地理学(人文地理学、地图学与地理信息系统)、生物学、生态学、数学、统计学、光学工程、仪器科学与技术、电子科学与技术、信息与通信工程、计算机科学与技术、软件工程、林学、兽医学、工商管理、图书情报与档案管理、戏剧与影视学
(二)岗位待遇
贵州师范学院高层次人才引进待遇一览表(单位:万元)
三、服务年限
引进的高层次人才服务期为八年
四、应聘办法
(一)报送材料
1.个人简历;
2.应届毕业生应提供学校核发的毕业生就业推荐表。其他应聘人员应提供相关学历、学位、职称等证书复印件。国外留学人员须提供经教育部留学服务中心认证的《国外学历学位认证书》;
3.近五年内代表性论文著作、科研成果、获奖及被SCI、EI、SSCI收录和引用证明文件或复印件。
(二)报名方式
应聘者将上述材料发送至邮箱:renshichu2007@126.com。
邮件标题名称为:最高学历学位+本人姓名+专业
五、联系方式
通讯地址:贵州省贵阳市乌当区高新路115号
联系人:高老师(0851—86270464)
贵州理工学院
2022年度国家优青项目(海外)
恰逢《国家自然科学基金优秀青年科学基金项目(海外) 项目指南》正式发布,贵州理工学院在建设“西部一流、人民满意的高水平理工大学”的新征程上,诚邀海内外英才依托我校申报2022年度国家自然科学基金优秀青年科学基金项目(海外),加盟贵理工,共谱新华章。
一、项目介绍
国家自然科学基金委员会自2021年起设立国家自然科学基金优秀青年科学基金项目(海外),旨在吸引和鼓励在自然科学、工程技术等方面已取得较好成绩的海外优秀青年学者(含非华裔外籍人才)回国(来华)工作,自主选择研究方向开展创新性研究,支持青年科技人才成为科技创新主力军,促进青年科学技术人才快速成长,培养一批有望进入世界科技前沿的优秀学术骨干,为科技强国建设贡献力量。
二、申请条件
(一)优秀青年科学基金项目(海外)的申请人应当具备以下条件:
1.遵守中华人民共和国法律法规,具有良好的科学道德,自觉践行新时代科学家精神;
2.出生日期在1982年1月1日(含)以后;
3.具有博士学位;
4.研究方向主要为自然科学、工程技术等;
5.在2022年4月15日前,一般应在海外高校、科研机构、企业研发机构获得正式教学或者科研职位,且具有连续36个月以上工作经历;在海外取得博士学位且业绩特别突出的,可适当放宽工作年限要求;
6.取得同行专家认可的科研或技术等成果,且具有成为该领域学术带头人或杰出人才的发展潜力;
7.申请人尚未全职回国(来华)工作,或者2021年1月1日以后回国(来华)工作。获资助通知后须辞去海外工作或在海外无工作,全职回国(来华)工作不少于3年。
(二)限项要求
执行中央有关部门关于国家科技人才计划统筹衔接的要求。同层次国家科技人才计划支持期内只能承担一项,不能逆层次申请。
三、资助模式
1. 资助强度:100-300万元
2. 资助期限:3年
四、学校配套
1. 聘任岗位及薪酬待遇:校聘为教授,每年不低于50万元的薪酬待遇。
2. 安家费:不少于70万元,一事一议。
3. 科研平台建设经费:不少于600万元,一事一议。4. 生活条件:提供校内周转房一套,在我校工作期间免费居住;按贵州省和学校相关政策协调解决配偶工作和子女入学问题。
5. 其他相关事宜一人一议。
五、申报说明
1. 项目申报系统开放日期:2022年2月15日,截止日期:2022年4月15日。
2. 符合条件的申请人,可按照项目指南要求,与我校签订工作合同或者意向性协议,于2022年3月15日以后登录信息系统,在线填写《国家自然科学基金优秀青年科学基金(海外)项目申请书》(以下简称申请书)。申请人对所提交申请材料的真实性负责。
3. 申请人应当按照申请书填报说明和撰写提纲的要求用简体中文或英文在线填写申请书,并上传附件等材料。
4. 优秀青年科学基金(海外)项目实行无纸化申请方式,申请人在线提交电子申请书及附件、公正性承诺书等材料至依托单位,由依托单位审核后在线提交自然科学基金委。
5. 学校提交相关电子申请书及附件材料截止日期为2022年4月11日。
6. 项目申请信息系统链接:https://isisn.nsfc.gov.cn;
申报指南链接:
https://www.nsfc.gov.cn/publish/portal0/tab434/info83268.htm。
六、联系方式
有意向者请将简历(含满足申报条件的相关信息和支撑材料)发至我校人事处联系邮箱gzlgrsc@126.com,与我校达成申报意向后签订工作合同或者意向性协议,由专人指导开展后续工作。
贵州工程应用技术学院
2022年人才引进简章
贵州工程应用技术学院创建于1938年,历经贵州省立毕节师范学校、毕节半耕半读师范学校、毕节师范专科学校等时期。1993年,教育部定名为毕节师范高等专科学校。2005年3月,毕节师范高等专科学校与毕节教育学院合并组建毕节学院,成为全日制普通本科高等学校。2014年5月,经教育部批准,毕节学院更名为贵州工程应用技术学院。
一、需求计划
二、高层次人才引进分类
1.第一类:学科领军人才(A 类人才)
“两院院士”、国家最高科学技术奖获得者等。
2.第二类:学科带头人才(B 类人才)
长江学者、国家“万人计划”入选者,国家杰出专业技术人才等。在国(境)内外学术界具有很高学术地位的知名专家,对本学科专业建设和发展有创新性构想,在本研究领域取得国(境)内外同行专家公认的重要成就,具有良好的团结协作精神及较强的组织领导能力,具备领导本学科研究前沿达到或超过国内外先进水平的能力,具有正高级专业技术职务,作为学校学科带头人人选引进。
3.第三类:学术带头人才(C类人才)
省部级选拔管理的专家、全国优秀科技工作者、国务院津贴获得者等。具有较高学术造诣,在本学科专业领域有突出学术成就,具有良好的团结协作精神及较强的组织能力,具备领导本专业赶超国(境)内外先进水平的能力,具有正高级专业技术职务和博士学历学位(有博士毕业证和学位证,经教育部认证),作为学校学术带头人人才引进。
4.第四类:学术骨干人才(D类人才)
国家百千万人才工程第三层次人选、贵州省及其他部委(省、自治区、直辖市)特殊津贴获得者,贵州省青年创新人才奖获得者等。具有博士学历(有博士毕业证和学位证,经教育部认证)和正高级以上专业技术职务,在本学科研究领域内有优秀学术成果,具有独立、明确的研究方向,能胜任教学科研工作,作为学校学术骨干人选引进。
5.第五类:一般高层次人才
E类人才:具有博士学历(有博士毕业证和学位证,经教育部认证)和正高级职称,具有较高学术造诣,能胜任教学科研工作,在本学科专业领域有突出学术成就,具有良好的团结协作精神及较强的组织能力,能为学科建设做出较大贡献,有很好的发展潜力,年龄不超过50岁 。
F类人才:具有博士学历(有博士毕业证和学位证,经教育部认证)和副教授职称(或相当职称),有很好的发展潜力,能胜任教学科研工作,能为学科建设做出较大贡献,年龄一般不超过45岁。
G类人才:具有博士学历(有博士毕业证和学位证,经教育部认证),有很好的发展潜力,能胜任教学科研工作,能为学科建设做出较大贡献,年龄一般不超过45岁。
三、待遇
1.引进的各类人才若有子女随迁,其子女入学问题由学校协调给予解决。
2.引进的各类人才的配偶年龄在40周岁以下,具有本科学历,无正式工作的,可以解决正式编制内工作。
3.引进的各类人才的配偶在机关事业单位工作的,需解决两地分居的,由学校协调解决工作调动。
4.引进人才为博士后的,安家费增加10万元。
5.引进人才夫妻双方均为博士且符合学校引进条件的,待遇按各自的条件分别执行。
6.享受毕节市及学校相关文件规定的人才津补贴,博士研究生每月1000元、硕士研究生每月300元。
四、引进程序
1.组织报名。
报名人员采取现场报名和网上报名方式进行。现场报名:需填写《毕节市2022年“人才强市”引才计划报名表》,提供本人有效身份证、毕业证、学位证、专业技术职称证、获奖证书以及对应职位所需材料原件及复印件(2022年应届毕业生未取得学位证、毕业证的,需提供就业推荐表和学籍在线验证报告)。网上报名:需将上述材料扫描件压缩发送至bjcrsc302@126.com邮箱,邮件主题请注明“姓名+学历+所学专业+应聘岗位”。
2.资格审查。
3.面谈测评。
4.体检。
5.考察。
6.公示。
7.办理聘用手续。
五、联系方式
1.联系地址:贵州省毕节市七星关区学院路1号,邮编:551700。
2.电子邮箱:bjcrsc302@126.com。
3.咨询电话:0857—8330261,联系人:黄老师、韩老师。
扫描下方二维码,获取
《毕节市2022年“人才强市”
引才计划报名表》
贵州永华技工学校
招聘教师47人,报名时间截至4月31日
贵州永华技工学校是经贵州省人民政府批准成立的一所全日制技工学校,成立于1999年。
一、招聘岗位
二、基本要求
1.拥护中国共产党的领导,热爱祖国,忠诚教育事业,遵纪守法;
2.品行端正,身心健康;具有“四有教师”素养,有良好的团队协作意识,有较强的学习能力和自我教育能力。能吃苦耐劳,有一定承压抗压能力;
3.无违法犯罪记录,无不良嗜好;
4.具有相应学段学科及以上教师资格证以及技能证和职称证;
5.熟练计算机操作与运用office办公软件;
6.师范生、学生会干部优先录取。
三、工资福利及待遇
1.教师与行政岗:底薪,课时费,绩效,岗位补贴,五险一金,学校提供吃住(未在学校吃住以补贴形式),带薪休假,节日奖励,每年不定期外出团建活动;
2.招聘录取人员实行合同聘用制管理,正式录取后签订合同,转为学校编制岗,学校根据国家政策法规缴纳“五险一金”;
3.按规定办理户籍迁移和人事档案管理,按照国家政策规定评定职称;
4.报名时间、方式及程序
①报名时间即日起至2022年4月31日止。
②报名方式:将信息表统一命名为“应聘者姓名+报考岗位+毕业高校”发送到学校指定邮箱(237658059@qq.com),且需附上毕业证复印件、学位证复印件、身份证复印件,专业技能证复印件,教师资格证复印件,职称复印件以及其他荣誉证书。
四、考核方式
1.初选和资格审查根据应聘者的网上报名或现场报名情况,对应聘者进行筛选,并确定参加综合性考核人员名单,审核通过后将发送综合性考核相关信息。应聘者带上相关证件(身份证、毕业证、学位证、职称证、技能证、其他荣誉证书、学信网在线学籍证明、就业推荐表等)在规定时间到指定地点(以电话通知为准)接受现场资格审查并参加面试考核。备注:疫情期间由学校对应聘者所在地区进行分类,符合应聘条件的将通知参加面试考核,位于中高风险地区的应聘者另行商议考核形式。
2.综合性考核
①考核方式:教育专业面试、试讲和答辩。主要测试应聘者在形象气质、逻辑思维、语言表达、专业功底、师德师风、教育理念、教学技能等方面的综合情况,考核不合格者不能进入下一环节。
②考核时间及地点另行通知.
3.面谈具体了解应聘者的综合情况。
五、体检
考核合格者按要求在规定时间到三级甲等及以上综合性医院进行体检。(体检费用由应聘人员自理)。
六、聘用及报到
学校与体检合格者签订聘用合同,签订合同时需提供各类证件原件供学校查验并向校方递交复印件与电子扫描件。
七、联系方式
联系邮箱:237658059@qq.com
咨询电话:18585423171(廖老师)
工作时间:9:00-12:00 14:30-18:00
学校地址:贵阳市经济技术开发区小孟工业园区开发大道126
贵阳云岩区大营路街道办事处
招聘社区网格员若干名
3月14日-18日报名
云岩区大营路街道办事处位于云岩区新添大道南段28号,是全财政拨款的行政单位。辖区内各项基础设施完善,环境优美。因工作需要,大营路街道办事处拟招聘社区网格员若干名。
招考类别:社工
单位名称:贵阳市云岩区大营路街道办事处
单位性质:政府机关
劳动关系:临时聘用
招聘人数:若干
报名方式:现场报名
报名地点:贵阳市云岩区中天花园御景湾1栋2单元底楼
报名时间:2022年3月14日9时至2022年3月18日16时,节假日除外(携带有效证件:身份证、学历证、个人简历)
联系电话:0851--82268033
一、招聘对象和条件
(一)遵纪守法、品行端正、作风正派,无犯罪前科;
(二)服从组织分配,熟悉计算机操作,身体健康;
(三)全日制本科及以上学历,专业不限,文字功底强;
(四)年龄要求:18至40岁(中共党员优先);
(五)性别要求:不限。
二、相关待遇
(一)工资待遇
1、试用期工资:试用期1至3个月,基本工资2000,不包吃住。(不缴纳五险)
2、转正后工资待遇:按贵阳市网格待遇执行。(缴纳五险)
独山县2022年事业单位
60名,3月18日报名
急需紧缺专业人才,含综合类、教师类、医学类。
为深入推进独山人才队伍建设,促进经济社会又好又快发展,结合该县事业单位人才需求情况,根据工作安排,决定于2022年3月18日赴贵州师范大学开展2022年急需紧缺专业人才引进工作。
一、引进人才名额
此次公开引进急需紧缺专业人才60名,具体引进职位、引进条件等,点击下方图片查看↓
二、报名和现场资格审查时间及地点:
时间:2022年3月18日上午9:30--下午13:00
地点:贵州师范大学花溪校区东门
三、其他
测评。对现场资格审查合格的应聘人员进行现场测评。时间:2022 年3月18 日(暂定)。测评具体时间及地点报名时另行通知 。
咨询电话:0854—3221160 3236118
原文链接:
http://www.dushan.gov.cn/ztzl/rdzt/dsrs/rsrc/202203/t20220310_72924261.html
毕节市2022年第一批次
“人才强市”引才计划公告
789人,3月1日-7月31日报名
一、招聘人数
聚焦“新型工业化、新型城镇化、农业现代化、旅游产业化”,面向全国公开引进第一批次高层次、急需紧缺人才789名(博士63名、硕士531名、本科184名、大专及以上11人),其中事业单位722名,企业67名。
二、报名方式和时间
采取现场报名和网上报名的方式进行,报名时间从2022年3月1日始至2022年7月31日止。各岗位报名截止时间请关注市直各单位、各县(市、区)人社部门发布的公告或引才方案。
1.现场报名:需填写《毕节市2022年“人才强市”引才计划报名表》(附件1),到用人单位提供本人有效身份证、毕业证、学位证、专业技术职称证、获奖证书以及对应职位所需材料原件及复印件。报名联系方式详见职位表。
2.网上报名:需将上述材料扫描件压缩发送至该职位需求计划表指定邮箱(详见职位表)。
面谈测评时间和地点用人单位将通过相关媒体发布及以其他方式另行通知。
附件:
1.毕节市2022年“人才强市”引才计划报名表.xls
2.毕节市2022年度“人才强市”引才计划来访登记表.xls
3.毕节市2022年度“人才强市”暨高层次急需紧缺人才需求计划表(市直).xlsx
4.毕节市2022年度“人才强市”暨高层次急需紧缺人才需求计划表(县、市、区).xlsx
5.毕节市2022年度“人才强市”暨高层次急需紧缺人才需求计划表(企业).xls
6.毕节市2022年度“人才强市”暨高层次急需紧缺人才需求计划表(项目).xls
扫描下方二维码
下载职位表和报名表等附件
↓↓↓
台江县事业单位
公开招聘51名
一、报名时间
2022年3月23日09:00至3月25日17:30
二、报名方式
登录“黔东南人力资源社会保障网(http://rsj.qdn.gov.cn/)”“网上报名系统”(http://bm.gzekao.cn/qdn/webregister/)提交报考申请,并上传本人近期免冠1寸正面彩色证件照片(照片大小114×156像素、小于20KB、JPG格式)
三、笔试考试时间
2022年4月23日上午,考试地点为台江县
四、报名咨询电话:0855-3840006
附件1:台江县事业单位2022年公开招聘工作人员职位一览表.xls
附件2:台江县事业单位2022年公开招聘工作人员信息发布指定网站、咨询电话及笔试面试所占分值比例一览表.
附件3:台江县事业单位2022年公开招聘工作人员报名表(附填表注意事项).
附件4:同意报考证明(模板仅供参考).附件5:台江县事业单位2022年公开招聘工作人员新冠肺炎防控个人承诺书、通信大数据行程卡操作说明.doc
识别下方二维码
下载职位表和报名表等附件
↓↓↓
贵州中烟工业有限责任公司
200人,3月21日至29日报名
贵州中烟工业有限责任公司是中国烟草总公司的全资子公司,属中央在黔企业,主要承担卷烟生产经营任务。
招聘人数:本科及以上学历人员200名
报名时间:2022年3月21日12:00至29日12:00
报名网址:http://gzzy.zhaopin.com/
在线测评:报名人员在投递简历后即可收到测评邮件,需在2022年3月31日12:00前完成在线测评,逾期完成无效。报名人员在收到测评电子邮件后按规定进行测评,完成测评后才算报名成功。
笔试:笔试拟于4月份在贵阳市进行,采用机考方式。笔试内容为“行政职业能力测验”(占70%)和“综合基础知识”(占30%),闭卷考试,考试时长120分钟。笔试满分为100分。笔试有关事项以电子邮件、短信或电话方式通知参加笔试人员。
网上报名技术咨询电话:0851-84123386
政策咨询电话:0851-86823728
扫描下方二维码查看
《贵州中烟工业有限责任公司
2022年招聘计划表》
↓↓↓
贵州建工集团
贵州建工集团是贵州省混合所有制大型建筑施工特级企业,是贵州建筑施工领域的骨干力量和领军企业,下辖8家全资子公司(其中1家事业性质的贵州省建筑医院)、10家控股公司、4家参股公司。2015年与世界500强企业绿地集团实施战略重组,形成国有资本、社会资本、管理团队多元持股混合所有的“金三角”体制。
一、招聘原则
坚持以德为先、德才兼备的用人标准,贯彻公开、平等、竞争、择优的原则。
二、学历要求
(一)招聘范围为近三年(2020、2021、2022年)应往届硕士毕业生,含国(境)外硕士学历学位的留学生。
(二)集团直系亲属学历要求按相关规定执行。
三、招聘岗位
四、招聘基本条件
1.坚决拥护党的路线方针政策,认同贵州建工集团的企业文化、企业品牌,遵纪守法、品行端正;
2.具备良好的沟通能力和较强的学习能力,吃苦耐劳,有培养潜质;
3.具备较强的事业心和责任感,爱岗敬业,具有良好的奉献精神和团队协作精神;
4.具备与岗位相匹配的专业和技能条件,以及履行岗位职责所需的身体、心理素质;
5.应聘人员不得超过30周岁(1992年1月1日之后出生);
6.需于2022年12月31日前取得硕士研究生毕业证、学位证,留学人员需提供认定留学人员身份和留学经历的证明材料。
五、招聘程序和方法
招聘工作按照组织报名、资格审查、面试、体检、公示、聘用等程序组织实施。
(一)报名
在规定的报名期限内,接受应聘人员报名。
(1)报名时间:2022年3月8日至3月20日24时,逾期不予受理。
(2)报名方式:请填写《应聘登记表》,填表时请勿漏项,表格发送至邮箱3549753874@qq.com,邮件标题格式为:2022-姓名-报考岗位。同时,以PDF扫描件形式提交以下资料:个人简历、身份证、本科和研究生已取得的学历与学位证书、硕士毕业生就业推荐表。
(二)资格审查
贵州建工集团按照岗位要求,对应聘人员进行资格审核,符合报名条件的,通过资格审核进入面试。通过资格审核人数与岗位拟招聘人数比例未达到3:1的,取消该岗位或按照比例核减招聘人数。
(三)面试
通过资格审查进入面试的人员名单,在“贵州建工集团有限公司”官网公示。面试形式为个人答辩和评委提问。面试时间为2022年3月30日、31日,面试前会将面试详细时间和地点发至考生联系电话。
(四)体检和考察
在拟聘人选公示之前,因考生个人原因,自愿放弃应聘的,按照面试成绩排序依次递补。
(五)公示
按照有关规定确定拟聘人选名单,拟聘人选名单在招聘公告发布范围内予以公示,公示期为7个工作日。
(六)聘用
公示期满无异议的,按照有关规定和程序办理入职手续,签订聘用合同。
六、其他
1.毕业生提交的材料应当真实、准确,凡弄虚作假者,一经查实,取消面试或录用资格。
2.资格审查结果、面试名单及其他具体要求以贵州建工集团有限公司对外公告为准。
3.入职学生分配到集团所辖全国全省基层一线工作不少于一年。
4.入职后薪酬按照公司薪酬办法执行,转正后享受五险一金福利待遇。
5.单位地址:贵州省贵阳市南明区兴业西路建工大楼(地铁2号线森林公园站D出口)
邮编:550005
邮箱:3549753874@qq.com
咨询电话:0851-86889434
贵州长江汽车有限公司
贵州长江汽车有限公司注册成立于2016年7月,注册资本金11亿元,是一家位于贵安新区的集新能源商用汽车研发、生产、销售、服务于一体的现代化整车企业(国有控股型)。
一、招聘储备岗位及人数
本次公开招聘储备共计96个岗位,招聘人数共计1000余人,具体详见《贵州长江汽车有限公司人才预测储备岗位需求汇总表》,如下↓
二、报名要求
(一)报名时间自发布公告之日起,至2022年3月31日24:00结束,所有材料按“应聘岗位+姓名”命名文件夹,资料不全或填写不完整者不予考虑,视为放弃应聘资格;
(二)填写《公开招聘报名表》(扫描下方二维码获取),需粘贴近期本人证件照,经本人签字确认后以扫描件的形式报送(含电子版)。
扫码下载公开招聘报名表
(三)提供本人身份证(正反面)、相关学历及认证报告或电子注册备案表,岗位经历证明材料及获奖证书等扫描件。
(四)在规定时间内将应聘材料扫描电子版报指定邮箱: 289526205@qq.com,
(五)面试时间。由公开招聘领导小组办公室通过邮件、电话或者短信另行通知应聘者本人。
咨询电话:18985518951 联系人: 张女士
三、其他
工作地址:贵安新区湖潮乡京安大道66号;
薪酬待遇:应聘人员一经正式聘用,提供相应岗位市场化完善薪酬福利待遇。
储备期限:即日起至2022年3月31日
招聘简章全文链接:
http://jxapp.cn/forum.php?mod=viewthread&tid=14191&extra=page%3D1
中国农业银行贵州分行
中国农业银行贵州省分行是中国农业银行在贵州设立的一级分支机构,目前在全省共设有10家二级分行,100家一级支行和377个营业网点。我行秉承“以人为本、人才强行”的人力资源理念,为广大人才搭建施展才华的广阔舞台。现面向海内外普通高等院校诚聘有志于贵州金融事业的优秀人才,热忱期待与您携手同行,共创辉煌!
一、招聘需求(160人)
(一)省分行本部前台营销管培生。主要为我行培养和储备战略性业务骨干和经营管理人才。录用人员入职后将先安排到基层营业网点进行为期1年的培养锻炼。
(二)二级分行本部前台营销管培生/法律事务岗。主要为我行培养和储备战略性业务骨干、经营管理和法律专业人才。录用人员入职后将先安排到基层营业网点进行为期1年的培养锻炼。
(三)通用业务岗。主要为我行培养和储备综合营销、业务运营、信息科技、财务会计、风险控制、法律合规等专业型和管理型人才。
具体的岗位职责说明和要求请登录中国农业银行招聘网站(https://career.abchina.com.cn)查看。
二、招聘条件
(一)招聘对象:
1.以境内外高校2021年、2022年大学本科及以上学历毕业生为主。个别地区可招聘2022年大专学历应届毕业生。(具体学历要求详见各招聘岗位的职位描述)
(1)境内院校毕业生应能够在2022年7月31日前毕业,取得毕业证、学位证、就业报到证;
(2)境外院校毕业生应为2021年1月1日至2022年7月31日间毕业(以国家教育部学历学位认证的学位获得时间为准),并能够获得国家教育部学历学位认证。
2.适量招聘毕业3年内(2019年1月1日起),本科及以上学历的毕业生,以经济、金融、计算机等专业为主,有金融行业工作经历的优先。
(二)遵纪守法,诚实守信,品行端正,无不良记录。
(三)身心健康,具备良好的综合素质,具有较强的学习能力、沟通能力、敬业精神和团队协作精神。
(四)部分岗位需具备一定的外语沟通能力,详见招聘岗位的职位描述。
(五)符合应聘职位的其他资格条件和胜任能力。
(六)符合银保监会有关银行业从业人员有关要求,符合我行亲属回避相关规定。
三、招聘流程
(一)网上报名。网上报名为本次招聘的唯一应聘方式,报名截止时间:2022年4月5日(周二)24:00。
(二)简历审查与甄选。我行将根据招聘条件对应聘者进行资格审查,并根据岗位需求及报名情况等,择优甄选确定入围笔试人员。
(三)笔试。笔试时间初步定于4月中下旬,我行将采取线上方式开展,笔试前将安排时间试考,考生需自行准备符合笔试要求的软硬件设备与环境,具体考试时间和要求将另行通知。
(四)面试、体检及签约等。具体安排另行通知。
四、报名操作流程
(一)应聘者请登录中国农业银行招聘网站(https://career.abchina.com.cn)或关注“中国农业银行人才招聘”微信公众号,点击底部“我要加入”菜单。
(二)注册会员并登录。
(三)编辑简历。点击“我的简历”完成简历编辑。
(四)应聘具体岗位。在招聘网站中浏览意向投报的职位,点击进入职位详情页面,选择确定考试类别、考试地点等信息后提交完成应聘。每名应聘者最多可在我行投报一个本部与两个非本部岗位,填报多志愿的考生应服从我行进行志愿调剂。请认真阅读职位描述,根据个人意向和条件选择投报。
(五)应聘完成后请务必在“我的投递”中查看相关投递信息,确认已完成应聘流程。
五、注意事项
(一)应聘者应坚持诚信,对个人信息的完整性和真实性负责,不得弄虚作假。如与事实不符,我行有权取消其考试和录用资格,解除相关协议约定,后果由应聘者本人承担。
(二)我行校园招聘相关工作的唯一发布渠道为中国农业银行招聘网站(https://career.abchina.com.cn),所有招聘信息均从该网站发布,并通过网站通知信、手机短信等方式通知应聘者,请广大应聘者予以关注,防止出现个人信息泄露及财务风险。
(三)我行从未成立或委托成立任何考试中心、命题中心等类似机构,从未编辑过中国农业银行任何应试参考资料,也从未向任何机构提供过校园招聘考试相关资料和信息。
(四)笔试、面试等后续安排及要求仅通知应聘者本人,请应聘者密切关注我行报名网站公告和个人通知信。如应聘者的手机号码、邮箱等联系方式发生变更,务必及时登录招聘系统进行更新,以确保通信畅通。
(五)职位申请成功后再编辑“个人中心”-“我的简历”的内容将不会同步更新已完成投递的简历信息,如想修改,请在“我的投递”中取消申请后重新投递。
(六)应聘者若通过电脑浏览我行招聘网站,建议使用Chrome、360、IE11以上版本浏览器。
(七)咨询方式:nhzpgz@abchina.com
招聘原文链接:
https://career.abchina.com/build/index.html#/RecruitmentNoticeDetails/10271448/99
温馨提示:
找工作的同学
请注意进一步核对信息噢
编审 | 张青松 责编 | 彭兴富 吴央 编辑 | 余雁 路登尚
来源 | 贵州改革
版权声明:我们致力于保护作者版权,注重分享,被刊用文章【贵州财经大学招聘(招聘汇)】因无法核实真实出处,未能及时与作者取得联系,或有版权异议的,请联系管理员,我们会立即处理! 部分文章是来自自研大数据AI进行生成,内容摘自(百度百科,百度知道,头条百科,中国民法典,刑法,牛津词典,新华词典,汉语词典,国家院校,科普平台)等数据,内容仅供学习参考,不准确地方联系删除处理!;
工作时间:8:00-18:00
客服电话
电子邮件
beimuxi@protonmail.com
扫码二维码
获取最新动态
