同样作为中美系的合办大学,从外校排名和综合实力来看,纽约大学与杜克大学不相上下,又都远大于肯恩大学,从国内知名度来看:上海纽约>昆山杜克>>温州肯恩。
其中,上海纽约大由华东师范大学与美国纽约大学合办,位于上海,在三个学校中国际化程度最高,作为独立法人单位,学生毕业后颁发美国纽约大学学位证书,并且可以通过留服中心留学生认证。
昆山杜克大学由武汉大学和美国杜克大学合办,位于江苏昆山,学校办学起点高,但由于大环境影响而后继乏力,并且定位为文理学院所以体量较小。同样是作为独立法人单位,学生毕业后颁发美国杜克大学学位证,可通过留服中心认证。
温州肯恩大学由温州大学和美国肯恩大学合办,位于浙江温州,相对来说规模最小,实力最弱。独立法人单位,毕业生毕业后颁发美国肯恩大学学位证,可通过留服中心认证。
总的来说,这三所大学都是依凭教育部政策而创立,因此在官方认可度上不同于国内普通私立大学,有人说这种中外合办其实就跟985大学的独立院校差不多(比如东南大学成贤学院、四川大学锦江学院学院),也是让我无语死…
中外合办院校之所以要合办,那是因为政策上面规定必须要挂靠国内某所高校,因此才会以这种形式建校,但包括授课模式、师资力量、教育体系等在内,都是最大程度上引进和还原国外高校的优势。
所以准确来说,你可以把这些中外合办大学简单的理解为哈工大深圳校区,或是北师大珠海校,而不是狂妄自大地嘲笑人家名字是不是很野鸡大学。
不过,在这些合办大学毕业生的认证证书上,一般也会注明清楚学校所在地,这都是正常操作,以区分学生是否出入境学习。
虽然可以认证留学生身份,但基本不具有境外学习类型留学生的大部分优惠政策资格,这也是很多人为之而诟病的地方。
这些合办学校在实力和认可度上肯定是比不上本部,但从就读体验来看,小班化教学质量和国际化环境还是要强国国内985以下的大部分学校。
·申请难度
上海纽约大学的硕士招生并不多,最开始只有5个专业,最近又新增了2个,属于中美联合培养模式,因此在申请要求的内容上并不少,基本和申请本校时一样,但是在成绩的具体要求上会相对更低一些。
详细情况见下表:
·师资力量
据2021年6月学校官网显示,学校按照纽约大学的标准面向全球招聘教师,依托纽约大学的师资资源和选材体系,已经建成一支近200人的师资队伍,1:8的师生比例和小班授课确保学生能够与教授建立牢固的关系。
其中,教师来自世界20多个国家或地区,均具有世界一流大学学术或任职经历,先后有23位各国院士或学术协会会士级别的学术大师来到上海纽约大学全职任教。
·硬件设施
据2021年6月学校官网显示,学校共设有11个研究中心。
·就业前景
从学校官网公布的最新就业质量报告来看,本科生毕业后任职于世界各国,其中中国大陆占比50%,美国占比30%。而从平均年薪来看,美国的整体薪资水平高于大陆,9-12万美元的占比9%,而大陆平均年薪超过30万人民币的仅占比3%。
总的来说,上海纽约大学毕业生的就业呈现出所在地分布广泛、年薪中位值偏高(大陆是16-20万人民币,美国是6-9万美元)的特点。
·申请难度
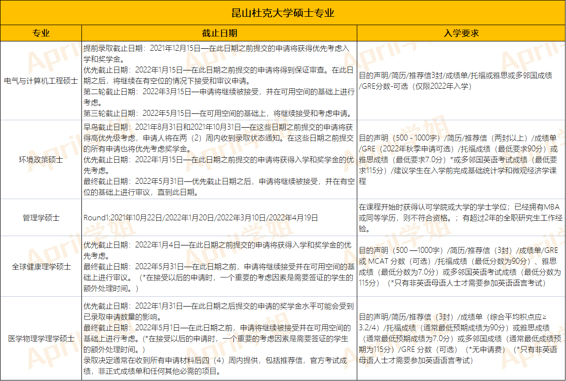
因为定位为文理学院,所以昆山杜克规模不大,硕士招生也仅有5个,在申请要求上不同专业会有所出入,其中医学物理学硕士要求最多,各项成绩要求也最高,而管理学硕士也比较特殊,申请时需要2年以上的工作经验。
专业申请具体要求见下表:
·师资力量
昆山杜克大学实行独立理事会领导下的校长负责制,治校原则与世界一流大学通行的原则相一致。校长刘经南便是一位著名的科学家,武汉大学前校长,中国工程院院士,而常务副校长丹尼斯·西蒙博士也是一位长期致力于推进中美科技合作的中美关系专家,是中美创新对话机制中的美方专家成员。
·硬件设施
昆山杜克大学成立了包括全球健康、环境、地区性臭氧污染中美联合、数据科学等多个科研中心:
·就业前景
昆山杜克大学校友曾在中国医学科学院癌症医院(中国北京)、新加坡国立大学医学中心(新加坡)和维拉诺瓦之星医院(巴西圣保罗)等顶级医疗机构担任医学物理学家。
而一些毕业生进入行业并找到了很好的机会,例如Elekta,United Imaging Healthcare和Ion Beam Applications,还有一些毕业生则会在学术机构担任讲师或研究助理。
关于昆山杜克大学毕业生详细的就业去向,可以参考官方发布的下表:
·申请难度
温州肯恩大学虽然发展实力最弱,但是申请要求却是惊人的不简单,常规的三件套RL、CV、PS各个专业都是需要的,对于学习成绩GPA的最低要求也是3.0,另外语言成绩也都有要求,不过不仅限于雅思托福,多邻国成绩符合也行。
详细情况见下表:
·师资力量
学校现有中外教职员工约400名,其中专任教师约160名,来自全球35个国家和地区,具有境外学位占98%,大部分具有国际教学背景和博士学位。
学校所有专业课程都是从美国肯恩大学引进,采用美国及国际原版教材,100%的专任教师由全球招聘,实施小班化、全英文、探究性、合作型教学。
·硬件设施
温州肯恩大学的商务与公共管理学院配备有彭博(Bloomberg)实验室,拥有12台彭博金融交易与数据终端,在国内仅有如北京大学、清华大学、中央财经大学等知名高等院校和财经类顶尖院校才会配置。
另外,还设有生物类、化学类、环境科学、物理等教学和科研实验室,分布在教学楼和综合实验楼。现有实验室总建筑面积为2500平方米,教学科研仪器设备800余台,不乏有激光共聚焦显微镜、质谱仪、流式细胞仪、HPLC, GC和高性能计算机集群等精密设备。
·就业前景
温州肯恩大学2021届直接就业毕业生主要流向民营企业,占全体就业毕业生的 58.12%,其中包括吉利控股、奥克斯空调、海量、立信会计师事务所等;其次为三资企业(16.24%)与机关、事业单位(15.38%),如雀巢中国、百胜中国、毕马威、达能、温州肯恩大学、浙江省第一监狱等;包括中国银行、中国工商银行、中国石油天然气在内,进入国有及国有控股企业就业的毕业生占比 10.26%。
相比在公办学校读全日制研究生,这三所中外合办的学费可以说是天价了,但是比起出境去美国的留学生,即使是平均二三十万的学费又有点小巫见大巫。
再从毕业后的就业前景来看,基本可以得出上海纽约>昆山杜克=国内211>温州肯特的结论。
因此如果你考不上985学校热门专业的研究生,家庭经济尚可但不能完全负担出国留学的高昂费用,那我建议你努力先申请上海纽约大学的硕士,虽然不完全享受留学生的优惠政策,但是从资源获得和长期回报来看,还是很值得。
昆山杜克你也可以选择尝试,至于温州肯恩,不到毫无升学后路的时候我个人认为大可不必。
版权声明:我们致力于保护作者版权,注重分享,被刊用文章【圣保罗大学(上海纽约大)】因无法核实真实出处,未能及时与作者取得联系,或有版权异议的,请联系管理员,我们会立即处理! 部分文章是来自自研大数据AI进行生成,内容摘自(百度百科,百度知道,头条百科,中国民法典,刑法,牛津词典,新华词典,汉语词典,国家院校,科普平台)等数据,内容仅供学习参考,不准确地方联系删除处理!;
工作时间:8:00-18:00
客服电话
电子邮件
beimuxi@protonmail.com
扫码二维码
获取最新动态
