业界建议:给毕业后在澳洲全职工作4年留学生明确永居途径
为了给澳洲增加劳动力,最近又出现一种声音,建议给毕业后在澳洲全职工作4年的留学生一个明确的永居途径,来提高澳洲作为移民目的地的吸引力。
提出这个提议的委员会表示,所有完成学士学位或以上学位的留学生,都应该自动享有毕业后工作四年的权利,而不仅仅是那些在被认为是技能短缺领域的职业获得学位的学生。
委员会的人表示,“这是一个根本性的思维转变,我们不应该把海外学生视为澳洲社会的短暂组成部分,我们必须挖掘这个人才库,努力让最聪明的人在澳大利亚创造生活。”
从今年3月以来,澳洲作为首选留学目的地的受欢迎程度上升了5%,在经历了两年的低迷之后终于反弹。
悉尼、Newcastle、卧龙岗地区最新的留学生enrol数据显示,最受留学生欢迎的依然是悉尼大学,留学生enrol率高达44%,占比将近一半。
然后分别是:
卧龙岗大学——留学生enrol率41%加拿大仍是留学生的首选目的地,27%的受访学生将其列为首选目的地。
25%的学生将澳大利亚列为首选留学目的地,大多数人这么选是因为他们认为澳大利亚很安全。
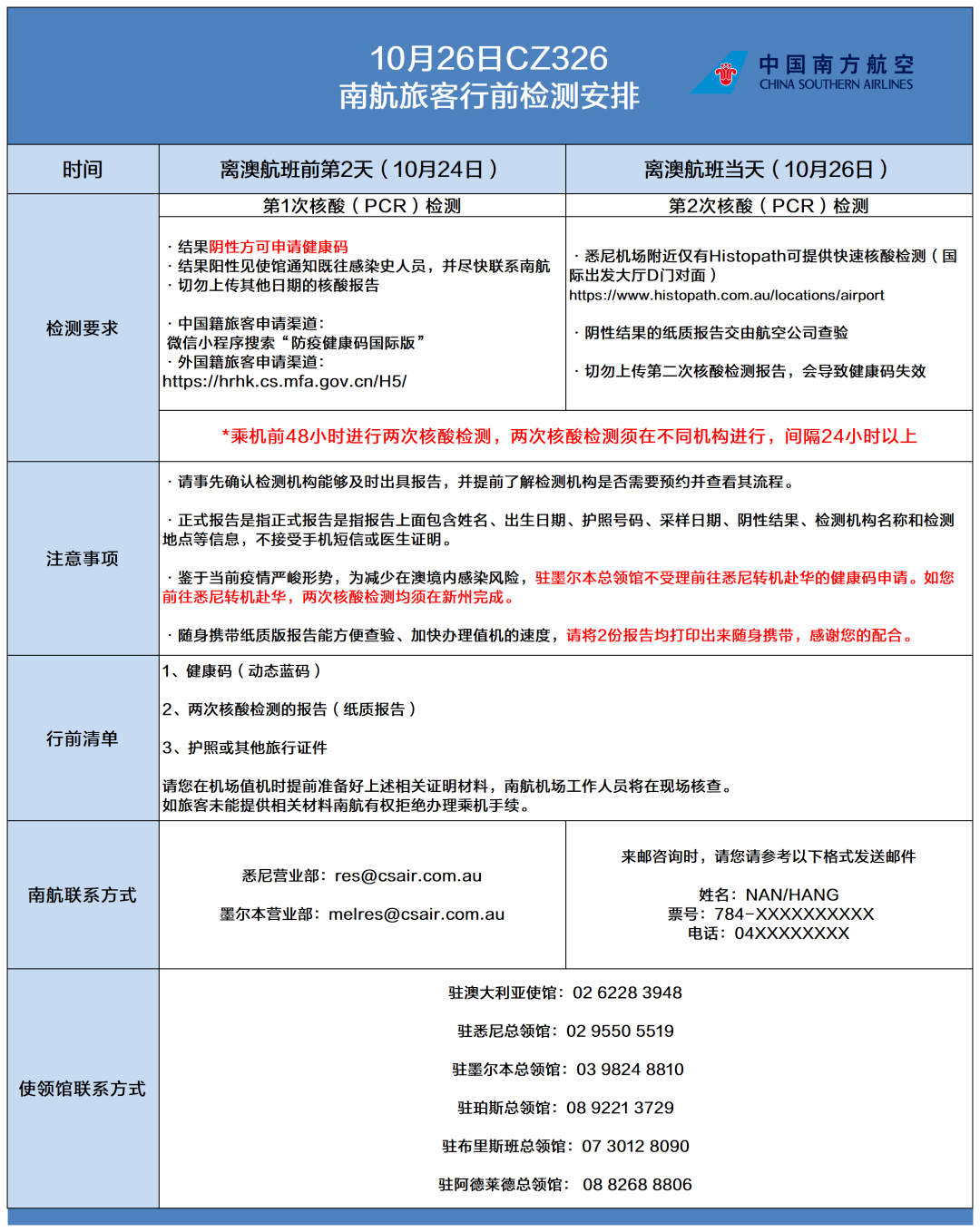
南航更新回国手续以及转机攻略
近期乘坐CZ326航班(每周三悉尼直飞广州)的同学注意,今天南航更新了一些回国须知手续,以及从悉尼转机需要注意的事项,可以提前了解一下。
回国需要的文件
简单来说,就是护照+机票+健康码,具体可以参看下图。
如何购买机票?南航给出建议——
如果是NSW旅客,可以直接csair.com/au买机票。
如果不是NSW旅客,有两个选择:
1. 购买联程机票,比如阿德莱德—悉尼—广州,好处是您的行李额度可以保持一致。
2. 购买悉尼—广州段,再单独配上一段澳洲境内段机票,时间把控上更灵活。
如果遇到问题,也可以联系所在地的使领馆提供帮助,方式可私信小助手
版权声明:我们致力于保护作者版权,注重分享,被刊用文章【澳大利亚卧龙岗大学(NSW热门大学留学生enrol数据出炉)】因无法核实真实出处,未能及时与作者取得联系,或有版权异议的,请联系管理员,我们会立即处理! 部分文章是来自自研大数据AI进行生成,内容摘自(百度百科,百度知道,头条百科,中国民法典,刑法,牛津词典,新华词典,汉语词典,国家院校,科普平台)等数据,内容仅供学习参考,不准确地方联系删除处理!;
工作时间:8:00-18:00
客服电话
电子邮件
beimuxi@protonmail.com
扫码二维码
获取最新动态
