内蒙古科技大学已于近日公布2020年本科招生章程,本文主要解析内蒙古科技大学今年的本科招生章程,且向各位考生及家长介绍内蒙古科技大学近年的招生变动及专业建设情况。
内蒙古科技大学原为包头钢铁学院,隶属原冶金工业部,1998年划归内蒙古自治区管理,成为中央和地方共建高校。
内蒙古科技大学现已公布2020年各省招生计划,具体可详见该校本科招生网。内蒙古科技大学在区内录取时采用“专业志愿清”原则,即投档考生按专业志愿从高分到低分择优录取,如果投档成绩相同,则依次比对语文、数学、综合、外语成绩,录取单科成绩高者。
更多信息如:艺术类、音乐类、体育类专业的录取规则请详见《内蒙古科技大学2020年本科招生章程》。
表 1 内蒙古科技大学本科招生政策
你的分数能上哪些大学?以上院校的历年分数线是多少?志愿卡输入分数推荐能上的大学,快速查询院校专业历年数据 ,点击上去看看吧。
数据来源:内蒙古科技大学本科招生网
注:以上仅包含部分招生信息,以上不含特殊类型(含艺术类)招生,具体详见内蒙古科技大学本科招生网;2.顺序志愿:“顺序优先、成绩排序”,平行志愿:“分数优先,遵循志愿”;3.“专业志愿清”即对在投档比例线上且已经投档内蒙古科技大学符合条件的考生,按专业志愿顺序,从高分到低分排序,在专业计划中择优录取。
由图1可以看出内蒙古科技大学2017-2019年普通批次的招生计划略有下降,2019年理科的招生计划较2017年减少了近4%,文科的招生计划3年间减少了6%,综合改革地区的招生计划减少了7%。
图 1 2017-2019年内蒙古科技大学普通批次招生计划
数据来源:内蒙古科技大学本科招生网
注:1.新高改地区包括:上海、浙江;2.西藏数据缺失。
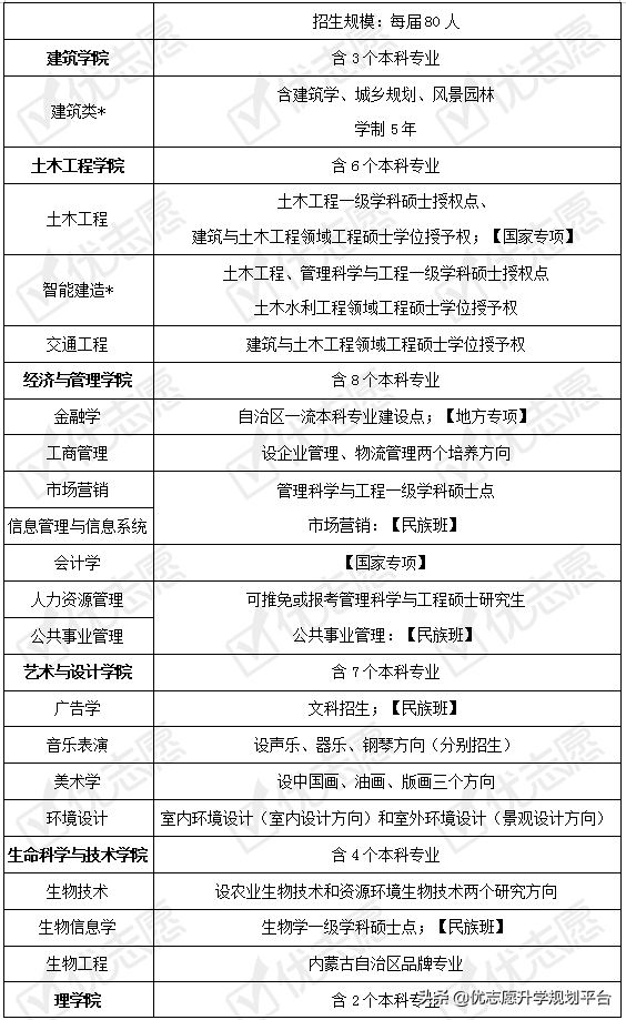
根据内蒙古科技大学本科招生网站公布的本科招生计划,共包含16个学院的98个本科专业(含普通专业、国家专项计划、地方专项计划、民族班、巴州定向专业),表2仅展示部分招生专业。
内蒙古科技大学2020年新增材料类、建筑类、智能建造和环境生态工程专业(类)招生,其中材料类和建筑类通过大类培养,建筑类专业为5年制。
2020年部分招生专业除在普通文理科或不分文理的普通招生外,在地方专项、国家专项等特殊招生中均开放了招生计划,如信息工程学院的电子信息工程除在理科招生外,另有针对内蒙古地区的地方专项计划。
2020年具体招生专业和招生计划详见内蒙古科技大学本科招生网,下表仅供参考。
表 2 2020年部分招生专业(类)基本介绍
数据来源:内蒙古科技大学本科招生网
注:1.*:新招生专业;2.【】:除普通文理科招生外的其他招生方式,以上专业均在普通文理科中有招生,各招生专业开放省份有所不同,更多招生专业介绍详见院校官方网站。
特别声明:本文为优志愿原创作品。未经著作权人授权,禁止转载和使用,否则将承担法律责任。
版权声明:我们致力于保护作者版权,注重分享,被刊用文章【内蒙科技大学(内蒙古科技大学近年普通批次招生计划下降)】因无法核实真实出处,未能及时与作者取得联系,或有版权异议的,请联系管理员,我们会立即处理! 部分文章是来自自研大数据AI进行生成,内容摘自(百度百科,百度知道,头条百科,中国民法典,刑法,牛津词典,新华词典,汉语词典,国家院校,科普平台)等数据,内容仅供学习参考,不准确地方联系删除处理!;
工作时间:8:00-18:00
客服电话
电子邮件
beimuxi@protonmail.com
扫码二维码
获取最新动态
