更多中山升学资讯 请留意中山幼升小号!
小榄镇2019学年小学一年级
招生通告发布啦!!
公办小学招生计划
我镇2019年秋季各公办小学招生对象为本镇区常住人口年满六周岁的适龄儿童(2013年8月31日前出生且未入读小学),共分为四大类:学区户籍生、学区户籍子女生、政策性借读生和积分生。
公办小学各类招生对象及报读说明
一、学区户籍生:
①学区户籍生的界定:学童本人的户籍在本学区。
②学区划分:
依据就近入学的原则,对我镇15所公办小学招收学区户籍生的户籍地址作以下划分:
A.镇中心小学(即滘口小学)学区:
新市社区属下的沙口、渔洲居民小组和莲塘片(滘口、莲塘、迴栏、云路、登云街道)、新市片(新市、蓝田、镇西、大市街道)、下基片(白莲池、大涌边、潮南、下基、桑市街道);沙口社区属下的园榄、滘口、东华、沙口等居民小组和维港湾、东华居小区。
B.升平小学学区:
东区社区;新市社区属下的金菊、银菊、龙山、榕苑等小区;沙口社区属下的东生、德来、泗涌等居民小组。
C.德星小学学区:
户籍是新市、沙口、东区社区的适龄学童都可以申请到德星小学就读。
D.永宁中心小学和永康小学学区:
永宁中心小学学区:大华、北村、洪山、赤松、西就、五福、东村等小区;
永康小学学区:螺沙、宜男、岗头、西下、西上、永南、沙垄、东村等小区。(永宁社区东村小区的适龄儿童可根据实际情况选择永宁中心小学或永康小学其中一所报名。)
E.联丰小学学区:
户籍是联丰、宝丰社区的适龄学童都可以申请到联丰小学就读。(宝丰社区原股民的宝丰户籍子女入读丰华学校按照公费生待遇。)
F.其他9所公办小学学区:
西区、北区、竹源、九洲基、盛丰、埒西一、绩东一、绩东二、绩西这9所小学分别招收具有本社区户籍的适龄儿童。
③户口性质的区别:
户口性质是家庭户、与户主关系是直系或隔代亲属关系的学区户籍生直接到户籍所在学校报名;户口性质是集体户、与户主的关系是“非亲属”的适龄儿童,要到居住地(房产或租房所在地)所在学校报名,且不能到滘口小学和升平小学报名,居住地是东区、新市、沙口的,可选择到德星、西区、北区、竹源4所小学的其中一所报名。
④跨学区就读申请:
学区户籍生如因“人户分离”等原因可申请跨学区就读,要求学童的父母在要跨读的学区有房产,在学位许可的前提下尽量安排。但滘口小学和升平小学不接受跨学区就读申请,在新市、东区、沙口社区有房产的可在德星、西区、北区、竹源4所小学中选择一所申请跨区就读。
二、学区户籍子女生:
①学区户籍子女生的界定:学童父母其中一方是本学区户籍,但学童不是本学区户籍(含本镇其他学区、外镇、外市、外省、港澳台外国籍或未入户等)。
②学区户籍子女生学位安排说明:学区户籍子女生按照其父母的户籍地就近安排学位,其地段划分参考学区户籍生。滘口和升平小学不接受学区户籍子女生的报名,父母户籍是新市、东区、沙口社区的,可在德星、西区、北区、竹源4所小学中选择一所报名。学区户籍子女生也可凭父母房产申请跨学区就读,在学位许可的前提下给予安排。
三、政策性借读生:
根据市教体局招生文件精神,在我镇工作和居住的非本镇户籍人士,其适龄入学子女如果符合政策性借读资格要求,可以申请就近入读我镇公办小学(滘口小学、升平小学除外),在学位许可的前提下给予安排。
四、积分生(滘口小学和升平小学不接收积分生):
外市或外省户籍的适龄儿童申请入读我镇公办小学,依照《中山市流动人员积分入学管理规定》,先到小榄镇行政服务中心参加积分,再登录中山教育信息港(http://www.zsedu.net),进入中山市新生信息登记系统,录入学童和双方父母(单亲的只录入监护人一方)的准确信息,录入后按照提示在系统打印《中山市新生预报名表》,注册时交给录取学校。积分生入围名单由市相关部门核定后公布,再由镇招生领导组统筹安排录取学校,不服从安排者视为放弃积分入学资格。
因我镇公办小学学位供求关系不平衡,预计会出现个别小学学位不足的情况,现将录取顺序说明如下,在安排学位时将按照录取顺序逐类安排,学位额满为止。如果出现同类型申请数大于学校学位数时,则采取现场抽签处理。报名学校录取不到的由镇招生领导组作统筹安排。说明未尽事宜由小榄镇招生领导组解释并处理。
▲A类:学区户籍生,即学童本人户籍在申请学区,且户口性质是家庭户、与户主关系是直系或隔代亲属。
▲B类:学区户籍子女生,即父母双方或单方的户籍在申请学区(滘口和升平小学不接受此类报名)。
▲C类:跨学区就读(滘口和升平小学不接受此类报名)。
①C1:父母、学童三人中至少一人是小榄籍,但不是本学区,父母在本学区有房产。
②C2:父母、学童三人中至少一人是小榄籍,但户口性质是集体户,或与户主关系是非亲属,家庭在本学区有合法居住证明。
▲D类:政策性借读生(滘口和升平小学不接受此类报名)。
▲E类:入围积分生(滘口和升平小学不接受此类报名)。
★网上新生信息登记:现场报名前登录中山教育信息港(http://www.zsedu.net),进入中山市新生信息登记系统,录入学童和双方父母(单亲的只录入监护人一方)的准确信息,录入后按照提示在系统打印《中山市新生预报名表》,报名时交给学校。
★现场报名时间:2019年5月18日(积分生除外)。
★现场报名地点:学童申请就读的小学(按照户籍地或居住地到相应小学报名,而且只能到一所小学报名,不能重复报名,重复报名的由镇招生领导组统筹安排)。
★需要提交的资料:学童近期半寸彩照1张、预防接种证明、中山市新生信息登记系统打印的《中山市新生预报名表》以及下表对应资料。为确保校园安全和证件真实,报名现场将会使用读卡器读取身份证信息,请家长和适龄儿童提前准备好。
★因身体原因的延缓入学申请
年满6周岁的本镇户籍生和户籍居民非榄籍子女因身体状况需要延缓入学,由其父母或其他监护人于2019年4月22-30日的工作日,向小榄镇行政服务中心教育事务窗口提出书面申请,审核通过后今年不用报读小学,延缓入学期满,应即报名申请入学。学童和父母都不是小榄籍的不用向小榄镇教育部门申请。
本市户籍人口的适龄子女或父母(双方或一方)在本市办理有效《居住证》或购买社会保险的适龄子女(2013年8月31日前出生且未入读小学)。
1.学童及双方家长(单亲的可提供一方)的身份证、户口簿,如果不在同一本户口簿,还需出示出生医学证明;学童彩色近照一张。
2.外省、市户籍的适龄儿童还要提交:父母双方或一方参加中山社保的参保证明(到镇人社局或各社区的人社自助服务机打印)、有效的中山《居住证》(参保证明和居住证两者有的都要提供,至少要提供一项)。
3.录取后注册时补交的资料:中山市新生信息登记系统打印的《中山市新生预报名表》、儿童预防接种证明材料。
各民办小学按照上级有关要求制定招生方案,家长按照各校要求前往报名。
报读民办小学的学童家长,必须在现场报名前登录中山教育信息港(http://www.zsedu.net),进入中山市新生信息登记系统,录入学童和双方父母(单亲的只录入监护人一方)的准确信息,录入后按照提示在系统打印《中山市新生预报名表》,待收到录取通知后到校注册时交给录取学校。
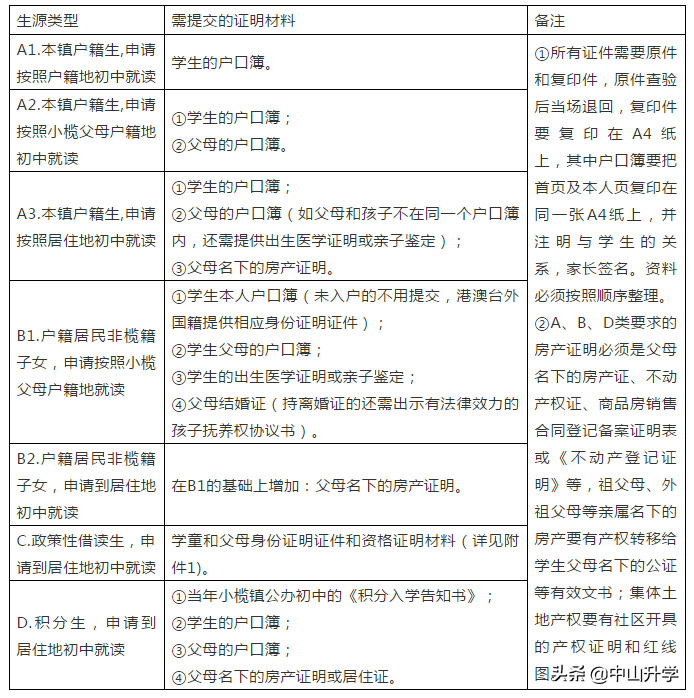
2019年政策性借读对象类型及报名资料清单
更多中山升学资讯 请留意中山幼升小号!
说明:以上资料中,证明类资料要留下正本,其他资料查验原件后留下复印件,家长要预先用A4纸复印好,其中户口簿要复印首页和本人页在同一张纸上;学生和父母如果不在同一本户口簿里,还需提交出生医学证明;本表内的房产证明包括房产证、不动产权证、商品房销售合同登记备案证明表或《不动产登记证明》等。
(德星小学教学楼改造期间可咨询小榄镇行政服务中心教育事务窗口的电话)
小榄镇行政服务中心教育事务窗口:22182086
小榄镇文体教育局:22118819
公办初中招生计划
2019年完成义务教育小学阶段学业尚未入读初中的学生,共分为四大类:本镇户籍生、户籍居民非榄籍子女、政策性借读生和积分生。各类学生资格要求如下:
本镇户籍生:学生本人是小榄镇户籍。
户籍居民非榄籍子女:学生不是小榄镇户籍(含外镇、外市、外省、港澳台户籍或未入户等),但父母其中一方是小榄户籍。
政策性借读生:根据市教体局招生文件精神,在我镇工作和居住的非本镇户籍人士,其适龄入学子女如果符合政策性借读资格要求,可以申请就近入读我镇公办初中。
积分生:当年参加积分入读小榄公办初中且取得“积分入读通知书”。
公办初中招生范围划分
按照报名对象的户籍地或居住地,5所公办初中的招生范围作以下划分:
西区、北区、竹源社区的报名对象,安排到小榄侨中就读;
新市、沙口、东区社区的报名对象,安排到小榄一中就读(其中居住在小榄镇文化路、红山路以北一带的可以申请到小榄侨中);
盛丰、联丰、绩东二、埒西一、宝丰社区的报名对象,安排到小榄二中(其中绩东二社区星火一村的可以申请到菊城中学);
绩东一、绩西社区的报名对象,安排到菊城中学;
永宁社区的报名对象,安排到永宁中学;
九洲基社区的报名对象,自主选择菊城中学或永宁中学报读,原九洲基17、18、19村(祥丰路一带)的可以申请报读小榄二中。
★在我镇公、民办小学就读小学六年级的学生(含本镇户籍生、户籍居民非榄籍子女、政策性借读生、积分生)填写《2019年小榄镇小学毕业生升初中报名表》,并附上学生及父母的相关证明材料,2019年6月6日前以毕业学校为单位汇总集中到小榄镇文体教育局集中办理(学生的具体报名时间以各毕业小学通知为准)。
★不在我镇就读小学六年级的本镇户籍生、户籍居民非榄籍子女、政策性借读生要申请到小榄镇公办初中就读,在6月3-14日的工作时间带齐学籍资料(证明当年就读六年级的中山学籍卡或全国学籍卡)和下表资料到小榄镇行政服务中心教育事务窗口报名。
★不在我镇学校就读小学六年级的外市或外省户籍毕业生、通过积分取得当年我镇公办初中“积分入读通知书”的,由镇招生领导组按照学位情况、居住地信息尽量就近安排,在学位不足的情况下要服从统筹安排,不服从安排视作放弃积分入学资格。
★报名需要提交的资料如下:
民办初中招生计划
父母是本市户籍人口或在本市办理有效《居住证》、购买社会保险的小学教育应届毕业生。
★学生及双方家长(单亲的可提供一方)的身份证、户口簿,如果不在同一本户口簿,还需出示出生医学证明;证明当年就读小学六年级的中山学籍卡或全国学籍卡。
★外省、市户籍的学生还要提交:父母双方或一方有效的中山《居住证》或缴纳中山社会保险的记录(两者有的都要提供,但至少要有一项)。
各民办初中按照上级有关要求制定招生方案,家长按照各校要求前往报名。
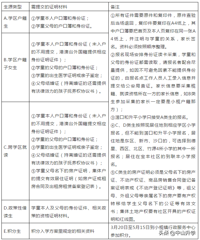
2019年政策性借读对象类型及报名资料清单
说明:以上资料中,证明类资料要留下正本,其他资料查验原件后留下复印件,家长要预先用A4纸复印好,其中户口簿要复印首页和本人页在同一张纸上;学生和父母如果不在同一本户口簿里,还需提交出生医学证明;本表内的房产证明包括房产证、不动产权证、商品房销售合同登记备案证明表或《不动产登记证明》等。
更多中山升学资讯 请留意中山幼升小号!
小榄镇行政服务中心教育事务窗口:22182086
小榄镇文体教育局:22118819
文章来源:小榄发布。出于资讯分享目的,由中山幼升小号整理编辑,如有侵权请联系我们。
版权声明:我们致力于保护作者版权,注重分享,被刊用文章【小榄丰华学校(2019学年中山市小榄镇公办小学招生通告)】因无法核实真实出处,未能及时与作者取得联系,或有版权异议的,请联系管理员,我们会立即处理! 部分文章是来自自研大数据AI进行生成,内容摘自(百度百科,百度知道,头条百科,中国民法典,刑法,牛津词典,新华词典,汉语词典,国家院校,科普平台)等数据,内容仅供学习参考,不准确地方联系删除处理!;
工作时间:8:00-18:00
客服电话
电子邮件
beimuxi@protonmail.com
扫码二维码
获取最新动态
