高考志愿填报后,相信大家最关注的就是什么时候能查到录取结果?怎么不错过征集志愿的填报?对于这些问题,提前了解录取日程安排就显得尤为重要了。
目前,不少省份2022年招生录取工作安排已公布,求学杂志汇总了2022年各省高考录取日程及录取结果查询方式,各位家长考生务必密切关注!也请分享给身边的高考家庭,对他们很有用!
注:供参考,请以各省招生考试院最新公布为准。
广西
广西2022年普通高校招生录取日程表
注:本表所列仅为录取工作的计划时间,由于录取进程受多种因素影响,个别批次实际投档录取时间变化的可能性较大。如当前批次的录取进程延误,将影响下一批次或后续多批次的投档时间。
从7月5日16时起,考生可根据各批次录取进程,通过短信查询和网站查询2种方式,免费(短信点播免信息费,上行通信费0.1元/条)查询个人高考投档、录取信息。
两种方式可查询录取情况
01 第一种查询方式:短信查询
电信手机号码:考生可编辑GKDA+报名序号+信息查询密码发送到10659200111,即可查询个人普通高校招生投档、录取信息。
移动、联通手机号码:考生可编辑GKDA+报名序号+信息查询密码发送到106211002,即可查询个人普通高校招生投档、录取信息。
请考生注意,编辑短信时,GKDA、报名序号、信息查询密码要求连续输入,中间无空格或“+”。
02 第二种查询方式:网站查询
考生可登录“广西招生考试院”网站(https://www.gxeea.cn,下同)的“系统导航—录取查询—2022年普通高等学校招生录取信息查询”栏目,输入本人报名序号、信息查询密码、系统随机生成的验证码,并点击“提交”,即可查询个人普通高校招生投档、录取信息。
信息查询过程如有疑问,请电话咨询0771-5337942、0771-5337943。
同时在此提醒大家,一定要记得根据各批次录取时间查看并密切关注自己档案的状态,避免被退档或滑档却不自知的情况出现,错过征集志愿。
需密切关注档案状态
根据广西招生考试院官网,录取期间,广西考生电子档案有以下几种运行状态(不同省市录取状态名称和状态会有所差异,具体请以本省招生考试院官网为准):
①考生档案目前未投出:表示该考生的档案目前没有被投出。如是被院校退档,考生可以查询到最后一次院校退档的退档原因。
②院校阅档中:表示档案已投到招生院校,招生院校正在审阅考生的电子档案。“院校阅档中”并不表示考生已经被录取,招生院校需根据考生成绩、专业志愿、专业计划、体检结果、录取规则等情况综合考虑、合理合规,择优拟定录取结果,不符合录取规则的考生将被退档。
③录取:表示院校的拟定录取结果已经得到自治区招生考试院的复核通过,考生已被招生院校录取,最终录取情况以正式录取通知书为准。录取通知书由录取院校发放,录取通知书发放相关事宜可咨询录取招生院校。
北京
2022年高招录取工作将从7月6日持续到7月30日。北京教育考试院公布了具体日程安排:
本科提前批录取 7月6日至14日
特殊类型招生录取 7月15日
本科普通批录取 7月16日至21日
考生填报专科志愿 7月21日至22日
高职单招录取 7月23日至26日
专科提前批录取 7月23日至27日
专科普通批录取 7月28日至30日
天津
艺术类、体育类本科批次
7月初至中旬进行投档录取,7月中旬公布录取结果。
普通类提前本科批次(含A、B阶段)
7月初至中旬进行投档录取,7月中旬公布录取结果。
普通类本科批次A阶段
7月中旬至下旬进行投档录取,7月下旬公布录取结果。
普通类本科批次A阶段及艺术类、体育类本科批次征询
志愿填报时间:7月22日至7月23日;
志愿填报结束后即进行投档录取,7月下旬公布录取结果。
普通类本科批次B阶段
普通类本科批次A阶段及艺术类、体育类本科批次征询录取结束后即进行普通类本科批次B阶段投档录取,7月底公布录取结果。
普通类本科批次B阶段征询
志愿填报时间:7月29日至7月30日;
志愿填报结束后即进行投档录取,8月上旬公布录取结果。
普通类、艺术类、体育类高职(专科)批次
志愿填报时间:7月29日9时至7月31日17时;
普通类本科批次B阶段征询录取结束后即进行高职(专科)批次投档录取,8月上旬公布录取结果。
考生可通过招考资讯网(www.zhaokao.net)或者招生院校官网查询自己的录取结果。
山西
一、提前批次(7月4日—17日)
(一)提前录取的艺术类、体育类本科院校7月4日至14日录取。
(二)提前录取的第一批本科院校录取时间为7月9日至10日。面向脱贫地区招生“专项生”第一批本科院校(含提前一批本科院校)7月11日至12日录取。
(三)提前录取的第二批本科院校录取时间为7月14日。面向脱贫地区招生“专项生”第二批本科院校(含“专项生”提前二批本科院校)7月15日至16日录取。
(四)免费医学定向、公费农科生院校7月17日录取。
二、本科院校批次(7月17日—8月13日)
(一)第一批本科A类院校7月17日至20日录取;
第一批本科A1类院校7月20日至21日录取;
第一批本科B类院校7月22日至25日录取。
(二)第二批本科A类院校7月27日至30日录取;
第二批本科B类院校8月2日至4日录取。
(三)第二批本科C类院校8月7日至11日录取。
三、高本贯通院校批次(8月14日至15日)
高本贯通院校8月14日至15日录取。
四、专科(高职)院校批次(8月16日—26日)
(一)提前录取的专科(高职)院校8月16日录取。
(二)专科(高职)院校8月17日至26日录取。
五、征集志愿(随录取批次网上征集)
所有院校均不设服从调剂志愿。各批次按相关规定投档后完不成招生计划的院校分批次实行网上征集志愿。征集志愿设置视当批院校缺额情况确定。请考生随时浏览山西招生考试网(www.sxkszx.cn)发布的征集志愿公告。
内蒙古
录取时间安排:
(一)本、专科提前批
1.意向填报安排:
6月26日:填报军事、公安、司法、中国消防救援学院、北京电子科技学院等本科提前和专科提前录取院校类别意向,相关考生接受政治考核(考察)、面试、体能测试、体检。在阅档遴选或政治考核(考察)、面试、体能测试、体检后,生源不足时,根据录取安排,适时安排意向征集。
2.艺术体育类院校(专业)录取安排:
7月2日:考生第一次填报本科提前批A美术类、音乐类、编导类、其他艺术类、体育类志愿。
7月3日:本科提前批A艺术体育院校开始下载考生第一志愿信息,并在规定时限内完成第一志愿录取;前一志愿完成录取后,公布剩余招生计划,网上征集考生志愿;院校依次对后续志愿考生进行录取。
7月11日左右:考生第一次填报本科提前批B美术类、音乐类、编导类、其他艺术类、体育类志愿。
7月12日左右:本科提前批B艺术体育院校下载考生第一志愿信息,并在规定时限内完成第一志愿录取;前一志愿完成录取后,公布剩余招生计划,网上征集考生志愿;院校依次对后续志愿考生进行录取。
7月20日左右:考生第一次填报本科提前批C美术类、音乐类、编导类、其他艺术类、体育类志愿。
7月21日左右:本科提前批C艺术体育院校下载考生第一志愿信息,并在规定时限内完成第一志愿录取;前一志愿完成录取后,公布剩余招生计划,网上征集考生志愿;院校依次对后续志愿考生进行录取。
3.非艺术体育类院校(专业)录取安排:
7月7日:考生第一次填报本科提前批A和专科提前批文理科、蒙授文理科志愿。其中,填报过军事、公安、司法、中国消防救援学院、北京电子科技学院等意向类别,并且政治考核(考察)、面试、体检、体能测试合格的考生,可按原意向所涵盖的院校或有关规则第一次填报本科提前批A对应科类的具体院校及专业;填报过公安、司法意向志愿,并且政治考核(考察)、面试、体检、体能测试合格的考生,可按原意向所涵盖的院校或有关规则第一次填报专科提前批文理科、蒙授文理科的具体院校及专业。
填报意向时,同一意向类别中有的高校要求考生达到本科一批最低录取控制分数线方可报考,有的高校要求考生达到本科二批最低录取控制分数线即可报考。填报了要求达到本科一批最低录取控制分数线的提前批次意向的考生,可以兼报同类意向要求达到本科二批最低录取控制分数线的提前批次和专科提前批次具体院校和专业志愿。填报了要求达到本科二批最低录取控制分数线的提前批次意向的考生,可以兼报同类意向专科提前批次具体院校和专业志愿。除此以外,均不得跨意向类别兼报。达到本科二批最低控制分数线及以上的考生,若兼报专科提前批志愿被录取,则视为本人自动放弃本科院校录取。
7月8日:相关院校下载考生第一志愿信息,并在规定时限内完成第一志愿录取;前一志愿完成录取后,公布剩余招生计划,网上征集考生志愿;院校依次对后续志愿考生进行录取。
7月10日:本科提前批A文理科、蒙授文理科,专科提前批中需进行政治考核(考察)、面试、体能测试的公安、司法类等院校(专业)录取结束。
7月11日:考生第一次填报本科提前批B文理科、蒙授文理科志愿。
7月12日:本科提前批B院校下载考生第一志愿信息,并在规定时限内完成第一志愿录取;前一志愿完成录取后,公布剩余招生计划,网上征集考生志愿;院校依次对后续志愿考生进行录取。
7月14日:本科提前批B文理科、蒙授文理科院校录取结束。
(二)本科一批、本科一批B
7月15日:考生第一次网上填报本科一批志愿。
7月16日:院校下载考生第一志愿信息,并在规定时限内完成第一志愿录取;前一志愿完成录取后,公布剩余招生计划,网上征集考生志愿;院校依次对后续志愿考生进行录取。
7月21日:本科一批录取结束。
7月22日:本科一批B招生院校下载考生第一志愿信息,并在规定时限内完成第一志愿录取;前一志愿完成录取后,公布剩余招生计划,网上征集考生志愿;院校依次对后续志愿考生进行录取。
7月24日:本科一批B录取结束。
(三)本科二批、本科二批B
7月25日:考生第一次网上填报本科二批志愿。
7月26日:院校下载考生第一志愿信息,并在规定时限内完成第一志愿录取;前一志愿完成录取后,公布剩余招生计划,网上征集考生志愿;院校依次对后续志愿考生进行录取。
7月31日:本科二批录取结束。
8月1日:本科二批B招生院校下载考生第一志愿信息,并在规定时限内完成第一志愿录取;前一志愿完成录取后,公布剩余招生计划,网上征集考生志愿;院校依次对后续志愿考生进行录取。
8月2日:本科二批B录取结束。
(四)专科提前批(艺术类)
8月3日:考生第一次网上填报此类专科提前批志愿。
8月3日:院校下载考生第一志愿信息,并在规定时限内完成第一志愿录取;前一志愿完成录取后,公布剩余招生计划,网上征集考生志愿;院校依次对后续志愿考生进行录取。
8月3日:专科提前批录取结束。
(五)高职高专批
8月4日:考生第一次网上填报高职高专批志愿。
8月4日晚:院校下载考生第一志愿信息,并在规定时限内完成第一志愿录取;前一志愿完成录取后,公布剩余招生计划,网上征集考生志愿;院校依次对后续志愿考生进行录取。
8月8日:高职高专批录取结束。
黑龙江
(一)文史、理工类(分 5个录取批次并按排列顺序录取):
1.提前批次录取的院校
(1)军队、公安、消防、司法本科院校,部分普通本科院校(专业),香港中文大学、香港城市大学。设置 2个梯度的院校志愿。招飞本科院校,空飞、海飞设置 1个院校志愿,民飞设置 2个梯度的院校志愿。录取时间:7月 10日 -12日,征集志愿录取时间:7月 12日。
(2)公安专科院校(黑龙江公安警官职业学院),设 1个院校志愿。录取时间(含征集志愿录取时间):7月 13日 -14日。
(3)贫困地区定向招生本科专项计划(国家专项)录取的院校,设 5个平行的院校志愿。录取时间(含征集志愿录取时间):7月 15日 -16日。
2.普通本科第一批次录取的院校
特殊类型招生:教育部批准的具有高校专项计划、高水平艺术团、高水平运动队招生资格的院校。设 1个院校志愿。(只允许参加上述类型招生测试合格的考生填报)。录取时间:7月 18日。
A段:重点本科院校及部分普通本科院校重点本科专业。设置 10个平行的院校志愿。录取时间:7月 17日 -25日。其中 7月 17日进行平行志愿模拟信息交互,7月 20日 -22日投放电子档案及录取,7月 23日 -25日征集志愿录取。
B段:重点本科院校的定向招生、少数民族预科班、民族班、边防军人子女预科班、蒙语答卷对换招生、部分中外合作办学和有特殊要求的本科专业,以及地方重点院校招收农村学生专项计划。设置 1个院校志愿。录取时间:7月 26日 -28日,其中 7月 27日 -28日征集志愿录取。
3.普通本科第二批次录取的院校
A段:普通本科院校(含民办高校和独立学院)招生的本科专业(含中外合作办学专业),设置10个平行的院校志愿。录取时间:7月 29日 -8月 5日。其中 7月 29日进行平行志愿模拟信息交互,7月 30日 -8月 2日投放电子档案及录取,8月 3日 -8月 5日征集志愿录取。
B段:普通本科院校的定向招生、少数民族预科班、民族班、边防军人子女预科班、蒙语答卷对换招生和有特殊要求的本科专业。设置 1个院校志愿。录取时间:8月 6日 -8日,其中 8月 7日-8日征集志愿录取。
4.高职(专科)提前批录取院校
公安、司法院校招生的专科专业和普通高校招生的航海类和有体检面试等特殊要求的专科专业。设置 1个院校志愿。录取时间:8月 15日 -16日。其中 8月 16日征集志愿录取。
5.高职(专科)批次录取的院校
A段:普通本科院校招生的专科专业和高职(专科)院校招生的专科专业,设置 10个平行的院校志愿。录取时间:8月 17日 -22日。其中 8月 17日进行平行志愿模拟信息交互,8月 18日 -20日投放电子档案及录取,8月 21日 -22日征集志愿录取。
(二)艺术类(分 3个录取批次并按排列顺序录取):
1.艺术类本科提前批次录取的院校
A段:经教育部批准的部分独立设置的本科艺术院校(含部分艺术类本科专业参照执行的少数高校)的艺术类本科专业,设置 1个院校志愿。录取时间:录取时间:7月 6日 -8日。
B段:原“211工程”和“985工程”院校以及经省招委会批准的使用艺术类校考成绩进行录取的艺术类本科专业,设置 1个院校志愿。录取时间:7月 8日 -9日。
2.艺术类本科批录取的院校
A段:使用我省艺术类专业课省级统考成绩进行录取的艺术类本科专业。美术与设计学类、舞蹈学类和戏剧与影视学类设置 16个平行的院校志愿;音乐学类设置 32个平行的院校志愿;书法学专业设置 10个平行的院校志愿。录取时间:7月 14日 -18日,其中 7月 14日进行平行志愿模拟信息交互,7月 17日 -18日征集志愿录取。
B段:除艺术类本科批 A段涵盖的艺术类本科专业外的艺术类本科专业或招生专业有特殊要求无法实行平行志愿投档模式的艺术类本科专业。设置 2个梯度的院校志愿。录取时间:7月 19日 -23日,其中 7月 22日 -23日征集志愿录取。
3.艺术类高职(专科)批次录取的院校
A段:使用我省艺术类专业课省级统考成绩进行录取的艺术类专科专业。设置 10个平行的院校志愿。录取时间:8月 10日 -14日,其中 8月 10日进行平行志愿模拟信息交互,8月 13日 -14日征集志愿录取。
B段:除艺术类高职(专科)批 A段涵盖的艺术类专科专业外的艺术类专科专业。设置 2个梯度的院校志愿。录取时间:8月 15日 -19日,其中 8月 18日 -19日征集志愿录取。
(三)体育类(分 2个录取批次并按排列顺序录取):
1.体育类本科批次录取的院校。体育类本科批设置 10个平行的院校志愿。录取时间:7月 12日 -17日,其中 7月 12日进行平行志愿模拟信息交互,7月 16日 -17日征集志愿录取。
2.体育类高职(专科)批次录取的院校。体育类高职(专科)批设置 10个平行的院校志愿。录取时间:8月 9日 -13日,其中 8月 9日进行平行志愿模拟信息交互,8月 12日 -13日征集志愿录取。
江苏
安徽
江西
录取批次和时间:
(一)提前批本科录取:7月8-12日(艺术类16日结束);
(二)国家专项本科录取:7月13-15日;
(三)第一批本科(含高校专项,综合评价录取,高水平艺术团、运动队,地方专项、苏区专项等)录取:7月16-23日;
(四)第二批本科(文理类,体育类,三校生文理类)录取:7月24日-8月1日;艺术类本科平行志愿录取:7月19-23日;艺术类本科单志愿、三校生本科录取:7月25-30日;
(五)提前批高职(专科)录取:8月2-4日;
(六)高职(专科)录取:8月5-10日。
山东
河南
湖北
2022年普通高校招生录取考生录取状态查询时间表
广东
海南
2022年普通高校招生填报志愿和录取时间
贵州
7月8日—22日
体育艺术类本科院校
7月8日—12日
文史、理工类提前批本科院校
7月13日—16日
文史、理工类国家专项计划
7月17日-19日
文史、理工类地方专项计划、特殊类型招生本科院校(含自主招生、高水平艺术团、高水平运动队、高校专项计划招生)
7月20日—25日
文史、理工类第一批本科院校(含少数民族预科)
7月26日—8月3日
文史、理工类第二批本科院校(含少数民族预科)
8月2日—6日
体育艺术类高职(专科)院校
8月7日—9日
提前高职(专科)院校
8月10日—12日
文史、理工类特殊类型招生高职(专科)院校
8月13日—20日
文史、理工类高职(专科)院校
甘肃
录取工作日程安排
征集志愿时间安排
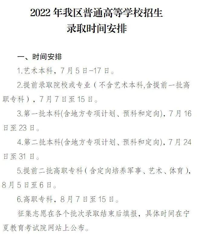
宁夏
在录取期间,各省招生考试院都会通过官微官网公布投档情况、征集志愿办法、征集志愿投档情况等考生应知尽知的信息。各省招生录取工作日程后续如有调整,请以省教育考试院官微官网的最新通知为准。
| 省市 | 各录取批次时间安排 | 征集志愿时间安排 | 录取结果查询方式 |
|---|---|---|---|
《求学》祝所有的考生们
都能被理想的大学录取!
杂志更精彩↓↓↓
淘宝店铺购买
求学微店购买
文章来源:阳光高考信息平台、各省招生考试院等
微信编辑:求学 王艳琴
我们尊重原创,如有侵权,请联系我们
版权声明:我们致力于保护作者版权,注重分享,被刊用文章【本科一批录取结果什么时候出来(什么时候能查到录取结果)】因无法核实真实出处,未能及时与作者取得联系,或有版权异议的,请联系管理员,我们会立即处理! 部分文章是来自自研大数据AI进行生成,内容摘自(百度百科,百度知道,头条百科,中国民法典,刑法,牛津词典,新华词典,汉语词典,国家院校,科普平台)等数据,内容仅供学习参考,不准确地方联系删除处理!;
工作时间:8:00-18:00
客服电话
电子邮件
beimuxi@protonmail.com
扫码二维码
获取最新动态
