官方最新发布,聚焦精读。
1月5日,太原市审批局发布《太原市社会组织成立、变更、注销登记公告(2021年11月、12月)》;根据《社会团体登记管理条例》《民办非企业单位登记管理暂行条例》规定,公告如下。
下列15个社会组织准予成立——
太原市广场舞协会、太原市长跑协会、太原市卫生健康产业协会、太原市绿色建筑和建筑科技节能协会、太原市药茶产业协会
太原市佳德青年职业培训学校、太原市睿思职业培训学校
太原市昌健源青少年体育俱乐部、太原市华健星辰青少年体育俱乐部
太原市婚恋文化研究会
太原心美通社会工作服务中心
太原市书画文化发展促进会
太原市襄阳商会、太原市平阳商会、太原市汾西商会
详见下表——
来自官方发布
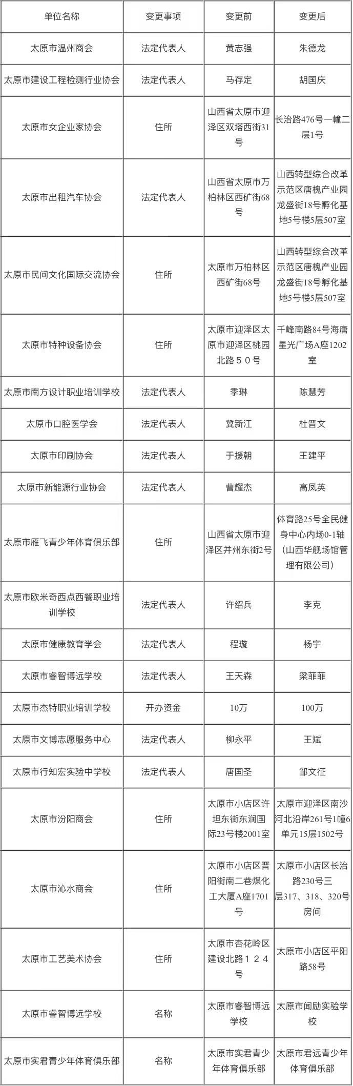
下列22个社会组织变更——
来自官方发布
下列4个社会组织注销——
太原市中小企业文化促进会、太原市不锈钢产业园区消费者协会、太原市新美美容美发化妆职业培训学校、太原市华英中学校
版权声明:我们致力于保护作者版权,注重分享,被刊用文章【太原最好的化妆学校(广场舞)】因无法核实真实出处,未能及时与作者取得联系,或有版权异议的,请联系管理员,我们会立即处理! 部分文章是来自自研大数据AI进行生成,内容摘自(百度百科,百度知道,头条百科,中国民法典,刑法,牛津词典,新华词典,汉语词典,国家院校,科普平台)等数据,内容仅供学习参考,不准确地方联系删除处理!;
工作时间:8:00-18:00
客服电话
电子邮件
beimuxi@protonmail.com
扫码二维码
获取最新动态
