20考研已进入暑期黄金备考期了,同学们除了埋头学习,也要随时关注目标院校的最新动态哦~
大纲基本变化不大,小伙伴们也能放心好好复习了,暑假这个时间也是各院校公布招生简章的多发期。
这不近期又有多所学校公布了初试科目调整信息和最新招生简章,其中有一些学校变化比较大,有报考这些学校专业的小伙伴们可要擦亮眼睛,赶快到对应学校官网看看哦~

中南财经政法大学对部分专业的初试科目进行了调整,包括六个学院的不同专业,其他专业与2019年相同,小伙伴们可以放心参考19年的招生简章。而且在后面中南财经大学也表示20招生简章将于9月上旬公布。
链接地址:http://yzb.zuel.edu.cn/2019/0703/c4640a221220/page.htm
1、马克思主义学院

2、新闻与文化传播学院

3、工商管理学院

4、公共管理学院

5、信息与安全工程学院

6、文澜学院

这里只截取了变化的表格情况,另外还有一些专业课的大纲官网上也有,在这就不一一列举了,小伙伴可以自己去官网上看看,各取所需。

国际关系学院也对部分招生考试自命题科目做出来大纲调整,分别是英语语言文学专业综合、日语语言文学专业综合和政治学基础。初试考这些专业科目的小伙伴注意,记得去官网查一下新的考试大纲。
链接地址:http://graduate.uir.cn/article?cid=12

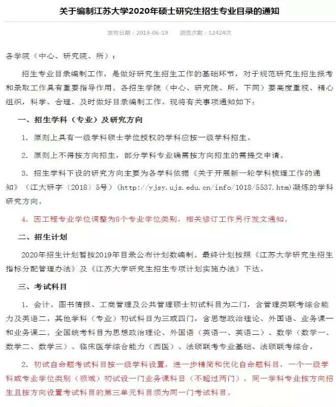
江苏大学的招生专业目录调整变化重点基本都用红色字标注出来了,首先是工程专业学位变为8个专业学位,其次初试自命题考试按一级学科设置,精简优化自命题,然后近3年人数选考10人左右的自命题科目删除或调整。
除了这些还有一条比较重要的信息,为加强复试环节对考生专业知识的考核将扩大考核宽度和范围!
链接地址:http://yz.ujs.edu.cn/info/1010/1868.htm
以下是需删除或调整的自命题科目。


河南大学只是出了一个20硕士研究生报考指南,其中明确写了招生规模,大约3600人,全日制3200人。
里面的学费学制、奖励体系、联系方式等等还是比较全的,要考河大的小伙伴们可以去看看。
链接地址:http://grs.henu.edu.cn/info/1028/3084.htm

北华航天工业学院发布的硕士研究生招生简况包含的信息还是比较全面的,特别是专业目录。

链接地址:http://yjsb.nciae.edu.cn/info/1031/19088.htm

杭电更改了王牌专业计算机的专业科目,将数据结构与组成调整成了计算机专业综合,其中数据结构占40%,组成原理和操作系统各占30%。
链接地址:http://computer.hdu.edu.cn/2019/0701/c1353a96309/page.htm


南京审计大学的这个招生指南活脱脱就是一个招生简章,是这次汇总的最全的一个学校。包括学校介绍、专业目录、奖励体系、参考书目、联系方式等等。想考南审的小伙伴们可以去看看。
链接地址:http://yjsb.nau.edu.cn/2019/0624/c4397a56439/page.htm

北京印刷学院公布了招生专业目录、考试大纲以及参考书目,还是比较全的,小伙伴们可以去看看。
链接地址:http://gs.bigc.edu.cn/yjszs/2020nzs/bcf19845fd0a42309fb8c3167f8cd362.htm

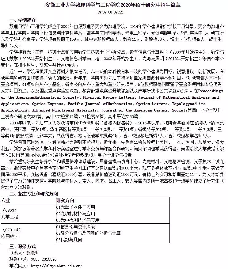
安徽工业大学只公布了数理科学与工程学院的硕士招生简章,主要指出来招生专业和研究方向,感兴趣的小伙伴们可以打电话问问老师。
版权声明:我们致力于保护作者版权,注重分享,被刊用文章【南京审计大学招生简章2017(这些院校发布招生信息)】因无法核实真实出处,未能及时与作者取得联系,或有版权异议的,请联系管理员,我们会立即处理! 部分文章是来自自研大数据AI进行生成,内容摘自(百度百科,百度知道,头条百科,中国民法典,刑法,牛津词典,新华词典,汉语词典,国家院校,科普平台)等数据,内容仅供学习参考,不准确地方联系删除处理!;
工作时间:8:00-18:00
客服电话
电子邮件
beimuxi@protonmail.com
扫码二维码
获取最新动态
