学生们从迈进大学的校门就正式开启了集体生活,不过每个学校资源不同,学生们的宿舍条件也大不相同,像985、211院校的宿舍条件就曾羡煞一众学生。
不过在普通院校,研究生的宿舍条件要比本科好得多,很多学生成功考研后,都盼着可以住进拥有独立卫生间的双人间宿舍。
但是随着考研人数的与日俱增,很多院校的宿舍供应不上,所以对于2022年的考研党来说,宿舍可能就成了一个问题,很多院校将不再为学生提供宿舍,这也为学生读研增加了一项成本花销。
2022考研学生需了解,这些院校将不再提供宿舍,读研成本增加
对于学生们来说,每个月的生活都需要父母提供,自身没有任何经济来源,尤其是一些家庭条件一般的学生,生活费更是要算着花。
众所周知,考研是一项高成本的事情,学生们从买资料到报课都要花费不少钱,本以为成功上岸后就不用再如此算计的花销,没想到学生们的希望要落空了,很多学校在2022年公布了一项新规定。
很多学校都下发通知表示不会再为研究生提供宿舍,这对于外地的学生来说,无疑是一项坏消息,不过相比于本科生,研究生无论是心理还是处事能力都更加成熟,所以相信学生们也是能应对这一挑战的。
不过部分院校突如其来的取消提供宿舍,还是让很多学生感觉不情愿,这不仅是花销增大的事情,还意味着自己要操心很多,下面笔者就和大家说一下都包括哪些院校不再提供宿舍。
这些学校包括北京师范大学,将不再对专业学位硕士提供住宿,而北京大学也是不再为专业学位硕士以及非全日制的硕士的研究生提供住宿。
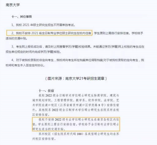
另外还有南京大学、北京理工大学、华中科技大学、复旦大学、清华大学、北京航空航天大学、中央戏剧学院、中国医科大学以及华北电力大学都发布了相关的公告,学生可以进入学校网站详细查询一下。
虽然目前只有这几所院校明确通知不再提供宿舍,但是全面实行也只是时间问题,学生们还是要做好心理准备,理性看待这件事。
学生们不要抱怨不公,学校取消宿舍也是无奈之举
笔者想说,目前毕业生就业形势严峻,所以越来越多的学生都选择考研来增加自己的就业选择,而且为了缓解学生的就业问题,各大高校纷纷采取扩招,可是这样一来就会增加学校的住宿成本。
这就导致学校的住宿问题变得十分紧张,所以学校取消为学生提供宿舍也是无奈之举,而且宿舍资金节省下来,学校也能为学生提供更好的教学资源。
虽然很多学生纷纷抱怨,学校宿舍不够就是因为扩招导致的,不过学校这么做也是为了学生们未来的发展,学生们更应该给予理解。
不管怎么说,这些院校不再提供宿舍已是事实,学生们在报考的时候还是要谨慎一些,若是无法接受最好及时更换目标,若是坚持报考,就要妥善处理住宿问题。
考研成本虽然增加,不过学生可以通过正规途径赚取生活费
学生成为研究生后,已经不是小孩子了,很多事情也会有更全面的考虑,对于家庭条件一般的学生来说,做一些兼职为自己赚取生活费,是减缓压力最直接的办法。
以研究生的学历,学生完全可以出去做家教,没有那么辛苦,薪资还比较可观,尤其现在“双减”政策推行,小学生不允许补课,家教行业兴起,学生们完全可以用自己的知识赚取生活费。
而且各个院校内,食堂、超市等地方都会为学生提供兼职工作,虽然薪资不见得很多,但是胜在轻松,学生们完全可以做到勤工俭学,为自己缓解一下经济上的负担。
能力出众的学生完全可以争取学校的奖学金,大家都知道,学校的奖学金一般都在几千元不等,学生们努力获取奖学金不仅可以解决经济问题,还能提高自身的实力,为自己地未来奠定良好的基础。
笔者寄语:虽然说一些院校已经明确规定不再为学生提供宿舍,但是木已成舟,学生们还是不要过多的焦虑,现在你面对的最大的问题是考试,只有考上了才有资格担心宿舍问题。
学生们不要被这些外在因素影响备考心情,正所谓“船到桥头自然直”,只要好好复习成功上岸,相信宿舍的问题都难不倒学生。
今日话题:你对于这些院校不为研究生提供宿舍有什么看法?欢迎在下方留言。
在这里你可以收获到最新、最全、最积极向上的观点和内容。
(图片来源于网络,如有侵权,请联系删除)
版权声明:我们致力于保护作者版权,注重分享,被刊用文章【北京理工大学宿舍(2022考研学生需了解)】因无法核实真实出处,未能及时与作者取得联系,或有版权异议的,请联系管理员,我们会立即处理! 部分文章是来自自研大数据AI进行生成,内容摘自(百度百科,百度知道,头条百科,中国民法典,刑法,牛津词典,新华词典,汉语词典,国家院校,科普平台)等数据,内容仅供学习参考,不准确地方联系删除处理!;
工作时间:8:00-18:00
客服电话
电子邮件
beimuxi@protonmail.com
扫码二维码
获取最新动态
