西安科技大学附属中学(重磅丨2019西安学区划分公布)

 2025-07-17 19:15:01  阅读 756  评论 0

摘要:点击上方“警界视野”可以订阅哦各区县陆续公布中 今天(5月10日),西安市各区县公布了2019年义务教育公办学校学区划分方案。西安市教育局要求,公办学校按学区划定范围招生。各区县(开发区)教育部门要按照“学校划片招生、生源就近入学”的总体目标,根据区域内适龄儿童少

点击上方“警界视野”可以订阅哦

各区县陆续公布中

重磅丨2019西安学区划分公布,快速查询你家所在学区!

今天(5月10日),西安市各区县公布了2019年义务教育公办学校学区划分方案。

西安市教育局要求,公办学校按学区划定范围招生。各区县(开发区)教育部门要按照“学校划片招生、生源就近入学”的总体目标,根据区域内适龄儿童少年人数、学校分布、学校规模、交通状况等因素确定和调整辖区内公办小学和初中就近招生范围和人数,为每所义务教育学校科学划定学区范围,确保义务教育免试就近入学政策全覆盖。

学区划定后,根据学校招生规模,按照“户籍登记为主、住房登记为辅、就业经营补充”的原则,明确入学登记和新生录取程序,首先安排辖区内户籍与实际居住地一致的适龄儿童少年就近入学,再根据登记入学人数和学校资源分布情况,在辖区统筹安排其他情况的适龄儿童少年入学。

西安市雁塔区

2019 年义务段学校学区划分一览表

序号

学 校

学 区(服务范围)

备注

1

西安市雁塔区吉祥路小学

东至朱雀路两侧(兴善寺街以兴善寺为界,小寨西路以至军区三号院为界),南至二府庄,西至永松路,北至南二环南侧。

2

西安市雁塔区大雁塔小学

东至环塔西路,西至长安路两侧(雁塔西路以朱雀路为界,小寨西路以军区三号院为界[含军区三号院]),南至红专南路、雁塔西路西段北侧,北至小寨东路、小寨西路。

3

西安市雁塔区翠华路小学

东至雁塔北路西侧,西至长安路两侧(南二环南侧以朱雀路为界,兴善寺街以兴善寺[含兴善寺]为界),南至小寨东路北侧,北至南二环南侧。

4

西安市雁塔区红星小学

东至观音庙村,西至雁塔路北路东侧,北至南二环以北的706部队,南至雁引路西端。

5

西安市雁塔区西影路小学

东至雁翔路,西至西影路西勘家属院(不含观音庙村),南至总参干休所,北至南二环。

6

西安市雁塔区明德门小学

明德门安居工程的东西南北区、明德门廉租房、明德门市容局家属院、明德门5号院、明德门怡心居一期、明德门怡心居二期。

7

西安市雁塔区燎原小学

东至永松路,西至高新开发区,南至蒋家寨,北至二环路南侧。

8

西安市雁塔区航天二一〇小学

二一〇研究所、六一八研究所。

9

西安日化子校

东至沣惠南路两侧,西至丈八北路东侧,南至科技路两侧,北至昆明路小学学区交界处。

10

西安市雁塔区昆明路小学

西化厂、毛巾厂、造纸厂。

11

西安市雁塔区航天小学

航天六院。

12

西安市雁塔区东仪路小学

中船重工西安东仪科工集团有限公司福利区。

13

中国人民解放军第三五0七工厂职工子弟小学

东至丈八北路西侧,南至大寨路两侧,西至与大寨小学学区交界处,北至昆明路;西尧头村所属土地的新建插建小区。

14

陕西钢厂子弟中学

东至公园南路,西至延兴门村界,南至陕钢厂家属院,北至建工路。

15

西安市雁塔区白杨寨小学

史家湾村、白杨寨村、东至浐河西路,西至田马路(含白杨寨小区),南至东月路-(田马路)-新兴南路,北至田史路-新兴北路。

16

西安市雁塔区等驾坡小学

西等驾坡村、东至幸福路-长鸣路,西至公园南路,南至东延路,北至建工路。

17

西安市雁塔区东等驾坡小学

东等驾坡村、东至东等驾坡村,西至辛福南路-长鸣路,南至东月路,北至雁塔区、新城区交界。

18

西安市雁塔区吉祥路小学延兴门分校

东至延兴门北村、南村,西至雁翔路东侧,南至西影路南侧沿街单位(包含铁设院等单位),北至南二环。

19

西安市雁塔区马腾空小学

马腾空村、东至浐河西路,西至长鸣路,南至雁塔区、长安区交界,北至南三环。

20

西安市雁塔区月登阁小学

月登阁村、东至浐河西路,西至长鸣路,南至南三环,北至东月路-(田马路)-新兴南路。

21

西安市雁塔区田家湾小学

田家湾村、东至浐河西路,西至田马路-沁水路两侧(雁塔地界),南至田史路-新兴北路,北至恒大绿洲小区北规划路。

22

西安市雁塔区长安南路小学

东至省化校、长庆坊,西至整流器研究所,南至政法学院,北至雁塔西路南侧。

23

西安市雁塔区大雁塔小学曲江分校

瓦胡同村、瑞禾村、新小寨、南窑村、庙坡头村。

24

西安市雁塔区明德小学

杨家村、潘家庄、长延堡村。

25

西安市雁塔区东三爻小学

东、西三爻村,东、西三爻堡及所属土地的新建插建小区。

26

西安市雁塔区西姜村小学

西姜村、南姜村、东姜村、南寨子、北寨子。

27

西安市雁塔区电子城小学

北山门口村、南山门口村、双桥头村、沙泘沱村。

28

西安市雁塔区科创路小学

沙井村、丁白村。

29

西安市雁塔区大雁塔小学西沣分校

高家堡、翟家堡、曹家堡、南沈家桥村村民子女,金地西沣公园小区。

30

西安市雁塔区杜城小学

杜城村、齐王村。

31

西安市雁塔区北沈家桥小学

北沈家桥村,高家堡、翟家堡、曹家堡、南沈家桥村所属土地的新建插建小区。

32

西安市雁塔区翠华路小学曲江分校

北池头村。

33

西安市雁塔区雁翔路小学

新开门村、黄渠头村。

34

西安市雁塔区曲江池小学

东曲江池村、西曲江池村。

35

西安市雁塔区新华小学

岳家寨、荣家寨、陆家寨、孟村。

36

西安市雁塔区三兆小学

三兆村。

37

西安市雁塔区余王扁小学

余王扁村,缪家寨村。

38

西安市雁塔区春临小学

春临村、五典坡村、羊头镇村。

39

西安市雁塔区金泘沱小学

金泘沱村。

40

(高新区)西安市雁塔区辛庄小学

赵家坡、响塘村。

41

(高新区)西安市雁塔区木塔寨小学

东至紫薇街坊路,西至太白南路,南至丈八东路,北至电子四路。(金泰假日花城小区、高速太白锦苑、紫薇尚层)

42

(高新区)西安市雁塔区鱼化小学

风度天城小区

43

(高新区)西安市雁塔区双旗寨小学

岳旗寨、闵旗寨、姚家村、绿地国际花都小区、紫薇西棠。

44

西安市雁塔区昆明路小学大寨分校

大寨村、牟家村,北石桥村所属土地的新建插建小区。

45

西安市雁塔区大雁塔小学石桥华州城分校

二府庄村、北石桥村、西尧头村村民子女,华洲城小区。

46

陕西师范大学附属小学

陕西师范大学雁塔辖区附属单位及家属院。

47

西安电子科技大学附属小学

西安电子科技大学雁塔辖区附属单位及家属院。

48

西安交通大学附属小学雁塔校区

交通大学雁塔辖区附属单位及家属院。

49

长安大学附属小学

长安大学雁塔辖区附属单位及家属院。

50

(高新区)西安市第十四中学

雁塔区原丈八街办各村(不含付村、甘家寨)及驻地单位。

51

西安市第四十五中学

南二环东段以南、雁塔路以东的(不含门朝西)西影路派出所辖区,南至曲江街办的岳家寨、北池头村、孟村、荣家寨,东至西影路派出所和等驾坡派出所户口分界处。

52

西安市第四十六中学

朱雀大街以西,交大一附院美院以南,文理学院以东,长安区界以北。

53

(高新区)西安市第五十二中学

雁塔区原鱼化街办及驻地单位及自然村。

54

西安市第五十三中学

南二环以南,永松路以西、电子城派出所和小寨派出所户口分界处,电子一路以北,西高新以东区域及徐家庄、蒋家寨、甘家寨、沙井村、丁白村。

55

西安市第六十一中学

电子城街办南沈家桥村、北沈家桥村、高家堡、曹家堡、翟家堡、杜城村、齐王村等自然村、付村(丈八街办)及以上村庄附近的驻地单位。

56

西安市第七十八中学

等驾坡地区各自然村及驻地单位、曲江办陆家寨。

57

西安市第九十八中学

南二环以南,长安路以西(不含门朝东),雁塔西路以北、永松路以东,电子研究所、电磁研究所、整流器研究所、电炉研究所等。

58

西安市第九十九中学

红专路以南,雁塔南路以西(含庙坡头),朱雀大街以东,长安交界以北区域。

59

西安市八十五中学

东至慈恩西路、西至红小巷、南至雁塔西路、北至小寨东路。

60

西安市育才中学

雁塔路以西(含门朝西),环塔东路以西(含门朝西),红专路以北,长安路以东(含门朝东)南二环以南,太平堡、大雁塔村(东至慈恩西路、西至红小巷、南至雁塔西路、北至小寨东路范围除外)。

61

西安东仪中学

东仪厂、明德门东西南北区、政府廉租房。

62

西安市航天中学

航天六院。

64

国营第一钟表机械厂子弟学校(小学)

钟机厂(小学)。

65

西安南苑中学

204研究所、203研究所、裕昌太阳城。

66

西安市城南中学

省直机关三爻小区、陕西省新型建筑材料厂安置小区。

67

八七七厂子校

电子二路电子城十字至东仪路沿线;东仪路以东,含光路南段以西,电子二路以南,明德二路以北的单位及住宅小区,877厂。

68

西京公司子校

西京社区、741厂、205研究所、钟机厂(中学)及太白南路以东,电子正街以西,电子二路以南,电子四路以北范围的单位及住宅小区

69

西安电子科技大学附属中学

西安电子科技大学雁塔地区附属单位及家属院。

70

陕西师范大学附属中学

陕西师范大学雁塔地区附属单位及家属院。

71

长安大学附属中学

长安大学雁塔地区附属单位及家属院。

72

西安科技大学附属中学

西安科技大学雁塔地区附属单位及家属院。

73

西安交通大学第二附属中学

交通大学雁塔地区附属单位及家属院。

74

西安市曲江第一小学(海洋校区)

翠华路以东,小寨东路、西影路以南,新开门北路以西,雁南一路、芙蓉西路、芙蓉南路以北,曲江新区范围内由曲江新区开发建设的商住小区。

75

西安市曲江第二小学

新开门北路、新开门南路以东,西影路、黄渠头路以南,雁翔路、长鸣路以西,绕城高速以北,曲江新区范围内由曲江新区开发建设的商住小区。

76

西安市曲江第三小学

长安南路以东,绕城高速以南,公田五路以西,雁塔区与长安区行政区域交界处以北,曲江新区范围内由曲江新区开发建设的商住小区。

77

西安市曲江南湖小学

翠华路、长安南路以东,雁南一路、芙蓉西路、芙蓉南路以南,新开门南路以西,绕城高速以北,曲江新区范围内由曲江新区开发建设的商住小区。

78

西安市曲江第四小学

公田五路以东,绕城高速以南,长鸣路以西,雁塔区与长安区行政区域交界处以北,曲江新区范围内由曲江新区开发建设的商住小区。

79

西安市雁塔区裴家埪小学 (西安市曲江第五小学)

曲江新区范围内由曲江新区开发建设的商住小区业主子女及裴家埪村民子女。

80

西安市曲江第一中学

翠华路、长安南路以东,小寨东路、西影路以南,雁翔路、长鸣路以西,绕城高速以北,曲江新区范围内由曲江新区开发建设的商住小区。

交叉区域多校划片

81

西安市第五十四中学(西安市曲江第二中学)

公田三路以东,绕城高速以南,长鸣路以西,雁塔区与长安区行政区域交界处以北,曲江新区范围内由曲江新区开发建设的商住小区;曲江街办辖区内所有村庄及驻地单位(陆家寨、岳家寨、孟村、荣家寨、北池头村除外)。

82

西安市曲江第三中学

长安南路以东,雁南五路、曲江池南路以南,新开门南路、公田五路以西,雁塔区与长安区行政区域交界处以北,曲江新区范围内由曲江新区开发建设的商住小区。

83

西安市浐灞丝路学校

东至浐河西路,西至长鸣路,南至绕城高速以北处,北至月登阁路,浐灞生态区开发建设的商住小区。

注:以上各学校学区范围是基本描述,若个别区域内入学学生数超过学校容纳量,区教育局将根据实际情况统筹协调安排。

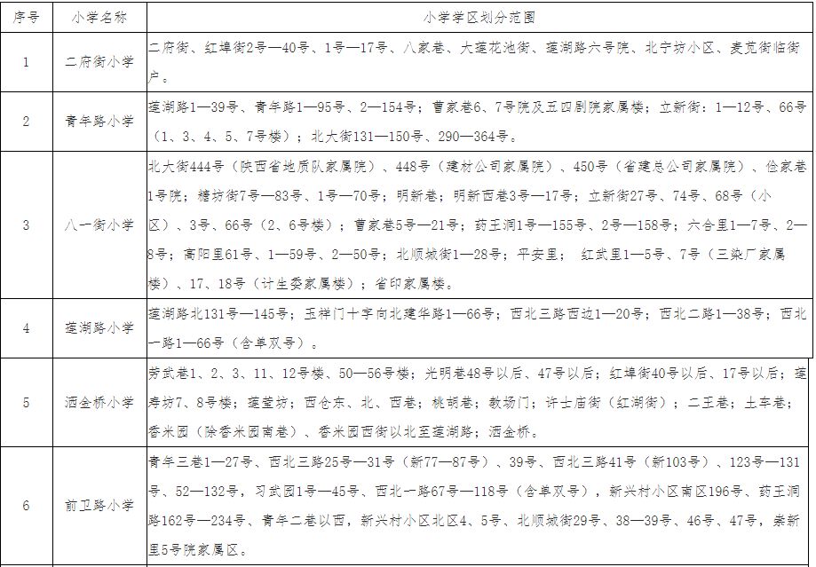
2019年西安莲湖区

义务教育公办学校学区划分公布

重磅丨2019西安学区划分公布,快速查询你家所在学区!

重磅丨2019西安学区划分公布,快速查询你家所在学区!

重磅丨2019西安学区划分公布,快速查询你家所在学区!

重磅丨2019西安学区划分公布,快速查询你家所在学区!

重磅丨2019西安学区划分公布,快速查询你家所在学区!

重磅丨2019西安学区划分公布,快速查询你家所在学区!

重磅丨2019西安学区划分公布,快速查询你家所在学区!

重磅丨2019西安学区划分公布,快速查询你家所在学区!

重磅丨2019西安学区划分公布,快速查询你家所在学区!

重磅丨2019西安学区划分公布,快速查询你家所在学区!

重磅丨2019西安学区划分公布,快速查询你家所在学区!

蓝田县

2019年义务教育段学校学区划分一览表

蓝田县2019年义务教育学校学区划分一览表

(初中)

镇区

学校名称

辖区小学

学区范围

直属

蓝田县初级中学

北关小学、进校附小、蓝关街办中心学校本部、新城小学

东至312国道;西至滨河东路,南至滨河北路,北至青阳路、青灞路。

蓝关街办

尧山初中

冯林寨小学、新寨小学(张寨并入)、大寨小学、火烧寨小学(坡底并入)、薛家村小学、榆林小学、陶峪河小学(雷家湾并入)、温协光彩小学、徐家山小学、中华永恒小学

大寨村、王村、榆林村、宣堡村、文刘坡村、黄沟村、陶峪河村、雷家湾村、薛家村、王村沟村、火烧寨村、营上村、冯林寨村、蒋寨村、徐家山村、新寨村、贾河滩村、滹沱村、林家河村、胡家巷村、张寨村;天鹅湖小区、白鹿溪谷小区。

三里镇

文姬中学

三里镇中心小学、工业园小学、五里头小学、席家河小学、桥村小学、王坡小学、南王小学、柴寨小学、杨村小学、陶沟小学、樊沟小学、马河小学、毛坪小学、魏家沟小学

白羊寨村、三里头村、马河村、魏家沟村、桥村、陶沟村、樊沟村、青羊庄村、五里头村、席家河村、杨村、王坡村、柴寨村、南王村、朱家寨村、毛坪村;青羊路、青灞路以北区域所含小区。

李后初中

新庄小学、龙泉小学、罗李村小学、李后小学、磨李小学、苏王坡小学、秦家寨小学、柳家村小、刘独庄小学

北小寨村、陈家岩村、低五尺村、樊家村、苟家村、桂张村、贾沟村、焦庄村、涝池庄村、李后村、刘独庄村、罗李村、磨李村、齐王庙村、秦家寨村、新庄村、杨坡头村、杨岩村、苏王坡村。

洩湖镇

洩湖初中

洩湖镇中心学校、宋庙小学、十里铺小学、杜坪小学、崔坪小学、沙河小学、漫道小学、蟠桃小学、唐沟小学、马王小学

洩湖村、兀岩村、宋庙村、薛河村、十里铺村、大兴村、杜坪村、后李坪村、前李坪村、沙河村、漫道村、麻坡村、蟠桃村、唐沟村、马王村

冯家村初中

冯家村小学、黑沟村小学、骞湾村小学、唐凹村小学

簸箕掌村、陈家沟村、大兴村、冯家村、黑沟村、铧咀坪村、骞家湾村、牛家口村、唐付村、徐良坡村、余家沟村。

华胥镇

华胥初中

胥镇中心学校、孟岩小学、杨庄小学、轩辕小学、张家斜小学、西元峪小学、东邓小学、王坪小学、羊茂山小学、侯家铺小学

华胥镇辖区所有村组。

普化镇

普化初中

终南小学 栗家村小学 楸树庙小学(秋树庙村) 当院小学 普化中心校校本部 邵家寨小学 全岭小学 石韦小学 石头滩小学 张坪小学 徐军寨小学 民李小学 西李家沟小学 宝兴寺小学

西李家沟村、宝兴寺村、穆家坡村、马湾村、当院村、栗家村、吴家巷村、普化村、景靳村、任家坡村、刘家梁村、石韦村、石头滩村、楸树庙村、全岭社区、徐军寨村、民李村、邵家寨村、张坪村

马楼初中

马楼小学、韩河小学、楸树庙小学(贺坡村)

马楼、罗圈、韩门寨、贺坡、陈坡、安沟、下杨寨、訾家山、贺凹、胡家、元君庙、东李家沟、胭粉台

水陆庵初中

陈家滩小学、杨斜小学、河湾口小学

普化镇杨斜村、陈家滩村、河湾口村、代底村

九间房镇

张家坪初中

韩家坪小学、李家坪小学、张坪小学

韩家坪村、张家坪村、油坊坪村、李家坪村、魏家沟村、何家川村、流峪寺村

公王初中

九间房镇中心校本部

九间房村、公王村、桐花沟村、大寨村、穆家堰、漫道村、峪口村、冯家湾、柿园子、街子村

厚镇

厚镇初中

厚镇中心校本部、梁峰小学

厚镇辖区所有村组。

三官庙镇

金山初中

金山小学、恓惶岭小学、龙曲小学

金山村、龙门村、南湾岭村、北苍湾村、龙曲村、恓惶岭村、胡家窑村

三官庙初中

高坪小学、三官庙镇中心小学

曹湾村、冯岭村、高坪村、过风岭村、韩岭村、里峪湾村、马湾村、面岭村、三官庙村、宋家坡村、新房村、杨顶村

安村镇

安村初中

安村小学、吴庄小学、府君寨小学、支尚小学、腰刀小学、宋咀小学

安村、宋咀村、戴寨村、府庄村、吴庄村、腰刀村、代寨村、韩寺村、府君寨村、支尚村

白村初中

安村镇校本部、下白村小学、马沟小学、田坡小学、新华小学

巨东、巨西、郭村、上白村、下白村、田坡、龙村、杨刘坡、新华村、马沟村、寇坡村、杨孔寺村

孟村镇

民生初中

中心小学、胡家小学、李华村小学,东村小学、袁丽萍小学、康禾小学

孟村镇辖区所有村组。

前卫镇

吴村庙初中

吴村庙小学、徐塬小学、谢湾小学、东联小学

吴村庙村、康庄村、 鹿走沟村、徐塬村、谢湾村、凫峪村、杨木寨、陈家庄、将军村

滕寨初中

滕寨小学、王庄小学(田湾)

滕寨村、安岱村、和谐村、布村

前卫初中

前卫中心校校本部、王庄小学(王庄、杜沟)、香村小学、巩村小学

香村、东巩村、西巩村、徐河村、前卫村、王庄村、杜沟村、大亮村、龙寨村、友谊村

小寨镇

小寨初中

小寨镇中心校本部、小寨小学、西坡小学、余家沟小学、牛心峪小学、百神洞小学、代家桥小学

小寨镇辖区所有村组。

焦岱镇

焦岱初中

焦岱中心校、柳家湾小学、梁家扁小学、佘湾小学、荣家沟小学、吴家寨小学、东光小学、张村小学、陈家沟小学

焦岱镇辖区所有村组。

汤峪镇

高堡初中

汤二小学、塘子小学、代寨小学、高堡小学、尖角小学、张坡小学

汤峪河村、河东村、塘子街村、峙峪村、高堡村、张坡村、尖角村、汤石村、薛庙村

史家寨初中

东山、孙家坡、肖坡小学、史家寨小学、小寺小学、侯家村小学、东升小学

东山村、姚家寨、林家寨、骆驼岭、孙家坡、肖家坡、史家寨、小寺村、田家村、侯家村、柿园村、龚家村、敬家村

聚庆初中

中心小学、石门村小学、洪寨村小学、马塬村小学

聚庆村、石门、胡坡、联丰、洪寨村、马塬村

辋川镇

辋川初中

辋川镇中心小学校本部、西杆庙小学、渗金庙小学、南北沟小学

官上村、安家山村、锡水洞村、双龙村、白家坪村、山底村、河口村、闫家村、董家岩村、渗金庙村

红门寺初中

红门寺小学、甘坪小学

七安子村、西河村、甘坪村、红门寺村、核桃沟村

葛牌镇

葛牌初中

夏家村小学,泘沱村小学,葛牌镇九年制小学部(中心校)

米代河村(米汤河、代家河、夏家村)金坪村(滹沱村、石梯沟村、金坪)石船沟村(铁索桥村、石船沟)葛牌街村(葛牌街、沟口、葛牌沟、粉房沟)梨园村(大、小)瓦屋庄村(瓦屋庄、沙帽沟)东沟村(东沟村、西沟村)

草坪初中

雷家村小学、阳坡小学、草坪小学

周家院村、阳坡村、寺沟村、什字村 、凉水沟村、榨柴沟村、化坪村、虎岔沟村、耿家村、草坪村、白家村、雷家村

蓝桥镇

蓝桥镇泰中学

蓝桥镇中心小学、柳坪小学

蓝桥镇辖区所有村组。

灞源镇

灞源初中

中心学校本部、林青小学、西寨教学点、尚文教学点、万军会教学点、南石门教学点、黄金洼教学点、麻村小学

灞源镇辖区所有村组。

玉山镇

许庙初中

玉山镇中心学校、前程小学、腰祝小学

玉山镇辖区所有村组。

蓝田县2019年义务教育学校学区划分一览表

(小学)

镇区

学校名称

学区范围

直属

北关小学青灞路、青羊路及延伸段、马河小区与乳品厂小区界限以南;向阳路以北;滨河东路以东;北新街、向文巷以西。进校附小北环西路、向阳路西段、向阳路中段、县门街以南;滨河北路以北;滨河东路以东;蓝新路、西街、白鹿路以西 。

九间房镇

九间房镇中心校本部九间房村、大寨村、上寨村、峪口村、穆家堰村、冯家湾村、漫道村、小寨村、公王村、桐花沟村九间房镇公王教学点公王村九间房镇穆家堰教学点穆家堰村九间房镇漫道教学点漫道村、小寨村九间房镇峪口教学点峪口村九间房镇李家坪教学点柿园子九间房镇韩家坪教学点韩家坪村九间房镇张家坪九年制小学部魏家沟村、何家川村、张家坪村、油坊坪村九间房镇桐花沟教学点桐花沟村

蓝桥镇

蓝桥镇中心学校校本部原蓝桥街村、蓝桥河村、潘坪村、野竹坪村蓝桥镇北沟小学北沟村一至四组蓝桥镇鸭峪小学鸭峪村一至四组蓝桥镇柳坪小学柳坪村一至十组、狮峰村蓝桥镇安子沟小学安子沟村蓝桥镇圪塔庙小学圪塔庙村蓝桥镇扇车沟小学扇车沟村一至四组蓝桥镇新店子小学新店子村一至二组蓝桥镇庞家村小学庞家村一、二组

孟村镇

孟村镇中心校校本部樊家村、郗家街村、大王村、怀珍坊村孟村镇胡家小学胡家村、石官寨村、李家村、屈家村孟村镇李华小学李华村、南水村、双水村、田禾村、代寨村、中云村、姚村。孟村镇东村小学东村、西香村、惠家环村、西坡村孟村镇康禾小学康禾村、蒋寨村、东坡村、水吴村孟村镇袁丽萍小学段家村、赫家村、贺家村、李家沟村、满家村

普化镇

普化镇中心小学吴家巷村、普化村、景靳村、 任家坡村、刘家梁村普化镇栗家村小学栗家村普化镇当院小学当院村普化镇邵寨小学邵家寨村普化镇张坪小学张坪村普化镇马楼小学马楼村、贺凹村、陈坡村、安沟村、元君庙村、胡家村普化镇民李小学民李村普化镇徐军寨小学徐军寨村普化镇全岭小学全岭社区(含刘家梁)普化镇石韦小学石韦村普化镇石头滩小学石头滩村、清凉寺村普化镇楸树庙小学楸树庙村、贺家坡村普化镇终南小学穆家坡村(含原马山村)、马湾村(含原杨家村)普化镇陈家滩小学陈家滩村、岱底村普化镇河湾口小学河湾口村普化镇杨斜小学杨斜村普化镇宝兴寺小学宝兴寺村普化镇西李家沟小学西李家沟村普化镇贺凹小学贺凹村普化镇下杨寨小学下杨寨村、东李家沟村普化镇韩河小学胭粉台村、韩门寨村普化镇周董小学周董村普化镇罗圈小学罗圈村普化镇訾家山小学訾家山村

三官庙镇

三官庙镇中心校本部 三官庙镇三官庙村三官庙镇冯岭教学点冯岭村三官庙镇里峪湾教学点三官庙镇里峪湾村八个村民小组、宋家坡村九个村民小组三官庙镇韩岭教学点韩岭村八个小组三官庙镇高坪小学 高坪村,厚镇刘家桥三官庙镇杨顶教学点三官庙镇杨顶村八个小组三官庙镇新房街教学点 新房街村六个小组三官庙镇面岭教学点面岭村七个小组三官庙镇过风岭教学点 过风岭村八个村组三官庙镇马湾教学点马湾村八个组、曹湾村六个组三官庙镇悮饭教学点三官庙镇悮饭村三个小组三官庙镇核桃园教学点三官庙镇核桃园村四个小组三官庙镇龙门教学点龙门村十三个村组三官庙镇北苍湾教学点北苍湾村四个组三官庙镇上安教学点三官庙镇上安村三官庙镇龙曲小学龙曲村,北里村三官庙镇惜惶岭小学惜惶岭村五个小组,柴家村四个小组。三官庙金山九年制小学部金山村、南湾岭村三官庙镇胡家窑教学点胡家窑村五个小组

汤峪镇

汤峪镇中心校部巨庆村汤峪镇洪家寨小学洪家寨村汤峪镇马塬小学马塬村汤峪镇石门小学石门村,胡坡村,联丰村汤峪镇张坡小学薛庙村、张坡村、汤石村汤峪镇尖角小学尖角村蓝田县汤峪镇高堡小学高堡村汤峪镇峙峪小学峙峪村汤峪镇塘子小学塘子村、老凹沟、关上村汤峪镇代寨小学河东村汤峪镇汤二小学汤峪河村蓝田县汤峪镇小寺小学汤峪镇小寺村、汤峪镇田家村、史家寨卫生院蓝田县汤峪镇东升小学柿园村 龚家村 敬家村汤峪镇侯家村小学侯家村汤峪镇史家寨小学史家寨村一至六组、史家寨初级中学汤峪镇肖家坡小学肖家坡村汤峪镇孙家坡小学孙家坡村、姚林寨村、骆驼岭村汤峪镇东山小学东山村

灞源镇

灞源镇中心校本部李家俭村、沟口村林青小学灞源街村、粮房村、上村、湘子岔村,秦谷村柳泉沟教学点柳泉沟村沙沟教学点沙沟村西寨小学西河寨村、庙垭村南石门教学点南石门村黄金洼教学点南石门三组、庙垭村一组万军会教学点万军会村、胡家沟村尚文教学点曹家山村张斜教学点张斜村青坪教学点青坪村连二坪教学点连二坪村木岔教学点木岔村麻村小学董家沟村、磨岔沟村磨岔口教学点磨岔口村

葛牌镇

葛牌镇夏家教学点米岱河村,金坪村葛牌镇草坪小学草坪村,白家村葛牌镇雷家教学点黄沙沟村葛牌镇校本部葛牌村,梨园村,瓦屋庄村,东沟村,石船沟村葛牌镇阳坡教学点阳坡村葛牌镇滹沱教学点金坪村葛牌镇瓦屋庄教学点瓦屋庄村葛牌镇水师庙教学点瓦屋庄村

焦岱镇

焦岱镇中心学校焦岱街村焦岱镇柳家湾小学柳家湾村、水泉村焦岱镇樊家坡小学樊家坡村焦岱镇陈家沟小学陈家沟村焦岱镇荣家沟小学荣家沟村焦岱镇张家村学校张家村、鲍旗寨焦岱镇吴家寨小学吴家寨村焦岱镇佘家湾小学佘家湾村、老虎沟村焦岱镇梁家扁小学梁家扁村焦岱镇侯家扁小学侯家扁村焦岱镇东光小学东光村、洋峪村

玉山镇

玉山镇中心学校校本部许庙村、翟家村、杨寨村、峒峪村、河东村、 刘家山村、姜山村。玉山镇前程小学前程村、玉山村玉山镇腰祝小学腰祝村、车贺村玉山镇刘寨小学刘寨小学玉山镇上陈小学上陈村玉山镇闫河小学闫河村玉山镇山王小学山王村

洩湖镇

洩湖镇唐凹小学洩湖镇唐付村洩湖镇沙河小学洩湖镇沙河村洩湖镇冯家村小学洩湖镇冯家村、徐梁坡村、牛家口村、陈家沟村洩湖镇蟠桃小学洩湖镇蟠桃村洩湖镇中心学校校本部 洩湖镇兀家岩村、洩湖村洩湖镇唐沟小学洩湖镇唐沟村(含原张村)洩湖镇黑沟小学洩湖镇黑沟村洩湖镇骞家湾小学洩湖镇骞家湾村(含原李家坪村)、簸箕掌村、铧咀坪村洩湖镇漫道小学洩湖镇漫道村、麻坡村洩湖镇十里铺小学洩湖镇十里铺村、大兴村洩湖镇宋庙小学洩湖镇宋庙村、薛河村、余家沟村洩湖镇马王小学洩湖镇马王村洩湖镇崔坪小学洩湖镇前李坪村洩湖镇杜坪小学洩湖镇杜坪村、后李坪村

蓝关街办

蓝关镇中心学校(本部)向阳路东段、蓝金路以南;县门街、滨河北路以北;蓝新路南段、西街、白鹿路以东;东场村、水岸星城以西。蓝关镇街道大寨小学大寨村、林家河 、泘沱村、营上村、胡家巷、圪塔村、陈何村、天鹅湖小区。蓝关街道新城小学北环路东段以南;蓝金路、向阳路东段以北;北新街、向文巷以东;312国道以西。蔚蓝港湾小区。蓝关街道新寨学校新寨村、贾河滩村、张寨村蓝关街道中华永恒希望小学蒋寨村蓝关街道冯林寨学校冯林寨村蓝关街道徐家山学校徐家山村蓝关街道薛家村学校薛家村、王村沟蓝关街道火烧寨学校火烧寨村、坡底村蓝关街道温协光彩学校宣堡村、王村、黄沟村蓝关街道榆林学校榆林村 、 文刘坡村 、 白鹿溪谷小区。蓝关街道陶峪河学校陶峪河村、雷家湾村

华胥镇

蓝田县华胥镇中心学校惠家斜村、镇街蓝田县华胥镇孟岩小学孟岩村、吉家湾、张村蓝田县华胥镇杨庄小学杨庄村蓝田县华胥镇轩辕小学张河湾、拾旗寨、宋家村蓝田县华胥镇张家斜小学张家斜村、支家沟村、西北家具城蓝田县华胥镇西元峪小学西元峪村、阿氏村蓝田县华胥镇东邓小学东邓村、上许村、旦村、上雷村蓝田县华胥镇王坪小学王坪村、姜湾村蓝田县华胥镇羊茂山小学羊茂山村蓝田县华胥镇侯家铺小学新街村

安村镇

安村镇校本部郭村、巨东村、巨西村。安村镇下白村学校下白村、上白村安村镇田坡学校田坡村、寇坡村安村镇龙村小学龙村、杨刘坡村安村镇新华小学新华村、杨孔寺村安村镇马沟小学马沟村安村镇安村小学安村、府庄村安村镇宋咀小学宋咀村安村镇吴庄小学吴庄村安村镇腰刀小学腰道村、代寨村、韩寺村安村镇府君寨小学府君寨安村镇支尚小学支尚村

前卫镇

前卫镇中心学校校本部前卫镇前卫村、友谊村、大亮村、龙寨村前卫镇巩村小学前卫镇东巩村、西巩村、徐河村前卫镇香村小学前卫镇香村前卫镇滕寨小学前卫镇滕寨村、安岱村、和谐村、布村前卫镇王庄小学前卫镇王庄村、田湾村、杜沟村前卫镇徐塬小学前卫镇徐塬村前卫镇吴村庙小学前卫镇吴村庙、康庄村。鹿走沟、前卫镇东联小学前卫镇杨木寨村、凫峪村前卫镇谢湾村教学点前卫镇谢湾村

小寨镇

小寨镇中心校本部关庙村、蔡家岩小寨镇小寨小学小寨村、董家岭村小寨镇余家沟小学余家沟村、南寨村小寨镇百神洞小学十回场村小寨镇下岱峪小学岱峪村小寨镇牛心峪小学牛心峪村、湖滩村、小寨镇代家桥小学代家桥村小寨镇西坡小学西坡村

三里镇

三里镇校本部学区(包含校本部、马河小学、樊沟小学三所学校)三里头村、马河村、原樊沟村区域;青阳路及东延伸段以北;蓝丰北路、文姬路以东;五里头村以南;马河、原樊沟村以西。工业园学区(包含工业园小学、五里头小学两所学校)青羊庄村、白杨寨村、五里头区域、青阳路、青灞路以北;蓝丰路、文姬路以西;滨河东路以东;五里头村以南。魏家沟小学魏家沟村、毛坪村桥村小学桥村陶沟小学陶沟村席家河小学席家河村杨村小学杨村王坡小学王坡村柴寨小学柴寨村南王小学南王村李后小学李后村、北小寨村、樊家村、桂张村苏王坡小学苏王坡村磨李小学磨李村新庄小学新庄村、杨岩村柳家村小学涝池庄村罗李村小学罗李村龙泉小学苟村刘独庄小学杨坡头村、贾沟村秦家寨小学秦家寨村

辋川镇

辋川镇中心校校本部官上村、安家山村西杆庙小学锡水洞村、双龙村、白家坪村、山底村红门寺小学红门寺村、西河村、核桃沟村甘坪小学甘家坪村、七安子村闫河学校闫家村、河口村南北沟小学董家岩村渗金庙小学渗金庙村

厚镇

厚镇中心校本部厚镇村、水洼村、王咀头村厚镇宋家寨教学点宋家寨村厚镇梁锋小学韩坪村、东咀村厚镇张岭教学点张岭村厚镇寇岭教学点张岭村(原寇岭村)厚镇边庄教学点边庄村厚镇江流沟教学点江流沟村厚镇青峰教学点清峪村厚镇北峪教学点清峪村(原北峪村)

目前西安市各区县

正在陆续公布学区划分

来源:1018陕广新闻

重磅丨2019西安学区划分公布,快速查询你家所在学区!

给您有聚焦的视野

打动你的人群

长按二维码关注

版权声明:我们致力于保护作者版权,注重分享,被刊用文章【西安科技大学附属中学(重磅丨2019西安学区划分公布)】因无法核实真实出处,未能及时与作者取得联系,或有版权异议的,请联系管理员,我们会立即处理! 部分文章是来自自研大数据AI进行生成,内容摘自(百度百科,百度知道,头条百科,中国民法典,刑法,牛津词典,新华词典,汉语词典,国家院校,科普平台)等数据,内容仅供学习参考,不准确地方联系删除处理!;

原文链接:https://www.yxiso.com/fangfa/1842705.html

发表评论:

关于我们
院校搜的目标不仅是为用户提供数据和信息,更是成为每一位学子梦想实现的桥梁。我们相信,通过准确的信息与专业的指导,每一位学子都能找到属于自己的教育之路,迈向成功的未来。助力每一个梦想,实现更美好的未来!
联系方式
电话:
地址:广东省中山市
Email:beimuxi@protonmail.com

Copyright © 2022 院校搜 Inc. 保留所有权利。 Powered by BEIMUCMS 3.0.3

页面耗时0.0448秒, 内存占用1.99 MB, 访问数据库23次

陕ICP备14005772号-15