浙江大学、中国科学技术大学为华东地区两所985类院校,分别位于浙江和安徽。浙江大学、中国科学技术大学已发布《2020-2021学年本科教学质量报告》,本文将根据本科教学质量报告、第四轮学科评估、2021年录取情况等对比分析两校的本科教学质量。
浙江大学各项指标均要高于中国科学技术大学,中国科学技术大学为理工类院校,浙江大学为综合类院校,两者的学科建设差距较大。
表1.两校学科建设情况
数据来源:浙江大学、中国科学技术大学官网简介
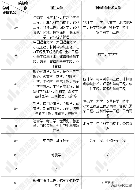
根据第四轮学科评估结果,浙江大学有59个学科参评,中国科学技术大学有28个学科参评。浙江大学评估为A类(A-及以上)的学科有39个,多于中国科学技术大学(15个),整体来看,浙江大学学科实力更有优势。
浙江大学有11个学科评估为A+,学科综合实力较强,中国科学技术大学有7个学科评估为A+,其基础科学类学科实力较强。
表2.两校学科评估情况
数据来源:第四轮学科评估
注:“/”表示该校没有学科评估为此类
下表展示了浙江大学、中国科学技术大学2021年在浙江和安徽地区普通本科批录取最低分情况,浙江地区的录取中,中国科学技术大学录取最低分较高,安徽地区的录取中,浙江大学录取最低分较高。
表3.两校2021年在浙江和安徽地区普通本科招生录取最低分
数据来源:浙江大学、中国科学技术大学2021年普通本科招生录取分数统计表
注:以上统计分数不含各省单列投档单位、特殊专业、征集志愿等分数,两所院校在安徽地区为理科录取最低分
浙江大学专任教师数量达到4328人,明显高于中国科学技术大学,但中国科学技术大学教授占比、副教授占比均要高于浙江大学,两院院士占比达到3.33%,高于浙江大学的0.41%,整体来看,中国科学技术大学师资力量较强。
表4.两校师资情况对比
数据来源:浙江大学、中国科学技术大学《2020-2021学年本科教学质量报告》
下表展示了两校各类本科教学经费情况,浙江大学的生均本科教学日常支出和生均本科实习经费明显高于中国科学技术大学,其中生均本科实习经费超出中国科学技术大学10倍之多,中国科学技术大学的生均本科实验经费是浙江大学的2倍左右。
表5.两校各类本科教学经费情况对比
数据来源:浙江大学、中国科学技术大学《2020-2021学年本科教学质量报告》
两所院校本科深造率均超过了60%,中国科学技术大学深造率较高,达到72.6%,两所院校就业率均不到90%,整体水平偏低,浙江大学本科毕业生就业率略高。
表6.两校本科毕业情况对比
数据来源:浙江大学、中国科学技术大学《2020-2021学年本科教学质量报告》
本文为优志愿原创作品。未经著作权人授权,禁止转载和使用,否则将承担法律责任。
填志愿时在大厚本上翻找资料,很容易遗漏掉一些不错的院校,优志愿分享高考资讯、填报志愿、大学、专业等相关的信息,帮助您轻松获取历年分析。
版权声明:我们致力于保护作者版权,注重分享,被刊用文章【浙江大学简介(浙江大学和中国科学技术大学谁的本科实力更强)】因无法核实真实出处,未能及时与作者取得联系,或有版权异议的,请联系管理员,我们会立即处理! 部分文章是来自自研大数据AI进行生成,内容摘自(百度百科,百度知道,头条百科,中国民法典,刑法,牛津词典,新华词典,汉语词典,国家院校,科普平台)等数据,内容仅供学习参考,不准确地方联系删除处理!;
工作时间:8:00-18:00
客服电话
电子邮件
beimuxi@protonmail.com
扫码二维码
获取最新动态
