姐妹们,你们在美容院看到过乳房保健、胸部美容项目吗?
很多人在体检时发现乳腺结节,胸部摸起来有个小硬块,美容师就会说:“乳房按摩可以消肿化瘀,坚持按摩,肿块就能消退。”
瞬间心动,不用开刀不用吃药,这也太有安全感了,必须安排。

图源:网络
停,这可不是任性的时候!
乳腺科医生朱雅静提示:本就有乳房结节,盲目做乳房按摩非常危险。

早在17年就有报道:“王女士经按摩师推荐使用了精油做胸部经络疏通按摩,对方称通过按摩可以打通胸部经络,消除乳腺增生等效果。”

王女士在按摩时就感觉乳房胀痛,但按摩师则表示疼痛是由于乳腺经络不通,经常用精油去疏通,便会改善。
3个月后,王女士发现自己的乳房明显不对劲,不仅表面皮肤发红,乳头内陷,而且乳头外侧缘处皮肤破溃,挤乳头还有溢液。
最终经医院检查,王女士被确诊患上了乳腺癌。可怕的是,病灶正是经人工合成的精油刺激,借助外界按摩的推力,从而加速了癌细胞的转移扩散。

这样让人惋惜的事件,不是耸人听闻的,也绝对不是个例。
郑重提醒大家:不要轻信美容院的推销,大意把自己的健康交付到别人手中,最后医生也只能叹回天乏力。
乳房是否可以按摩,要分情况而定。
乳房结构里,乳腺导管最为重要。导管从乳头发出,呈放射状遍布于乳房,而90%的乳腺癌,都来源于导管上皮。

图源:https://www.nationalbreastcancer.org
如果我们在乳房上随便按摩,或按摩力量大的话,容易让乳腺导管不通或水肿,进而导致或加重乳导管堵塞。长时间堵塞后,各种问题都会出现。
哪些情况可以按摩呢?
比如哺乳期的积乳,是可以用正确的手法进行积乳疏通的,能够达到又快又好的效果。
但是,对于没有明确性质的乳房结节,不能直接进行乳房按摩。

图源:微博@许超医生
如果是恶性肿瘤,按摩会使结节周围的血液循环加速,局部的营养成分增多,结节会长得更快,甚至肿瘤细胞进入血管或淋巴管的几率,恶性程度增加。
所以,恶性的结节绝对不能按摩。
平时喜欢按摩的姐妹,可以去正规医院做一次常规检查,充分评估,确定没有疾病的情况下,再进行胸部按摩,同时一定要注意控制力度。
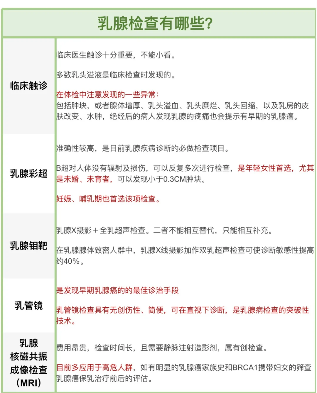
乳房结节,是指在乳腺彩超结果里发现的低回声,我们习惯把大的叫肿块,小的叫结节。
这些乳腺结节手术后的病理结果大体分为四类:
A、乳腺良性肿瘤:以纤维腺瘤最多。
B、乳腺囊性增生病:病理为乳腺腺病。
C、乳房炎症性疾病。
D、乳腺恶性肿瘤:乳腺癌。
以下情况,要警惕乳腺问题
看体检报告BI-RADS评分:体检后,我们会在彩超或钼靶报告上看到BI-RADS评分,显示达4级及4级以上,建议直接去乳腺科就诊。
视诊:发现乳头有继发性乳头凹陷,近期发现乳房不对称,局部有酒窝征,或乳头有溃疡,甚至更严重的乳房呈橘皮征,提示可能会有严重乳腺问题。
触诊:A、触诊到乳房肿物,而且肿物质地硬,形态不规则,边界不清,活动度差。
B、挤乳头发现有乳头溢液,尤其是血性溢液。
鼓励育龄妇女每月进行乳房自检
最佳自检时间,是每月月经来潮后7-10天之内。这段时间乳房最松软,乳腺组织最薄,病变最容易被检查出。
已经停经的女性,则没有时间限制,可以固定每月的一天进行自检。
乳房自检方法简单,包括三步:
第1步:看
脱去上衣,站或坐于镜前观察两乳房,观察乳房的位置以及外形如何。
乳房:是否等大?有无局部隆起、凹陷、皮疹、红肿。
乳头:是否同高?有无内陷、破溃、溢液、分泌物。

图源:https://knowyourlemons.org/
双手举过头顶,身体侧转以便观察乳房侧面,反复进行观察。
同样观察对侧乳房。
第2步:触
利用沐浴涂上肥皂时触摸乳房比较好,可以让手指容易在皮肤上滑动。
手法:
食指、中指及无名指的指腹,平行触摸是否有肿块,如果摸到肿块,注意其大小、形态、数目、硬度、边界、活动度、是否有触痛等。
第3步:挤
乳头:是否有溢液,如果有溢液,观察是否会挤出颜色为黄色、血色的分泌物。
温馨提示:
乳房的自我检查,建议每月一次。检查时用指腹去感受,但手指和手掌应平置于乳房上。不要用抓、捏的手法,应该用指腹轻压的方法检查。自我检查不能代替临床触诊,如发现问题,一定要到医院进行检查,且每年都要做定期体检。乳房检查,要定期去做
20岁之前,要进行一次乳房检查;
20~35岁, 乳腺B超+临床体检/年;
35~60岁, 乳腺B超+钼钯+临床体检/年;
60岁以上, 钼靶+临床体检/1-2年1次。
高危人士(乳腺癌家族史+既往乳腺疾病史)更应重视;
患有乳腺良性疾病者,应密切随访(定期到乳腺专科检查)。

情绪调整
保持良好心情,乐观处世,防止忧虑、郁闷、急躁情绪;
顺乎自然,调谐生活,工作有序。
万事想开点,谨记:别人生气我不生气,气出病来无人替。

图源:网络
生活习惯
起居规律,劳逸结合,适时婚育,建议母乳喂养。
饮食
多吃蔬菜、水果、豆浆及豆制品。控制动物性脂肪的摄入。忌烟、火烤、熏制、腌制和酒。忌食含有雌激素的食品和保健品。锻炼
终生坚持参加锻炼,有助于降低女性患乳腺癌的危险。
坚持参加锻炼,如散步、骑自行车和跳健身操等,能够使患乳腺癌的危险降低。锻炼时间平均每周超过三个半小时,患乳腺癌的可能性只有不锻炼女性的一半。
新年就快到了
育学园祝大家平安、健康、喜乐!
爱你们!

版权声明:我们致力于保护作者版权,注重分享,被刊用文章【凹凸学院(骗钱又害命)】因无法核实真实出处,未能及时与作者取得联系,或有版权异议的,请联系管理员,我们会立即处理! 部分文章是来自自研大数据AI进行生成,内容摘自(百度百科,百度知道,头条百科,中国民法典,刑法,牛津词典,新华词典,汉语词典,国家院校,科普平台)等数据,内容仅供学习参考,不准确地方联系删除处理!;
工作时间:8:00-18:00
客服电话
电子邮件
beimuxi@protonmail.com
扫码二维码
获取最新动态
