上海科技大学于近日发布《上海科技大学2021年本科招生简章》和《上海科技大学2021年招生章程》。该校的建校时间较短,暂时仅面向全国18个省市招生。
上海科技大学是上海市人民政府和中国科学院共同举办、共同建设,由上海市人民政府主管的全日制普通高等学校;是国家教育综合改革试验区之上海市教育综合改革的试点高校。上科大于2013年9月30日经教育部批准同意正式建立,2014年开始招收本科生。2017年起,学校可独立招收、培养硕士和博士研究生。2018年,学校获评成为博士、硕士学位授予单位。
根据该校的《2019-2020学年本科教学质量报告》,截至2020年9月30日,上科大共有全日制在校本科生超1600人,占全日制在校生人数的38.3%。该校的师生比为1:10-1:12,根据教育部发布的《2019年全国教育事业发展统计公报》可知:本科院校的生师比为17.39:1,上科大的办学条件相对较优。
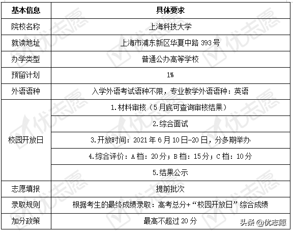
上科大为探索“综合评价、择优录取、多元选择”的选拔招录模式,考生需在学校规定的时间内登录学校的报名系统,在线填写“校园开放日”申请材料。上科大的“校园开放日”需先审核考生的申请材料,然后以综合面试为主的多样性活动全面考察考生的综合素质。学校的录取根据考生的高考总分和“校园开放日”的综合成绩择优录取。
表 1 上科大2021高考政策
数据来源:上海科技大学本科招生网
上科大2014年开始在全国9个省(市)招收本科生,首年计划招生人数不超过200人。2014-2015年上科大均以专业大类招生,含理科实验班、生物科学(实验班)和电子信息科学(实验班),其中理科实验班含物理学、化学、材料科学与工程,生物科学(实验班)含生物科学专业,电子信息科学(实验班)含电子信息工程,计算机科学与技术。2016年开始上科大以专业小类招生,2021年较2014年增加了生物医学工程、数学与应用数学和管理科学、工业设计专业。
该校的计划招生人数呈增长趋势,建校初期招生计划增幅较大,近2年招生计划小幅增加。
表 2 上科大近年招生计划
数据来源:上海科技大学本科招生网;关于上海科技大学2021年招生简章的补充说明
上科大2021年共有10个本科专业招录学生,覆盖了理学和工学两个学科门类。招生专业中数学与应用数学、管理科学仅在部分省(市)招生。管理科学拟投放北京、重庆、山东;数学与应用数学拟投放浙江、江西、福建;工业设计拟投放上海。2021年该校在新高考改革省份要求必选物理,在3+1+2高考改革省份要求化学专业再选科目必选化学,生物科学专业再选科目要求生物或化学。
根据上科大的教学质量报告可知,该校计算机科学与技术专业的本科生占全校本科生的44%,而化学、数学与应用数学、管理科学等专业的学生人数占比均不足5%,该校更倾向培养工科生。
图 1 上海科技大学2021年本科招生专业分布
数据来源:上海科技大学本科招生网;关于上海科技大学2021年招生简章的补充说明
2020年上科大共录取422名学生,实际报到人数为420人,其中招收上海市考生最多,占比达到29.38%。上科大的建校时间虽然较短,但考生对该校的认可度较高,最低录取分数基本在一批次控制线/特殊类型招生控制分数线上至少50分。
表 3 2020年上科大录取情况
数据来源:上海科技大学本科招生网
注:线上分差=最低录取分-该省(市)一批次控制线/特殊类型招生控制分数线
本文为优志愿原创作品。未经著作权人授权,禁止转载和使用,否则将承担法律责任。
填志愿时在大厚本上翻找资料,很容易遗漏掉一些不错的院校,优志愿分享高考资讯、填报志愿、大学、专业等相关的信息,帮助您轻松获取历年分数线。
版权声明:我们致力于保护作者版权,注重分享,被刊用文章【上海科技大学分数线2017(上海科技大学2021本科招生政策分析)】因无法核实真实出处,未能及时与作者取得联系,或有版权异议的,请联系管理员,我们会立即处理! 部分文章是来自自研大数据AI进行生成,内容摘自(百度百科,百度知道,头条百科,中国民法典,刑法,牛津词典,新华词典,汉语词典,国家院校,科普平台)等数据,内容仅供学习参考,不准确地方联系删除处理!;
工作时间:8:00-18:00
客服电话
电子邮件
beimuxi@protonmail.com
扫码二维码
获取最新动态
