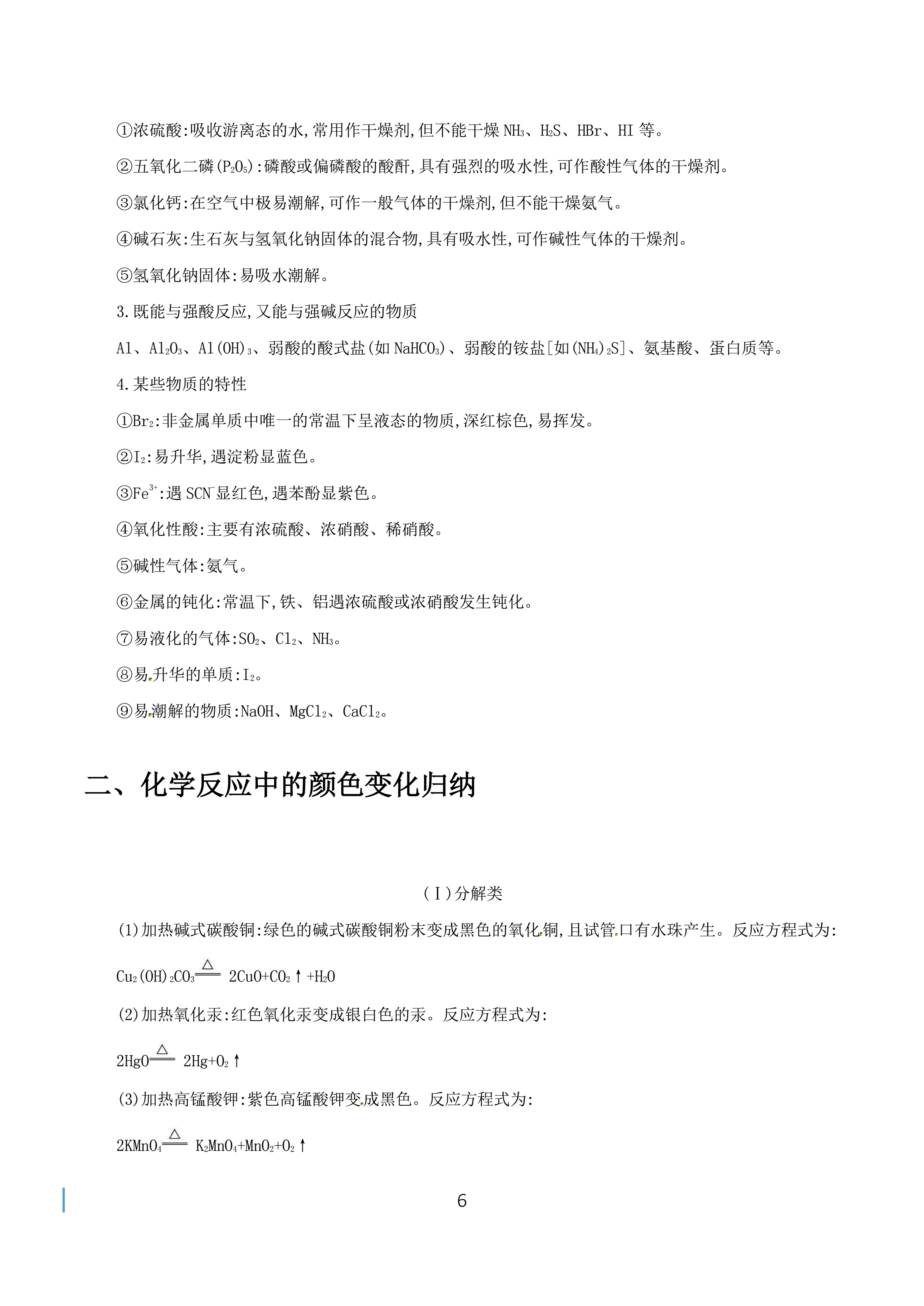
今天就和大家分享一下化学的学习方法,以及不同分数段代表着你对化学知识的掌握情况,不同分数段该采用什么样的方法去复习和提分,这一期内容满满的干货,请认真看下去。
化学知识点零散,学起来会容易心生厌倦,特别是期末考试在即,面对一大堆知识点不知道从哪里开始复习,时间上也不太宽裕。
因此,在文章的最后还给大家整理了【高中化学大小考试精准复习必背清单】,这清单一定要掌握,超重要的。具体请看下面的目录!
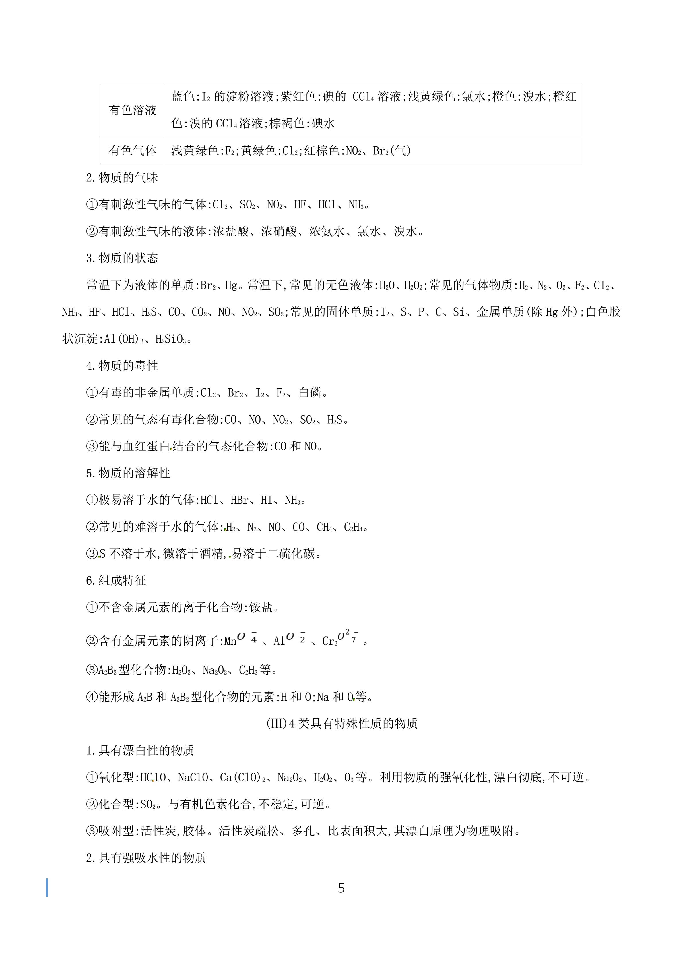
我们拿化学必修二来展开,必修二是整个高中阶段最简单的一本化学书,整体的复习方法也偏向背诵。总共分为四章,第一章物质结构对应的是选修三,相对来说必修二的这个部分是比较简单的。
第一章,你只要把那些元素周期表,元素周期律按照老师的要求背诵下来,然后把那些规律整理出来,再牢记这一章就绝对没有问题。
第二章,在高考中占比算是比较大,在选择题中也有,在大题中也经常出现,那这一部分我建议大家先要把那些基础的知识点整理好,而且记牢。
比如说干电池的原理是什么?充电电池的原理是什么?燃料电池的原理是什么?它们的离子反应又各自是什么一定要把这些基础知识点烂熟于心,这样才有助于后续的拔高。
第三章,有机物就总考那些经常出现的有机物,你只要按照老师要求的重点背诵下来就可以,其实有机物的重难点还是在选修五。
第四章,考一些实际的应用,也是经常考那些总是高频出现的知识点,所以说你把那些比较高频的,比较常考的整理出来就可以。如果做题的时候在遇到一些新颖的,再把它补充进去就可以了。
然后有人私信问我,说孩子的基础很差,不知道该怎么学习!
我把化学分数分成了60以下、60+、70+、80+四个分数段,每个分数段都对应不同的知识掌握情况,以及提出相应的学习建议供大家选择。
分数在60分以下
基本上说明你做题全靠蒙和运气,蒙对了分数就高一些,蒙不对分数就低一些。我建议你先去整理那些最基础最基础的知识点,也就是第一次上新课的时候老师讲解的那些知识点,然后把它们整理并且背诵下来,
分数60+不到70分
说明你对知识点是有初步的掌握的,但是掌握得不够熟练,也不够透彻。建议你去把那些知识点理解吃透,而且熟练地背诵下来,多刷一些基础题,反复地去总结整理错题,一定会对你非常有帮助。
分数70+不到80分
说明你对基础知识点掌握的还是可以的,但是综合能力比较弱,也就是说你不能把前后学习过的知识点串联起来。
做基础题还可以,但是一到拔高题或者是综合题的时候,你就会懵了。建议反复的体会那些综合题做题的思路,同样类型的题你做30道,马上就会有不一样的效果。
分数80+不到90分
说明你做题不够细心,而且那些零碎的、细散的知识点掌握得不好。那我给你的建议反而是要回归那些知识点,对你来说整理错题,总结错题非常的重要。
给自己准备一个小本子,上面就补充和记录那些你记不住的细碎知识点,还有那些你完全没有思路的题,这种难题要记录在上面,积累一段时间你的分数就会有一个明显的提高。
以下就是为大家整理的【高中化学大小考试精准复习必背清单】
文末有电子版资料打印的方法!
由于篇幅原因,今天的内容就分享到这!
第一步:评论 “提分”
第二步:点击左上角头像,进入主页并关注,点击私信发“666” 即可
如果需要其他年级、科目的精品学习资料,都可以进入主页浏览其他文章打印!
版权声明:我们致力于保护作者版权,注重分享,被刊用文章【大学化学难吗(高中化学)】因无法核实真实出处,未能及时与作者取得联系,或有版权异议的,请联系管理员,我们会立即处理! 部分文章是来自自研大数据AI进行生成,内容摘自(百度百科,百度知道,头条百科,中国民法典,刑法,牛津词典,新华词典,汉语词典,国家院校,科普平台)等数据,内容仅供学习参考,不准确地方联系删除处理!;
工作时间:8:00-18:00
客服电话
电子邮件
beimuxi@protonmail.com
扫码二维码
获取最新动态
