曾遇到过一个衡中的生物老师,她说他们班大部分的生物都是可拿满分的!生物其实没有多少难点难题,大部分都能够吃透好基础点,80来分都是跑不了的!
而最难的生物部分其实就20来个难点题型,但是,这些难题题型都不算难,都是有解题点形成的模型,能够对着这些解题模型进行一一的归纳,然后针对性的去吃透,生物就很容易得分了!
下面是洪老师高考必备资料库,高中生物最难的20种难题题型的解题模型汇总,如有需要完整版的,可关注下后呢然后到洪老师主页上的私信那里回下:070
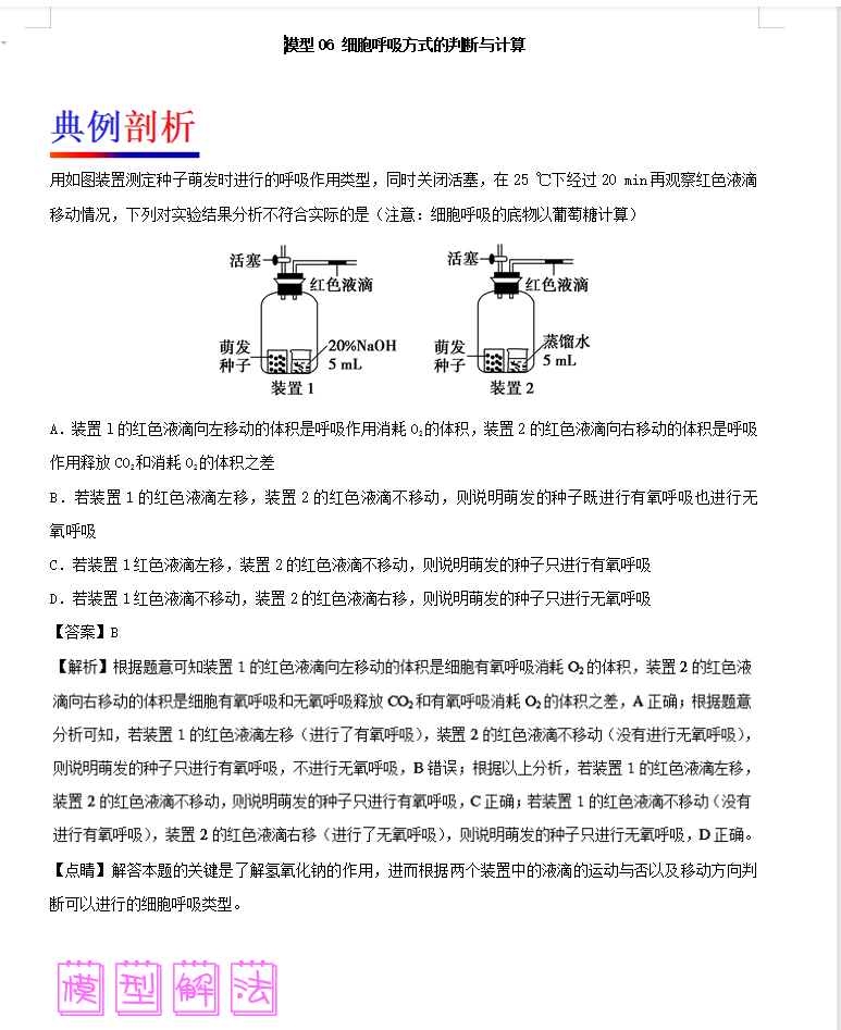
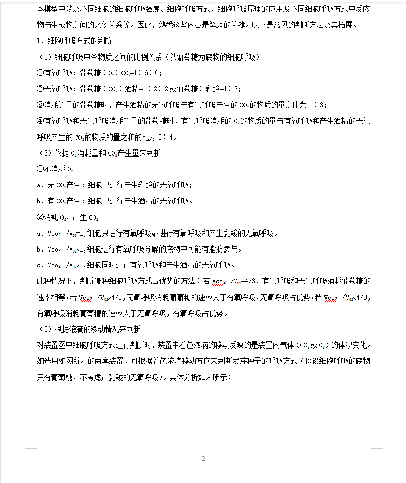
解答本模型题目的关键知识点是氯基酸的结构通式、多肽形成过程中表现出的特点等,本模型题可分为三大类型,且不同类型有着各自的解题策略,现归纳如下。
版权声明:我们致力于保护作者版权,注重分享,被刊用文章【高考生物大题题型(生物是理科最难的了)】因无法核实真实出处,未能及时与作者取得联系,或有版权异议的,请联系管理员,我们会立即处理! 部分文章是来自自研大数据AI进行生成,内容摘自(百度百科,百度知道,头条百科,中国民法典,刑法,牛津词典,新华词典,汉语词典,国家院校,科普平台)等数据,内容仅供学习参考,不准确地方联系删除处理!;
工作时间:8:00-18:00
客服电话
电子邮件
beimuxi@protonmail.com
扫码二维码
获取最新动态
