临近美术联考,越来越多的家长开始关注美术报考的相关政策,今天以人大21年在湖北的招录情况为例,分析美术生报考容易被忽视的几个问题。
开始之前我们先来看人大招录的一组数据:
中国人民大学2021年美术类平行志愿投档线
中国人民大学2021年美术类专业录取分数线
我们会发现21年湖北有一位考生以综合分611.6分的成绩成功投档到中国人民大学。
湖北省2021年艺术本科A平行志愿投档线
且,这位考生是第七志愿投的人大,郭老师不得不佩服这位考生的魄力。
那么,这位考生后面被录取了吗?答案肯定是没有的,通过人大专业录取分就能看出来。
那么原因到底是为何?为什么志愿已经投递进去了,最后却没被录取呢?请听郭老师一一道来。
作为美术生,下面的基本政策必须要了解清楚
北京市投档分=美术统考成绩÷300×750×50%+文化成绩×50%
山东省投档分=专业成绩×750÷300×70%+文化成绩×30%
辽宁省投档分=文化课成绩(含高考加分)÷2+统考专业课成绩
重庆市投档分=文化总成绩÷750×300×30% +专业成绩×70%
广东省投档分=文化成绩×40%+术科统考成绩×2.5×60%
广西省投档分=高考总分 ×30%+美术统考×(750÷300)×70%
黑龙江投档分=专业成绩÷专业满分×750×60%+文化成绩×40%
湖北省投档分=[(文化成绩+优录加分)×40%+统考成绩×60%]×2
江苏省投档分=(文化成绩÷文化满分×0.6+专业成绩÷专业满分×0.4)×750
四川省投档分=美术统考专业分
天津市投档分=文化总分×40%+美术统考成绩×2.5×60%
(已知该考生综合分是611.6分,高考文化分是445分的前提下,我们不难算出该考生的专业分为213分)感兴趣的朋友可以亲自测算一遍。
中国人民大学2021年艺术类(美术)专业招生简章
中国人民大学2021年艺术类(美术)专业招生简章
尤其注意第三条专业考试及成绩,第四条文化课考试及成绩要求和第五条录取规则。
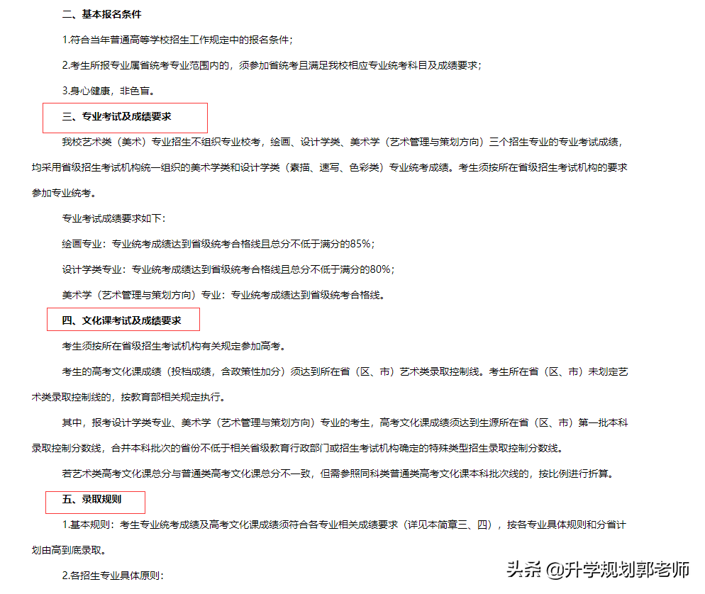
专业考试及成绩要求
我校艺术类(美术)专业招生不组织专业校考,绘画、设计学类、美术学(艺术管理与策划方向)三个招生专业的专业考试成绩,均采用省级招生考试机构统一组织的美术学类和设计学类(素描、速写、色彩类)专业统考成绩。考生须按所在省级招生考试机构的要求参加专业统考。
专业考试成绩要求如下:
绘画专业:专业统考成绩达到省级统考合格线且总分不低于满分的85%;
设计学类专业:专业统考成绩达到省级统考合格线且总分不低于满分的80%;
美术学(艺术管理与策划方向)专业:专业统考成绩达到省级统考合格线。
该项表示:21年的湖北考生报考绘画专业的考生专业分不得低于255分,报考设计学类的考生专业分不得低于240分。
上述考生不满足该条件
文化课考试及成绩要求
考生须按所在省级招生考试机构有关规定参加高考。
考生的高考文化课成绩(投档成绩,含政策性加分)须达到所在省(区、市)艺术类录取控制线。考生所在省(区、市)未划定艺术类录取控制线的,按教育部相关规定执行。
其中,报考设计学类专业、美术学(艺术管理与策划方向)专业的考生,高考文化课成绩须达到生源所在省(区、市)第一批本科录取控制分数线,合并本科批次的省份不低于相关省级教育行政部门或招生考试机构确定的特殊类型招生录取控制分数线。
若艺术类高考文化课总分与普通类高考文化课总分不一致,但需参照同科类普通类高考文化课本科批次线的,按比例进行折算。
该项表示:21年的湖北考生报考人大时,历史类不得低于558分,物理类不得低于520分。
上述考生不满足该条件
湖北省2021年高考各批次录取控制分数线
通过以上两条我们知道了该考生为何投档进入了人大,但是最终却没能被录取的原因,是因为他没能满足人大的相关录取规则。
那他的档案为什么又会被投进去呢?
因为艺术生只要专业分过线,不论是在哪个批次的学校,你都能填,就像21年大本科合并之后我们普通类考生只要过了本科线就能填清华北大一样。但是,艺术本科有AB两段,也就是说即使A段没被录取,还有B段的机会。
我想这也是该考生敢于大胆填报艺术本科A的原因之一,否则一旦投而不录,那就只有等征集志愿了。
写到这里,郭老师不得不再次劝诫各位家长,新高考志愿填报看似机会增多,实则随之而来的是更多的陷阱和诱惑,填报之前一定要搞清楚高校的招生政策和录取规则。
最后附上人大2021年的录取规则,这也是专业录取和投档不同的原因,以后有机会再和大家分享,欢迎各位评论区留言讨论。
录取规则
1.基本规则:考生专业统考成绩及高考文化课成绩须符合各专业相关成绩要求(详见本简章三、四),按各专业具体规则和分省计划由高到底录取。
2.各招生专业具体原则:
(1)绘画专业:按专业统考和高考文化课的加权成绩(专业统考占50%,文化课占50%)由高至低录取。计算公式为:绘画加权成绩=0.5×(专业统考成绩/专业统考满分)×750+0.5×(高考文化课成绩/高考文化课满分)×750。
(2)设计学类专业:按专业统考和高考文化课的加权成绩(专业统考占40%,文化课占60%)由高至低录取。计算公式为:设计学类加权成绩=0.4×(专业统考成绩/专业统考满分)×750+0.6×(高考文化课成绩/高考文化课满分)×750。
(3)美术学(艺术管理与策划方向)专业:按高考文化课成绩由高至低录取。
3.对于绘画专业、设计学类专业加权成绩相同的考生:专业统考成绩高者优先录取;专业统考成绩和高考文化课成绩均相同的,依次比较语文、数学、外语单科成绩,分数高者优先录取。对于美术学(艺术管理与策划方向)专业高考文化课成绩相同的考生,依次比较语文、数学、外语单科成绩,分数高者优先录取。
4.有固定投档和录取规则要求的省份,按照相应省份要求执行。对于符合我校录取标准的进档考生,我校按照专业志愿优先的原则确定录取专业。
版权声明:我们致力于保护作者版权,注重分享,被刊用文章【中国人民大学艺术学院(美术生报考注意事项)】因无法核实真实出处,未能及时与作者取得联系,或有版权异议的,请联系管理员,我们会立即处理! 部分文章是来自自研大数据AI进行生成,内容摘自(百度百科,百度知道,头条百科,中国民法典,刑法,牛津词典,新华词典,汉语词典,国家院校,科普平台)等数据,内容仅供学习参考,不准确地方联系删除处理!;
工作时间:8:00-18:00
客服电话
电子邮件
beimuxi@protonmail.com
扫码二维码
获取最新动态
